


所属成套资源:2022届高考化学二轮复习全套提升模拟卷含答案
2022届高考化学二轮复习提升模拟卷9含答案
展开
这是一份2022届高考化学二轮复习提升模拟卷9含答案,共14页。试卷主要包含了5 Ca 40 Fe 56等内容,欢迎下载使用。
可能用到的相对原子质量:H 1 C 12 N 14 O 16 Na 23 Al 27 Cl 35.5 Ca 40 Fe 56
Cu 64 Br 80
第Ⅰ卷
一、选择题(本题共7小题,每小题6分。在每小题给出的四个选项中,只有一项是符合题目要求的。)
1.化学已渗透到人类生活的各个方面,下列有关说法正确的是( )
A.铁强化酱油中添加了氯化铁
B.氢化植物油水解不能得到甘油
C.硅胶常用作干燥剂和催化剂的载体
D.在入海口的钢闸上装一定数量的铜块可以防止闸门腐蚀
2.为实现随处可上网,中国发射了“中星16号”卫星。NH4ClO4是火箭的固体燃料,发生反应为2NH4ClO4eq \(=====,\s\up7(210 ℃))N2↑+Cl2↑+2O2↑+4H2O,NA代表阿伏加德罗常数,下列说法正确的是( )
A.1 ml NH4ClO4溶于水含NHeq \\al(+,4)和ClOeq \\al(-,4)数均为NA
B.反应中还原产物分子数与氧化产物分子总数之比为1∶3
C.产生6.4 g O2,反应转移的电子总数为0.8NA
D.0.5 ml NH4ClO4分解产生的气体体积为22.4 L
3.某有机化合物M的结构简式为
,关于有机物M的叙述正确的是( )
A.有机物M的分子式为C11H14O3
B.1 ml Na2CO3最多能消耗1 ml有机物M
C.有机物M能发生取代、氧化、还原和加聚反应
D.有机物M能与热的新制氢氧化铜悬浊液反应,生成砖红色沉淀
4.下表是元素周期表的一部分,X、Y、Z、W均为短周期元素,X、Z的质子数之和是21。下列说法不正确的是( )
A.原子半径:Z>W>Y
B.最高价氧化物对应水化物的酸性:Z>W
C.氢化物的稳定性:X>Z
D.X的氢化物与Y的氢化物能发生化合反应生成离子化合物
5.在金属Pt、Cu和铱(Ir)的催化作用下,密闭容器中的H2可高效转化酸性溶液中的硝态氮(NOeq \\al(-,3))以达到消除污染的目的。其工作原理的示意图如下:
下列说法不正确的是( )
A.Ir的表面发生反应:H2+N2O eq \(=====,\s\up7(Ir)) N2+H2O
B.导电基体上的负极反应:H2-2e- === 2H+
C.若导电基体上只有单原子铜,也能消除含氮污染物
D.若导电基体上的Pt颗粒增多,不利于降低溶液中的含氮量
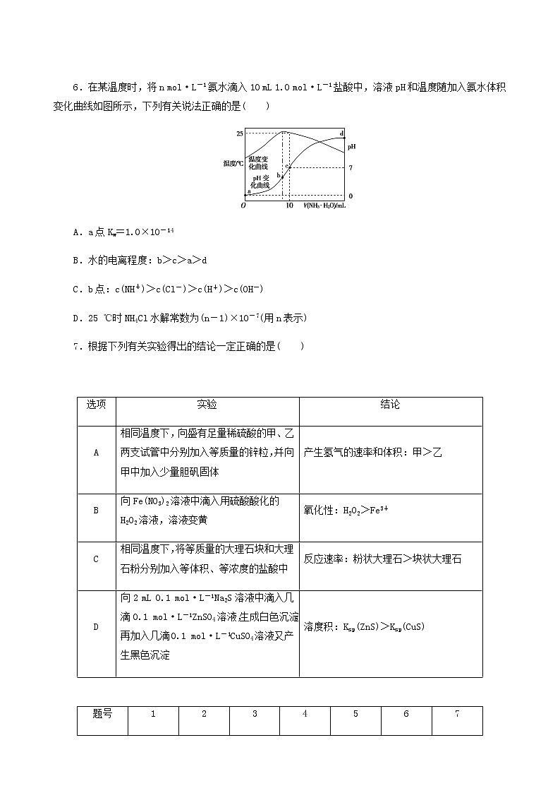
6.在某温度时,将n ml·L-1氨水滴入10 mL 1.0 ml·L-1盐酸中,溶液pH和温度随加入氨水体积变化曲线如图所示,下列有关说法正确的是( )
A.a点Kw=1.0×10-14
B.水的电离程度:b>c>a>d
C.b点:c(NHeq \\al(+,4))>c(Cl-)>c(H+)>c(OH-)
D.25 ℃时NH4Cl水解常数为(n-1)×10-7(用n表示)
7.根据下列有关实验得出的结论一定正确的是( )
第Ⅱ卷
二、非选择题(包括必考题和选考题两部分。第8~10题为必考题,每个试题考生都必须作答。第11、12题为选考题,考生根据要求作答。)
(一)必考题(共43分)
8. (14分)湿法冶炼脆硫铅锑矿(主要成分为Pb4FeSb6S14)制取锑白(Sb2O3)的工艺流程如下图所示。
已知:①锑(Sb)为第ⅤA族元素,Sb2O3为两性氧化物;
②“水解”时锑元素转化为SbOCl沉淀;
③Ksp[Fe(OH)2]=8.0×10-16,Ksp[Fe(OH)3]=4.0×10-38。
回答下列问题:
(1)“氯化浸出”后的滤液中含有两种锑的氯化物,分别为SbCl3和________(填化学式)。滤渣i中所含的反应产物有PbCl2和一种单质,该单质是________。
(2)“还原”是用锑粉还原高价金属离子。其中,Sb将Fe3+转化为Fe2+的离子方程式为__________________________,该转化有利于“水解”时锑铁分离,理由是________________________________________________________________________。
(3)“还原”用的Sb可由以下方法制得:用Na2SNaOH溶液浸取辉锑精矿(Sb2S3),将其转化为Na3SbS3(硫代亚锑酸钠)NaOH溶液。按下图所示装置电解后,阴极上得到Sb,阴极区溶液重新返回浸取作业,阴极的电极反应式为____________________。该装置中,隔膜是______(填“阳”或“阴”)离子交换膜。
(4)“中和”时若用NaOH溶液代替氨水,Sb2O3可能会转化为________(填离子符号),使锑白的产量降低。
(5)锑白也可用火法冶炼脆硫铅锑矿制取,该法中有焙烧、烧结、还原和吹炼等生产环节。与火法冶炼相比,湿法冶炼的优点有________(任写一点)。
9.(14分)一定条件下,通过下列反应可实现燃煤烟气中硫的回收:2CO(g)+SO2(g)eq \(,\s\up7(催化剂))2CO2(g)+S(l) ΔH。
(1)已知:2CO(g)+O2(g)===2CO2(g) ΔH1=-566 kJ·ml-1
S(l)+O2(g)===SO2(g) ΔH2=-296 kJ·ml-1
则反应热ΔH=________kJ·ml-1。
(2)其他条件相同、催化剂不同时,SO2的转化率随反应温度的变化如图a所示。260 ℃时________(填“Fe2O3”“NiO”或“Cr2O3”)作催化剂反应速率最快。Fe2O3和NiO作催化剂均能使SO2的转化率达到最高,不考虑价格因素,选择Fe2O3的主要优点是________________________________________________________________________
________________________________________________________________________。
(3)科研小组在380 ℃、Fe2O3作催化剂时,研究了不同投料比[n(CO)∶n(SO2)]对SO2转化率的影响,结果如图b所示。请在图b中画出n(CO)∶n(SO2)=2∶1 时,SO2的转化率的预期变化曲线。
(4)工业上还可用Na2SO3溶液吸收烟气中的SO2:Na2SO3+SO2+H2O===2NaHSO3。某温度下用1.0 ml·L-1Na2SO3溶液吸收纯净的SO2,当溶液中 c(SOeq \\al(2-,3))降至0.2 ml·L-1时,吸收能力显著下降,应更换吸收剂。
①此时溶液中c(HSOeq \\al(-,3))约为________ml·L-1。
②此时溶液pH=________。(已知该温度下SOeq \\al(2-,3)+H+HSOeq \\al(-,3)的平衡常数K=8.0×106,计算时SO2、H2SO3浓度忽略不计)
10.(15分)甲酸(HCOOH)是还原性酸,又称作蚁酸,常用于橡胶、医药、染料、皮革等工业生产。某化学兴趣小组在分析甲酸的组成和结构后,对甲酸的某些性质进行了探究。请回答下列问题。
Ⅰ.甲酸能与甲醇发生酯化反应
该兴趣小组用如上图所示装置进行甲酸(HCOOH)与甲醇(CH3OH)的酯化反应实验。
有关物质的性质如下:
(1)装置中,仪器A的名称是__________,长玻璃管c的作用是________________________________________________________________________。
(2)甲酸和甲醇进行酯化反应的化学方程式为
________________________________________________________________________。
(3)要从锥形瓶内所得的混合物中提取甲酸甲酯,可采用的方法为________________。
Ⅱ.甲酸能脱水制取一氧化碳
(4)利用上图装置制备并收集CO气体,其正确的连接顺序为a→__________(按气流方向从左到右,用小写字母表示)。
(5)装置B的作用是______________________________________________________。
(6)一定条件下,CO能与NaOH固体发生反应:CO+NaOHeq \(――→,\s\up7(473 K),\s\d5(10 MPa))HCOONa。
①为了证明“CO与NaOH固体发生了反应”,设计下列定性实验方案:取固体产物,配成溶液,
________________________________________________________________________。
②测定产物中甲酸钠(HCOONa)的纯度:准确称取固体产物8.0 g,配制成100 mL溶液,量取20.00 mL该溶液于锥形瓶中,再加入__________做指示剂,用1.5 ml/L的盐酸标准溶液滴定剩余的NaOH,平行滴定三次,平均消耗盐酸的体积为5.05 mL,则产物中甲酸钠的质量分数为________(计算结果精确到0.1%)。
(二)选考题(共15分。请考生从2道题中任选一题作答。如果多做,则按所做的第一题计分。)
11.(15分)[化学——选修3:物质结构与性质]
A、B、C、D为前四周期元素且原子序数依次增大。BA3能使湿润的红色石蕊试纸变蓝,A、B、C原子的核外电子数之和等于25,DC晶体中D+的3d能级上电子全充满。
请回答下列问题:
(1)D的基态原子的核外电子排布式为________________________________________________________________________。
(2)在BA3、AC中,沸点较高的是________(填化学式),原因是____________________________。DA的晶体类型是________。
(3)BA4C晶体中B原子价层电子对数为________,该晶体中不含有________(填选项字母)。
a.离子键 b.极性共价键
c.非极性共价键 d.配位键
e.σ键 f.π键
(4)BC3的立体构型为________,中心原子的杂化轨道类型为________。
(5)B、D形成晶体的晶胞结构如图所示(灰球表示D原子)。已知紧邻的白球与灰球之间的距离为a cm。
①该晶体的化学式为________。
②B元素原子的配位数为________。
③该晶体的密度为________g·cm-3。(NA代表阿伏加德罗常数的值)
12.(15分)[化学——选修5:有机化学基础]
高血脂是一种常见的心血管疾病,治疗高血脂的新药I的合成路线如下(A~H均为有机物):
已知:
回答下列问题:
(1)反应①所需试剂、条件分别是____________;F的化学名称为____________。
(2)反应②的类型是________;A→B的化学方程式为________________________________________________________________________。
(3)G的结构简式为________________。
(4)化合物W的相对分子质量比C大14,且满足下列条件的W的结构共有________种(不考虑立体异构)。
ⅰ.遇FeCl3溶液显紫色;ⅱ.属于芳香族化合物;ⅲ.能发生银镜反应。
其中核磁共振氢谱显示有5种不同化学环境的氢,峰面积比为2∶2∶2∶1∶1的是____________________(写出结构简式)。
(5)设计以甲苯和乙醛为原料制备的合成路线,其他无机试剂任选(合成路线常用的表示方式为Aeq \(――→,\s\up7(反应试剂),\s\d5(反应条件))B…eq \(――→,\s\up7(反应试剂),\s\d5(反应条件))目标产物):________________________________________________________________________
________________________________________________________________________
________________________________________________________________________。
高考仿真模拟卷(九)
1.C [解析] 铁强化酱油中的铁指铁元素,不是氯化铁,故A项错;氢化植物油是饱和的高级脂肪酸甘油酯,一定条件下能水解得到高级脂肪酸(盐)和甘油,故B项错;铁比铜活泼,构成原电池时铁优先失电子被氧化,钢闸镶铜使铁更易被腐蚀,故D项错。
2.B [解析] NHeq \\al(+,4)为弱碱的阳离子,在水溶液中会发生水解,因此1 ml NH4ClO4溶于水含NHeq \\al(+,4)数少于NA,故A错误;2NH4ClO4eq \(=====,\s\up7(210 ℃))N2↑+Cl2↑+2O2↑+4H2O反应中还原产物为氯气,氧化产物为氮气和氧气,还原产物分子数与氧化产物分子总数之比为1∶3,故B正确;6.4 g O2的物质的量=eq \f(6.4 g,32 g/ml)=0.2 ml,根据2NH4ClO4eq \(=====,\s\up7(210 ℃))N2↑+Cl2↑+2O2↑+4H2O,产生6.4 g O2,反应转移的电子总数为1.4NA,故C错误;未告知是否为标准状况,无法计算 0.5 ml NH4ClO4分解产生的气体的体积,故D错误。
3.C [解析] A.有机物M的分子式为C11H12O3,故A错误;B.只有—COOH与碳酸钠反应,则1 ml Na2CO3最多能消耗2 ml有机物M,故B错误;C.含—OH可发生取代、氧化反应,含双键可发生还原、加聚反应,故C正确;D.不含—CHO,不能与热的新制氢氧化铜悬浊液反应,故D错误。
4.B [解析] 题图为短周期的一部分,根据元素在周期表中的位置可知,X、Y在第二周期,Z、W在第三周期,设X的原子序数为x,则Z的原子序数为x+7,X、Z的质子数之和为21,则x+x+7=21,解得:x=7,故X为N元素、Y为F元素、Z为Si元素、W为S元素。A.Z、W处于第三周期,Y位于第二周期,且原子序数:Z<W,则原子半径:Z>W>Y,故A正确;B.非金属性越强,最高价氧化物对应的水化物酸性越强,非金属性:Z<W,则最高价氧化物对应水化物的酸性:Z<W,故B错误;C.非金属性越强,对应的气态氢化物的稳定性越强,非金属性:X>Z,则氢化物的稳定性:X>Z,故C正确;D.X为N、Y为F,二者的氢化物分别为氨和氟化氢,氨与氟化氢能够反应生成离子化合物氟化铵,故D正确。
5.C [解析] 根据图示可知,氢气与一氧化二氮在铱(Ir)的催化作用下发生氧化还原反应,生成氮气,电极反应为H2+N2Oeq \(=====,\s\up7(Ir))N2+H2O,A正确;根据图示可知,导电基体上的负极为氢气失电子,发生氧化反应,电极反应式:H2-2e- === 2H+,B正确;若导电基体上只有单原子铜,硝酸根离子被还原为一氧化氮,不能消除含氮污染物,C错误;从图示可知,若导电基体上的Pt颗粒增多,硝酸根离子得电子变为铵根离子,不利于降低溶液中的含氮量,D正确。
6.D [解析] A.水的离子积与温度有关,a点时溶液温度小于25 ℃,则水的离子积Kw<1.0×10-14,故A错误;B.b点溶液温度最高,说明此时两溶液恰好反应生成氯化铵,铵根离子水解促进了水的电离,则a、d两点都抑制了水的电离,则b点水的电离程度最大;由于d点混合液的pH不知,则无法判断a、d两点水的电离程度大小,故B错误;C.b点时溶液的pH<7,则c(H+)>c(OH-),根据电荷守恒可知c(Cl-)>c(NHeq \\al(+,4)),溶液中正确的离子浓度大小为c(Cl-)>c(NHeq \\al(+,4))>c(H+)>c(OH-),故C错误;D.根据图像可知,25 ℃时溶液的pH=7,则c(H+)=c(OH-)=10-7 ml·L-1,c(NHeq \\al(+,4))=c(Cl-)=0.5 ml·L-1,根据物料守恒可知:c(NH3·H2O)=(0.5n-0.5) ml·L-1,则25 ℃时NH4Cl水解常数为K=eq \f(0.5×(n-1)×10-7,0.5)=(n-1)×10-7,故D正确。
7.C [解析] A.Zn和硫酸铜反应生成Cu,甲中Cu、Zn和稀硫酸构成原电池而加快反应速率,但甲中生成氢气体积减小,所以生成气体体积:甲<乙,故A错误;B.过氧化氢能氧化亚铁离子,酸性条件下,硝酸根离子也能氧化亚铁离子而干扰过氧化氢的氧化,所以不能比较过氧化氢和铁离子氧化性强弱,故B错误;C.其他条件相同时,反应物的接触面积越大,反应速率越快,粉状的大理石表面积大于块状的大理石,所以反应速率:粉状大理石>块状大理石,故C正确;D.硫化钠过量导致两种沉淀都产生,所以不能比较溶度积大小,故D错误。
8.[解析] (1)锑为第ⅤA元素,最高价为+5价,所以锑的两种氯化物,除了SbCl3,还有SbCl5。氯气具有强氧化性,会将脆硫铅锑矿中-2价的硫元素氧化为硫单质。
(2)“还原”过程中,加入锑粉将铁离子还原为亚铁离子,离子方程式为Sb+3Fe3+===3Fe2++Sb3+。Fe3+比Fe2+更容易水解生成沉淀,若不将Fe3+转化,会使下一步“水解”产生的SbOCl沉淀中含有Fe(OH)3沉淀。
(3)电解Na3SbS3的碱性溶液,阴极得到Sb,其电极反应式为SbSeq \\al(3-,3)+3e-===Sb+3S2-。阴极区S2-增多,为了维持电荷守恒,Na+需要通过隔膜移到阴极区,所以隔膜为阳离子交换膜。
(4)由题中提供信息可知,Sb2O3为两性氧化物,可与NaOH反应生成SbOeq \\al(-,2)或SbOeq \\al(3-,3)。
(5)工业火法冶炼的优点是操作简单,缺点是流程长,中间产物多,劳动强度大,耗能多,产生SO2等污染气体,相对而言,湿法冶炼耗能少,减少了有害气体的排放。
[答案] (1)SbCl5(1分) S(1分)
(2)Sb+3Fe3+===3Fe2++Sb3+(2分) Fe3+比Fe2+更易水解生成沉淀(2分)
(3)SbSeq \\al(3-,3)+3e-===Sb+3S2-(3分) 阳(2分)
(4)SbOeq \\al(-,2)(或SbOeq \\al(3-,3))(2分)
(5)能耗低(或减排等其他合理答案)(1分)
9.[解析] (1)根据盖斯定律,由已知中第一个反应减去第二个反应可得2CO(g)+SO2(g)eq \(,\s\up7(催化剂))2CO2(g)+S(l),则ΔH=ΔH1-ΔH2=-270 kJ·ml-1。(2)根据图a,260 ℃时Cr2O3曲线对应的SO2的转化率最高。Fe2O3做催化剂的优点是在相对较低的温度时SO2的转化率较高,可以节约能源。(3)n(CO)∶n(SO2)=2∶1时,SO2的平衡转化率接近100%,但比n(CO)∶n(SO2)=3∶1时达平衡要慢。(4)①溶液中c(SOeq \\al(2-,3))降至0.2 ml·L-1时,参加反应的c(SOeq \\al(2-,3))为0.8 ml·L-1,则反应生成的c(HSOeq \\al(-,3))约为1.6 ml·L-1。②K=eq \f(c(HSOeq \\al(-,3)),c(SOeq \\al(2-,3))·c(H+))=eq \f(1.6,0.2×c(H+))=8.0×106,则c(H+)=10-6 ml·L-1,pH=6。
[答案] (1)-270(2分) (2)Cr2O3(2分) Fe2O3做催化剂时,在相对较低温度时可获得较高的SO2的转化率,从而节约大量能源(3分)
(3)如图所示
(3分)
(4)①1.6(2分) ②6(2分)
10.[解析] Ⅰ.(1)由装置图可知,仪器A为直形冷凝管;由于产物甲酸甲酯的沸点较低,为防止其大量挥发,所以长玻璃管c的作用是冷凝回流产品,也能起到平衡内外气压的作用。
(2)甲酸和甲醇进行酯化反应的化学方程式为HCOOH+CH3OHeq \(,\s\up7(浓硫酸),\s\d5(△))HCOOCH3+H2O。
(3)根据甲酸、甲醇和甲酸甲酯的沸点都有较大差别,可采用蒸馏的方法提取混合物中的甲酸甲酯。
Ⅱ.(4)用甲酸脱水制取一氧化碳时,要用浓硫酸催化脱水,再用碱石灰进行除杂,最后用排水法收集CO,所以正确的连接顺序为a→c→b→e→d→f。
(5)由于甲酸的沸点不高,在加热时会有一定量的挥发,所以装置B的作用是除去CO中的HCOOH蒸气。
(6)①已知甲酸(HCOOH)是还原性酸,所以可用氧化性物质来检验是否有甲酸生成,所以取固体产物,配成溶液,加入稀硫酸酸化后,再滴加酸性高锰酸钾溶液,溶液的紫色褪去,即证明CO与NaOH 固体发生了反应;②这是用标准盐酸来滴定未知碱溶液的操作,所以用酚酞做指示剂,已知消耗盐酸的物质的量为1.5 ml/L×5.05×10-3 L=7.575×10-3 ml,所以8.0 g固体产物中含NaOH的质量为7.575×10-3 ml×5×40 g/ml=1.515 g,则产物中甲酸钠的质量分数为eq \f(8.0 g-1.515 g,8.0 g)×100%=81.1%。
[答案] Ⅰ.(1)直形冷凝管(1分) 平衡内外气压,冷凝回流产品(2分)
(2)HCOOH+CH3OHeq \(,\s\up7(浓硫酸),\s\d5(△))HCOOCH3+H2O(2分) (3)蒸馏(1分)
Ⅱ.(4)c→b→e→d→f(2分) (5)除去CO中的HCOOH 蒸气(2分)
(6)①加入稀硫酸酸化后,再滴加酸性高锰酸钾溶液,溶液褪色(2分)
②酚酞(1分) 81.1%(2分)
11.[解析] BA3能使湿润的红色石蕊试纸变蓝,说明B为N,A为H;C原子的核外电子数为25-1-7=17,故C为Cl;又因为DC晶体中D+的3d能级电子全充满,说明D的原子序数为29,故D为Cu。
(2)NH3分子间存在氢键,故NH3的沸点高于HCl。氢化铜晶体属于离子晶体。(3)NH4Cl晶体中氮原子的价层电子对数为4。NH4Cl晶体中存在离子键、极性共价键、配位键以及σ键,不含非极性共价键和π键。(4)NCl3的中心原子是N,其中N的价层电子对数为4,成键电子对数为3,孤电子对数为1,故NCl3的立体构型为三角锥形,中心原子的杂化轨道类型为sp3杂化。(5)①观察晶胞图示知,12个铜原子位于棱上,8个氮原子位于顶点,1个晶胞中含氮原子个数为8×eq \f(1,8)=1,含铜原子个数为12×eq \f(1,4)=3,故氮化铜的化学式为Cu3N。②顶点上1个氮原子周围紧邻的铜原子有3个,设想由8个立方体构成大立方体,可知氮原子上下、前后、左右共有6个铜原子紧邻,即氮原子的配位数为6。③ρ=eq \f(64×3+14,NA×(2a)3) g·cm-3=eq \f(103,4a3NA) g·cm-3。
[答案] (1)1s22s22p63s23p63d104s1(或[Ar]3d104s1)(1分)
(2)NH3(1分) NH3分子间存在氢键(1分) 离子晶体(1分)
(3)4(1分) cf(2分)
(4)三角锥形(1分) sp3杂化(1分)
(5)①Cu3N(2分) ②6(2分) ③eq \f(103,4a3NA)(2分)
12.[解析] 甲苯在光照条件下与Cl2反应可生成。与NaOH溶液作用生成苯甲醇(A),再依次推出B是苯甲醛、C是苯甲酸。由CH4生成E的过程及题给反应信息b知,E为HCHO。再结合反应信息a及G的分子式知G是CH3(CH2)5C(CH2OH)2CHO,H为CH3(CH2)5C(CH2OH)2CH2OH。(2)1 ml H与3 ml C通过酯化反应生成I。(4)W的分子式为C8H8O2,由ⅰ、ⅱ知分子中含有苯环且苯环上连接有—OH,由ⅲ及分子中只有2个氧原子知,分子中含有一个—CHO,当苯环上只有2个取代基时,一个取代基为—OH,另一个取代基为—CH2CHO,此时可形成3种同分异构体;当苯环上有3个取代基时,一个取代基为—OH,另2个取代基为—CHO、—CH3 ,此时可形成10种同分异构体,共有13种同分异构体。核磁共振氢谱显示有5种不同化学环境的氢,说明结构中存在对称关系,对应的结构简式为。(5)甲苯先与Cl2反应生成,该物质水解得到苯甲醛,苯甲醛再与乙醛反应即可得到目标产物。
[答案] (除标注外,每空2分)
(1)Cl2、光照 辛醛(1分)
(2)取代反应(或酯化反应)(1分)
X
Y
Z
W
选项
实验
结论
A
相同温度下,向盛有足量稀硫酸的甲、乙两支试管中分别加入等质量的锌粒,并向甲中加入少量胆矾固体
产生氢气的速率和体积:甲>乙
B
向Fe(NO3)2溶液中滴入用硫酸酸化的H2O2溶液,溶液变黄
氧化性:H2O2>Fe3+
C
相同温度下,将等质量的大理石块和大理石粉分别加入等体积、等浓度的盐酸中
反应速率:粉状大理石>块状大理石
D
向2 mL 0.1 ml·L-1Na2S溶液中滴入几滴0.1 ml·L-1ZnSO4溶液,生成白色沉淀;再加入几滴0.1 ml·L-1CuSO4溶液,又产生黑色沉淀
溶度积:Ksp(ZnS)>Ksp(CuS)
题号
1
2
3
4
5
6
7
答案
物质
沸点/℃
密度/(g·cm-3)
水中溶解性
甲醇
64.5
0.79
易溶
甲酸
100.7
1.22
易溶
甲酸甲酯
31.5
0.98
易溶
相关试卷
这是一份高考化学二轮复习提升模拟卷16含答案,共14页。试卷主要包含了选择题,非选择题等内容,欢迎下载使用。
这是一份高考化学二轮复习提升模拟卷14含答案,共18页。试卷主要包含了选择题,非选择题等内容,欢迎下载使用。
这是一份高考化学二轮复习提升模拟卷11含答案,共14页。试卷主要包含了已知Ka=1,5 kJ·ml-1,5°等内容,欢迎下载使用。
