


所属成套资源:全套高考化学二轮复习提升模拟卷含答案
- 高考化学二轮复习提升模拟卷2含答案 试卷 0 次下载
- 高考化学二轮复习提升模拟卷3含答案 试卷 0 次下载
- 高考化学二轮复习提升模拟卷4含答案 试卷 0 次下载
- 高考化学二轮复习提升模拟卷5含答案 试卷 0 次下载
- 高考化学二轮复习提升模拟卷6含答案 试卷 0 次下载
高考化学二轮复习提升模拟卷1含答案
展开
这是一份高考化学二轮复习提升模拟卷1含答案,共14页。试卷主要包含了选择题,非选择题等内容,欢迎下载使用。
高考仿真模拟卷(一)
(时间:60分钟,满分:100分)
可能用到的相对原子质量:H 1 C 12 N 14 O 16 F 19 Na 23 S 32 K 39 Ca 40 Cr 52 Cu 64 Zn 65
第Ⅰ卷
一、选择题(本题共7小题,每小题6分。在每小题给出的四个选项中,只有一项是符合题目要求的。)
1.中国不少古诗词清晰地描绘了当时人民的生活和社会的发展,如刘禹锡的《浪淘沙》:“日照澄州江雾开,淘金女伴满江隈。美人首饰侯王印,尽是沙中浪底来。”下列有关本诗中蕴含的化学知识正确的是( )
A.“沙中浪底来”指的是金的氧化物
B.淘金原理与化学上的萃取一致
C.雾的分散质粒子直径范围是10-9~10-7 cm
D.由沙子到计算机芯片发生了还原反应
2.下列叙述中正确的是( )
A.分子式为C2H4 和C8H16 的两种有机物一定互为同系物
B.甲烷、苯、乙醇均不能使酸性KMnO4 溶液褪色
C.糖类、油脂、蛋白质均能发生水解反应
D.乙烯和苯乙烯分子中所有原子均可能在同一平面上,都能使溴水褪色
3.实验室中采用废旧易拉罐(主要成分为Al,含少量Fe、Mg杂质)制备明矾[KAl(SO4)2·12H2O]的过程如下图所示:
下列说法不正确的是( )
A.试剂①可以选用NaOH溶液
B.NH4HCO3用于调节滤液A的pH
C.操作a是蒸发浓缩、冷却结晶、过滤
D.明矾溶液显酸性,常做消毒杀菌剂
4.设NA为阿伏加德罗常数的值。下列说法正确的是( )
A.42 g C3H6中含有的共用电子对数为8NA
B.2 g CaCO3和8 g KHCO3组成的混合物中含碳原子数为0.1NA
C.标准状况下,22.4 L氦气与22.4 L氟气所含原子数均为2NA
D.1 L 0.01 mol·L-1 KAl(SO4)2溶液中含有的金属阳离子数为0.02NA
5.常温下,用0.10 mol·L-1NaOH溶液滴定0.10 mol·L-1HA溶液,滴定曲线如图a所示,混合溶液的pH与离子浓度变化的关系如图b所示。下列叙述错误的是( )
A.Ka(HA)的数量级为10-5
B.N点,c(Na+)-c(A-)=
C.P→Q过程中,水的电离程度逐渐增大
D.当滴定至溶液呈中性时,c(A-)>c(HA)
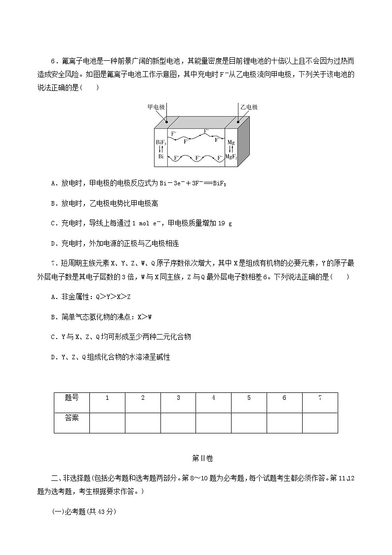
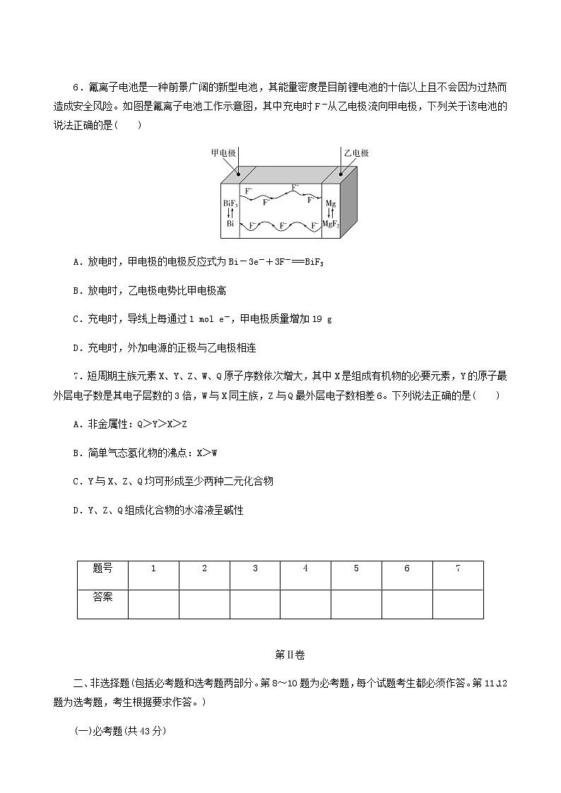
6.氟离子电池是一种前景广阔的新型电池,其能量密度是目前锂电池的十倍以上且不会因为过热而造成安全风险。如图是氟离子电池工作示意图,其中充电时F-从乙电极流向甲电极,下列关于该电池的说法正确的是( )
A.放电时,甲电极的电极反应式为Bi-3e-+3F-===BiF3
B.放电时,乙电极电势比甲电极高
C.充电时,导线上每通过1 mol e-,甲电极质量增加19 g
D.充电时,外加电源的正极与乙电极相连
7.短周期主族元素X、Y、Z、W、Q原子序数依次增大,其中X是组成有机物的必要元素,Y的原子最外层电子数是其电子层数的3倍,W与X同主族,Z与Q最外层电子数相差6。下列说法正确的是( )
A.非金属性:Q>Y>X>Z
B.简单气态氢化物的沸点:X>W
C.Y与X、Z、Q均可形成至少两种二元化合物
D.Y、Z、Q组成化合物的水溶液呈碱性
题号
1
2
3
4
5
6
7
答案
第Ⅱ卷
二、非选择题(包括必考题和选考题两部分。第8~10题为必考题,每个试题考生都必须作答。第11、12题为选考题,考生根据要求作答。)
(一)必考题(共43分)
8.(14分)以某工业副产物盐泥[主要成分为Mg(OH)2,还含有少量Al(OH)3、FeCO3、MnCO3、SiO2、CaCO3等]为原料制备防火材料MgSO4·7H2O的工艺流程如下:
回答下列问题:
(1)以MgSO4为原料可制备阴、阳离子个数比为1∶1 的化合物MgC2。已知MgC2中各元素原子都达到了稳定结构,则MgC2的电子式为________。
(2)“酸浸”时,FeCO3与稀硫酸反应的化学方程式为________________________________________________________________________。
滤渣1的主要成分为SiO2和________(填化学式);为了提高浸取率,除了适当增大稀硫酸的浓度和升温外,还可采取的措施有________________________________(写出两点)。
(3)“氧化”时,次氯酸钠溶液将MnSO4氧化为MnO2的离子方程式为________________________________________________________________________;
滤渣2的主要成分为MnO2和________、________(填化学式)。
(4)“一系列操作”主要是________________________________。
(5)一种碱式碳酸镁[4MgCO3·Mg(OH)2·5H2O]可用作防火保温材料,用化学方程式说明其可做防火材料的原理:________________________________________________________
________________________________________________________________________。
9.(14分)纳米微晶Zn4CO3(OH)6(碱式碳酸锌)属于高端精细化工产品,晶粒粒度介于9~10.4 nm之间,不溶于水和醇。某高校实验室用工业级硫酸锌(主要成分为ZnSO4,含少量Fe2+、Cu2+、Cd2+、Co2+、Ni2+)制备纳米微晶碱式碳酸锌样品的流程如下:
已知:
a.Fe(OH)3、Fe(OH)2、Zn(OH)2的pKsp(即-lgKsp)分别是37.4、15.4、16.2。
b.残留在溶液中的离子浓度小于10-5mol·L-1时,可认为沉淀完全。
c.滤渣Ⅲ所含主要金属元素是Sb、Co、Ni。
(1)“除杂 Ⅰ”目的是除去溶液中的铁元素,则H2O2的作用是____________________;若溶液中c(Zn2+)=1.0 mol·L-1,此过程中还应调节溶液的pH在________范围(不考虑离子间的相互影响)。
(2)“除杂Ⅱ”与“除杂Ⅲ”均为还原除杂。
①滤渣Ⅱ的主要成分是________。
②“除杂Ⅲ”中加入的Sb2O3在溶液中主要以HSbO2存在。请写出锌与Co2+、HSbO2反应生成“金属间化合物”CoSb(CoSb各元素化合价视为0价)的离子方程式:________________________________________________________________________。
(3)“沉锌”后得到的固体先用去离子水洗涤,再用乙醇洗涤。用乙醇洗涤的目的是________________________________________________________________________。
(4)加入MgSO4·7H2O的主要目的是降低样品晶粒粒度,但主元素Zn的质量分数必须在56%以上。下表是不同镁锌质量比对产品晶粒粒度及Zn质量分数的影响:
实验
编号
镁锌
质量比
晶粒
粒度/nm
w
(Zn)/%
w
(Mg)/%
①
0.88∶22
11.3
57.03
0.97
②
0.93∶22
10.8
56.89
1.02
③
0.98∶22
10.3
56.50
1.11
④
1.02∶22
9.5
56.27
1.24
⑤
1.12∶22
7
55.97
1.42
实验中合适的镁锌质量比为________(填实验编号);如镁锌质量比值过高,Mg2+还可能会生成________(填化学式),从而对样品造成影响。
(5)样品中锌的含量可用EDTA(可表示为H2Y2-)滴定法测定,反应的化学方程式为Zn2++H2Y2-===ZnY2-+2H+。取a g纳米微晶碱式碳酸锌样品,酸溶后得到pH为5~6的溶液,以二甲酚橙做指示剂,用b mol·L-1EDTA标准溶液滴定,消耗EDTA溶液c mL。则样品中锌的质量分数是________(用代数式表示)。
10.(15分)工业废气和汽车尾气含有多种氮氧化物,以NOx表示,NOx能破坏臭氧层,产生光化学烟雾,是造成大气污染的来源之一。按要求回答下列问题:
(1)NO2与N2O4存在以下转化关系:2NO2(g)N2O4(g)。
①已知:标准状况(25 ℃、101 kPa)下,由最稳定的单质生成1 mol 化合物的焓变(或反应热),称为该化合物的标准摩尔生成焓。几种氧化物的标准摩尔生成焓如下表所示:
物质
NO(g)
NO2(g)
N2O4(g)
CO(g)
标准摩尔生成焓/(kJ·mol-1)
90.25
33.18
9.16
-110.53
则NO2转化成N2O4的热化学方程式为_________________________________________。
②将一定量N2O4投入固定容积的恒温容器中,下述现象能说明反应达到平衡状态的是________(填标号)。
A.v(N2O4)=2v(NO2)
B.气体的密度不变
C.c(N2O4)/c(NO2)不变
D.气体的平均相对分子质量不变
③达到平衡后,保持温度不变,将气体体积压缩到原来的一半,再次达到平衡时,混合气体颜色________(填“变深”“变浅”或“不变”),判断理由是________________________________________________________________________
________________________________________________________________________。
(2)在容积均为2 L的甲、乙两个恒容密闭容器中,分别充入等量NO2,发生反应:2NO2(g)2NO(g)+O2(g)。保持温度分别为T1、T2,测得n(NO2)与n(O2)随时间的变化如图所示:
①T1时,反应从开始到第2 min,平均速率v(O2)=________,该温度下平衡常数K=________。
②实验测得:v正=k正c2(NO2),v逆=k逆c2(NO)·c(O2),k正、k逆为速率常数,受温度影响,下列有关说法正确的是______(填标号)。
A.反应正向放热
B.a点处,v逆(甲)k正(T1)
D.温度改变,k正与k逆的比值不变
(3)硫代硫酸钠(Na2S2O3)在碱性溶液中是较强的还原剂,可用于净化氧化度较高的NOx废气,使之转化为无毒、无污染的N2。请写出NO2与硫代硫酸钠碱性溶液反应的离子方程式:________________________________________________________________________
________________________________________________________________________。
(二)选考题(共15分。请考生从2道题中任选一题作答。如果多做,则按所做的第一题计分。)
11.(15分)[化学——选修3:物质结构与性质]
高氯酸三碳酰肼合镍{[Ni(CHZ)3](ClO4)2}是一种新型的起爆药。
(1)Ni能与CO形成配合物Ni(CO)4,配体CO中提供孤电子对的是C原子,其理由可能是________________________________________________________________________
____________;该配合物分子中σ键与π键数目之比为________。
(2)①ClO的空间构型是________。
②写出与ClO互为等电子体的一种分子和一种离子:____________、____________。(填化学式)
(3)化学式中CHZ为碳酰肼,其结构为,它是一种新型的环保锅炉水除氧剂。
①碳酰肼中氮元素的化合价为________,碳原子的杂化轨道类型为________。
②碳酰肼可以由碳酸二甲酯()和肼(N2H4)反应制得,有关的化学方程式为________________________________________________________________________
________________________________________________________________________。
(4)高氯酸三碳酰肼合镍可由NiO、高氯酸及碳酰肼化合而成。
①比较次氯酸和高氯酸的酸性,并说明理由:________________________________________________________________________
________________________________________________________________________。
②如图为NiO晶胞,若晶胞中含有的Ni2+数目为a,Ni2+的配位数为b,NiO晶体中每个Ni2+距离最近的Ni2+数目为c,则 a∶b∶c=________。
12.(15分)[化学——选修5:有机化学基础]
福酚美克是一种影响机体免疫力功能的药物,可通过以下方法合成:
回答下列问题:
(1)物质A的含氧官能团的名称为____________;B→C的转化属于____________反应(填反应类型)。
(2)上述流程中设计A→B步骤的目的是__________________;F分子中共平面的原子最多有________个。
(3)D与银氨溶液发生反应的化学方程式为________________________________________________________________________
________________________________________________________________________。
(4)福酚美克具有多种同分异构体,写出其中符合下列条件的有机物的结构简式:____________和____________。
①含有—CONH2;②能与FeCl3溶液发生显色反应;③核磁共振氢谱的吸收峰数目有4个。
(5)参照上述合成路线和信息,以乙醇为原料(无机试剂任选),设计制备的合成路线:
________________________________________________________________________
________________________________________________________________________。
高考仿真模拟卷(一)
1.D [解析] 金化学性质稳定,以游离态的形式存在于自然界,因此“沙中浪底来”指的是金单质,A项错误;沙里淘金的原理是金子的密度比沙子的密度大得多,在水的冲击下沙粒被水流带走,而金就留在容器里,不是萃取原理,B项错误;雾属于胶体,分散质粒子的直径范围应该是1~100 nm,即10-9~10-7 m,C项错误;沙子的主要成分为二氧化硅,计算机芯片为硅单质,硅的化合价从+4价到0价,化合价降低被还原,发生了还原反应,D项正确。
2.D [解析] C8H16 不能确定其为烯烃还是环烷烃,A项错误;乙醇能使酸性高锰酸钾溶液褪色,B项错误;单糖是不能水解的糖,C项错误;乙烯为6原子共面、苯为12原子共面,且单键能够旋转,故苯乙烯分子中所有原子可能共平面,乙烯和苯乙烯均含有碳碳双键,都能使溴水褪色,D项正确。
3.D [解析] 明矾溶液水解显酸性,不具有强氧化性,不能用来消毒杀菌,故D不正确。
4.B [解析] 1个C3H6分子中有9个共用电子对,42 g(1 mol)C3H6中含有共用电子对数为9NA,A不正确;CaCO3、KHCO3的摩尔质量都为100 g·mol-1,化学式中碳原子数相同,B正确;标准状况下,22.4 L He含NA个原子,而22.4 L F2含2NA个原子,C不正确;KAl(SO4)2溶液中Al3+水解,D不正确。
5.B [解析] 结合图b可知,M点时溶液中c(HA)≈c(A-),c(H+)=1×10-4.74 mol·L-1,Ka(HA)==1×10-4.74,数量级为10-5,A正确;由电荷守恒原理知,N点时c(Na+)-c(A-)=c(OH-)-c(H+),因c(OH-)==,B错误;P→Q过程中,溶液内 c(A-)增大,A-水解会使水的电离程度增大,C正确;由图a、图b知,当HA中和掉50%时,溶液的pH=4.74,此时溶液中c(A-)≈c(HA),当溶液呈中性时表明还需要加碱中和HA,此过程中 c(A-) 增大而 c(HA) 减小,D正确。
6.C [解析] 根据充电时F-的移动方向,可以判断出乙为阴极,甲为阳极,故放电时,乙为负极,甲为正极,正极得到电子,A错误;放电时,甲为正极,甲的电势高,B错误;充电时,甲电极的电极反应式为Bi+3F--3e-===BiF3,每转移1 mol电子,增加1 mol F-,即19 g,C正确;充电时,外加电源的正极连接电池的正极,即甲电极,D错误。
7.C [解析] 易推出X、Y、Z、W、Q分别是C、O、Na、Si、Cl。非金属性O>Cl,A错误;氢化物的沸点SiH4>CH4,B错误;O与C、Na、Cl可形成CO、CO2;Na2O、Na2O2;Cl2O、ClO2等物质,C正确;由NaClO4溶液显中性知D错误。
8.[解析] (1)MgC2中C的两个碳原子间形成了3个共价键,C与Mg2+间形成的是离子键,故MgC2是离子化合物,电子式为Mg2+[C⋮⋮C]2-。(2)FeCO3与稀硫酸发生复分解反应生成FeSO4、H2O、CO2。SiO2与稀硫酸不反应、CaCO3与稀硫酸反应生成微溶性CaSO4 ,故滤渣1是SiO2、CaSO4 。将原料粉碎、搅拌、延长浸取时间等均可提高其浸取率。(3)可先写出ClO-+Mn2+―→MnO2+Cl-,依据质量守恒知ClO-+2OH-+Mn2+===H2O+MnO2↓+Cl-,加入NaOH溶液调pH=5~6时可得到Fe(OH)3、Al(OH)3沉淀。(4)从溶液中分离出MgSO4 ·7H2O的方法是蒸发浓缩、冷却结晶,然后过滤。(5)碱式碳酸镁受热分解为MgO、CO2、H2O,分解时吸收热能使温度降低,产生的CO2、H2O(g)可将可燃物与空气隔离开,从而起到灭火作用。
[答案] (除标注外,每空2分)
(1)Mg2+[C⋮⋮C]2-(1分)
(2)FeCO3+H2SO4===FeSO4+CO2↑+H2O CaSO4(1分) 粉碎、搅拌(或多次用硫酸浸取、减小盐泥粒度、延长浸取时间等其他合理答案)
(3)Mn2++ClO-+2OH-===MnO2↓+Cl-+H2O
Fe(OH)3(1分) Al(OH)3(1分)
(4)蒸发浓缩、冷却结晶、过滤
(5)4MgCO3·Mg(OH)2·5H2O5MgO+4CO2↑+6H2O
9.[解析] (1)加H2O2的目的是将Fe2+氧化为Fe3+,以便形成氢氧化铁沉淀而除去。因除杂过程中Zn2+不能形成氢氧化物沉淀,故c(OH-)-lg=8.1,即pH
相关试卷
这是一份高考化学二轮复习提升模拟卷16含答案,共14页。试卷主要包含了选择题,非选择题等内容,欢迎下载使用。
这是一份高考化学二轮复习提升模拟卷14含答案,共18页。试卷主要包含了选择题,非选择题等内容,欢迎下载使用。
这是一份高考化学二轮复习提升模拟卷11含答案,共14页。试卷主要包含了已知Ka=1,5 kJ·ml-1,5°等内容,欢迎下载使用。
