高中第2章 匀变速直线运动的规律2.4 匀变速直线运动规律的应用学案设计
展开2.4 匀变速直线运动规律的应用
一、单选题
1.A、B两辆小汽车分别在相邻的两条平直的公路上行驶。前后相距为50米时开始计时,A在前以的速度匀速行驶,B在后以的初速度、加速度追赶A车,A、B两车均视为质点。则B车追上A车所用时间( )
A.5s B.8s C.11s D.10s
2.足球运动员将足球以12.5m/s初速度水平踢出,足球沿场地以3m/s2作匀减速直线运动,同时运动员以8m/s的速度匀速追足球,则运动员追上足球的时间为( )
A.9s B.7s C.5s D.3s
3.一辆汽车以的速度沿平直的公路匀速前进,因故紧急刹车,加速度大小为,则刹车后汽车在1min内通过的位移为( )
A.250m B.300m C.360m D.400m
4.货车在平直道路上匀速行驶,遇到前方紧急情况立即刹车直到停止,刹车过程可视为匀减速直线运动.若测得货车在停车前最后2s内的位移大小为12m,则货车刹车时加速度大小为( )
A.2m/s2 B.3m/s2 C.4m/s2 D.6m/s2
5.一杂技演员用一只手抛球、接球。若从某时刻开始竖直向上抛出第一个球,此后他每隔0.40s竖直向上抛出一球,接到球便立即把球抛出,空中总有3个球(不含手中的球)。当第一个球落回手中时,有2个球到抛出点的距离为2.4m,1个球到抛出点的距离为3.2m。若以抛出点为起始点,则此时( )
A.第一个抛出球的位移为6.4m
B.第二个抛出球的位移为3.2m
C.第三个抛出球的位移为2.4m
D.第四个抛出球的位移为2.4m
二、实验题
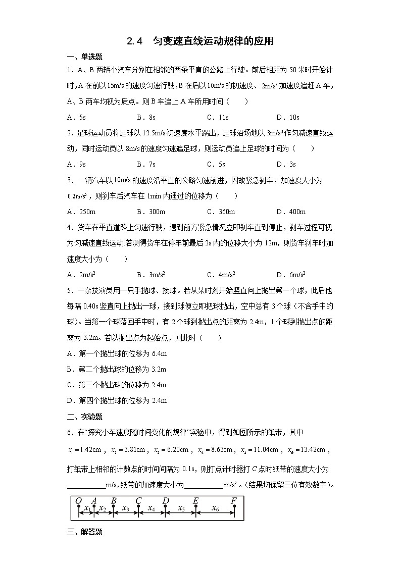
6.在“探究小车速度随时间变化的规律”实验中,得到如图所示的纸带,其中,,,,,,打纸带上相邻的计数点的时间间隔为0.1s,则打点计时器打C点时纸带的速度大小为___________m/s,纸带的加速度大小为___________。(结果均保留三位有效数字)。
三、解答题
7.A,B两车在同一直线上同方向做匀速直线运动,B车在前A车在后,速度分别为vB=10 m/s,vA=20 m/s,当相距100 m时A车做匀减速直线运动,为不使A,B相撞,A车减速的时间不应超过多少?
8.如图所示为无人机,它是一种能够垂直起降的小型遥控飞行器。在一次训练使用中,时无人机在地面上从静止开始匀加速竖直向上起飞,时无人机出现故障突然失去升力,此时离地面高度为。无人机运动过程中所受空气阻力不计,g取10m/s2。求:
(1)无人机匀加速竖直向上起飞的加速度大小;
(2)无人机离地面的最大高度;
(3)无人机从出现故障到刚坠落地面的时间。(结果可用根式表示)
9.利用弹射装置将可以视为质点的A球以大小为的速度竖直向上从地面弹出,经过一段时间后从离A球被弹出的位置高度为的位置释放另一个小球两球在运动过程中始终在同一竖直线上,忽略空气阻力,重力加速度。求:
(1)若在A球被弹出的同时释放B球,问经过多长时间两球会在A球上升的过程中相遇;
(2)若在A球被弹出后4 s再释放B球,则两球相遇时他们的位置离地面的高度是多少。
10.在某次校运会米接力赛最后一棒比赛中,甲同学刚接到棒时距终点还有,此时在他前面处乙同学正以的速度匀速跑向终点。甲刚接到棒时速度为,并以加速度向前追赶,达到最大速度后能保持此速度匀速跑向终点。甲、乙的运动均可视为直线运动。
(1)甲接到棒后用多长时间可达到最大速度?
(2)通过计算说明谁将最终获胜?
参考答案:
1.D
【解析】B车追上A车时,两者处于同一位置,根据位移关系可知
解得
故选D。
2.D
【解析】足球减速过程,停止的时间
足球的位移为
足球运动过程中,运动员的位移
因此足球未停下运动员就已经追上足球,设经t′运动员追上足球
运动员位移
联立代入数据得
故选D。
3.A
【解析】刹车时间
所以,刹车后汽车在1min内通过的位移等于刹车位移
故选A。
4.D
【解析】将汽车刹车的过程的逆过程看做是初速度为零的匀加速运动,则由
可得加速度
故选D。
5.D
【解析】A.第一个抛出球回到了手中,则位移为0,选项A错误;
B.第二个抛出球到抛出点的距离为2.4m,则位移为2.4m,选项B错误;
C.第三个抛出球到抛出点的距离为3.2m,则位移为3.2m,选项C错误;
D.第四个抛出球到抛出点的距离为2.4m,则位移为2.4m,选项D正确。
故选D。
6. 0.742 2.41
【解析】 [1]打点计时器打C点时纸带的速度大小为
[2]由逐差法可知,纸带的加速度大小为
7.20 s
【解析】设A车的加速度大小为a,经过时间t两车达到共同速度,由
解得
B车始终做匀速直线运动,则有
A车做匀减速,位移为
将A、B反向看成同一方向运动,大小为10 m/s的物体,此时A物态做匀加速运动,直到速度变为20 m/s,此时A、B物体相距100米,由位移关系有
联立解得
8.(1)5m/s2;(2)60m;(3)
【解析】(1)无人机匀加速上升阶段
解得匀加速竖直向上起飞的加速度大小
(2)无人机刚失去升力时
之后还能继续上升的高度为
无人机离地面的最大高度为
(3)规定竖直向下为正方向,则
解得
9.(1)3 s;(2)105 m
【解析】(1)若在A球被弹出的同时释放B球,在上升的过程中两球相遇,则有
两小球的位移分别为
联立解得
(2)A球被弹出后经过
到达最高点,其上升高度为
在A球被弹出4 s后再释放B球,则B球在A球被弹出后第5 s内下降的高度为
由于
故球应在A球的下降阶段相,取向下为正方向,设释放B球后经过时间后两球相遇,相遇时两球的位移之和为h,有
联立解得
所以两球相遇时离地面的高度为
10.(1);(2)乙最终获胜
【解析】(1)甲达到最大速度所用时间
(2)乙跑到终点所用时间
甲从接到棒至速度最大运动的距离为
甲跑完剩余距离所用时间
甲跑完全程所用时间
所以乙最终获胜
高中物理沪科版 (2019)必修 第一册2.4 匀变速直线运动规律的应用学案: 这是一份高中物理沪科版 (2019)必修 第一册2.4 匀变速直线运动规律的应用学案,共11页。学案主要包含了单选题,多选题,实验题,解答题等内容,欢迎下载使用。
物理必修 第一册2.4 匀变速直线运动规律的应用导学案及答案: 这是一份物理必修 第一册2.4 匀变速直线运动规律的应用导学案及答案,共8页。学案主要包含了单选题,实验题,解答题等内容,欢迎下载使用。
2020-2021学年2.1 伽利略对落体运动的研究导学案: 这是一份2020-2021学年2.1 伽利略对落体运动的研究导学案,共6页。学案主要包含了单选题,多选题,解答题等内容,欢迎下载使用。

