高中物理鲁科版 (2019)必修 第三册第6节 科学测量:金属丝的电阻率学案
展开
这是一份高中物理鲁科版 (2019)必修 第三册第6节 科学测量:金属丝的电阻率学案,共10页。
1.掌握电流表、电压表和滑动变阻器的使用方法。
2.学会利用伏安法测电阻,进一步测出金属丝的电阻率。
【重点】学会利用伏安法测电阻,进一步测出金属丝的电阻率。
一、新课学习
1、伏安法测电阻
(1)、原理:根据部分电路欧姆定律。
(2).测量电路的选择--------电流表内接法与外接法的选择
(3).控制电路的选择-------滑动变阻器的限流式接法和分压式接法(不计电源内阻)
2.金属丝电阻率的测量
(1)实验原理:由R=ρeq \f(l,S)得ρ=eq \f(RS,l),因此,只要测出金属丝的长度l、横截面积S和金属丝的电阻R,即可求出金属丝的电阻率ρ.
(2)实验器材
被测金属丝、螺旋测微器、毫米刻度尺、电池组、电流表、电压表、滑动变阻器、开关、导线若干.
(3)实验步骤
①直径测定
用螺旋测微器在被测金属导线上的三个不同位置各测一次直径,求出其平均值d,计算出导线的横截面积S=eq \f(πd2,4).
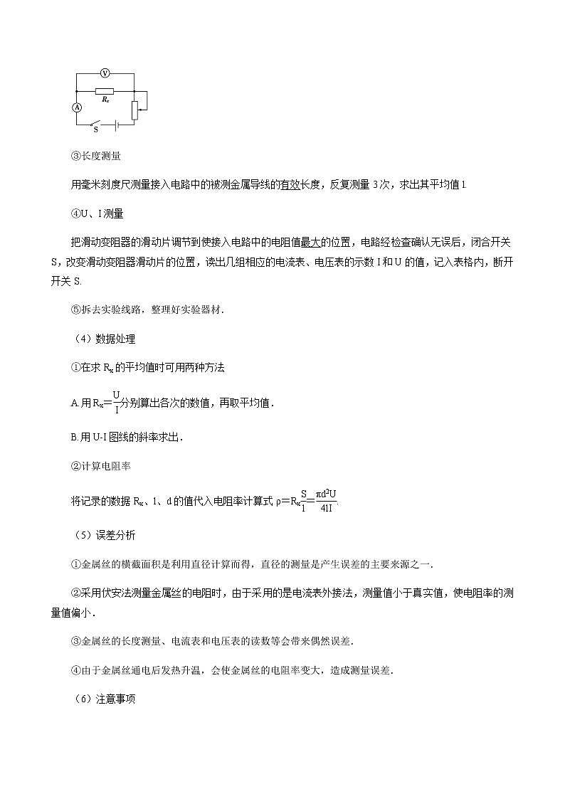
②电路连接
按如图所示的原理电路图连接好用伏安法测电阻的实验电路.
③长度测量
用毫米刻度尺测量接入电路中的被测金属导线的有效长度,反复测量3次,求出其平均值l.
④U、I测量
把滑动变阻器的滑动片调节到使接入电路中的电阻值最大的位置,电路经检查确认无误后,闭合开关S,改变滑动变阻器滑动片的位置,读出几组相应的电流表、电压表的示数I和U的值,记入表格内,断开开关S.
⑤拆去实验线路,整理好实验器材.
(4)数据处理
①在求Rx的平均值时可用两种方法
A.用Rx=eq \f(U,I)分别算出各次的数值,再取平均值.
B.用UI图线的斜率求出.
②计算电阻率
将记录的数据Rx、l、d的值代入电阻率计算式ρ=Rxeq \f(S,l)=eq \f(πd2U,4lI).
(5)误差分析
①金属丝的横截面积是利用直径计算而得,直径的测量是产生误差的主要来源之一.
②采用伏安法测量金属丝的电阻时,由于采用的是电流表外接法,测量值小于真实值,使电阻率的测量值偏小.
③金属丝的长度测量、电流表和电压表的读数等会带来偶然误差.
④由于金属丝通电后发热升温,会使金属丝的电阻率变大,造成测量误差.
(6)注意事项
①本实验中被测金属导线的电阻值较小,因此实验电路一般采用电流表外接法.
②实验连线时,应先从电源的正极出发,依次将电源、开关、电流表、待测金属导线、滑动变阻器连成主干线路,然后再把电压表并联在待测金属导线的两端.
③测量被测金属导线的有效长度,是指测量待测导线接入电路的两个端点之间的长度,亦即电压表两端点间的待测导线长度,测量时应将导线拉直,反复测量三次,求其平均值.
④测金属导线直径一定要选三个不同部位进行测量,求其平均值.
⑤闭合开关S之前,一定要使滑动变阻器的滑片处在有效电阻值最大的位置.
⑥在用伏安法测电阻时,通过待测导线的电流强度I不宜过大(电流表用0~0.6 A量程),通电时间不宜过长,以免金属导线的温度明显升高,造成其电阻率在实验过程中逐渐增大.
⑦求Rx的平均值时可用两种方法:第一种是用Rx=eq \f(U,I)算出各次的测量值,再取平均值;第二种是用图象(UI图线)来求出.若采用图象法,在描点时,要尽量使各点间的距离拉大一些,连线时要尽可能地让各点均匀分布在直线的两侧,个别明显偏离较远的点可以不予考虑.
【例1】.在“测定金属的电阻率”的实验中,如果提供的电源是一节内阻可不计的干电池,被测金属丝的直径小于1 mm,长度约为80 cm,阻值约为3 Ω.使用的电压表有3 V(内阻约为3 kΩ)和15 V(内阻约15 kΩ)两个量程,电流表有0.6 A(内阻约为0.1 Ω)和3 A(内阻约为0.02 Ω)两个量程.供限流用的滑动变阻器有A:0~10 Ω;B:0~100 Ω;C:0~1500 Ω三种.可供选择的实验电路有如图6甲、乙两种,用螺旋测微器测金属丝的直径如图丙所示,则
图6
(1)螺旋测微器的示数是________mm.
(2)为减小电阻的测量误差,应选用图________所示的电路.
(3)为了测量便于调节,应选用编号为________的滑动变阻器.
(4)电压表的量程应选用________V.
(5)电流表的量程应选用________A.
【例2】某同学用伏安法测量导体的电阻,现有量程为3 V、内阻约为3 kΩ的电压表和量程为0.6 A、内阻约为0.1 Ω的电流表.采用分压电路接线,图甲是实物的部分连线图,待测电阻为图乙中的R1,其阻值约为5 Ω.
甲 乙
(1)测R1阻值的最优连接方式为导线①连接________(选填a或b)、导线②连接________(选填c或d).
(2)正确接线测得实验数据如表,用作图法求得R1的阻值为________Ω.
(3)已知图乙中R2与R1是材料相同、厚度相等、表面为正方形的两导体,R2的边长是R1的eq \f(1,10),若测R2的阻值,则最优的连线应选________(填选项).
A.①连接a,②连接c
B.①连接a,②连接d
C.①连接b,②连接c
D.①连接b,②连接d
1.在“测定金属的电阻率”的实验中,下列说法中正确的是( )
A.用伏安法测金属丝的电阻时,可采用电流表内接法
B.实验中应调节滑动变阻器,取得多组U和I的值,然后求出电阻平均值
C.应选用毫米刻度尺测整根金属丝的长度三次,然后求出长度平均值
D.实验中电流强度不得太大,以免电阻率发生变化
2.在“测定金属的电阻率”实验中,关于误差的下列说法中正确的是( )
A.电流表采用外接法,将会使ρ测>ρ真
B.电流表采用外接法,由于电压表的并联引起了金属丝分压的减小而引起测量误差
C.由ρ=eq \f(πd2U,4Il)可知I、d、U、l中每一个物理量的测量都会引起ρ的测量误差
D.由ρ=eq \f(πd2U,4Il)可知对实验结果准确性影响最大的是直径d的测量
3.利用螺旋测微器、米尺和如图所示的器材(其中电流表的内阻为1 Ω,电压表的内阻为5 kΩ)测量一根粗细均匀的阻值约为5 Ω的金属丝的电阻率.
(1)用笔画线代替导线,将上图中的器材连接成实物电路,要求尽量避免交叉,电流表、电压表应该选择合适的量程(已知电源的电动势为6 V,滑动变阻器的阻值为0~20 Ω).
(2)实验时,用螺旋测微器测量金属丝的直径和用米尺测量金属丝的长度示数如上图所示,电流表、电压表的读数如下图所示.由图可以读出金属丝两端的电压U=________,流过金属丝的电流强度I=________,金属丝的长度L=________,金属丝的直径d=________.
(3)该金属丝的电阻率是________(保留两位有效数字)
4.有一根细而均匀的导电材料,截面为同心圆环,如图所示,已知这种材料的电阻率为ρ,长度为L,欲测量该样品的内径,但内径太小,无法直接测量,现提供以下实验器材:
A.螺旋测微器
B.电流表A1(量程50 mA,内阻r1=100 Ω)
C.电流表A2(量程100 mA,内阻r2=40 Ω)
D.滑动变阻器R1(0~10 Ω,额定电流2 A)
E.直流电源E(12 V,内阻很小)
F.上述导电材料R2(长L为5 cm,电阻约为100 Ω)
G.开关一只,导线若干
请用上述器材设计一个尽可能精确地测量该样品内径d的实验方案.
(1)用螺旋测微器测得该样品的外径如下图所示,其示数D=________mm.
(2)在所给的虚线框中画出设计的实验电路图,并标明所选器材.
(3)用已知的物理量和所测得的物理量的符号表示样品的内径d=________________.
参考答案
【例1】.解析:0.5+30.5×0.01=0.805(mm).金属丝电阻值较小,所以采用外接法精确度较高.因为电源采用一节干电池,电动势为1.5 V,所以电压表量程用3 V,电流表量程用0.6 A.
答案:(1)0.805(0.804~0.806均可)
(2)乙 (3)A (4)3 (5)0.6
【例2】[解析] (1)由于实验测量的是一个小电阻,故电流表应外接,因此导线①接a,由于采用分压电路,故导线②应接d.
(2)根据实验数据作出R1的UI曲线如图所示,图线的斜率即为电阻R1的大小,由图象可知,R1=4.6 Ω.
(3)设R1的边长为l,厚度为h,电阻率为ρ,根据电阻定律,得R1=ρeq \f(l,hl)=eq \f(ρ,h),R2的阻值R2=ρeq \f(\f(l,10),h\f(l,10))=eq \f(ρ,h)=R1,故测量R2的电路同测量R1的电路,故选项B正确.
[答案] (1)a d (2)作图见解析,4.6(4.4~4.7均可) (3)B
1.解析:选BD.用伏安法测金属丝电阻时,因金属丝电阻较小,应采用电流表外接法,A错;计算电阻率公式中的l应为接入电路中的长度,并不是整根金属丝的长度,C错,B、D正确.
2.解析:选CD.由于金属丝阻值较小,若电流表采用内接法,则电流表分压产生的误差太大,故电流表采用外接法,R测
相关学案
这是一份高中物理实验报告集锦09科学测量:金属丝的电阻率-高中物理实验报告集锦学案,文件包含高中物理实验报告集锦09科学测量金属丝的电阻率-高中物理实验报告集锦原卷版docx、09科学测量金属丝的电阻率-高中物理实验报告集锦解析版docx等2份学案配套教学资源,其中学案共15页, 欢迎下载使用。
这是一份必修 第三册第2节 电阻精品导学案及答案,共8页。学案主要包含了知识链接,学习过程,巩固检测等内容,欢迎下载使用。
这是一份高中人教版 (2019)3 实验:导体电阻率的测量导学案,共13页。学案主要包含了实验目的,实验器材,实验原理与设计等内容,欢迎下载使用。

