搜索
      上传资料 赚现金
      点击图片退出全屏预览

      第4课《古代诗歌四首》第二课时 备课设计 2021-2022学年部编版七年级语文上册教案

      加入资料篮
      立即下载
      第4课《古代诗歌四首》第二课时 备课设计 2021-2022学年部编版七年级语文上册教案第1页
      点击全屏预览
      1/8
      第4课《古代诗歌四首》第二课时 备课设计 2021-2022学年部编版七年级语文上册教案第2页
      点击全屏预览
      2/8
      第4课《古代诗歌四首》第二课时 备课设计 2021-2022学年部编版七年级语文上册教案第3页
      点击全屏预览
      3/8
      还剩5页未读, 继续阅读

      初中语文人教部编版七年级上册闻王昌龄左迁龙标遥有此寄第二课时教案设计

      展开

      这是一份初中语文人教部编版七年级上册闻王昌龄左迁龙标遥有此寄第二课时教案设计,共8页。教案主要包含了学习目标,评价任务1及评价量规,教学活动,评价任务2及评价量规,评价任务3及评价量规,教学活动3,评价任务4及评价量规,教学活动4等内容,欢迎下载使用。
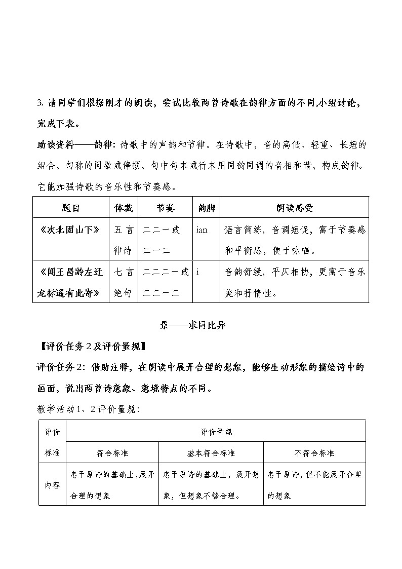
      1.朗读诗歌,读准字音,读出节奏和韵律,说出两首诗韵律的不同。
      2.借助注释,在朗读中展开合理的想象,能够生动形象的描绘诗中的画面,说出两首诗意象、意境特点的不同。
      3.结合意象和背景,能够准确概括两首诗中寄寓的不同情感。
      韵律——比异
      【导入】
      同学们,谁知道在我国的唐代、宋代、元代分别有哪种文学体裁发展得最有成就?(学生回答,教师明确:唐诗、宋词、元曲)的确,中国自古就是一个诗的国度,以古老的《诗经》发端,优秀的诗歌作品浩如烟海,今天,我们就来学习两首脍炙人口的诗篇。
      【评价任务1及评价量规】
      评价任务1:朗读诗歌,读准字音,读出节奏和韵律,说出两首诗韵律的不同。
      评价量规:
      【教学活动】
      1.请同学们借助注释和以下助读资料,自由朗读诗歌,读准字音,读出节奏。
      助读资料:五言、七言诗节奏划分有两种情况:(1)单音节在末尾,五言诗为二二一,例如:潮平/两岸/阔;七言诗为二二二一,杨花/落尽/子规/啼。(2)单音节在句中,五言诗为二一二,如:江春/入/旧年,七言诗为二二一二,如:闻道/龙标/过/五溪。
      听范读,纠正朗读,读出韵律美。
      (1)教师范读,要求字正腔圆,感情饱满,读出韵律美。(或播放录音)。
      (2)根据范读纠正自己的朗读,然后同桌互读,组内竞读。
      (3)全班齐读,要求准确整齐,有节奏感。
      闻/王昌龄/左迁龙标/遥有此寄
      李白
      杨花/落尽/子规/啼,闻道/龙标/过/五溪。
      我寄/愁心/与/明月,随君/直到/夜郎/西。
      《次/北固山/下》 王湾
      客路/青山/外,行舟/绿水/前。
      潮平/两岸/阔,风正/一帆/悬。
      海日/生/残夜,江春/入/旧年。
      乡书/何处/达,归雁/洛阳/边。
      明确:
      请同学们根据刚才的朗读,尝试比较两首诗歌在韵律方面的不同,小组讨论,完成下表。
      助读资料——韵律:诗歌中的声韵和节律。在诗歌中,音的高低、轻重、长短的组合,匀称的间歇或停顿,句中句末或行末用同韵同调的音相和谐,构成韵律。它能加强诗歌的音乐性和节奏感。
      景——求同比异
      【评价任务2及评价量规】
      评价任务2:借助注释,在朗读中展开合理的想象,能够生动形象的描绘诗中的画面,说出两首诗意象、意境特点的不同。
      教学活动1、2评价量规:
      教学活动3评价量规:
      【教学活动】
      再读课文,借助注释,同桌之间互相疏通诗歌的含意。
      2.在朗读中展开合理的想象,生动形象的描绘诗中的画面,小组之内展示。
      3.比较两首诗歌意象、意境的不同特点,完成下表。
      情——求同比异
      【评价任务3及评价量规】
      评价任务3:结合意象和背景资料,比较两首诗分别表达的情感有何异同?小组合作完成下表。
      评价量规:
      【教学活动3】
      1.结合意象和背景资料,比较两首诗分别表达的情感有何异同?小组合作完成下表。
      《闻王昌龄左迁龙标遥有此寄》背景资料:
      王昌龄在仕途上屡遭挫折,曾被贬放岭南,又被降职到江宁,后因为生活小节不够检点再贬到龙标。李白在东南地区漫游期间,听说王昌龄这次不幸的遭遇,当即写下此诗,遥寄给他。
      《次北固山下》背景资料:
      王湾“文翰早著”,但长期得不到提拔。他于唐玄宗在位初年考中进士,五六年后得到一小官荥阳主簿。又过了五六年,才得以进入宫廷编撰,然后得到了洛阳令这个官职。作为开元初年的北方诗人,他曾经远离故乡,长期在风景秀丽的吴楚一带游玩,被江南清丽山水所倾倒,并受到当时吴中诗人清秀诗风的影响,写下了一些歌咏江南山水的作品。本诗就是其中最为著名的一篇。
      【评价任务4及评价量规】
      评价任务4:小组合作比较两首诗歌完成以下表格中的任务。
      评价量规:
      【教学活动4】
      小组合作,分别比较以下两首诗歌在意象和情感方面的异同点,然后班级展示。
      暮春浐水送别
      韩琮
      绿暗红稀出凤城,暮云楼阁古今情。
      行人莫听宫前水,流尽年光是此声。
      渡荆门送别
      李白
      渡远荆门外,来从楚国游。
      山随平野尽,江入大荒流。
      月下飞天镜,云生结海楼。
      仍怜故乡水,万里送行舟。
      【作业布置】
      尝试比较《送柴侍御》(王昌龄)与《章台夜思》(韦庄)意象使用和情感表达的异同点。评价标准
      评价量规
      符合标准
      基本符合标准
      不符合标准
      ——
      读音
      吐字清楚、准确,声音洪亮
      吐字清楚,字音错一处
      吐字清楚,字音错超过一处
      活动1、2
      韵律
      节奏感强,能够灵活掌握朗读时音的高低、轻重、停连,读出韵律感。
      节奏感强,但朗读时部分音的高低、轻重、停连把握不够准确,韵律感稍弱。
      节奏感较弱,不能掌握朗读时音的高低、轻重、停连,没有读出韵律感。
      活动1、2
      能够说出两处及以上两首诗在韵律上的不同
      能说出一处两首诗在韵律上的不同
      不能说出两首诗在韵律上的不同
      活动3
      仪态
      大方、得体,精神饱满,不矫揉造作
      较大方、得体,精神饱满,稍显矫揉造作
      不够大方、得体,精神饱满,矫揉造作
      活动1、2
      题目
      体裁
      节奏
      韵脚
      朗读感受
      《次北固山下》
      五言律诗
      二二一或
      二一二
      ian
      语言简练,音调短促,富于节奏感和平衡感,便于咏唱。
      《闻王昌龄左迁龙标遥有此寄》
      七言绝句
      二二二一或二二一二
      i
      音韵舒缓,平仄相协,更富于音乐美和抒情性。
      评价标准
      评价量规
      符合标准
      基本符合标准
      不符合标准
      内容
      忠于原诗的基础上,展开合理的想象
      忠于原诗的基础上,展开想象,但想象不够合理。
      忠于原诗,但不能展开合理的想象
      语言
      语言准确,生动形象,连贯流畅
      语言准确,连贯流畅,但不够生动形象。
      语言不够准确,不够生动形象,不够连贯流畅
      评价标准
      评价量规
      符合标准
      基本符合标准
      不符合标准
      意象
      能够找出六处及以上意象,并准确说出意象特点
      能够找出三处及以上意象,能基本准确说出意象特点
      不能够找出意象,不能准确说出意象特点
      意境
      能说出两首诗分别是明快、哀伤凄凉的意境
      基本能说出两首诗意境的不同,但不够准确
      不能说出两首诗意境的不同
      题目
      类别
      《次北固山下》
      《闻王昌龄左迁龙标遥有此寄》
      意象
      青山 绿水 潮 帆 海日
      杨花,即柳絮, 其主要的特点:轻柔无根,随风散落。寓意孤苦漂泊。
      归雁:鸿雁是候鸟,春秋迁徙,秋天大雁乘着长风,飞往南方过冬,这种景象每每牵动游子的思乡之情。鸿雁作为传送书信的使者,古诗中,常借雁抒情,寄寓乡愁。
      子规,即杜鹃鸟,啼声凄切,古传说,蜀帝杜宇死后魂魄所化,有杜鹃啼血,抒悲苦哀怨之情之说。
      明月,代表团圆和思念,诗中托明月以寄对老友之思。
      意境
      一幅江南春天的壮丽画面,但有淡淡的乡愁
      暮春季节的哀伤、惆怅气氛
      评价标准
      评价量规
      符合标准
      基本符合标准
      不符合标准
      相同情感
      能够准确找出一处相同点
      能够找出一处相同点,但不够准确
      不能够准确找出一处相同点
      不同情感
      能够准确找出两处及以上处不同点
      能够准确找出一处不同点
      不能够准确找出不同点
      题目
      情感相同之处
      情感不同之处
      相同手法
      《次北固山下》
      《闻王昌龄左迁龙标遥有此寄》
      题目
      韵律异同
      意象及意境异同
      情感异同
      相同手法
      《渡荆门送别》
      《暮春浐水送别》
      评价标准
      评价量规
      符合标准
      基本符合标准
      不符合标准
      意象
      能够各自找出三处及以上意象,并准确说出意象特点,能比较异同
      能够各自找出两处意象,并准确说出意象特点,能比较异同
      不能够找出意象,不能准确说出意象特点,不能比较异同
      情感
      能够准确找出一处及以上处相同点
      能够准确找出一处相同点,但不准确
      不能够准确找出相同点

      相关教案

      初中语文人教部编版七年级上册闻王昌龄左迁龙标遥有此寄第二课时教案设计:

      这是一份初中语文人教部编版七年级上册闻王昌龄左迁龙标遥有此寄第二课时教案设计,共8页。教案主要包含了学习目标,评价任务1及评价量规,教学活动,评价任务2及评价量规,评价任务3及评价量规,教学活动3,评价任务4及评价量规,教学活动4等内容,欢迎下载使用。

      语文七年级上册观沧海教案:

      这是一份语文七年级上册观沧海教案,共18页。教案主要包含了教学目标,教学重点,教学难点,教学时间,教学过程,唐以前的诗歌等内容,欢迎下载使用。

      初中古代诗歌四首教案设计:

      这是一份初中古代诗歌四首教案设计,共17页。教案主要包含了教学理念,教学目标,教学重难点,课前准备,课时安排,教学过程等内容,欢迎下载使用。

      资料下载及使用帮助
      版权申诉
      • 1.电子资料成功下载后不支持退换,如发现资料有内容错误问题请联系客服,如若属实,我们会补偿您的损失
      • 2.压缩包下载后请先用软件解压,再使用对应软件打开;软件版本较低时请及时更新
      • 3.资料下载成功后可在60天以内免费重复下载
      版权申诉
      若您为此资料的原创作者,认为该资料内容侵犯了您的知识产权,请扫码添加我们的相关工作人员,我们尽可能的保护您的合法权益。
      入驻教习网,可获得资源免费推广曝光,还可获得多重现金奖励,申请 精品资源制作, 工作室入驻。
      版权申诉二维码
      初中语文人教部编版(2024)七年级上册(2024)电子课本 新教材

      语文 · 七年级上册(2024)

      版本: 人教部编版(2024)

      出版社: 人民教育出版社

      切换版本册别
      • 课件
      • 教案
      • 练习
      • 试卷
      • 学案
      • 更多

      1000万一线老师的共同选择

      • 更专业

        地区版本全覆盖, 同步最新教材, 公开课⾸选;1200+名校合作, 5600+⼀线名师供稿

      • 更丰富

        涵盖课件/教案/试卷/素材等各种教学资源;10000万+优选资源 ⽇更新8000+

      • 更便捷

        课件/教案/试卷配套, 打包下载;手机/电脑随时随地浏览;⽆⽔印, 下载即可⽤

      • 真低价

        超⾼性价⽐, 让优质资源普惠更多师⽣

      选择我的教材
      学段
      学科
      版本
      册别
      已选择:
      确定
      欢迎来到教习网
      • 900万优选资源,让备课更轻松
      • 600万优选试题,支持自由组卷
      • 高质量可编辑,日均更新2000+
      • 百万教师选择,专业更值得信赖
      微信扫码注册
      手机号注册
      手机号码

      手机号格式错误

      手机验证码 获取验证码 获取验证码

      手机验证码已经成功发送,5分钟内有效

      设置密码

      6-20个字符,数字、字母或符号

      注册即视为同意教习网「注册协议」sky星空娱乐
      QQ注册
      手机号注册
      微信注册

      注册成功

      返回
      顶部
      添加客服微信 获取1对1服务
      微信扫描添加客服
      Baidu
      map