2020-2021学年第一节 主要地貌的景观特点导学案
展开
这是一份2020-2021学年第一节 主要地貌的景观特点导学案,共4页。
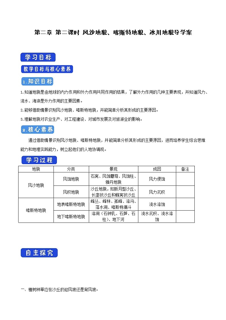
第二章 第二课时 风沙地貌、喀斯特地貌、冰川地貌导学案 1.知道地貌是由地球的内力作用和外力作用共同作用的结果,了解外力作用的几种主要表现,并知道风力、流水、海浪是外力作用的主要因素。2.能够借助情景识别风沙地貌、喀斯特地貌,并能简单分析其形成的主要原因。3.理解地貌对农业生产、对工程建设、对城市发展及对旅游业的影响。通过借助情景识别风沙地貌、喀斯特地貌,并能简单分析其形成的主要原因,进而培养学生综合思维能力和地理实践能力,树立起他们的人地协调观。地貌分类景观成因备注风沙地貌风蚀地貌石窝、风蚀蘑菇、风蚀柱、雅丹地貌风力侵蚀 风积地貌沙丘地貌,如新月型沙丘、长垄状沙丘和蜂窝状沙丘风力沉积 喀斯特地貌地表喀斯特地貌峰丛、峰林、孤峰、溶沟、落水洞、喀斯特漏斗流水溶蚀 地下喀斯特地貌溶洞(石钟乳、石笋、石柱)、地下河流水沉积、流水溶蚀 一、植树种草应在沙丘的迎风坡还是背风坡。【答案】(仅供参考)在实际治沙过程中,流动性沙丘的迎风坡和背风坡都可植树种草。但一般来说,迎风坡种植灌木或草,原因是这里风力较强,蒸发旺盛,水分不足;背风坡则可种植高杆植物,原因是这里风力较弱,蒸发较弱,水分条件好。但若笼统地问植树种草应在迎风坡还是背风坡,则首先考虑风力较小、蒸发较弱、水分条件好的背风坡,这样植被免受风沙侵袭,存活率可大大提高。同时,在运动前方植树造林也达到了流动沙丘变为静止沙丘的目的。 二、如图为某地地质的示意图.读图回答1-2题。 1.图中岩石和地貌形成的先后顺序( )A.②④①B.③①④C.④②①D.④①③【答案】D【解析】图中所示的岩石和地貌形态形成的先后顺序应该是先有岩石④的形成,然后含有二氧化碳的流水对可溶性岩石的溶蚀,形成地下洞穴①和②,最后岩溶水滴滴落沉积形成石钟乳和石笋③等地下地貌景观,故D正确。2.该类地貌发育典型的山区( )A. 风蚀现象显著B. 岩石类型是花岗岩C. 土层较薄,土壤贫瘠D. 地表水丰富,地下水贫乏【答案】C【解析】该地是喀斯特地貌地区,喀斯特地貌区石灰岩广布,流水溶蚀作用强烈,水土流失现象严重,土壤土层贫瘠;地表水缺乏,地下水丰富。 读图,完成1-2题。 1.图中地貌景观主要分布在干旱地区的是( )A. ① B. ② C. ③ D. ④【答案】B【解析】图中地貌景观主要分布在干旱地区的是②,风蚀柱,B对。①是广东栖霞山,伴湿润区,A错。③是海南南天一柱,④是云南石林,位于湿润区,C、D错。故选:B。2.关于图中地貌景观的叙述正确的是( )A. ①岩石具有成层性 B. ②地势起伏很大C. ③所在地四季分明 D. ④岩层弯曲显著【答案】A【解析】A.读图,图中地貌景观①岩石具有成层性,是沉积岩,A对。B.②位于西北沙漠区,地势起伏较小,B错。C.③所在地属于热带,四季变化不明显,C错。D.④岩层是沉积岩,层理清晰,D错。故选:A。 3.下列关于图中地貌景观成因的叙述中,正确的是( )A、风力侵蚀而成 B、火山喷发形成 C、地壳运动形成 D、流水侵蚀形成【答案】A【解析】从图中地貌景观看出为雅丹地貌,专指干燥地区古河湖相土状堆积物被风吹蚀而成的形态多姿的土丘,故选:A。4.喀斯特地貌的主要特点是( )A.奇峰林立,地表崎岖B.冰川广布,河流众多C.千沟万壑,支离破碎心D.地势平坦,土壤肥沃【答案】A【解析】喀斯特地貌的主要特点是奇峰林立,地表崎岖;冰川广布,一般分布在高山地区或两极地区;千沟万墼,支离破碎体现的是我囯黄土高原流水侵蚀形成的髙原面地表特征;地势平坦,土壤肥沃体现平原地区。故选A。5.塑造喀斯特地貌的主要外力作用是( )A.冰川侵蚀 B.风力侵蚀 C.海浪侵蚀 D.流水侵蚀【答案】D【解析】喀斯特地貌林立的奇峰和崎岖的地表是流水侵蚀作用的结果,故选D。
相关学案
这是一份人教版 (2019)必修 第一册第一节 常见地貌类型导学案及答案,共14页。学案主要包含了风沙地貌,海岸地貌等内容,欢迎下载使用。
这是一份地理必修 第一册第一节 常见地貌类型学案,共18页。学案主要包含了喀斯特地貌,河流地貌等内容,欢迎下载使用。
这是一份高中地理湘教版 (2019)必修 第一册第一节 流水地貌学案设计,共18页。学案主要包含了流水侵蚀地貌,流水堆积地貌,滑坡和泥石流等内容,欢迎下载使用。

