所属成套资源:高考生物二轮复习检测 课前诊断卷+课后强化卷 (含详解)
高考生物二轮复习检测06《基因的本质与表达》课前诊断卷 (含详解)
展开
这是一份高考生物二轮复习检测06《基因的本质与表达》课前诊断卷 (含详解),共8页。
考点一 基因的本质和结构
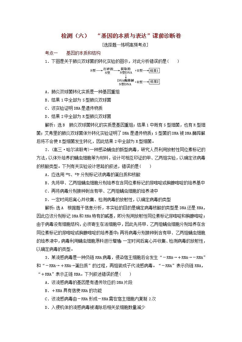
1.下图是关于肺炎双球菌的转化实验的图示,对此分析错误的是( )
A.肺炎双球菌转化实质是一种基因重组
B.结果1中全部为S型肺炎双球菌
C.该实验证明DNA是遗传物质
D.结果2中全部为R型肺炎双球菌
解析:选B 肺炎双球菌转化的实质是基因重组;结果1中既有S型细菌,也有R型细菌;艾弗里的肺炎双球菌体外转化实验证明了DNA是遗传物质;S型菌的DNA被DNA酶降解后将不会使R型细菌发生转化,因此结果2中全部为R型细菌。
2.(高三·哈尔滨联考)一种感染螨虫的新型病毒,研究人员利用放射性同位素标记的方法,以体外培养的螨虫细胞等为材料,设计可相互印证的甲、乙两组实验,以确定该病毒的核酸类型。下列有关实验设计思路的叙述,错误的是( )
A.应选用35S、32P分别标记该病毒的蛋白质和核酸
B.先将甲、乙两组螨虫细胞分别培养在含同位素标记的尿嘧啶或胸腺嘧啶的培养基中
C.再将病毒分别接种到含有甲、乙两组螨虫细胞的培养液中
D.一定时间后离心并收集、检测病毒的放射性,以确定病毒的类型
解析:选A 根据题干信息分析,本实验的目的是确定病毒核酸的类型是DNA还是RNA,因此应该分别标记DNA和RNA特有的碱基,即分别用放射性同位素标记尿嘧啶和胸腺嘧啶;由于病毒没有细胞结构,必须寄生在活细胞中,因此先将甲、乙两组螨虫细胞分别培养在含同位素标记的尿嘧啶或胸腺嘧啶的培养基中;再将病毒分别接种到含有甲、乙两组螨虫细胞的培养液中,病毒利用螨虫细胞原料进行增殖;一定时间后离心并收集、检测病毒的放射性,以确定病毒的类型。
3.某流感病毒是一种负链RNA病毒,侵染宿主细胞后会发生“-RNA→+RNA→-RNA”和“-RNA→+RNA→蛋白质”的过程,再组装成子代流感病毒。“-RNA”表示负链RNA,“+RNA”表示正链RNA。下列叙述错误的是( )
A.该流感病毒的基因是有遗传效应的DNA片段
B.+RNA具有信使RNA的功能
C.该流感病毒由-RNA形成-RNA需在宿主细胞内复制2次
D.入侵机体的流感病毒被清除后相关浆细胞数量减少
解析:选A 该病毒的遗传物质是-RNA,因此其基因应该是具有遗传效应的RNA片段;在-RNA的复制和控制蛋白质的合成过程中,都先形成了+RNA,说明+RNA具有信使RNA的功能;该流感病毒侵染宿主细胞后,由-RNA形成-RNA的过程为“-RNA→+RNA→-RNA”,说明其发生了2次RNA的复制;入侵机体的流感病毒被清除后,相关浆细胞、抗体的数量都会减少。
4.(·南通模拟)某双链DNA分子中,鸟嘌呤与胞嘧啶之和占全部碱基的比率为a,其中一条链上鸟嘌呤占该链全部碱基的比例为b,则( )
A.互补链中含2个游离的磷酸基团
B.互补链中鸟嘌呤与胞嘧啶之和所占比例也为a
C.互补链中鸟嘌呤占该链碱基的比率为(a-b)/2
D.以互补链为模板转录产生的某mRNA中鸟嘌呤与胞嘧啶所占比率为a
解析:选B 链状DNA的每条链含有1个游离的磷酸基团;在双链DNA分子中,鸟嘌呤与胞嘧啶之和占全部碱基的比率与每条链中鸟嘌呤与胞嘧啶之和所占的比率相等;互补链中鸟嘌呤占该链的比率为a-b;转录是以DNA上某基因为模板进行的,所以转录产生的mRNA中鸟嘌呤与胞嘧啶所占比率是不确定的。
考点二 遗传信息的传递和表达
5.许多基因的启动子内富含CG重复序列,若其中的部分胞嘧啶(C)被甲基化成为5甲基胞嘧啶,就会抑制基因的转录。下列与之相关的叙述,正确的是( )
A.在一条单链上相邻的C和G之间通过氢键连接
B.胞嘧啶甲基化导致表达的蛋白质结构改变
C.胞嘧啶甲基化会阻碍RNA聚合酶与启动子结合
D.基因的表达水平与基因的甲基化程度无关
解析:选C 在一条脱氧核苷酸单链上相邻的C和G之间通过“-脱氧核糖-磷酸-脱氧核糖-”连接;胞嘧啶甲基化导致的是表达过程中基因转录被抑制,对已经表达的蛋白质结构没有影响;根据题意可推知,抑制的实质就是阻碍RNA聚合酶与启动子结合;由于基因的表达水平与基因的转录有关,所以基因的表达与甲基化程度有关。
6.从唾液腺细胞中提取全部mRNA,以此为模板合成相应的单链DNA(TcDNA),利用该TcDNA与来自同一个体浆细胞中的全部mRNA(JmRNA)进行分子杂交。下列有关叙述正确的是( )
A.TcDNA分子中嘌呤碱基与嘧啶碱基数目相等
B.唾液腺细胞中的RNA与TcDNA都能进行分子杂交
C.唾液腺细胞不能分泌抗体是因为缺乏与抗体合成相关的基因
D.能与TcDNA互补的JmRNA中含有编码呼吸酶的mRNA
解析:选D TcDNA分子为单链,因此其分子中的嘌呤碱基与嘧啶碱基数目不一定相等;TcDNA是以从唾液腺细胞中提取全部mRNA为模板合成的,而唾液腺细胞中还有rRNA、tRNA,因此唾液腺细胞中的RNA与TcDNA并不能都进行分子杂交;唾液腺细胞不能分泌抗体是因为编码抗体的相关基因没有表达;由于所有活细胞中呼吸酶基因都表达,因此能与TcDNA互补的JmRNA中含有编码呼吸酶的mRNA。
7.B基因在人肝脏细胞中的表达产物是含100个氨基酸的β100蛋白,而在人小肠细胞中的表达产物β48蛋白是由β100蛋白的前48个氨基酸构成的。研究发现,小肠细胞中B基因转录出的mRNA中某一“CAA”密码子上的C被编辑成了U。以下判断正确的是( )
A.肝脏和小肠细胞中B基因的结构有差异
B.组成β100蛋白和β48蛋白的化学元素不同
C.β100蛋白与β48蛋白的空间结构相同
D.小肠细胞中编辑后的mRNA第49位密码子是终止密码UAA
解析:选D 肝脏细胞和小肠细胞都是由同一个受精卵经有丝分裂形成的,含有相同的基因;由于不知道β100蛋白和β48蛋白的氨基酸种类是否相同,也就无法判断二者是否含有相同的化学元素;β100蛋白和β48蛋白由于氨基酸数量不同,空间结构也不同;小肠细胞中B基因转录出的mRNA靠近中间位置某一“CAA”密码子上的C被编辑成了U,导致形成β48蛋白,可见,编辑后的mRNA第49位密码子是终止密码UAA。
8.(·连云港模拟)用15N标记含有100个碱基对的DNA分子片段,碱基间的氢键共有260个。该DNA分子在14N的培养基中连续复制多次后共消耗游离的嘌呤类脱氧核苷酸1 500个。下列叙述正确的是( )
A.该DNA片段中共有腺嘌呤60个,复制多次后含有14N的DNA分子占7/8
B.若一条链中(A+G)/(T+C)1;DNA两条单链之间由于碱基互补配对,若一条链中A∶T∶G∶C=1∶2∶3∶4,则其互补链中该比例为2∶1∶4∶3;该DNA片段中嘌呤类碱基共100个,设经n次复制后共消耗游离的嘌呤类碱基1 500个,则100×(2n-1)=1 500,解得n=4(次),即该DNA经多次复制后产生了16个DNA分子。
9.如图为人体内遗传信息传递的部分图解,其中a、b、c、d表示生理过程。下列有关叙述正确的是( )
A.a过程需要某种蛋白质的催化,c过程需要用到某种核酸参与运输
B.b过程应为RNA的加工过程,剪切掉了部分脱氧核苷酸
C.基因表达过程中可同时进行a过程和c过程
D.d过程形成的促甲状腺激素释放激素可同时作用于垂体和甲状腺
解析:选A 图中a过程表示转录,需要RNA聚合酶的催化,而RNA聚合酶的本质是蛋白质。c过程表示翻译,需要用到tRNA参与转运氨基酸;据图可知,b过程应为RNA的加工过程,剪切掉了部分核糖核苷酸,RNA中不含脱氧核苷酸;人体细胞属于真核细胞,a过程(转录)发生在细胞核内,而c过程(翻译)发生在核糖体上,转录形成的mRNA经核孔进入细胞质中与核糖体结合后进行翻译;促甲状腺激素释放激素只能作用于垂体,促进垂体分泌促甲状腺激素,而不能直接作用于甲状腺。
10.下图表示某生物细胞内发生的一系列生理变化,X表示某种酶,请据图分析,下面有关叙述错误的是( )
A.X为RNA聚合酶
B.该图中最多含5种碱基、8种核苷酸
C.过程Ⅰ在细胞核内进行,过程Ⅱ在细胞质内进行
D.b部位发生的碱基配对方式可有T-A、A-U、C-G、G-C
解析:选C 据图可知,过程Ⅰ为转录过程,X为RNA聚合酶;该图中含有DNA分子和RNA分子,因此最多含5种碱基(A、C、G、T、U)和8种核苷酸(4种脱氧核苷酸和4种核糖核苷酸);图中能同时进行转录(过程Ⅰ)和翻译(过程Ⅱ),说明发生在原核细胞中;b部位处于转录过程中,发生的碱基配对方式可有T-A、A-U、C-G、G-C。
考点三 中心法则与基因对性状的控制
11.(高三·德州调研)有一种RNA病毒在增殖过程中,其遗传物质需要经过某种转变后整合到真核宿主的基因组中。物质W与脱氧核苷酸结构相似,可抑制该病毒的增殖,但不抑制宿主细胞的增殖,那么物质W抑制该病毒增殖的机制是( )
A.抑制该病毒RNA的转录过程
B.抑制该病毒蛋白质的翻译过程
C.抑制该RNA病毒的逆转录过程
D.抑制该病毒RNA的自我复制过程
解析:选C 由题意知,该RNA病毒需要经过某种转变后整合到真核宿主的基因组中,真核细胞的基因是DNA片段,因此RNA这种病毒的转变过程是逆转录过程,又知物质W与脱氧核苷酸结构相似,不抑制宿主细胞的增殖,因此不抑制DNA分子复制,则抑制的过程是逆转录过程。
12.(·赣州一模)如图表示DNA及相关的生理活动,下列叙述错误的是( )
A.过程a、b、c均可在胰岛B细胞细胞核中发生
B.f和g过程可能通过反馈调节实现
C.过程a、b、c、d、e与碱基配对有关
D.某基因表达的产物可能影响另一个基因的表达
解析:选A 胰岛B细胞已经高度分化,不再分裂,因此不会发生DNA的复制过程(a);f和g过程可能通过反馈调节实现;过程a、b、c、d、e都遵循碱基互补配对原则;某基因表达的产物可能影响另一个基因的表达。
13.某哺乳动物的毛色由位于常染色体上、独立遗传的3对等位基因控制,其控制过程如下图所示。下列分析正确的是( )
A.发生一对同源染色体之间的交叉互换,一个基因型为ddAaBb的精原细胞可产生4种精子
B.基因型为ddAaBb的雌雄个体相互交配,子代的表现型及比例为黄色∶褐色=13∶3
C.图示说明基因通过控制酶的合成来控制该生物的所有性状
D.图示说明基因与性状之间是一一对应的关系
解析:选A 据题意可知,一个基因型为ddAaBb的精原细胞如果不发生交叉互换可产生dAB、dab(或daB、dAb)两种类型的精子,如果发生一对同源染色体之间的交叉互换,会产生dAB、dAb、daB、dab四种类型的精子;由控制色素合成的图解可知,黄色个体的基因型为D_ _ _ _ _、ddaaB_、ddaabb,褐色个体的基因型为ddA_bb,黑色个体的基因型为ddA_B_。基因型为ddAaBb的雌雄个体相互交配,其后代的基因型及比例为ddA_B_∶ddA_bb∶ddaaB_∶ddaabb=9∶3∶3∶1,子代的表现型及比例为黑色∶褐色∶黄色=9∶3∶4;基因可通过控制蛋白质分子结构直接控制性状或通过控制酶的合成来影响细胞代谢进而间接控制生物的性状,图示为基因通过控制酶的合成来影响细胞代谢直接控制生物体的性状,这一方式不能控制生物的所有性状;基因与性状之间并不是简单的一一对应关系,有些性状是由多个基因共同决定的,有的基因可决定或影响多种性状,图示说明动物的体色由三对等位基因控制。
[非选择题—练通综合交汇]
14.当某些基因转录形成的mRNA分子难与模板链分离时,会形成RNADNA杂交体,这时非模板链、RNADNA杂交体共同构成R环结构。研究表明R环结构会影响DNA复制、转录和基因的稳定性等。下图是原核细胞DNA复制及转录相关过程的示意图。分析回答:
(1)酶C是____________。与酶A相比,酶C除能催化核苷酸之间形成磷酸二酯键外,还能催化____________断裂。
(2)R环结构通常出现在DNA非转录模板链上含较多碱基G的片段,R环中含有碱基G的核苷酸有________________________,富含G的片段容易形成R环的原因是________________________________________________________________________。
对这些基因而言,R环的是否出现可作为____________的判断依据。
(3)研究发现原核细胞DNA复制速率和转录速率相差很大。当DNA复制和基因转录同向而行时,如果转录形成R环,则DNA复制会被迫停止,这是由于______________________。R环的形成会降低DNA的稳定性,如非模板链上胞嘧啶转化为尿嘧啶,经__________次DNA复制后开始产生碱基对C-G替换为________________的突变基因。
解析:(1)酶C是RNA聚合酶。酶C催化氢键断裂的同时,也能催化核苷酸之间形成磷酸二酯键。(2)R环包括DNA链和RNA链,含有碱基G的核苷酸有鸟嘌呤脱氧核苷酸和鸟嘌呤核糖核苷酸,富含G的片段模板链与mRNA之间形成的氢键比例高,mRNA不易脱离模板链,容易形成R环。R环的是否出现可作为基因是否转录(或表达)的判断依据。(3)若转录形成R环,R环会阻碍解旋酶(酶B)的移动,使DNA复制被迫停止。DNA的复制为半保留复制,如果非模板链上胞嘧啶转化为尿嘧啶,经第一次复制该位点碱基对变为U-A,经第二次复制该位点碱基对变为T-A。
答案:(1)RNA聚合酶 氢键 (2)鸟嘌呤脱氧核苷酸和鸟嘌呤核糖核苷酸 模板链与mRNA之间形成的氢键比例高,mRNA不易脱离模板链 基因是否转录(或表达) (3)R环阻碍解旋酶(酶B)的移动 2 T-A
15.(·南通模拟)核基因p53是细胞的“基因组卫士”。当人体细胞DNA受损时,p53基因被激活,通过下图所示相关途径最终修复或清除受损DNA,从而保持细胞基因组的完整性。请回答下列问题:
(1)若DNA损伤为DNA双链断裂,则被破坏的化学键是__________________,修复该断裂DNA需要的酶是__________________。
(2)图中过程①发生的场所是____________,完成过程②需要的原料是____________。
(3)p53基因控制合成的p53蛋白通过过程②合成IncRNA,进而影响过程①,这一调节机制属于_________,其意义是__________________________________________________。
(4)当DNA分子受损时,p53蛋白既可启动修复酶基因的表达,也能启动P21基因的表达。启动P21基因表达的意义是____________________________________。
解析:(1)若DNA损伤为DNA双链断裂,则被破坏的化学键是磷酸二酯键,修复断裂的DNA片段(即让DNA片段连接在一起)需要的酶是DNA连接酶。(2)①是基因表达的过程,包括转录与翻译两个阶段,其中转录发生的场所主要是细胞核,翻译的场所是核糖体,过程②是转录,需要的原料是4种游离的核糖核苷酸。(3)p53基因控制合成的p53蛋白通过过程②合成IncRNA,进而影响过程①,这一调节机制属于正反馈调节,其意义是有利于在短时间内合成大量的p53蛋白,以加快损伤DNA的修复并阻止DNA的复制。(4)当DNA分子受损时,p53蛋白既可启动修复酶基因的表达,也能启动P21基因的表达。启动P21基因表达的意义是阻止受损DNA的复制,从而阻断错误遗传信息的传递。
答案:(1)磷酸二酯键 DNA连接酶 (2)细胞核和核糖体 4种核糖核苷酸 (3)正反馈调节 有利于在短时间内合成大量的p53蛋白,以加快损伤DNA的修复,并阻止DNA的复制 (4)阻止受损DNA的复制,从而阻断错误遗传信息的传递
16.FX174噬菌体的遗传物质是单链DNA,感染宿主细胞后,先形成复制型的双链DNA分子(其中母链称为正链DNA,子链称为负链DNA)。转录时以负链DNA作为模板合成mRNA。下图为FX174噬菌体的部分基因序列及其所指导合成的蛋白质部分氨基酸(用图示中Met、Ser等表示)序列(起始密码:AUG;终止密码:UAA、UAG、UGA)。请分析回答下列问题:
(1)与宿主细胞DNA的正常复制过程相比,FX174噬菌体感染宿主细胞后形成复制型双链DNA分子过程的不同之处在于______________。
(2)以负链DNA作为模板合成的mRNA中,鸟嘌呤与尿嘧啶之和占碱基总数的48%,mRNA及其模板链对应区段的碱基中鸟嘌呤分别占33%、23%,则与mRNA对应的复制型的双链DNA分子区段中腺嘌呤所占的碱基比率为________。
(3)基因D序列所含碱基数比基因E序列多________个,基因E指导蛋白质合成过程中,mRNA上的终止密码是________。
(4)由于基因中一个碱基发生替换,基因D表达过程合成的肽链中第8位氨基酸由异亮氨酸(密码子有AUU、AUC、AUA)变成苏氨酸(密码子有ACU、ACC、ACA、ACG),则该基因中碱基替换情况是________。
(5)一个DNA分子上不同基因之间可以相互重叠,这是长期自然选择的结果。除了可以节约碱基、有效地利用DNA遗传信息量外,其主要的遗传学意义还包括______________________。
解析:(1)FX174噬菌体感染宿主细胞后形成复制型双链DNA分子过程不同与正常DNA复制之处在于模板、酶不同。(2)已知mRNA及其模板链对应区段的碱基中鸟嘌呤分别占33%、23%,则对应的DNA区段中鸟嘌呤占(33%+23%)÷2=28%,所以与mRNA对应的复制型的双链DNA分子区段中腺嘌呤所占的碱基比例为50%-28%=22%。(3)根据图中基因起始和终止的位置可知,基因D序列所含碱基数比基因E序列多(152-91)×3=183(个),基因E指导蛋白质合成过程中mRNA上的终止密码是UGA。(4)异亮氨酸对应的密码子与苏氨酸对应的密码子中第2个碱基不同,即由U变为C,则该基因中碱基T被替换成碱基C。(5)一个DNA分子上不同基因之间可以相互重叠,这是长期自然选择的结果,不仅可以节约碱基、有效地利用DNA遗传信息量外,还可以参与对基因表达的调控。
答案:(1)模板、酶不同(或以DNA一条链为模板、不需要解旋酶) (2)22% (3)183 UGA (4)T→C (5)参与对基因表达的调控
相关试卷
这是一份高考生物二轮复习检测11《动物生命活动的调节》课前诊断卷 (含详解),共6页。
这是一份高考生物二轮复习检测10《植物的激素调节》课前诊断卷 (含详解),共7页。
这是一份高考生物二轮复习检测08《遗传规律与伴性遗传》课前诊断卷 (含详解),共9页。

