


高考生物二轮复习检测01《细胞的组成与结构》课前诊断卷 (含详解)
展开考点一 细胞的分子组成
1.下列有关细胞中的元素和化合物的说法,错误的是( )
A.ATP、腺苷都含有元素C、H、O、N
B.蛋白质、葡萄糖彻底氧化分解的产物都只有CO2和H2O
C.多糖、蛋白质、核酸都是以碳元素为核心元素
D.细胞中的DNA与遗传变异密切相关
解析:选B ATP、腺苷中均含元素C、H、O、N;蛋白质中含有N元素,彻底氧化分解的产物不只有CO2、H2O,还有尿素;有机物都是以碳元素为核心元素;细胞中的DNA是生物的遗传物质,与遗传变异密切相关。
2.(高三·青岛质检)下列关于构成细胞化合物的叙述,正确的是( )
A.淀粉的功能与淀粉分子中单糖的种类和数量密切相关
B.脂肪的功能与脂肪分子中组成元素的种类与数量密切相关
C.DNA分子的稳定性主要与DNA分子中脱氧核苷酸的空间结构密切相关
D.蛋白质分子结构的多样性与蛋白质分子中氨基酸种类、数量及排列顺序密切相关
解析:选D 淀粉组成成分中只有葡萄糖一种单糖,因此淀粉的功能与单糖的种类无关;脂肪的组成元素与糖类相同,都是由C、H、O组成的,其功能与元素的含量有关;DNA分子的稳定性主要与其独特的双螺旋结构、基本骨架和碱基互补配对原则等有关,而与DNA分子中脱氧核苷酸的空间结构无关;蛋白质分子结构的多样性与蛋白质分子中氨基酸种类、数量及排列顺序密切相关。
3.2017年的诺贝尔化学奖授予了Jachim Frank,其发明的单粒子冷冻电子显微镜对核糖体结构、功能以及蛋白质三维结构的研究做出了重要贡献。下列相关叙述正确的是( )
A.冷冻电镜下细胞内都能看到核糖体
B.核糖体、病毒的化学成分完全相同
C.冷冻条件下蛋白质活性会受到抑制
D.蛋白质的三维结构由氨基酸折叠而成
解析:选C 并非所有细胞内都有核糖体,如哺乳动物成熟的红细胞不具有任何细胞器;核糖体由蛋白质和rRNA组成,有些病毒由蛋白质和DNA组成;低温下蛋白质活性会受到抑制;蛋白质的三维结构是在肽链的基础上折叠而成的空间结构。
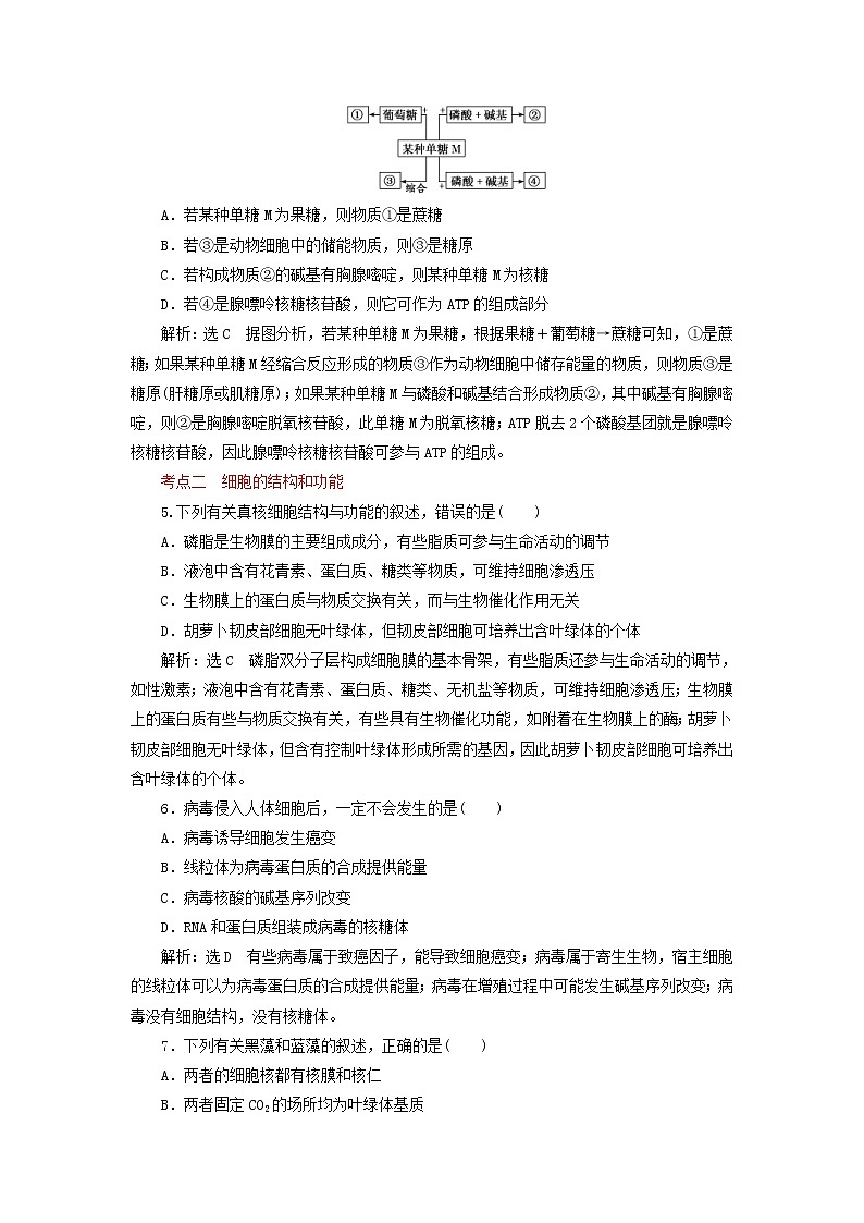
4.如图为糖类概念图,下列说法错误的是( )
A.若某种单糖M为果糖,则物质①是蔗糖
B.若③是动物细胞中的储能物质,则③是糖原
C.若构成物质②的碱基有胸腺嘧啶,则某种单糖M为核糖
D.若④是腺嘌呤核糖核苷酸,则它可作为ATP的组成部分
解析:选C 据图分析,若某种单糖M为果糖,根据果糖+葡萄糖→蔗糖可知,①是蔗糖;如果某种单糖M经缩合反应形成的物质③作为动物细胞中储存能量的物质,则物质③是糖原(肝糖原或肌糖原);如果某种单糖M与磷酸和碱基结合形成物质②,其中碱基有胸腺嘧啶,则②是胸腺嘧啶脱氧核苷酸,此单糖M为脱氧核糖;ATP脱去2个磷酸基团就是腺嘌呤核糖核苷酸,因此腺嘌呤核糖核苷酸可参与ATP的组成。
考点二 细胞的结构和功能
5.下列有关真核细胞结构与功能的叙述,错误的是( )
A.磷脂是生物膜的主要组成成分,有些脂质可参与生命活动的调节
B.液泡中含有花青素、蛋白质、糖类等物质,可维持细胞渗透压
C.生物膜上的蛋白质与物质交换有关,而与生物催化作用无关
D.胡萝卜韧皮部细胞无叶绿体,但韧皮部细胞可培养出含叶绿体的个体
解析:选C 磷脂双分子层构成细胞膜的基本骨架,有些脂质还参与生命活动的调节,如性激素;液泡中含有花青素、蛋白质、糖类、无机盐等物质,可维持细胞渗透压;生物膜上的蛋白质有些与物质交换有关,有些具有生物催化功能,如附着在生物膜上的酶;胡萝卜韧皮部细胞无叶绿体,但含有控制叶绿体形成所需的基因,因此胡萝卜韧皮部细胞可培养出含叶绿体的个体。
6.病毒侵入人体细胞后,一定不会发生的是( )
A.病毒诱导细胞发生癌变
B.线粒体为病毒蛋白质的合成提供能量
C.病毒核酸的碱基序列改变
D.RNA和蛋白质组装成病毒的核糖体
解析:选D 有些病毒属于致癌因子,能导致细胞癌变;病毒属于寄生生物,宿主细胞的线粒体可以为病毒蛋白质的合成提供能量;病毒在增殖过程中可能发生碱基序列改变;病毒没有细胞结构,没有核糖体。
7.下列有关黑藻和蓝藻的叙述,正确的是( )
A.两者的细胞核都有核膜和核仁
B.两者固定CO2的场所均为叶绿体基质
C.两者都含RNA,遗传物质都是DNA
D.两者分解丙酮酸的场所均为线粒体基质
解析:选C 蓝藻细胞为原核细胞,没有叶绿体、线粒体、核膜和核仁,黑藻细胞是真核细胞,有叶绿体、线粒体、核膜和核仁,因此两者分解丙酮酸和固定CO2的场所不同;两者都含RNA,遗传物质都是DNA。
8.(·凉山州模拟)研究发现某些致癌物质可能造成溶酶体膜的伤害,使其内部的酶游离出来,造成DNA分子的损伤,引起细胞癌变。下列有关叙述错误的是( )
A.溶酶体释放的酶损伤DNA,可使原癌基因等发生突变
B.可用差速离心法分离溶酶体,以研究其成分和功能
C.溶酶体属于生物膜系统,能合成水解酶执行其功能
D.溶酶体膜的选择透过性能防止其中水解酶的异常释放
解析:选C 细胞癌变的实质是基因突变,具体就是原癌基因和抑癌基因发生突变。分离细胞器的方法是差速离心法。合成水解酶是在核糖体上进行的。溶酶体膜的选择透过性能防止其中水解酶的异常释放。
9.(高三·成都调研)前成红细胞是哺乳动物的未成熟红细胞,该细胞内有细胞核和多种细胞器。下列所述生理现象可发生在前成红细胞内的是( )
A.肌动蛋白基因转录出相应的信使RNA
B.[H]与氧气反应生成水,并释放能量
C.从内环境中吸收葡萄糖时,无需载体蛋白协助
D.染色体的复制和蛋白质的合成同步进行
解析:选B 肌动蛋白是肌肉细胞中的蛋白质,其基因不会在红细胞中表达;前成红细胞具有包括线粒体在内的多种细胞器,可以进行有氧呼吸;葡萄糖进出细胞需要载体蛋白的协助;前成红细胞已高度分化,不再进行染色体的复制。
10.(·合肥二模)下列不符合结构与功能相适应这一生物学基本观点的是( )
A.原核细胞表面积与体积的相对比值较大,其物质运输效率较低
B.神经元轴突末梢有多个突触小体,有利于与多个神经元间建立联系
C.线粒体内膜是有氧呼吸第三阶段的场所,其蛋白质含量较外膜高
D.分泌蛋白合成越旺盛的细胞,其高尔基体膜成分的更新速度越快
解析:选A 原核细胞表面积与体积的相对比值较大,其物质运输效率较高。
11.(·烟台模拟)真核细胞内囊泡运输与S基因密切相关,科学家筛选了酵母菌S基因突变体,与野生型酵母菌对照,发现其内质网形成的囊泡在细胞内大量积累。下面有关分析正确的是( )
A.囊泡的形成过程体现了生物膜具有选择透过性
B.S基因编码的蛋白质参与了囊泡与高尔基体的融合过程
C.磷脂分子和蛋白质分子是构成囊泡膜的基本骨架
D.囊泡中包裹的物质只能运输到细胞外
解析:选B 囊泡的形成过程体现了生物膜具有流动性;真核细胞内囊泡运输与S基因密切相关,说明S基因编码的蛋白质参与了囊泡的运输,又因为酵母菌S基因突变体的内质网形成的囊泡在细胞内大量积累,说明该蛋白质参与了囊泡与高尔基体的融合过程;磷脂构成的双分子层是囊泡膜的基本骨架;囊泡中包裹的物质也可以是进入细胞的物质。
考点三 物质出入细胞的方式和实例
12.下列关于生物膜透性与物质出入生物膜方式的叙述,正确的是( )
A.核糖体合成的分泌蛋白能自由透过高尔基体膜
B.光合作用所需的蛋白质都必须通过内质网输入到叶绿体
C.细胞外高浓度的某种酶可以自由扩散进入细胞
D.葡萄糖跨膜进入人体红细胞与进入小肠上皮细胞的方式不同
解析:选D 核糖体合成的分泌蛋白是以囊泡的形式与高尔基体膜融合的。光合作用所需的蛋白质也可以在叶绿体内合成。酶是大分子物质,进入细胞应通过胞吞作用。葡萄糖跨膜进入人体红细胞是协助扩散,进入小肠上皮细胞是主动运输。
13.柽柳能够在盐碱环境中正常生长。研究发现柽柳能积累土壤中的无机盐离子,使其细胞液中的无机盐离子浓度高于土壤溶液。下列相关叙述,正确的是( )
A.柽柳积累无机盐离子的过程不消耗ATP
B.柽柳耐盐性的形成与环境因素有关,与遗传因素无关
C.柽柳根细胞吸收无机盐离子和吸收水分子的方式相同
D.冬季气温较低时,柽柳吸收无机盐离子的能力会下降
解析:选D 柽柳根细胞吸收无机盐离子的方式为主动运输,需要载体和能量;柽柳耐盐性的形成与基因突变和自然选择有关;柽柳根细胞吸收无机盐离子的方式是主动运输,吸收水分子的方式是自由扩散;冬季气温较低影响酶的活性,使有氧呼吸强度降低,影响供能,而使柽柳吸收无机盐离子的能力下降。
14.小肠上皮细胞跨膜运输葡萄糖的过程如图所示,据图分析,下列叙述正确的是( )
A.由图可知,葡萄糖进出小肠上皮细胞的方式均是主动运输
B.该细胞内葡萄糖向细胞外运输的方式和神经细胞内K+向细胞外运输的方式不同
C.编码该小肠上皮细胞膜上图示三种载体蛋白的基因可能不同
D.若小肠上皮细胞膜上缺少Na+葡萄糖同向转运蛋白,则可能导致高血糖
解析:选C 由图可知,葡萄糖由肠腔进入小肠上皮细胞是逆浓度梯度进行的,运输方式为主动运输,而葡萄糖由小肠上皮细胞进入组织液是顺浓度梯度进行的,且需要载体蛋白的协助,运输方式为协助扩散;该细胞内葡萄糖向细胞外运输是顺浓度梯度进行的,其运输方式为协助扩散,神经细胞内K+向细胞外运输的方式也为协助扩散;该小肠上皮细胞膜上图示三种载体蛋白的功能都不相同,根据载体的专一性,推测三种载体蛋白是不同的蛋白质,因此编码它们的基因不同;若小肠上皮细胞膜上缺少Na+葡萄糖同向转运蛋白,则肠腔中的葡萄糖不能被小肠上皮细胞吸收,会导致低血糖。
15.(·郑州模拟)某同学进行“观察洋葱表皮细胞的质壁分离及质壁分离复原”实验时,将观察到的某个细胞大小(注:细胞的初始大小相对值记为1)变化情况绘制成了曲线(如图)。下列叙述正确的是( )
A.b~c段,由于失水过多,细胞可能已经死亡
B.c~d段,水分子的运动方向只是从细胞外进入细胞内
C.d~e段,细胞液浓度等于外界溶液浓度
D.e时液泡的颜色比a时浅
解析:选D 结合题意分析曲线可知,c点后细胞大小相对值变大,说明细胞吸水发生质壁分离复原现象,因此b~c段细胞是活细胞;图中c~d段水分子的运动方向既有从细胞外进入细胞内,也有从细胞内进入细胞外,但进入细胞内的水分子数多于离开细胞的水分子数;d~e段,细胞大小相对值大于1,说明细胞吸水,故细胞液浓度大于外界溶液浓度;由于e时细胞大小相对值大于1,说明细胞吸水,故e时液泡内细胞液浓度降低,液泡的颜色比a时浅。
[非选择题—练通综合交汇]
16.一些哺乳动物在入冬前要大量进食,这些食物可在体内转变为脂肪。
(1)脂肪是细胞内良好的________物质,在脂肪细胞中以大小不一的脂滴存在,可推测包裹脂滴的是外被蛋白和________单分子层。
(2)科研人员在哺乳动物体内发现了细胞内含有大量线粒体的棕色脂肪组织,其线粒体内膜含有U蛋白,使得H+可以通过U蛋白回流至线粒体基质,减少线粒体内膜上ATP的合成。因此,棕色脂肪细胞被激活时,线粒体有氧呼吸释放的能量中________能所占比例明显增大。
(3)科研人员对冬眠动物在寒冷环境中棕色脂肪组织的变化进行了实验研究,结果如下图所示。
据上述结果分析,寒冷环境诱导棕色脂肪细胞数量________,动物由冬眠状态转为清醒状态时,________________________迅速升高,________量迅速增加,使体温迅速恢复到正常水平。
(4)机体内,棕色脂肪细胞间含有丰富的交感神经末梢,交感神经兴奋后分泌的去甲肾上腺素能提高代谢率。科研人员用大鼠进行实验研究,结果如下图所示。
结果表明,随寒冷刺激的持续时间延长,机体维持体温恒定所需能量来源的变化是___________________________________________________________________。
寒冷刺激后注射去甲肾上腺素诱导的机体产热显著强于寒冷刺激前,请你提出一种可能的作用机制解释此现象:____________________________________________________。
解析:(1)脂肪是细胞内良好的储能物质,在脂肪细胞中以大小不一的脂滴存在,由于脂肪属于疏水性物质,所以可推测包裹脂滴的是由磷脂单分子层和相关蛋白组成的膜。(2)已知棕色脂肪细胞中H+可以通过U蛋白回流至线粒体基质,减少线粒体内膜上ATP的合成。而且细胞呼吸过程中有机物氧化分解释放的能量大部分以热能形式散失,其余的用于合成ATP。因此,棕色脂肪细胞被激活时,线粒体有氧呼吸释放的能量中热能所占比例明显增大。(3)据图示结果分析可知,寒冷环境诱导棕色脂肪细胞数量增加;动物由冬眠状态转为清醒状态时,棕色脂肪细胞活性迅速升高,产热量迅速增加,使体温迅速恢复到正常水平。(4)据图示结果分析可知,随寒冷刺激的持续时间延长,机体维持体温恒定所需能量来源的变化是由骨骼肌战栗供能为主逐渐转变为消耗棕色脂肪供能为主;寒冷刺激后注射去甲肾上腺素诱导的机体产热显著强于寒冷刺激前,可能的作用机制是棕色脂肪细胞是去甲肾上腺素的靶细胞,寒冷刺激前,动物体内棕色脂肪含量有限,寒冷刺激使棕色脂肪细胞的数量增加,寒冷刺激后再注射去甲肾上腺素的效果明显(或寒冷刺激使棕色脂肪细胞对去甲肾上腺素的敏感性增加;寒冷刺激使棕色脂肪细胞去甲肾上腺素受体增加或活性增强)。
答案:(1)储能 磷脂 (2)热 (3)增加 棕色脂肪细胞活性 产热 (4)由骨骼肌战栗供能为主逐渐转变为消耗棕色脂肪供能为主 棕色脂肪细胞是去甲肾上腺素的靶细胞,寒冷刺激前,动物体内棕色脂肪含量有限,寒冷刺激使棕色脂肪细胞的数量增加,寒冷刺激后再注射去甲肾上腺素的效果明显(或寒冷刺激使棕色脂肪细胞对去甲肾上腺素的敏感性增加;寒冷刺激使棕色脂肪细胞去甲肾上腺素受体增加或活性增强)
17.细胞自噬是指细胞通过降解自身结构或物质使细胞存活的自我保护机制。细胞面临代谢压力时,可通过降解自身大分子物质或细胞器为生存提供能量。下图1、图2表示酵母细胞自噬的信号调控过程,其中AKT和mTr是抑制酵母细胞凋亡和自噬的两种关键蛋白激酶。请回答下列问题:
(1)与细胞自噬有关的细胞器主要是________,该细胞器的主要功能是________________________________________________。
(2)据图1所示,当营养物质充足时,胰岛素与特异性受体结合,激活AKT来抑制凋亡,激活的该酶一方面可促进____________________,另一方面可促进____________________,并且进一步激活了mTr,从而抑制__________________________。
(3)细胞凋亡是指___________________________________________________。
(4)据图2所示,当环境中营养物质或胰岛素缺乏时,mTr失活,酵母细胞会启动细胞自噬过程,其意义是______________________________;如果上述过程无法满足细胞代谢需要,酵母细胞则启动细胞凋亡程序。
(5)总结细胞自噬和细胞凋亡的共同点:____________________________________。(答出两点即可)
解析:(1)由题意“细胞自噬是指细胞通过降解自身结构或物质使细胞存活的自我保护机制”可知:与细胞自噬有关的细胞器主要是溶酶体。溶酶体的主要功能是分解衰老、损伤的细胞器,吞噬并杀死侵入细胞的病毒或病菌。(2)分析图1可知:当营养物质充足时,胰岛素与特异性受体结合,激活AKT来抑制凋亡,激活的该酶一方面可促进葡萄糖进入细胞,另一方面可促进葡萄糖分解成的丙酮酸和[H]进入线粒体产生大量ATP,并且进一步激活了mTr,从而抑制细胞自噬的发生。(3)细胞凋亡是指由基因决定的细胞自动结束生命的过程。(4)分析图2可知:当环境中营养物质或胰岛素缺乏时,mTr失活,酵母细胞会启动细胞自噬过程,其意义是为细胞生命活动提供ATP(能量)。(5)细胞自噬和细胞凋亡的共同点:都受基因控制;都贯穿于正常细胞生长发育的全过程;都在细胞生命活动过程中发挥积极作用。
答案:(1)溶酶体 分解衰老、损伤的细胞器,吞噬并杀死侵入细胞的病毒或病菌 (2)葡萄糖进入细胞 葡萄糖分解成的丙酮酸和[H]进入线粒体产生大量ATP 细胞自噬的发生 (3)由基因决定的细胞自动结束生命的过程 (4)为细胞生命活动提供ATP(能量) (5)都受基因控制;都贯穿于正常细胞生长发育的全过程;都在细胞生命活动过程中发挥积极作用
高考生物二轮复习检测08《遗传规律与伴性遗传》课前诊断卷 (含详解): 这是一份高考生物二轮复习检测08《遗传规律与伴性遗传》课前诊断卷 (含详解),共9页。
高考生物二轮复习检测07《变异与进化》课前诊断卷 (含详解): 这是一份高考生物二轮复习检测07《变异与进化》课前诊断卷 (含详解),共8页。
高考生物二轮复习检测06《基因的本质与表达》课前诊断卷 (含详解): 这是一份高考生物二轮复习检测06《基因的本质与表达》课前诊断卷 (含详解),共8页。