高考生物二轮复习核心考点冲刺专题13《生态系统与环境保护》(含详解)
展开专题十三:生态系统与环境保护之核心考点
[重温考纲] 1.生态系统的结构(Ⅰ)。2.生态系统中物质循环和能量流动的基本规律及应用(Ⅱ)。3.生态系统中的信息传递(Ⅱ)。4.生态系统的稳定性(Ⅱ)。5.人口增长对环境的影响(Ⅱ)。6.全球性的环境问题(Ⅰ)。7.生物多样性保护的意义和措施(Ⅱ)。
核心考点1 生态系统的结构和功能
一、要点整合
1.“三判”生态系统各生物成分
(1)判断生产者时要注意是否为“自养型”生物,若为自养型生物,则为生产者。
(2)判断消费者时要特别注意异养型、寄生、捕食、非腐生等关键词,植物、微生物都有可能成为消费者。
(3)判断分解者的主要依据是能否把动植物的遗体、残骸等转变成无机物,即营“腐生”生活,如蚯蚓。
2.复杂食物网中某种群数量变化的分析技巧
(1)生产者相对稳定,即生产者比消费者稳定得多,所以当某一种群数量发生变化时,一般不需考虑生产者数量的增加或减少。
(2)处于最高营养级的种群有多种食物来源时,若其中一条食物链的来源减少或中断,则该种群可通过多捕食其他生物而维持其数量基本不变。例如图示所示的食物网中,若食草鸟减少,则兔将更多地被鹰捕食而减少,绿色植物因捕食者减少而增多。
3.生态系统的结构分析的“三个角度”
(1)某一营养级的生物所代表的是该营养级的所有生物,不代表单个生物个体,也不一定是一个种群,甚至可能不属于同一物种。
(2)同一种消费者在不同食物链中,可以占据不同的营养级。
(3)在食物网中,两种生物之间的种间关系可出现多种,如狼和狐之间既有捕食关系,又有竞争关系。
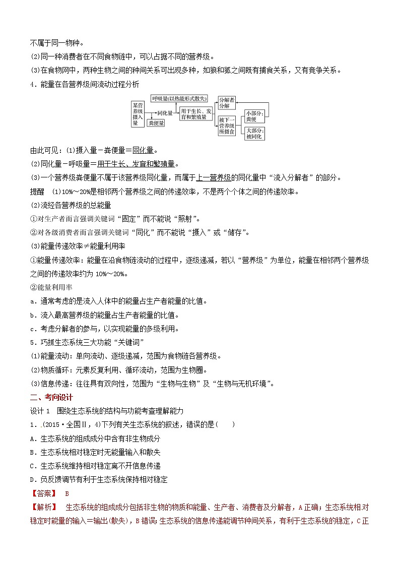
4.能量在各营养级间流动过程分析
由此可见:(1)摄入量-粪便量=同化量。
(2)同化量-呼吸量=用于生长、发育和繁殖量。
(3)一个营养级粪便量不属于该营养级同化量,而属于上一营养级的同化量中“流入分解者”的部分。
提醒 (1)10%~20%是相邻两个营养级之间的传递效率,不是两个个体之间的传递效率。
(2)流经各营养级的总能量
①对生产者而言强调关键词“固定”而不能说“照射”。
②对各级消费者而言强调关键词“同化”而不能说“摄入”或“储存”。
(3)能量传递效率≠能量利用率
①能量传递效率:能量在沿食物链流动的过程中,逐级递减,若以“营养级”为单位,能量在相邻两个营养级之间的传递效率约为10%~20%。
②能量利用率
a.通常考虑的是流入人体中的能量占生产者能量的比值。
b.流入最高营养级的能量占生产者能量的比值。
c.考虑分解者的参与,以实现能量的多级利用。
5.巧抓生态系统三大功能“关键词”
(1)能量流动:单向流动、逐级递减,范围为食物链各营养级。
(2)物质循环:元素反复利用、循环流动,范围为生物圈。
(3)信息传递:往往具有双向性,范围为“生物与生物”及“生物与无机环境”。
二、考向设计
设计1 围绕生态系统的结构与功能考查理解能力
1.(2015·全国Ⅱ,4)下列有关生态系统的叙述,错误的是( )
A.生态系统的组成成分中含有非生物成分
B.生态系统相对稳定时无能量输入和散失
C.生态系统维持相对稳定离不开信息传递
D.负反馈调节有利于生态系统保持相对稳定
【答案】 B
【解析】 生态系统的组成成分包括非生物的物质和能量、生产者、消费者及分解者,A正确;生态系统相对稳定时能量的输入=输出(散失),B错误;生态系统的信息传递能调节种间关系,有利于生态系统的稳定,C正确;负反馈调节是生态系统自我调节能力的基础,有利于生态系统保持相对稳定,D正确。
2.(安徽“江南十校”联考)下列有关于生态系统的叙述,正确的是( )
A.生态系统的结构包括生产者、消费者、分解者以及非生物的物质和能量
B.食物链中的最高营养级生物所同化的能量不会再提供给其他生物
C.分解者可以通过分解消费者的粪便,从而获得该消费者所摄入的能量
D.任何生态系统都需要能量的输入,但无需输入物质
【答案】 C
【解析】 生态系统的结构包括生态系统的组成成分、食物链和食物网,A错误;食物链中的最高营养级生物所同化的能量会提供给分解者,B错误;一些人工生态系统,需要额外的物质和能量的输入,D错误。
3.(全国丙,31)冻原生态系统因其生物的生存条件十分严酷而独具特色,有人曾将该生态系统所处的地区称为“不毛之地”。回答下列问题:
(1)由于温度的限制作用,冻原上物种的丰富度较低。丰富度是指________________________。
(2)与热带森林生态系统相比,通常冻原生态系统有利于土壤有机物质的积累,其原因是
_______________________________________________________________________________。
(3)通常,生态系统的食物链不会很长,原因是_______________________________________
________________________________________________________________________。
【答案】 (1)群落中物种数目的多少 (2)低温下分解者的分解作用弱 (3)能量在沿食物链流动的过程中是逐级递减的
4.(潍坊中学一模)下表是某农田生态系统中田鼠种群摄食植物后能量流动情况,下列叙述错误的是( )
| 摄食量 | 粪便量 | 呼吸散失量 |
能量(J/hm2·a) | 1.05×1010 | 3.50×109 | 4.55×109 |
A.田鼠粪便量包含在其摄食量之中
B.田鼠摄食量减去粪便量和呼吸散失量即为同化量
C.田鼠同化的能量中约有35%用于其生长、发育和繁殖
D.以田鼠为食的天敌最多可获得的能量为1.40×109J/(hm2·a)
【答案】 B
5.(泰安二模)近年来,我国部分地区多次陷入严重雾霾之中,其中一个重要原因是含碳化石燃料的过度使用。下图为生态系统碳循环示意图,图中A、B(B1~B3)、C分别代表生态系统的成分,①②③代表碳元素的传递过程。请回答下列问题:
(1)图中的A→B1→B2→B3,构成了________,该生态系统的____________________是沿着这条渠道进行的。
(2)碳元素通过①____________途径进入生物群落;图中B1、B2、B3的数量会在一定范围内波动,说明生态系统具有________能力。
(3)图中捕食者能依据被捕食者的气味捕猎,说明信息传递在生态系统中的作用是
________________________________________________________________________。
(4)汽车尾气是产生雾霾的重要原因之一,你认为应采取的治理措施是____________________
_____________________________________________________________________(至少两条)。
【答案】 (1)食物链(食物网) 物质循环和能量流动
(2)光合作用和化能合成作用 自我调节
(3)调节生物的种间关系,维持生态系统的稳定
(4)改善燃油的品质;倡导绿色出行,减少尾气排放;大量植树造林
【解析】 (1)据图分析,A为生产者,B为消费者,A→B1→B2→B3构成了食物链(食物网),该生态系统的物质循环和能量流动是沿着这条渠道进行的。
(2)碳元素通过①光合作用和化能合成作用途径进入生物群落。图中B1、B2、B3的数量会在一定范围内波动,说明生态系统具有自我调节能力,这种能力主要通过(负)反馈调节机制来实现。
(3)图中捕食者能依据被捕食者的气味捕猎,说明信息传递能调节生物的种间关系,维持生态系统的稳定性。
(4)为防止雾霾天气,减缓温室效应,人们应采取的措施是大量植树造林、减少化石燃料的燃
烧、改善化石燃料的品质等。
核心考点2 生态系统的稳定性和环境保护
一、要点整合
1.“三看”判断抵抗力稳定性和恢复力稳定性
项目 | 抵抗力稳定性 | 恢复力稳定性 |
看实质 | 保持自身结构、功能相对稳定 | 恢复自身结构、功能相对稳定 |
看核心 | 抵抗干扰、保持原状 | 遭到破坏,恢复原状 |
看影响因素 | 生态系统中物种丰富度越大,营养结构越复杂,抵抗力稳定性越强 | 一般生态系统中物种丰富度越小,营养结构越简单,恢复力稳定性越强 |
提醒 (1)生态系统的稳定性不是恒定不变的,因为其自我调节能力是有一定限度的。
(2)物种多样性较高的生态系统相对稳定。
(3)城市生态系统也具有自我调节能力。
2.判断正反馈、负反馈调节的方法
(1)依据:从调节后的结果与原状态之间的变化分析。
(2)方法:调节后
3.理解生物多样性
(1)3个层次:基因多样性、物种多样性和生态系统多样性。
(2)3种价值:直接价值、间接价值和潜在价值。
(3)2项主要保护措施:就地保护和易地保护。
二、考向设计
设计1 围绕生态系统的稳定性和环境保护考查理解能力
1.下列关于生态系统稳定性的叙述,不正确的是( )
A.信息传递有利于维持生态系统的稳定性
B.负反馈调节是生态系统自我调节能力的基础
C.抵抗力稳定性弱的生态系统恢复力稳定性一定强
D.人类活动可以影响生态系统的稳定性
【答案】 C
2.生态系统自我调节能力的基础是负反馈调节。下列不属于生态系统负反馈调节的是( )
A.草原鼠的数量上升引起蛇的数量上升,使得鼠的增加受到抑制
B.草原被蝗虫采食后,草原植物再生能力增强,减缓植物种群数量的下降
C.森林局部着火破坏了部分植被,但形成的空地土壤肥沃,光照充足,幸存植物能更迅速地萌发生长
D.池塘被倾倒入大量污水后,水生生物大量死亡,进一步引起水质变差
【答案】 D
【解析】 负反馈调节作用的结果是抑制或减弱最初发生变化的那种成分所引起的变化,使生态系统达到或保持稳定。草原鼠的数量上升引起蛇的数量上升,使得鼠的增加受到抑制,属于生态系统负反馈调节,A正确;草原被蝗虫采食后,草原植物再生能力增强,减缓植物种群数量的下降,属于生态系统负反馈调节,B正确;森林局部着火破坏了部分植被,但形成的空地土壤肥沃,光照充足,幸存植物能更迅速地萌发生长,也属于生态系统负反馈调节,C正确;池塘被倾倒入大量污水后,水生生物大量死亡,进一步引起水质变差,属于生态系统正反馈调节,D错误。
3.(邯郸一模)下列有关全球性生态环境问题的叙述,正确的是( )
A.引入外来物种是增加当地生物多样性的有效措施之一
B.规定禁渔区和禁渔期是保护生物多样性的一项重要措施
C.温室效应是由于地球生物对CO2的代谢释放量大于吸收量导致的
D.大量开垦森林和草原是解决非洲人口增长过快造成粮食短缺问题的一个重要措施
【答案】 B
4.(全国乙,5)在漫长的历史时期内,我们的祖先通过自身的生产和生活实践,积累了对生态方面的感性认识和经验,并形成了一些生态学思想,如:自然与人和谐统一的思想。根据这一思想和生态学知识,下列说法错误的是( )
A.生态系统的物质循环和能量流动有其自身的运行规律
B.若人与自然和谐统一,生产者固定的能量便可反复利用
C.“退耕还林、还草”是体现自然与人和谐统一思想的实例
D.人类应以保持生态系统相对稳定为原则,确定自己的消耗标准
【答案】 B
【解析】 生态系统物质循环过程中,无机环境中的物质可以被生物群落反复利用,生物群落中的物质可通过细胞呼吸进入无机环境;能量流动是单向的、逐级递减的,二者均具有各自的规律,A正确;生态系统的能量是单向流动的,不可反复利用,B错误;“退耕还林、还草”保护了生物多样性,体现了自然与人和谐统一的思想,C正确;人类对生态系统的利用应该适度,不能超过生态系统的自我调节能力,以保持其相对稳定,D正确。
设计2 围绕生态系统的稳定性与环境保护考查获取信息的能力
5.下图表示甲、乙两个相邻的不同类型的生态系统,在遭受同等程度的外来干扰其稳定性发生明显波动后,再恢复到原有的结构状态所需时间的图像。关于这两个生态系统稳定性的叙述,正确的是( )
A.甲的抵抗力稳定性较乙强
B.乙的恢复力稳定性较甲强
C.甲的抵抗力稳定性较弱,而恢复力稳定性较强
D.甲为森林生态系统,乙为草原生态系统
【答案】 C
6.(衡阳二模)某海岛上生活一种黑尾鸥的海鸟,在上世纪末由于人为破坏环境,导致黑尾鸥的数量下降到95只。为了保护黑尾鸥,人们将该岛设为自然保护区并进行了科研调查,下表为设立自然保护区后黑尾鸥14年间的数量变化情况。回答下列问题:
时间(年) | 2 | 4 | 6 | 8 | 10 | 12 | 14 |
数量(只) | 101 | 116 | 140 | 182 | 218 | 230 | 231 |
(1)14年间,黑尾鸥在________(填法如2~4、4~6……12~14)期间增长率最大。14年后,黑尾鸥的数量________(填“会”或“不会”)发生大的变化,原因是_____________________
________________________________________________________________________。
(2)除了建立自然保护区保护黑尾鸥这一措施外,有人认为还可以采取易地保护,你认为可行吗?________,你的理由是_________________________________________________________
________________________________________________________________________。
(3)岛上有一种专吃黑尾鸥的蝮蛇,为了更好地保护海岛的生态系统,有人认为________(填“应该”或“不应该”)在14年以后开始捕杀蝮蛇,理由是_____________________________
________________________________________________________________________。
【答案】 (1)6~8 不会 由表格提供数据可以看出,12~14年间,种群的增长率接近于0,种群数量已接近环境最大容纳量 (2)不可行 易地保护是为即将灭绝的物种提供最后的生存机会,而该海岛的自然环境适宜黑尾鸥的生存,应该减少人为的干扰 (3)不应该 蝮蛇和黑尾鸥存在捕食关系,通过自我调节,维持生态系统的稳定
高考生物考纲解读与热点难点突破专题13《生态系统与环境保护》(含详解): 这是一份高考生物考纲解读与热点难点突破专题13《生态系统与环境保护》(含详解),共17页。
高考生物二轮复习核心考点冲刺专题15《生物技术实践》(含详解): 这是一份高考生物二轮复习核心考点冲刺专题15《生物技术实践》(含详解),共11页。
高考生物二轮复习核心考点冲刺专题14《实验与探究》(含详解): 这是一份高考生物二轮复习核心考点冲刺专题14《实验与探究》(含详解),共16页。

