


高考生物二轮复习核心考点冲刺专题06《遗传的分子基础》(含详解)
展开专题六:遗传的分子基础之核心考点
[重温考纲] 1.人类对遗传物质的探索过程(Ⅱ)。2.DNA分子结构的主要特点(Ⅱ)。3.基因的概念(Ⅱ)。4.DNA分子的复制(Ⅱ)。5.遗传信息的转录和翻译(Ⅱ)。6.基因与性状的关系(Ⅱ)。
核心考点1 遗传物质的探究
一、要点整合
1.理清两个经典实验的探索过程
(1)肺炎双球菌体外转化实验
+R型细菌
(2)噬菌体侵染细菌实验
提醒 (1)格里菲思转化实验没有具体证明哪种物质是遗传物质。
(2)肺炎双球菌转化实验的实质是S型细菌的DNA片段整合到R型细菌的DNA中,实现了基因重组。
(3)S型活细菌才具毒性,切不可认为S型细菌的DNA使小鼠致死。
(4)噬菌体侵染细菌实验比肺炎双球菌体外转化实验更具说服力。
(5)用35S标记噬菌体的侵染实验中,沉淀物中存在少量放射性可能是搅拌不充分所致。
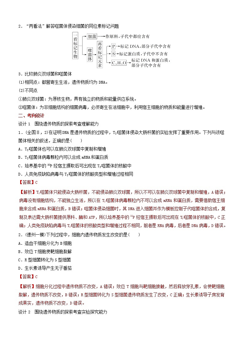
2.“两看法”解答噬菌体侵染细菌的同位素标记问题
3.比较肺炎双球菌和噬菌体
(1)相同点:都营寄生生活,遗传物质均为DNA。
(2)不同点
①肺炎双球菌:为原核生物,具有独立的物质和能量供应系统。
②噬菌体:为非细胞结构的细菌病毒,必须寄生在活细胞中,利用宿主细胞的物质和能量进行增殖。
二、考向设计
设计1 围绕遗传物质的探索考查理解能力
1.(全国Ⅱ,2)在证明DNA是遗传物质的过程中,T2噬菌体侵染大肠杆菌的实验发挥了重要作用。下列与该噬菌体相关的叙述,正确的是( )
A.T2噬菌体也可以在肺炎双球菌中复制和增殖
B.T2噬菌体病毒颗粒内可以合成mRNA和蛋白质
C.培养基中的32P经宿主摄取后可出现在T2噬菌体的核酸中
D.人类免疫缺陷病毒与T2噬菌体的核酸类型和增殖过程相同
【答案】C
2.(德州一模)下列过程中,细胞内遗传物质发生改变的是( )
A.造血干细胞分化为B细胞
B.效应T细胞使靶细胞裂解
C.R型细菌转化为S型细菌
D.生长素诱导产生无子番茄
【答案】C
设计2 围绕遗传物质的探索考查实验探究能力
3.(全国Ⅰ,29) 根据遗传物质的化学组成,可将病毒分为RNA病毒和DNA病毒两种类型,有些病毒对人类健康会造成很大危害,通常,一种新病毒出现后需要确定该病毒的类型。
假设在宿主细胞内不发生碱基之间的相互转换,请利用放射性同位素标记的方法,以体外培养的宿主细胞等为材料,设计实验以确定一种新病毒的类型,简要写出(1)实验思路;(2)预期实验结果及结论即可。(要求:实验包含可相互印证的甲、乙两个组)
【答案】(1)实验思路:甲组:将宿主细胞培养在含有放射性标记尿嘧啶的培养基中,之后接种新病毒,培养一段时间后收集病毒并检测其放射性。乙组:将宿主细胞培养在含有放射性标记胸腺嘧啶的培养基中,之后接种新病毒,培养一段时间后收集病毒并检测其放射性。
(2)结果及结论:若甲组收集的病毒有放射性,乙组无,即为RNA病毒;反之为DNA病毒。
【解析】(1)DNA和RNA的化学组成存在差异,如DNA特有的碱基是T,而RNA特有的碱基是U,因此可用放射性同位素分别标记碱基T和碱基U,通过检测子代的放射性可知该病毒的类型。根据分析,本实验思路为:甲组:将宿主细胞培养在含有放射性标记尿嘧啶的培养基中,之后接种新病毒。培养一段时间后收集病毒并检测其放射性。乙组:将宿主细胞培养在含有放射性标记胸腺嘧啶的培养基中,之后接种新病毒。培养一段时间后收集病毒并检测其放射性。
(2)若甲组收集的病毒有放射性,乙组无,即为RNA病毒;反之为DNA病毒。
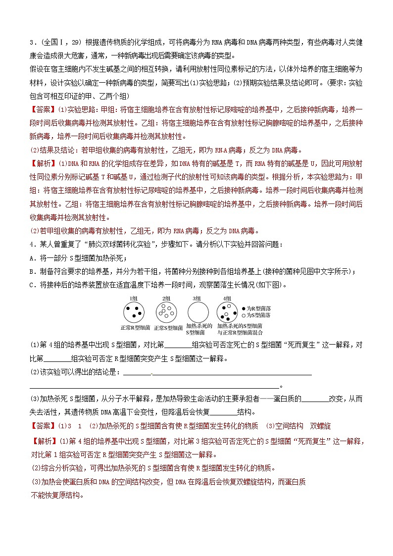
4.某人曾重复了“肺炎双球菌转化实验”,步骤如下。请分析以下实验并回答问题:
A.将一部分S型细菌加热杀死;
B.制备符合要求的培养基,并分为若干组,将菌种分别接种到各组培养基上(接种的菌种见图中文字所示);
C.将接种后的培养装置放在适宜温度下培养一段时间,观察菌落生长情况(如下图)。
(1)第4组的培养基中出现S型细菌,对比第________组实验可否定死亡的S型细菌“死而复生”这一解释,对比第________组实验可否定R型细菌突变产生S型细菌这一解释。
(2)该实验可以得出的结论是:______________________________________________________
________________________________________________________________________。
(3)加热杀死S型细菌,从分子水平解释,是加热导致生命活动的主要承担者——蛋白质的________改变,从而失去活性,其遗传物质DNA高温下会变性,但降温后会恢复________结构。
【答案】(1)3 1 (2)加热杀死的S型细菌含有使R型细菌发生转化的物质 (3)空间结构 双螺旋
核心考点2 DNA的结构与复制
一、要点整合
1.巧用“五、四、三、二、一”记牢DNA的结构
提醒 (1)DNA单链上相邻碱基通过“脱氧核糖—磷酸—脱氧核糖”连接。
(2)每个DNA中含氢键数为A—T对×2和G—C对×3之和。
2.牢记DNA分子中有关碱基比例的计算
(1)常用公式:A=T,G=C;A+G=T+C=A+C=T+G=50%。
(2)“单链中互补碱基和”所占该链碱基数比例=“双链中互补碱基和”所占双链总碱基数比例。
(3)某链不互补碱基之和的比值与其互补链的该比值互为倒数。
3.“六处思考”DNA的复制
4.DNA复制过程中的相关计算
(1)经n次复制,DNA分子总数为2n个;脱氧核苷酸链数为2n+1条。
(2)子代所有链中始终保持2条母链,且占子代DNA分子总链数的1/2n。
(3)一个DNA分子经n次复制,净增加(2n-1)个DNA分子;第n次复制时,净增加的DNA分子总数为2n-1个。
提醒 捕捉DNA复制中的“关键字眼”
(1)DNA复制:用15N标记的是“亲代DNA”还是“培养基中原料”。
(2)子代DNA:所求DNA比例是“含15N的”还是“只含15N的”,是“DNA分子数”还是“链数”。
(3)复制n次还是第n次复制。
二、考向设计
设计1 围绕DNA结构与复制考查理解能力
1.如图为某DNA分子部分结构示意图,对该图的描述正确的是( )
A.②和③相间排列,构成了DNA分子的基本骨架
B.DNA分子中脱氧核苷酸序列代表了遗传信息
C.DNA分子中G与C的比例越高,稳定性越低
D.图中④的名称是胞嘧啶脱氧核苷酸
【答案】B
2.大肠杆菌的拟核内有一个含有470万个碱基对的环状DNA,内含大约4 288个基因。下列有关该DNA分子的叙述,正确的是( )
A.含有470万个脱氧核糖和磷酸基团,其中有2个游离的磷酸基团
B.每条脱氧核苷酸链中相邻碱基均通过脱氧核糖、磷酸、脱氧核糖连接
C.编码蛋白质的基因的两条链均可作为转录的模板
D.每个基因的长度均不超过1 100个碱基对
【答案】B
【解析】470万个碱基对的DNA分子应含470万×2个脱氧核糖和磷酸基因,且在一个链状DNA分子片段中有2个游离的磷酸基团,但环状DNA分子中没有游离的磷酸基团,A错误。由于每个脱氧核苷酸上的碱基都是与脱氧核糖连接的,而两个相邻脱氧核苷酸之间通过脱氧核糖与磷酸相连,这样每条脱氧核苷酸链上的相邻碱基的连接是:碱基—脱氧核糖—磷酸—脱氧核糖—碱基,B正确。基因的两条链中只有一条链能够作为转录的模板,而复制时两条链都可以作为模板,C错误。每个基因的长度不一样,有的基因长度会超过1 100个碱基对,D错误
3.(全国Ⅰ,29(3))在有关DNA分子的研究中,常用32P来标记DNA分子。用α、β和γ表示ATP或、dATP(d表示脱氧)上三个磷酸基团所处的位置(A-Pα~Pβ~Pγ或dA-Pα~Pβ~Pγ)。回答下列问题:
将一个某种噬菌体DNA分子的两条链用32P进行标记,并使其感染大肠杆菌,在不含有32P的培养基中培养一段时间。若得到的所有噬菌体双链DNA分子都装配成噬菌体(n个)并释放,则其中含有32P的噬菌体所占比例为2/n,原因是______________________________________
_______________________________________________________________________________。
【答案】一个含有32P标记的噬菌体双链DNA分子经半保留复制后,标记的两条单链只能分配到两个噬菌体的双链DNA分子中,因此在得到的n个噬菌体中有且只有2个带有标记
设计2 围绕DNA结构与复制考查获取信息能力
4.(全国Ⅱ,2)某种物质可插入DNA分子两条链的碱基对之间,使DNA双链不能解开。若在细胞正常生长的培养液中加入适量的该物质,下列相关叙述错误的是( )
A.随后细胞中的DNA复制发生障碍
B.随后细胞中的RNA转录发生障碍
C.该物质可将细胞周期阻断在分裂中期
D.可推测该物质对癌细胞的增殖有抑制作用
【答案】C
【解析】某物质可插入DNA分子两条链的碱基对之间,使DNA双链不能打开,说明该物质会阻碍DNA分子的解旋,因而会阻碍DNA分子的复制、转录和抑制细胞增殖,A、B、D三项均正确;因DNA分子的复制发生在间期,所以该物质可将细胞周期阻断在分裂间期,C项错误。
5.如图为真核细胞DNA复制过程的模式图,据图分析,下列相关叙述错误的是( )
A.解旋酶能使DNA双链解开,但需要消耗ATP
B.DNA分子复制的方式是半保留复制
C.DNA分子的复制需要引物,且两条子链的合成方向是相反的
D.因为DNA分子在复制时需严格遵循碱基互补配对原则,所以新合成的两条子链的碱基序列是完全一致的
【答案】D
设计3 DNA结构与复制中的有关计算
6.某双链DNA分子中含有200个碱基,一条链上A∶T∶G∶C=1∶2∶3∶4,则该DNA分子( )
A.四种含氮碱基A∶T∶G∶C=4∶4∶7∶7
B.若该DNA中A为p个,占全部碱基的(m>2n),则G的个数为-p
C.碱基排列方式共有4200种
D.含有4个游离的磷酸
【答案】B
【解析】该DNA分子的一条链上A∶T∶G∶C=1∶2∶3∶4,另一条链上A∶T∶G∶C=2∶1∶4∶3,整个DNA分子中A∶T∶G∶C=3∶3∶7∶7;若该DNA中A为p个,占全部碱基的,则碱基总数为个,则G===-p;该DNA分子含有100个碱基对,30个A—T碱基对,70个G—C碱基对,碱基排列方式少于4100种;一个DNA分子由两条DNA链组成,含2个游离的磷酸。
7.一个双链DNA分子中有碱基T 400个,占全部碱基的20%,有关此DNA分子复制的说法,错误的是( )
A.该DNA分子复制3次共需要碱基A 2 800个
B.该DNA分子在第5次复制时需要碱基G 18 600个
C.该DNA分子复制4次后含亲代DNA分子链的DNA分子有2个
D.该DNA分子复制3次共有6个DNA分子不含亲代DNA分子链
【答案】B
【解析】一个DNA分子复制3次共形成8个DNA分子,其中有一个DNA分子的碱基相当于来自亲代DNA分子,因此需要的碱基数目相当于7个DNA分子的碱基数目,双链DNA分子中碱基A的数目等于碱基T的数目,因此该DNA分子复制3次需要碱基A 400×7=2 800个,A正确。该DNA分子中碱基总数为2 000,该DNA分子复制4次共产生16个DNA分子,在第5次复制时由16个DNA分子增至32个DNA分子,这样需要的碱基数目为16个DNA分子的,而每个DNA分子中有碱基G(2 000-2×400)/2=600个,故共需要G 16×600=9 600个,B错误。由于是半保留复制,亲代DNA分子的两条链分别作为模板参与到2个DNA分子的复制中,因此,不论复制几次,含亲代DNA分子链的DNA分子都只有2个,C正确。一个DNA分子经3次复制共产生8个DNA分子,其中有2个含亲代DNA分子链,6个不含,D正确。
8.若N个双链DNA分子在第i轮复制结束后,某一复制产物分子一条链上的某个C突变为T,这样在随后的各轮复制结束时,突变位点为A-T碱基对的双链DNA分子数与总DNA分子数的比例始终为( )
A. B.
C. D.
【答案】C
核心考点3 基因的表达
一、要点整合
1.图析遗传信息表达的2个重要过程
(1)转录
(2)翻译
提醒 (1)细胞核中发生的转录过程有RNA聚合酶的参与,没有专门的解旋酶。
(2)复制和转录:并非只发生在细胞核中,凡DNA存在的部位均可发生,如细胞核、叶绿体、线粒体、拟核和质粒等。
(3)转录的产物:除了mRNA外,还有tRNA和rRNA,但携带遗传信息的只有mRNA。
(4)翻译:并非所有密码子都能决定氨基酸,3种终止密码子不能决定氨基酸,也没有与之对应的tRNA。
(5)转录、翻译过程中的碱基配对方式:转录中DNA和RNA互补配对,因此碱基配对类型有T-A、A-U、G-C三种;翻译过程中是mRNA和tRNA互补配对,因此碱基配对类型有A-U、G-C两种。
(6)原核细胞与真核细胞的转录场所不同:原核细胞两过程同时进行,发生在细胞质中;而真核细胞先转录,发生在细胞核(主要)中;后翻译,发生在细胞质中。
(7)哺乳动物成熟红细胞中无细胞核和细胞器,不能进行DNA的复制、转录和翻译。
(8)转录时,四种核糖核苷酸通过随机碰撞的方式进行互补配对。
(9)翻译时核糖体沿着mRNA移动,且负责读取mRNA上的密码子,识别并转运氨基酸的为tRNA。
2.归纳识记中心法则与生物种类的关系
在横线上用字母表示下列生物的遗传信息的传递过程:
(1)细胞生物(如动、植物):a、b、c。
(2)DNA病毒(如T2噬菌体):a、b、c。
(3)复制型RNA病毒(如烟草花叶病毒):d、c。
(4)逆转录病毒(如艾滋病病毒):e、a、b、c。
3.“三步法”判断中心法则各过程
“一看”模板 | “二看”原料 | “三看”产物 | 生理过程 |
DNA | 脱氧核苷酸 | DNA | DNA复制 |
核糖核苷酸 | RNA | 转录 | |
RNA | 脱氧核苷酸 | DNA | 逆转录 |
核糖核苷酸 | RNA | RNA复制 | |
氨基酸 | 蛋白质(或多肽) | 翻译 |
二、考向设计
设计1 围绕基因的表达考查理解能力
1.(全国Ⅲ,1)下列关于真核细胞中转录的叙述,错误的是( )
A.tRNA、rRNA和mRNA都从DNA转录而来
B.同一细胞中两种RNA的合成有可能同时发生
C.细胞中的RNA合成过程不会在细胞核外发生
D.转录出的RNA链与模板链的相应区域碱基互补
【答案】C
2.下列关于基因表达的叙述,正确的是( )
A.T细胞受病毒刺激后有特定mRNA的合成
B.线粒体、叶绿体和核糖体中均存在A—T和U—A的配对方式
C.转运20种氨基酸的tRNA总共有64种
D.基因的两条链可分别作为模板进行转录,以提高蛋白质合成的效率
【答案】A
【解析】T细胞受病毒刺激后,增殖分化形成效应T细胞和记忆细胞,其细胞内基因选择性表达形成特定mRNA和蛋白质,A正确;核糖体内可以发生翻译过程,有U与A的配对,但是不能发生DNA的复制或逆转录过程,所以没有A与T的配对,B错误;转运20种氨基酸的tRNA总共有61种,C错误;基因的两条链可分别作为模板进行复制,但是只有一条链可以做模板进行转录,D错误。
设计2 围绕基因表达考查获取信息的能力
3.(2015·全国Ⅰ,5)人或动物PrP基因编码一种蛋白(PrPc),该蛋白无致病性。 PrPc的空间结构改变后成为PrPsc (朊粒),就具有了致病性。PrPsc可以诱导更多的PrPc转变为PrPsc,实现朊粒的增殖,可以引起疯牛病。据此判判,下列叙述正确的是( )
A.朊粒侵入机体后可整合到宿主的基因组中
B.朊粒的增殖方式与肺炎双球菌的增殖方式相同
C.蛋白质空间结构的改变可以使其功能发生变化
D. PrPc转变为PrPsc的过程属于遗传信息的翻译过程
【答案】C
【解析】朊粒的化学本质为蛋白质,是PrPc(一种无毒蛋白)空间结构改变而成,结构改变,功能改变,进入机体后不能整合到宿主细胞基因组中,A错误;肺炎双球菌为细菌,其增殖方式为二分裂;而朊粒的增殖方式为PrPsc可以诱导更多的PrPc转变为PrPsc,B错误;由题干中“人或动物PrP基因编码一种蛋白(PrPc),该蛋白无致病性。 PrPc的空间结构改变后成为PrPsc (朊粒),就具有了致病性”可推知蛋白质空间结构的改变可改变其功能,C正确;PrPc转变为PrPsc的过程为蛋白质到蛋白质的过程,属于蛋白质结构的改变,D错误。
4.核糖体RNA( rRNA)在核仁中通过转录形成,与核糖核蛋白组装成核糖体前体,再通过核孔进入细胞质中进一步成熟,成为翻译的场所。翻译时rRNA催化肽键的连接。下列相关叙述错误的是( )
A.rRNA的合成需要DNA做模板
B.rRNA的合成及核糖体的形成与核仁有关
C.翻译时,rRNA的碱基与tRNA上的反密码子互补配对
D.rRNA可降低氨基酸间脱水缩合所需的活化能
【答案】C
5.(胶州期末)肽核酸(PNA)是人工合成的,用多肽骨架取代糖磷酸主链的DNA类似物。PNA可以通过碱基互补配对的方式识别并结合DNA或RNA,形成更稳定的双螺旋结构。回答下列问题:
(1)与双链DNA相比较,PNA与mRNA形成的双链分子中特有的碱基互补配对方式是______________,ATP作为生命活动的直接能源物质,若ATP分子中的2个高能磷酸键断裂,其产生的物质可作为________________________过程的原料。
(2)科学家认为,在癌细胞中PNA可以通过与特定序列核苷酸结合,从而调节突变基因的
________________________过程,从基因水平上治疗癌症。导入体内的PNA通常不会被降解,其原因是
_____________________________________________________________________
________________________________________________________________________。
(3)若抑癌基因中某个碱基对被替换,其表达产物的氨基酸数目是原蛋白的1.25倍,出现这种情况最可能的原因是______________________________________________________________
________________________________________________________________________。
【答案】(1)A-U 转录和RNA的自我复制 (2)复制、转录及翻译 PNA是人工合成的DNA类似物,细胞内缺乏能够使其降解的酶 (3)抑癌基因突变导致转录形成的mRNA上原有终止密码子变为能编码氨基酸的密码子
【解析】(1)双链DNA中的碱基配对方式为A—T、C—G,PNA与mRNA形成的双链分子中碱基配对方式为A—U、T—A,C—G,故特有的碱基互补配对方式是A—U。若ATP分子中的2个高能磷酸键断裂,则形成腺嘌呤核糖核苷酸,该分子可以作为转录或RNA自我复制的原料。
(2)癌细胞中的PNA可以通过与特定序列核苷酸结合,从而调节突变基因的复制、转录及翻译过程,从基因水平上治疗癌症。导入体内的PNA通常不会被降解,其原因是PNA是人工合成的DNA类似物,细胞内缺乏能够使其降解的酶。
(3)表达产物的氨基酸数目是原蛋白的1.25倍,由此可推知,在翻译时mRNA上的终止密码子已变成能编码蛋白质的密码子,从而使肽链延长。
高考生物二轮复习核心考点冲刺专题15《生物技术实践》(含详解): 这是一份高考生物二轮复习核心考点冲刺专题15《生物技术实践》(含详解),共11页。
高考生物二轮复习核心考点冲刺专题14《实验与探究》(含详解): 这是一份高考生物二轮复习核心考点冲刺专题14《实验与探究》(含详解),共16页。
高考生物二轮复习核心考点冲刺专题12《种群与群落》(含详解): 这是一份高考生物二轮复习核心考点冲刺专题12《种群与群落》(含详解),共8页。