所属成套资源:2021年高考物理临门一脚冲刺过关
预测13 安培力与洛伦兹力-【临门一脚】 高考物理三轮冲刺过关
展开
这是一份预测13 安培力与洛伦兹力-【临门一脚】 高考物理三轮冲刺过关,文件包含预测13安培力与洛伦兹力-临门一脚高考物理三轮冲刺过关解析版doc、预测13安培力与洛伦兹力-临门一脚高考物理三轮冲刺过关原卷版doc等2份试卷配套教学资源,其中试卷共28页, 欢迎下载使用。
1、磁场方向的判断及磁场叠加
(1)根据安培定则确定通电导线周围磁场的方向。
(2)磁场中每一点磁感应强度的方向为该点处磁感线的切线方向。
(3)磁感应强度是矢量,多个通电导体产生的磁场叠加时,合磁场的磁感应强度等于各场源单独存在时在该点的磁感应强度的矢量和。
2、安培力大小:F=ILBsin θ
(1)当I⊥B时,F=BIL。
(2)当I∥B时,F=0。
注意:①当导线弯曲时,L是导线两端的有效直线长度(如图所示)。
②对于任意形状的闭合线圈,其有效长度均为零,所以通电后在匀强磁场中受到的安培力的矢量和为零。
3、安培力方向:用左手定则判断,注意安培力既垂直于B,也垂直于I,即垂直于B与I决定的平面。
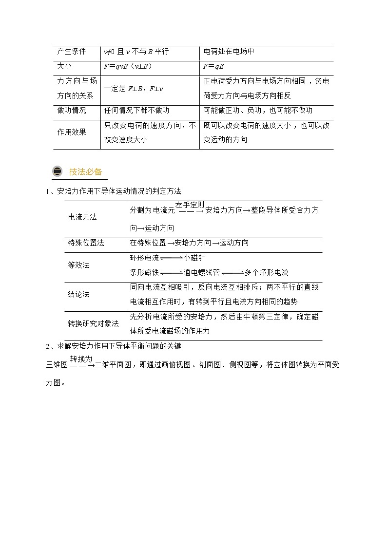
4、洛伦兹力与电场力的比较
1、安培力作用下导体运动情况的判定方法
2、求解安培力作用下导体平衡问题的关键
三维图eq \(――→,\s\up7(转换为))二维平面图,即通过画俯视图、剖面图、侧视图等,将立体图转换为平面受力图。
3、带电粒子在单直线边界匀强磁场中的运动
直线边界,粒子进出磁场具有对称性(如图所示)
图5
带电粒子(不计重力)在单直线边界匀强磁场中的运动,具有两个特性
①对称性:进入磁场和离开磁场时速度方向与边界的夹角相等;
②完整性:比荷相等的正、负带电粒子以相同速度进入同一匀强磁场,则它们运动的圆弧轨迹恰构成一个完整的圆,两圆弧所对应的圆心角之和等于2π。
4、带电粒子在磁场中做匀速圆周运动的分析方法
必须具备的五个技能“一画、三确定、一注意”
(1)画轨迹:根据题意,画出带电粒子在匀强磁场中的运动轨迹。
(2)圆心的确定:轨迹圆心O总是位于入射点A和出射点B所受洛伦兹力F洛作用线的交点上或AB弦的中垂线OO′与任一个F洛作用线的交点上,如图所示。
(3)半径的确定:利用平面几何关系,求出轨迹圆的半径,如r=eq \f(AB,2sin \f(α,2))=eq \f(AB,2sin θ),然后再与半径公式r=eq \f(mv,qB)联系起来求解。
(4)时间的确定:t=eq \f(α,2π)·T=eq \f(αm,qB)或t=eq \f(s,v)=eq \f(αR,v)。
(5)注意圆周运动中的对称规律:如从同一边界射入的粒子,从同一边界射出时,速度方向与边界的夹角相等;在圆形磁场区域内,沿径向射入的粒子,必沿径向射出。
5、解决带电粒子在磁场中的临界问题的关键
(1)以题目中的“恰好”“最大”“最高”“至少”等词语为突破口。
(2)寻找临界点常用的结论
①刚好穿出磁场边界的条件是带电粒子在磁场中运动的轨迹与边界相切。
②当速度v一定时,弧长(或弦长)越长,圆心角越大,则带电粒子在有界磁场中运动的时间越长。
③当速度v变化时,圆心角越大,运动时间越长。
1.(2020·海南高考真题)如图,在一个蹄形电磁铁的两个磁极的正中间放置一根长直导线,当导线中通有垂直于纸面向里的电流I时,导线所受安培力的方向为( )
A.向上B.向下C.向左D.向右
2.(2017·全国高考真题)如图,三根相互平行的固定长直导线L1、L2和 L3两两等距,均通有电流I,L1中电流方向与L2中的相同,与L3中的相反,下列说法正确的是( )
A.L1所受磁场作用力的方向与 L2、L3所在平面垂直
B.L3所受磁场作用力的方向与 L1、L2所在平面垂直
C.L1、L2和L3单位长度所受的磁场作用力大小之比为
D.L1、L2和L3单位长度所受的磁场作用力大小之比为
一、单选题
1.(2021·浙江绍兴市·高三二模)如图所示,在架子上吊着一根绝缘导线,右侧导线下部某处装有一个铅坠,使导线保持竖直状态,下端连接着一个铝箔刷子,刷子下方放置一张铝箔,调整刷子的高度使之下端刚好与铝箔接触。将左侧导线接到电源的正极上,电源的负极连接铝箔,用可移动的夹子水平地夹住一根强磁铁,右端N极正对右侧导线,接通电源,发现右侧导线在摆动。下列判断正确的是( )
A.右侧导线开始时垂直纸面向里摆动
B.右侧导线在摆动过程中一直受到安培力作用
C.右侧导线在整个摆动过程中安培力对其做正功
D.同时改变电流方向及磁铁的磁极方向,右侧导线开始摆动方向与原来相同
2.(2021·广东湛江市·高三一模)如图所示,正方形线框由四根相同的导体棒连接而成,固定于匀强磁场中,线框平面与磁场方向垂直,线框顶点a、d与直流电源(内阻不计)的负极和正极相接。若棒受到的安培力大小为F,则棒受到的安培力( )
A.大小为,方向由b到aB.大小为,方向由a到b
C.大小为F,方向由a到bD.大小为F,方向由b到a
3.(2020·辽宁沈阳市推动教育培训学校高三期末)在直线三角形ABC的A点和B点分别固定一垂直纸面向外和向里的无限长通电直导线,其电流强度分别为和,,通电直导线形成的磁场在空间某点处的磁感应强度,k为比例系数,r为该点到导线的距离,I为导线的电流强度。当一质子在C点的速度方向垂直纸面向外时,所受洛伦兹力方向在纸面内垂直BC向上,则两直导线的电流强度和之比为( )
A.
B.
C.
D.
4.(2020·全国高三专题练习)在同一匀强磁场中,α粒子( )和质子()做匀速圆周运动,若它们的质量和速度的乘积大小相等,则α粒子和质子( )
A.运动半径之比是2∶1
B.运动周期之比是2∶1
C.运动速度大小之比是4∶1
D.受到的洛伦兹力之比是2∶1
二、多选题
5.(2020·全国高三专题练习)如图所示,磁感应强度大小为B、方向垂直于纸面向外的匀强磁场中有一矩形区域abcd,水平边ab长为s,竖直边ad长为h。质量均为m、带电荷量均为+q的A、B两粒子,由a、c两点先后沿ab和cd方向以速率v0、2v0进入矩形区域(两粒子不同时出现在磁场中)。不计重力,若两粒子轨迹恰好相切,设切点为p点,A粒子从d点射出。下列说法正确的是( )
A.两粒子运动到P点所需时间之比为tA:tB=1:1
B.两粒子运动到p点所需时间之比为tA:tB=1:2
C.A粒子的初速度v0为
D.A粒子的初速度v0为
6.(2020·山西高三一模)如图所示,长为L、质量为m的均匀直导体棒,两端用等长的绝缘细绳悬挂在天花板上,垂直纸面放在匀强磁场中。当棒中通以如图方向的电流时,平衡后悬线与竖直方向的夹角为,则磁感应强度B的大小和方向可能是( )
A.,方向平行纸面水平向左B.,方向沿细绳向下
C.,方向垂直纸面向里D.,方向竖直向下
7.(2021·山东高三其他模拟)如图所示,两长度均为的通电长直导线、锁定在倾角为的光滑斜面上,质量分别为、,两导线中通入的电流大小相等,均为,重力加速度大小为,现在导线的中点施加一沿斜面向上的拉力与此同时对两导线解除锁定,两导线间距离不变并沿斜面向上做匀加速直线运动。下列说法正确的是( )
A.两导线中电流的方向可能相反
B.两导线间的安培力大小为
C.若,撤去瞬间,导线、的加速度大小之比为
D.去掉,导线仅在外加匀强磁场作用下静止在斜面上,所加磁场的磁感应强度大小满足
三、解答题
8.(2021·全国高三专题练习)如图所示,在半径为R的半圆形区域内存在垂直纸面向内的匀强磁场,磁场强弱可以改变,直径PQ处放有一层极薄的粒子接收板。放射源S放出的α粒子向纸面内各个方向均匀发射,速度大小均为v。已知α粒子质量为m,电荷量为q:
(1)若,放射源S位于圆心O点正上方的圆弧上,试求粒子接收板能接收到粒子的长度;
(2)若,把放射源从Q点沿圆弧逐渐移到P点的过程中,求放射源在圆弧上什么范围移动时,O点能接收到α粒子;
(3)若,把放射源从Q点沿圆弧逐渐移到P点的过程中,求放射源在圆弧上什么范围移动时,直径上位于O点右侧距离的O'点能接收到α粒子。
9.(2021·北京东城区·高三一模)如图所示,宽为l的光滑固定导轨与水平面成α角,质量为m的金属杆ab(电阻不计)水平放置在导轨上,空间存在竖直向上的匀强磁场,磁感应强度为B。电源的内阻为r,当变阻器接入电路的阻值为R时,金属杆恰好能静止在导轨上。重力加速度用g表示。求:
(1)金属杆静止时受到的安培力的大小F安;
(2)电源的电动势E;
(3)若保持其它条件不变,仅改变匀强磁场的方向,求由静止释放的瞬间,金属杆可能具有的沿导轨向上的最大加速度a。
概率预测
☆☆☆☆☆
题型预测
选择题☆☆☆
计算题☆☆☆
考向预测
主要考查磁场的叠加以及通电导线受到的安培力的比较与计算、带电粒子在磁场中运动的临界问题和多解性问题。难度中等。
洛伦兹力
电场力
产生条件
v≠0且v不与B平行
电荷处在电场中
大小
F=qvB(v⊥B)
F=qE
力方向与场方向的关系
一定是F⊥B,F⊥v
正电荷受力方向与电场方向相同,负电荷受力方向与电场方向相反
做功情况
任何情况下都不做功
可能做正功、负功,也可能不做功
作用效果
只改变电荷的速度方向,不改变速度大小
既可以改变电荷的速度大小,也可以改变运动的方向
电流元法
分割为电流元eq \(――→,\s\up7(左手定则))安培力方向→整段导体所受合力方向→运动方向
特殊位置法
在特殊位置→安培力方向→运动方向
等效法
环形电流小磁针
条形磁铁通电螺线管多个环形电流
结论法
同向电流互相吸引,反向电流互相排斥;两不平行的直线电流相互作用时,有转到平行且电流方向相同的趋势
转换研究对象法
先分析电流所受的安培力,然后由牛顿第三定律,确定磁体所受电流磁场的作用力
相关试卷
这是一份预测07 动能定理综合应用-【临门一脚】 高考物理三轮冲刺过关,文件包含预测07动能定理综合应用-临门一脚高考物理三轮冲刺过关解析版doc、预测07动能定理综合应用-临门一脚高考物理三轮冲刺过关原卷版doc等2份试卷配套教学资源,其中试卷共24页, 欢迎下载使用。
这是一份预测10 电场力的性质与电场能的性质-【临门一脚】 高考物理三轮冲刺过关,文件包含预测10电场力的性质与电场能的性质-临门一脚高考物理三轮冲刺过关解析版doc、预测10电场力的性质与电场能的性质-临门一脚高考物理三轮冲刺过关原卷版doc等2份试卷配套教学资源,其中试卷共25页, 欢迎下载使用。
这是一份预测09 动量定理与碰撞问题 -【临门一脚】 高考物理三轮冲刺过关,文件包含预测09动量定理与碰撞问题-临门一脚高考物理三轮冲刺过关解析版doc、预测09动量定理与碰撞问题-临门一脚高考物理三轮冲刺过关原卷版doc等2份试卷配套教学资源,其中试卷共28页, 欢迎下载使用。

