所属成套资源:2021年高考物理临门一脚冲刺过关
预测09 动量定理与碰撞问题 -【临门一脚】 高考物理三轮冲刺过关
展开
这是一份预测09 动量定理与碰撞问题 -【临门一脚】 高考物理三轮冲刺过关,文件包含预测09动量定理与碰撞问题-临门一脚高考物理三轮冲刺过关解析版doc、预测09动量定理与碰撞问题-临门一脚高考物理三轮冲刺过关原卷版doc等2份试卷配套教学资源,其中试卷共28页, 欢迎下载使用。
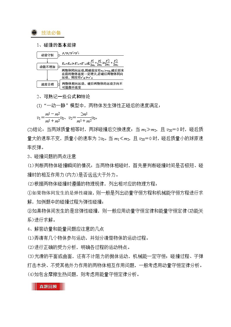
2021年高考物理【临门一脚】(全国通用)预测09 动量定理与碰撞问题概率预测☆☆☆☆☆题型预测选择题☆☆☆☆计算题☆☆☆☆考向预测对动量及动量守恒的考查多为简单的选择题;而动量和能量的综合性问题则以计算题形式命题,难度较大,常与曲线运动,带电粒子在电磁场中运动和导体棒切割磁感线相联系。 1、动量定理和动量守恒定律(1)恒力的冲量可应用I=Ft直接求解,变力的冲量优先考虑应用动量定理求解,合外力的冲量可利用I=F合·t或I合=Δp求解。(2)动量守恒表达式:m1v1+m2v2=m1v′1+m2v′2或p=p′或Δp=0。(3)“一动一静”模型中,两物体发生弹性正碰后的速度满足:v1=v0v2=v0。2、动力学、动量和能量观点的综合应用动量与能量的综合问题,常取材“滑块—滑板”模型、“传送带”模型、“弹簧—物块”模型等,设置多个情景、多个过程,考查力学三大观点的综合应用。要成功解答此类“情景、过程综合”的考题,就要善于在把握物理过程渐变规律的同时,洞察过程的临界情景,结合题给条件(往往是不确定条件),进行求解(注意结合实际情况分类讨论)。3、常见的三个经典模型(1)人船模型(2)“滑块—弹簧”碰撞模型(3)“子弹打木块”模型1、碰撞的基本规律2、可熟记一些公式和结论(1)“一动一静”模型中,两物体发生弹性正碰后的速度满足:v1=v0、v2=v0。(2)结论:当两球质量相等时,两球碰撞后交换速度;当m1≫m2,且v20=0时,碰后质量大的速率不变,质量小的速率为2v0。当m1≪m2,且v20=0时,碰后质量小的球原速率反弹。3、碰撞问题的两点注意(1)判断两物体碰撞瞬间的情况:当两物体相碰时,首先要判断碰撞时间是否极短、碰撞时的相互作用力(内力)是否远远大于外力。(2)根据两物体碰撞时遵循的物理规律,列出相对应的物理方程:①如果物体间发生的是弹性碰撞,则一般是列出动量守恒方程和机械能守恒方程进行求解,如例题中的碰撞过程为弹性碰撞;②如果物体间发生的是非弹性碰撞,则一般应用动量守恒定律和能量守恒定律(功能关系)进行求解。4、解答动量和能量问题应注意的几点(1)弄清有几个物体参与运动,并划分清楚物体的运动过程。(2)进行正确的受力分析,明确各过程的运动特点。(3)光滑的平面或曲面,还有不计阻力的抛体运动,机械能一定守恒;碰撞过程、子弹打击木块、不受其他外力作用的两物体相互作用问题,一般考虑用动量守恒定律分析。(4)如包含摩擦生热问题,则考虑用能量守恒定律分析。1.(2021·浙江高考真题)在爆炸实验基地有一发射塔,发射塔正下方的水平地面上安装有声音记录仪。爆炸物自发射塔竖直向上发射,上升到空中最高点时炸裂成质量之比为2:1、初速度均沿水平方向的两个碎块。遥控器引爆瞬开始计时,在5s末和6s末先后记录到从空气中传来的碎块撞击地面的响声。已知声音在空气中的传播速度为340m/s,忽略空气阻力。下列说法正确的是( )A.两碎块的位移大小之比为1:2 B.爆炸物的爆炸点离地面高度为80mC.爆炸后质量大的碎块的初速度为68m/s D.爆炸后两碎块落地点之间的水平距离为340m2.(2020·海南高考真题)(多选)如图,足够长的间距的平行光滑金属导轨MN、PQ固定在水平面内,导轨间存在一个宽度的匀强磁场区域,磁感应强度大小为,方向如图所示.一根质量,阻值的金属棒a以初速度从左端开始沿导轨滑动,穿过磁场区域后,与另一根质量,阻值的原来静置在导轨上的金属棒b发生弹性碰撞,两金属棒始终与导轨垂直且接触良好,导轨电阻不计,则( )A.金属棒a第一次穿过磁场时做匀减速直线运动B.金属棒a第一次穿过磁场时回路中有逆时针方向的感应电流C.金属棒a第一次穿过磁场区域的过程中,金属棒b上产生的焦耳热为D.金属棒a最终停在距磁场左边界处3.(2019·全国高考真题)一质量为m=2000 kg的汽车以某一速度在平直公路上匀速行驶.行驶过程中,司机忽然发现前方100 m处有一警示牌.立即刹车.刹车过程中,汽车所受阻力大小随时间变化可简化为图(a)中的图线.图(a)中,0~t1时间段为从司机发现警示牌到采取措施的反应时间(这段时间内汽车所受阻力已忽略,汽车仍保持匀速行驶),t1=0.8 s;t1~t2时间段为刹车系统的启动时间,t2=1.3 s;从t2时刻开始汽车的刹车系统稳定工作,直至汽车停止,已知从t2时刻开始,汽车第1 s内的位移为24 m,第4 s内的位移为1 m.(1)在图(b)中定性画出从司机发现警示牌到刹车系统稳定工作后汽车运动的v-t图线;(2)求t2时刻汽车的速度大小及此后的加速度大小;(3)求刹车前汽车匀速行驶时的速度大小及t1~t2时间内汽车克服阻力做的功;司机发现警示牌到汽车停止,汽车行驶的距离约为多少(以t1~t2时间段始末速度的算术平均值替代这段时间内汽车的平均速度)?一、单选题1.(2021·湖南高三一模)姚明是中国篮球史上最成功的运动员之一,他是第一个入选NBA篮球名人堂的中国籍球员﹐如图所示是姚明在某场NBA比赛过程中的一个瞬间,他在原地运球寻找时机,假设篮球在竖直方向运动,落地前瞬间的速度大小为8m/s,弹起瞬间的速度大小为6m/s,球与地面的接触时间为0.1s,已知篮球质量为600g,取,则地面对球的弹力大小为( )A.90N B.84N C.18N D.36N2.(2021·辽宁朝阳市·高三一模)如图甲所示,物块A、B的质量分别是和,用轻弹簧拴接,放在光滑的水平地面上,物块B右侧与竖直墙相接触。另有一物块C在时刻以一定速度向右运动,在时与物块A相碰,并立即与A粘在一起不再分开,物块C的图像如图乙所示,下列说法正确的是( )
A.物块B离开墙壁前,弹簧的最大弹性势能为72JB.4s到12s的时间内,墙壁对物块B的冲量大小为C.物块B离开墙壁后,弹簧的最大弹性势能为18JD.物块B离开墙壁后,物块B的最大速度为3.(2021·浙江高三其他模拟)一枚质量为的烟花弹获得动能后,从地面竖直升空,当烟花弹上升到最大高度时,弹中火药爆炸将烟花弹炸成质量分别为和的、两部分,,此时两部分获得的动能之和为烟花弹初动能的两倍,且初始均沿水平方向运动。设爆炸时间极短,重力加速度大小为,不计空气阻力和火药的质量,、两部分落地的水平位移大小分别为和,则( )A.、两部分落地时的速度大小之比为B.、两部分落地时的动能之比为C.水平位移大小之比为D.、两部分落地点的间距为烟花弹上升的最大高度的4倍4.(2021·山东济南市·高三月考)碰碰车是大人和小孩都喜欢的娱乐活动。游乐场上,大人和小孩各驾着一辆碰碰车迎面相撞,碰撞前后两人的位移-时间图象(图象)如图所示。已知小孩的质量为,大人的质量为,碰碰车质量相同,碰撞时间极短。下列说法正确的是( )A.碰撞前后小孩的运动方向没有改变B.碰碰车的质量为C.碰撞过程中小孩和其驾驶的碰碰车受到的总冲量大小为D.碰撞过程中损失的机械能为二、多选题5.(2021·广东高三其他模拟)如图所示,质量m1=0.5kg的物块A以初速度v0=10m/s在光滑水平地面上向右运动,与静止在前方、质量m2=1.5kg的B发生正碰,B的左端有一小块质量可以忽略的橡皮泥,碰撞过程持续了0.1s,碰撞结束后AB一起运动。以v0方向为正方向,下列说法中正确的是( )A.碰撞过程中A受到的冲量为3.75N·sB.碰撞过程中A的平均加速度为–75m/s2C.碰撞过程中B受到的平均作用力为37.5ND.A、B碰撞结束后A的动量为2.5kg·m/s6.(2021·全国高三其他模拟)光滑水平面AB与内壁光滑的半圆形轨道BCD在B点平滑连接,P、Q两小球之间夹有一轻质弹簧。在外力作用下,初始时弹簧处于压缩状态,当同时释放两小球后,在接下来的运动中,小球Q恰好能通过半圆形轨道最高点D,已知两小球与弹簧均不拴接,且P、Q两小球的质量分别为2m、m,半圆形轨道的半径为R,重力加速度为g。现将两小球仍放回初始位置,轻弹簧的压缩量也与初始状态相同,固定小球P,由静止释放小球Q,则( )A.释放小球Q后,轻弹簧与小球Q组成的系统在水平方向上的动量守恒B.初始状态下轻弹簧储存的弹性势能为C.前后两次小球Q在AB上的落点位置与B点的距离之比为D.前后两次小球Q在AB上的落点位置与B点的距离之比为2:7三、解答题7.(2021·全国高三其他模拟)如图,倾角θ=37°的直轨道AC与圆弧轨道CDEF在C处相切且平滑连接,整个装置固定在同—竖直平面内。圆弧轨道的半径为R,DF是竖直直径,O点为圆心,E、O、B三点在同一水平线上。A、F也在同一水平线上,两个小滑块P、Q(都可视为质点)的质量都为m。已知滑块Q与轨道AC间存在摩擦力且动摩擦因数处处相等,但滑块P与整个轨道间和滑块Q与圆弧轨道间的摩擦力都可忽略不计。同时将两个滑块P、Q分别在A、B两点由静止释放,之后P开始向下滑动,在B点与Q相碰。碰后P、Q立刻一起向下且在BC段保持匀速运动,已知P、Q每次相碰都会立刻合在一起运动但两者并不粘连,sin 37°=0.6,cos 37°=0.8,取重力加速度为g,求:(1)两滑块进入圆弧轨道运动过程中对圆弧轨道的压力的最大值;(2)滑块Q在轨道AC上往复运动经过的最大路程。8.(2021·江苏南京市·高三二模)如图所示,为竖直平面内圆周的圆心,两根长为L的轻绳分别悬挂甲、乙两个相同的小球,其质量为m,甲、乙两球分别位于图中A、C两点处,半径与水平方向夹角为,半径与水平方向夹角为,其中点处固定一个可挡住轻绳的铁钉,甲球在最低点A处获得水平向右的初速度后恰能通过最高点B,运动到C点时与乙球发生对心弹性碰撞,重力加速度为g。求:(1)甲球通过B点时的动能;(2)甲球在C点发生碰撞前的速度大小;(3)碰后甲球能否绕在竖直面内做完整的圆周运动?请通过计算说明理由。
相关试卷
这是一份预测18 电学实验之两类典型问题 -【临门一脚】 高考物理三轮冲刺过关,文件包含预测18电学实验之两类典型问题-临门一脚高考物理三轮冲刺过关解析版doc、预测18电学实验之两类典型问题-临门一脚高考物理三轮冲刺过关原卷版doc等2份试卷配套教学资源,其中试卷共34页, 欢迎下载使用。
这是一份预测04 传送带与板块问题-【临门一脚】 高考物理三轮冲刺过关,文件包含预测04传送带与板块问题-临门一脚高考物理三轮冲刺过关解析版doc、预测04传送带与板块问题-临门一脚高考物理三轮冲刺过关原卷版doc等2份试卷配套教学资源,其中试卷共27页, 欢迎下载使用。
这是一份预测03 共点力作用下物体平衡问题-【临门一脚】 高考物理三轮冲刺过关,文件包含预测03共点力作用下物体平衡问题-临门一脚高考物理三轮冲刺过关解析版doc、预测03共点力作用下物体平衡问题-临门一脚高考物理三轮冲刺过关原卷版doc等2份试卷配套教学资源,其中试卷共23页, 欢迎下载使用。

