所属成套资源:高中地理新中图版 同步练习+单元检测+章末总结
第4章 章末小结与测评 学案-中图版选择性必修1地理
展开
这是一份第4章 章末小结与测评 学案-中图版选择性必修1地理,共5页。
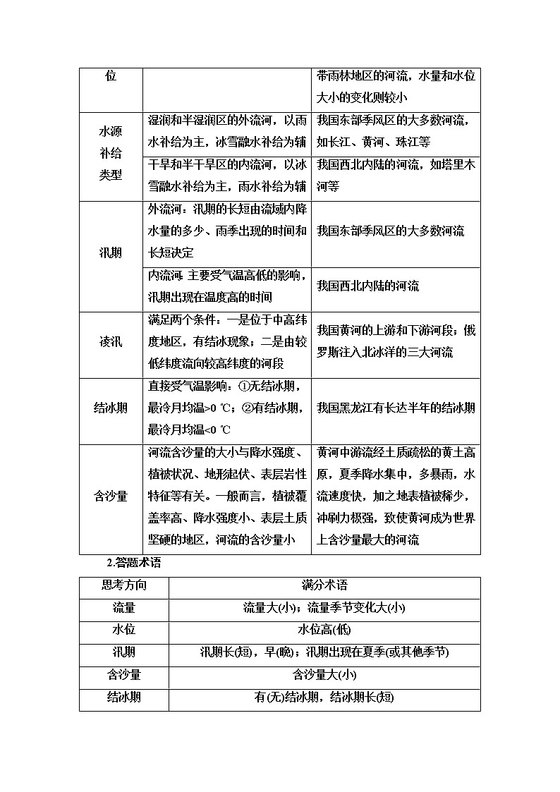
请根据下面的体系图快速回顾本章内容,把各序号代表的含义填到对应的方框内,构建出清晰的知识网络。①冰川 ②湖泊和沼泽水 ③密度流 ④北印度洋海区 ⑤对海洋生物资源分布 ⑥能量交换 ⑦热量平衡[学思心得] 河流水文特征分析1.影响河流水文特征的因素水文特征影响举例水量大小和水位主要受气候因素特别是降水量的多少、降水强度、降水的季节变化和气温高低影响我国季风区的河流水量和水位变化都很大,而且越靠近北方,水位的变化越大;欧洲的河流和热带雨林地区的河流,水量和水位大小的变化则较小水源补给类型湿润和半湿润区的外流河,以雨水补给为主,冰雪融水补给为辅我国东部季风区的大多数河流,如长江、黄河、珠江等干旱和半干旱区的内流河,以冰雪融水补给为主,雨水补给为辅我国西北内陆的河流,如塔里木河等汛期外流河:汛期的长短由流域内降水量的多少、雨季出现的时间和长短决定我国东部季风区的大多数河流内流河:主要受气温高低的影响,汛期出现在温度高的时间我国西北内陆的河流凌汛满足两个条件:一是位于中高纬度地区,有结冰现象;二是由较低纬度流向较高纬度的河段我国黄河的上游和下游河段;俄罗斯注入北冰洋的三大河流结冰期直接受气温影响:①无结冰期,最冷月均温>0 ℃;②有结冰期,最冷月均温<0 ℃我国黑龙江有长达半年的结冰期含沙量河流含沙量的大小与降水强度、植被状况、地形起伏、表层岩性特征等有关。一般而言,植被覆盖率高、降水强度小、表层土质坚硬的地区,河流的含沙量小黄河中游流经土质疏松的黄土高原,夏季降水集中,多暴雨,水流速度快,加之地表植被稀少,冲刷力极强,致使黄河成为世界上含沙量最大的河流2.答题术语思考方向满分术语流量流量大(小);流量季节变化大(小)水位水位高(低)汛期汛期长(短),早(晚);汛期出现在夏季(或其他季节)含沙量含沙量大(小)结冰期有(无)结冰期,结冰期长(短)流速(水力)流速大(小),水力资源丰富1.下图是我国某条河流流量与气温的关系示意图,该地全年降水量比较均匀。读图完成下列各题。(1)比较该河流甲、丙两个汛期形成原因的异同。(2)分析乙时段河流流量较小的原因。(3)归纳该河的主要水文特征。(4)近几十年来该河水量明显减少,甚至夏季出现断流现象,请分析其原因。[解析] 第(1)题,该地全年降水量均匀,但图中显示径流量变化较大,图中甲、丙分别位于3月和8月,且径流量与气温呈正相关,则影响因素为气温。第(2)题,河流径流量减少与补给水源减少和人类用水多有关。第(3)题,该河流补给水源主要是冰雪融水,则必然位于内陆地区,水文特征注意归纳图中信息,从水量及季节变化、汛期等角度分析即可。第(4)题,以冰川为补给水源的河流,若流量减少,与全球气候变暖导致冰川减少有关,也与人类过度用水有关。[答案] (1)相同点:影响因素均为气温。不同点:甲汛期是春季季节性积雪融水所致;丙汛期是夏季冰川融水所致。(2)4、5月份,随着气温的升高,蒸发量增加,季节性积雪的融化量不断减少,补给河流的水量减少;同期,农业用水量较大,致使河流流量较小。(3)流量小;径流量季节变化大,汛期出现在夏季和春季,冬季断流;径流量年际变化大。(4)人类活动规模扩大,沿岸过度使用水资源;全球气候变暖,冰川退缩。洋流图的判读方法1.判定洋流所处的半球图1(1)依据等温线的数值变化规律,确定洋流所处的半球。等温线数值自南向北递减,则位于北半球(图1);反之则位于南半球。(2)依据纬度和环流方向组合图,确定洋流所处的半球。如图2是以副极地(纬度60°)为中心逆时针的大洋环流,则该大洋环流位于北半球中高纬度海区;图3是以副热带(纬度30°)为中心顺时针的大洋环流,则该大洋环流位于北半球中低纬度海区;同理,图4大洋环流位于南半球中低纬度海区。2.判定洋流流向洋流位于海水等温线弯曲度最大处,并与等温线垂直,洋流流向与等温线凸出方向一致(图1中的洋流M和N)。3.判定洋流性质(1)由水温高处流向水温低处的洋流为暖流(图1中的洋流M);反之则为寒流(图1中的洋流N)。(2)通过判定洋流所处的半球,在北半球,自南向北的洋流为暖流,反之则为寒流;南半球情况相反。(3)通过纬线的度数变化规律,由较低纬度流向较高纬度的洋流一般为暖流,反之则为寒流。4.判定洋流名称(1)利用等温线图或纬度—环流方向组合图,判定洋流名称程序如下:判定洋流所处的南北半球;判定洋流所处的纬度带;判定洋流所在的大洋以及洋流所处大洋环流的位置,最终确定洋流的具体名称。(2)利用大陆或岛屿同洋流的相对位置判定洋流名称:依据已知的大陆或岛屿形状确定大陆或岛屿的名称;根据大陆或岛屿同洋流的相对位置关系知识,确定洋流名称。(3)利用经纬线地图,结合所掌握的世界洋流分布知识,确定洋流名称。2.图1是非洲马达加斯加岛示意图。图2是海洋表层海水温度与洋流关系示意图,图中a、b、c为等温线,a>b>c,箭头表示洋流流向。读图回答(1)~(2)题。图1 图2(1)图1甲处的洋流与图2中①②③④所示的洋流相符合的是( )A.① B.② C.③ D.④(2)甲处洋流的影响是( )A.加快途经海轮航速 B.形成著名的渔场C.使沿岸大气增温增湿 D.缩小海洋污染范围(1)D (2)C [第(1)题,根据马达加斯加岛的位置及世界洋流的分布规律可知,甲处有位于南半球且向南流的暖流,故④图正确。第(2)题,甲处为暖流,它对沿岸大气有增温增湿的作用;洋流会扩大海洋污染的范围;只有顺着洋流航行,才会加快航速;渔场一般形成于寒暖流交汇处或有上升补偿流的海域。]

