





所属成套资源:备战2022年高考生物专题提分攻略
专题15 植物的激素调节-备战2022年高考生物专题提分攻略
展开
专题15 植物的激素调节
一、 基础知识必备
1.生长素的发现过程
(1)达尔文实验
①实验过程:
②实验结论:
胚芽鞘尖端受单侧光照射产生某种“影响”并向下面的伸长区传递,造成伸长区背光面比向光面生长快。
(2)生长素作用的两重性多涉及坐标曲线图形式的试题。一定要区分清促进作用或抑制作用时对应的生长素浓度。不要误把最适生长素浓度看成促进作用和抑制作用的“分水岭”。
(3)常见的体现生长素作用两重性的实例
①植物的顶端优势:生长素对顶芽表现为促进作用,对侧芽表现为抑制作用。
②除草剂:一定浓度的生长素类似物对双子叶杂草表现为抑制作用,而对单子叶作物表现为促进作用。
③根的向地性:近地侧高浓度的生长素表现为抑制作用,远地侧低浓度的生长素表现为促进作用。
3.几种常见植物激素的作用及原理
(1)生长素的作用原理是促进细胞的伸长,而细胞分裂素的作用原理是促进细胞分裂,赤霉素也能促进细胞伸长。
(2)脱落酸能抑制细胞分裂,在这方面与细胞分裂素具有拮抗关系。
(3)乙烯仅促进果实成熟,而不是促进果实发育。
4.归纳植物激素之间的关系
(1)协同作用的激素
①促进生长的激素:生长素、赤霉素、细胞分裂素。
②延缓叶片衰老的激素:细胞分裂素和生长素。
(2)拮抗作用的激素
①器官脱落
②种子萌发
一、 选择题
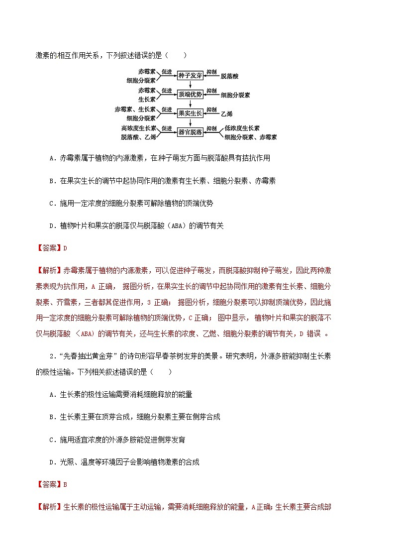
1.植物激素是由植物自身代谢产生的一类有机物质,并从产生部位移动到作用部位,在极低浓度下就有明显生理效应的微量物质。下图是水稻种子从萌发到结种子,一个生活史过程中相关激素的相互作用关系,下列叙述错误的是( )
A.赤霉素属于植物的内源激素,在种子萌发方面与脱落酸具有拮抗作用
B.在果实生长的调节中起协同作用的激素有生长素、细胞分裂素、赤霉素
C.施用一定浓度的细胞分裂素可解除植物的顶端优势
D.植物叶片和果实的脱落仅与脱落酸(ABA)的调节有关
【答案】D
【解析】赤霉素属于植物的内源激素,可以促进种子萌发,而脱落酸抑制种子萌发,因此两种激素表现为抗作用,A 正确, 据图分析,在果实生长的调节中起协同作用的激素有生长素、细胞分裂素、齐雪素,三者都其促进作用,3 正确; 据图分析,细胞分裂素可以抑制顶端优势,因此施用一定浓度的细胞分裂素可解除植物的顶端优势,C 正确; 图中显示, 植物叶片和果实的脱落不仅与脱落酸 〈ABA) 的调节有关,还与生长素的浓度、乙燃、细胞分裂素的调节有关,D 错误 。
2.“先春抽出黄金芽”的诗句形容早春茶树发芽的美景。研究表明,外源多胺能抑制生长素的极性运输。下列相关叙述错误的是( )
A.生长素的极性运输需要消耗细胞释放的能量
B.生长素主要在顶芽合成,细胞分裂素主要在侧芽合成
C.施用适宜浓度的外源多胺能促进侧芽发育
D.光照、温度等环境因子会影响植物激素的合成
【答案】B
【解析】生长素的极性运输属于主动运输,需要消耗细胞释放的能量,A正确;生长素主要合成部位为幼嫩的芽、叶和发育中的种子,细胞分裂素合成部位主要是根尖,B错误;顶芽产生的生长素通过极性运输到达侧芽部位,引起侧芽部位生长素浓度过高,进而抑制侧芽的生长,而外源多胺能抑制生长素的极性运输,所以施用适宜浓度的外源多胺能促进侧芽发育,C正确;植物的生长发育过程,在根本上是基因组在一定时间和空间上程序性表达的结果,光照、温度等环境因子的变化,会引起植物体内产生包括植物激素合成在内的多种变化,进而对基因组的表达进行调控,D正确。
3.豌豆苗横放一段时间后的生长状况如图甲;用不同浓度的生长素溶液处理豌豆幼苗茎切段,其长度变化如图乙;棉花、苹果等枝条去除顶芽后的生长状况如图丙。下列有关说法中正确的是( )
A.题中三组实验均可证明生长素的作用具有两重性
B.图丙中的去顶操作有利于侧枝的生长,但是不利于棉花产量的提高
C.由图乙可知,促进豌豆幼苗茎切段生长的最适生长素浓度是400mg/L
D.图甲中a、b、c三处的生长素均具有促进作用
【答案】D
【解析】图乙中,生长素的浓度最大时,豌豆幼苗茎切段比对照组的长,没有体现生长素的两重性,A错误;图丙中对棉花去顶,有利于棉花侧枝的生长,有利于侧枝结棉桃,从而提高棉花的产量,B错误;由图乙可知,促进豌豆幼苗茎切段生长的最适生长素浓度在200mg/L~600mg/L之间,不一定是400mg/L,C错误;植物水平放置时,由于受到重力的影响,茎/根的近地侧的生长素浓度高于远地侧的。茎的a、b处的生长素具有促进茎伸长的作用。由于根对生长素较敏感,因此c处的生长素具有促进根伸长的作用,d处的生长素抑制根的伸长,D正确。
4.关于植物激素及植物生长调节剂在农业生产实践上的应用,不符合实际的是( )
A.用一定浓度赤霉素溶液处理芦苇、黄麻等植物,使植株增高
B.及辣椒开花后,喷洒适宜浓度生长素类似物,可获得无子果实
C.利用高浓度的2,4-D作除草剂,可抑制麦田中的双子叶杂草
D.植物生长调节剂可以替代植物激素发挥作用,使用时需要考虑药物浓度和药物毒性
【答案】B
【解析】赤霉素能够促进茎的伸长、引起植株快速生长,因此利用一定浓度赤霉素溶液处理黄麻、芦苇等植物,使植株增高,A正确;辣椒开花后,就可能进行传粉,这样再喷洒适宜浓度的生长素类似物,获得的是有子果实,正确做法是在花蕾期去雄,在雌蕊柱头涂抹一定浓度的生长素类似物溶液,套袋隔离,B错误;双子叶杂草比单子叶农作物对生长素更敏感,因此利用高浓度2,4-D作除草剂,可抑制麦田中的双子叶杂草,C正确;植物生长调节剂可以替代植物激素发挥作用,使用时需要考虑药物浓度和药物毒性,D正确。
5.建设绿色“一带一路”,沙漠防治的先锋树种是沙柳,为提高沙柳成活率,常常需要对沙柳掐尖留芽并摘除一定量成熟叶片。下列与之相关的叙述中合理的是( )
A.上述过程去除了植物的顶端优势,而顶端优势体现了生长素作用的两重性
B.因为叶片无法合成生长素,故而可对沙柳摘除一定量成熟叶片
C.沙柳的正常生长在根本上是植物激素调节的结果,同时还受基因组控制和环境影响
D.掐尖留芽可使侧芽合成的生长素运输到根尖,促进根生长,从而提高沙柳的成活率
【答案】 A
【解析】 顶端优势是指顶芽产生的生长素不断向下运输至侧芽,顶芽部位低浓度的生长素促进其生长,侧芽部位高浓度的生长素抑制其生长。对沙柳掐尖留芽,可去除植物的顶端优势,A正确;对沙柳摘除一定量成熟叶片,是为了降低蒸腾作用,以减少植物体内水分的消耗,有利于沙柳的成活,B错误;沙柳的正常生长,在根本上是基因在一定时间和空间上程序性表达的结果。光照、温度等环境因子的变化,会引起植物体内产生包括植物激素合成在内的多种变化,进而对基因组的表达进行调控,C错误;掐尖留芽可使侧芽部位的生长素浓度降低,促进侧芽的生长,但侧芽合成的生长素不能运输到根尖,D错误。
6.将燕麦胚芽鞘去顶静置一段时间后,用4个含不同浓度生长素(m1、m2、m3、m4)的琼脂块分别放在4个相同的去顶胚芽鞘的一侧,一段时间后,测量并记录胚芽鞘弯曲角度(如图),其中a1>a2>a3>a4,下列对此实验的有关叙述正确的是( )
A.生长素浓度大小关系是m1<m2<m3<m4
B.该实验可以说明生长素作用具有两重性
C.促进胚芽鞘生长的最适浓度一定位于m3、m4之间
D.促进胚芽鞘生长的最适浓度可能位于m1、m2之间
【答案】D
【解析】在最适生长素浓度的两侧,存在生长素促进效果相同的点,因此生长素浓度大小关系不一定是m1<m2a
C.若c=0,则a>b D.若b最大,则a>c
【答案】 C
【解析】 2,4D属于生长素类似物,其对生根的促进作用具有两重性。在一定浓度范围内随着2,4D浓度的增加,根的总长度增加,在最适浓度时,根的总长度最长,超过最适浓度,随着2,4D浓度的增加,其促进生根的作用减弱,浓度再高,会抑制根生长。若a=0,即无外源补充2,4D 时,根的总长度为3.9厘米,而c浓度时,根的总长度为3.4厘米,表现为高浓度抑制根的生长,b浓度表现为低浓度促进根的生长,所以c>b,A项正确。若b=0,a、c浓度都为高浓度抑制根生长,但c浓度比a浓度更高,抑制生长的效果更强,B项正确。若c=0,a、b浓度都为促进生长,可能ab,C项错误。若b最大,且促进根生长效果最好,则a、c浓度既要保证促进根生长效果比b差,又要保证浓度比b低,只能是a>c,D项正确。
二、非选择题
16.油菜素内酯(BR)是植物体内一种重要的激素。为探究油菜素内酯的生理作用,研究人员做了如下实验。据此回答下列问题:
实验一:用放射性碳标记的IAA处理主根,检测油菜素内酯对生长素运输的影响。实验方法及结果如图所示:
(1)图示表明标记的生长素在根部的运输方向为 ,BR可以 (填“促进”或“抑制”)生长素运输,且对 (运输方向)的作用更显著。
实验二:表中所示是相关研究的实验结果,请分析回答下列问题:
编号
1
2
3
4
5
6
油菜素内酯
浓度(mg/L)
0
0.10
0.20
0.30
0.40
0.50
芹菜幼苗的
平均株高(cm)
16
20
38
51
42
20
(2)该实验的自变量是 。
(3)第2、6两组,芹菜幼苗的平均株高相同,油菜素内酯(BR)对芹菜幼苗生长的 (填“促进”或“抑制”)作用相同。
(4)在芹菜幼苗生长的过程中,与BR作用类似的激素可能是 (填“赤霉素”“乙烯”或“脱落酸”)。
【答案】(1)双向 促进 尖端向中部运输 (2)油菜素内酯(BR)的浓度 (3)促进 (4)赤霉素
【解析】(1)从图中看出,在甲、乙两个实验情况下,都检测到了放射性碳标记的IAA,故生长素在根部的运输方向为“双向”,且在实验组(加BR)中检测到的放射性碳标记的IAA含量都多于对照组,由此推断BR可促进生长素的运输。但在乙组实验中,实验组的放射性碳标记的IAA含量与对照组的差值较甲组的大,故BR对尖端到中部的运输过程促进作用更强。(2)由表可知,该实验中油菜素内酯浓度是自变量,芹菜幼苗的平均株高是因变量。(3)由表可知,油菜素内酯对芹菜幼苗生长的促进作用存在最适浓度,在低于最适浓度范围内,随着油菜素内酯浓度升高,其促进作用增强;在高于最适浓度时,随着油菜素内酯浓度升高,其促进作用减弱;故在低于或高于最适浓度时,会出现BR浓度不同但促进效果相同的现象。(4)乙烯促进果实成熟,脱落酸促进果实衰老并抑制细胞分裂,赤霉素促进细胞伸长和植株增高。
17.水稻灌浆结实期是指稻穗开花后到谷粒成熟的时期,为水稻籽粒的增重期。水稻穗顶部的籽粒为强势粒,基部的籽粒为弱势粒。
(1)水稻籽粒增重与内源脱落酸(ABA)含量的变化如图1所示,强势粒的增重在 迅速开始。弱势粒受精后增重缓慢,直到第20天强势粒 才开始迅速增重。ABA含量与对应籽粒增重的变化趋势 ,推测在水稻籽粒增重时ABA能调节光合作用产物的 。
(2)在水稻灌浆结实初期喷施一定浓度的ABA,以喷水为 ,结果如图2所示,喷施外源ABA对水稻 的增重更明显。
(3)基于上述系列研究,请你为水稻增产提出合理建议在水稻灌浆结实初期喷施一定量适宜浓度的ABA。
【答案】(1)受精后(或开花后第4天) 增重高峰过后 相似 运输(或转运) (2)对照 弱势粒
(3)在水稻灌浆结实初期喷施一定量适宜浓度的ABA
【解析】(1)比较图1中强势粒和弱势粒粒重的两条曲线可知,强势粒的增重在受精后(或开花后第4天)迅速开始。弱势粒受精后增重缓慢,直到第20天强势粒增重高峰过后才开始迅速增重。比较图1中强势粒和弱势粒中ABA的两条曲线可知,ABA含量与对应籽粒增重的变化趋势相似,推测在水稻籽粒增重时ABA能调节光合作用产物的运输(或转运)。(2)根据探究实验的对照原则,在水稻灌浆结实初期喷施一定浓度的ABA为实验组,则以喷水为对照组;根据图2可知,喷施外源ABA对水稻弱势粒的增重更明显。(3)基于上述系列研究,要使水稻增产,可在水稻灌浆结实初期喷施一定量适宜浓度的ABA。
18.科研人员为证明利用赤霉素处理来鉴定含sd-1基因矮秆水稻的方法是否可行,选择多种矮秆水稻中的4个品种进行了相关实验,结果见下表:
处理方法
品种
矮秆基因
与对照组相比幼苗株高对赤霉素的敏感度
与对照组相比成熟植株
株对赤霉素的敏感度
15ppm赤霉素溶液处理
Ⅰ
sd-1
+
+
Ⅱ
sd-1
-
+
Ⅲ
sd-g
+
+
Ⅳ
sd-t
+
-
50ppm赤霉素溶液处理
Ⅰ
sd-1
+
+
Ⅱ
sd-1
+
+
Ⅲ
sd-g
+
+
Ⅳ
sd-t
+
-
(“+”表示敏感,“-”表示不敏感)
回答下列问题:
(1)赤霉素的主要作用是___________。赤霉素配制为溶液后在常温下易分解,所以该实验中使用的赤霉素溶液应在配制好后低温保存或___________,以防止赤霉素分解对实验结果造成影响。
(2)实验中自变量除水稻品种(或矮秆基因类型)外还包括______________________。
(3)本实验的结果说明这种鉴定矮秆水稻含有sd-1基因的方法是___________(填“可行”或“不可行”)的;同时发现可用赤霉素处理来鉴定含___________基因矮杆水稻,为保证该方法的可行性需在相同条件下进行多次重复实验外,还应_______________________(答出一点即可)。
【答案】(1)促进细胞伸长,从而引起植株增高,促进种子萌发和果实发育 现配现用
(2)赤霉素溶液浓度和植株的生长发育期 (3)不可行 sd-t 增加实验的矮秆水稻品种、扩大赤霉素溶液浓度范围和赤霉素溶液处理植物的不同发育阶段
【解析】(1)赤霉素的主要作用是促进细胞伸长,从而引起植株增高,促进种子萌发和果实发育。由于常温下赤霉素溶液易分解,为了防止赤霉素分解对实验结果造成影响,所以应使用赤霉素溶液在配制好后低温保存或现配现用。(2)本实验中自变量有水稻品种、赤霉素溶液浓度和植株的生长发育期。(3)根据前面的分析可知,含sd-1基因的水稻品种在成熟期出现对赤霉素敏感,而幼苗期却不敏感,这说明不能用赤霉素处理来鉴定含sd-1基因矮秆水稻来证明。含sd-t基因的水稻在成熟期不敏感,而幼苗期敏感,说明含sd-t基因的水稻品种用赤霉素处理可证明;为保证该方法的可行性,不仅需在相同条件下进行多次重复实验,还应增加实验的矮秆水稻品种、扩大赤霉素溶液浓度范围和赤霉素溶液处理植物的不同发育阶段。
19.当萌发水稻种子的根长至 6 mm 时,用下图所示装置进行实验。
用含有不同浓度生长素(IAA)的琼脂片贴在根尖表面的一侧,进行光照或黑暗处理,24小时后,记录处理后根尖的弯曲度,结果如下表。
请回答问题:
(1)黑暗条件下,根尖的弯曲度随琼脂片中 IAA 浓度的增加而增大;据此推测单侧光照条件下,根尖负向光性生长的原因是____________。
(2)上述实验说明,根尖的生长方向受到_____________________、____________的调控。
(3)为了进一步验证根尖向背光侧弯曲生长确实是由于生长素的分布不均引起的,还需用锋利的刀片将根尖剖开,测定________的生长素含量,预期结果为_________________
【答案】(1)单侧光引起背光侧生长素浓度过高,抑制生长 (2)单侧光 生长素浓度
(3)向光侧和背光侧 背光侧生长素含量大于向光侧
【解析】(1)黑暗条件下,根尖向含有IAA的琼脂片方向生长,且弯曲度随琼脂片中 IAA 浓度的增加而增大,说明生长素抑制贴有琼脂片一侧的生长,据此推测单侧光照条件下,引起背光侧生长素浓度过高,抑制背光侧生长,导致根尖负向光性生长。 (2)实验说明根尖的生长方向受到单侧光、生长素浓度的调控。 (3)进一步验证根尖向背光侧弯曲生长是由于生长素的分布不均引起的,可用锋利的刀片将根尖剖开,测定向光侧和背光侧的生长素含量,预期结果为背光侧生长素含量大于向光侧。
20.某棉农获知脱落酸可以促进叶片脱落的原理后,采收前在棉田喷施了一定量的脱落酸,试图除去棉花叶片便于机械采收,但效果不明显,为探究其原因,生物兴趣小组设计了下面的实验方案。
实验假设:生长素对脱落酸的功能有抑制作用。
实验方案:取若干长势相同、处于生殖生长末期的棉花植株,均分成甲、乙、丙三组,做下图所示的处理,观察三组植株叶片脱落的先后。
(1)生长素能促进植物生长的主要原因是它能促进细胞的___________,其生理作用特点表现为_____________。
(2)根据科学实验原则,上图中X处应放置_______________________,则乙、丙两组实验的自变量是__________________。
(3)预测三组植株的落叶情况,得出实验结论:
若______________________________________________,则假设成立;
若______________________________________________,则假设不成立。
【答案】(1)生长(伸长) 两重性 (2)空白琼脂块 有无生长素
(3) 丙组落叶明显早于甲、乙组 三组的叶片几乎同时脱落
【解析](1》 生长素通过促进细胞的伸长生长使植物表现生长。生长素既能促进植物生长,
又能抑制植物生长,体现了生长素的作用具有两重性。(2) 丙组为对照组, 根据实验单一变量原则,X 处要放置空白琼脂块,排除琼脂块本身对袜验的晶响,乙、丙两组的文验变量是有无生长素。(3) 若丙组落叶明显早于甲、乙组,说明生长素能抑制脱落酸的功能,若三组植株的落叶
情况相同,则不能说明生长素对脱落酸的功能有抑制作用。
