





所属成套资源:备战2022年高考生物专题提分攻略
专题13 激素调节-备战2022年高考生物专题提分攻略
展开
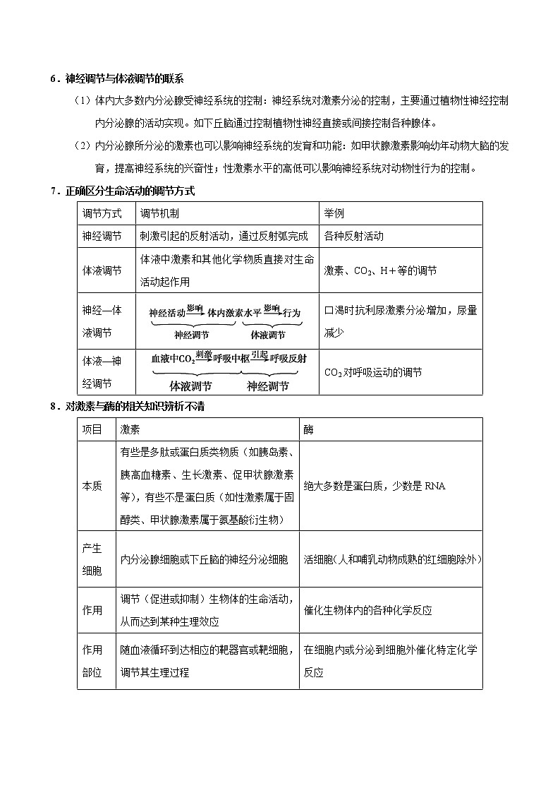
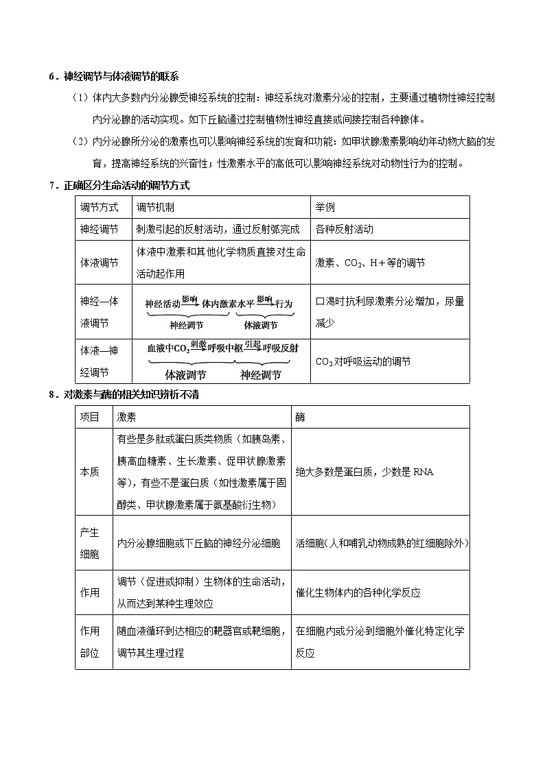
专题13 激素调节一、基础知识必备 1.血糖的来源和去向2.调节过程(1)血糖浓度过高时的调节(2)血糖浓度过低时的调节3.体温平衡调节4.水盐平衡调节5.下丘脑的功能作为感受器:如下丘脑的渗透压感受器可感受机体渗透压升降,维持水分代谢平衡。传导:如下丘脑可将渗透压感受器产生的兴奋传至大脑皮层,使人产生渴感。作为效应器的分泌功能(1)水盐平衡(2)体温调节作为神经中枢:下丘脑中有体温调节中枢、血糖调节中枢等。从图中可以看出,下丘脑是内分泌系统的总枢纽,同时也受大脑皮层的调控。下丘脑的部分细胞既能传导神经冲动,又有分泌的功能。6.神经调节与体液调节的联系(1)体内大多数内分泌腺受神经系统的控制:神经系统对激素分泌的控制,主要通过植物性神经控制内分泌腺的活动实现。如下丘脑通过控制植物性神经直接或间接控制各种腺体。(2)内分泌腺所分泌的激素也可以影响神经系统的发育和功能:如甲状腺激素影响幼年动物大脑的发育,提高神经系统的兴奋性;性激素水平的高低可以影响神经系统对动物性行为的控制。7.正确区分生命活动的调节方式调节方式调节机制举例神经调节刺激引起的反射活动,通过反射弧完成各种反射活动体液调节体液中激素和其他化学物质直接对生命活动起作用激素、CO2、H+等的调节神经—体液调节口渴时抗利尿激素分泌增加,尿量减少体液—神经调节CO2对呼吸运动的调节8.对激素与酶的相关知识辨析不清项目激素酶本质有些是多肽或蛋白质类物质(如胰岛素、胰高血糖素、生长激素、促甲状腺激素等),有些不是蛋白质(如性激素属于固醇类、甲状腺激素属于氨基酸衍生物)绝大多数是蛋白质,少数是RNA产生细胞内分泌腺细胞或下丘脑的神经分泌细胞活细胞(人和哺乳动物成熟的红细胞除外)作用调节(促进或抑制)生物体的生命活动,从而达到某种生理效应催化生物体内的各种化学反应作用部位随血液循环到达相应的靶器官或靶细胞,调节其生理过程在细胞内或分泌到细胞外催化特定化学反应作用条件需与膜上或膜内的受体特异性识别受pH、温度等因素影响联系①都是微量高效物质;②都不是细胞的能量物质和组成物质;③有些激素作为信息分子能改变酶的活性从而影响细胞代谢;④酶与激素的合成和分泌在一定程度上相互影响 一、 选择题1.当正常人的血糖浓度降低到正常水平以下(<80g·L-1)时,胰高血糖素分泌量增加,加速糖原分解成葡萄糖;同时,胰岛素分子与靶细胞表面的受体结合,被靶细胞内吞分解胰岛素分子数量下降。下列叙述正确的是A.低血糖时,胰高血糖素和胰岛素共同促进血糖浓度升高
B.血糖浓度恢复正常后,胰高血糖素进一步促进血糖的摄取与贮存
C.胰岛素被分解后,当血糖浓度恢复正常时,可在靶细胞中重新合成D.胰岛素与靶细胞受体的结合是通过特异性的识别后完成的2.碘是甲状腺激素合成的重要原料。甲状腺滤泡上皮细胞膜上的钠-钾泵可维持细胞内外的Na+浓度梯度,钠-碘同向转运体借助Na+的浓度梯度将碘转运进甲状腺滤泡上皮细胞,碘被甲状腺过氧化物酶活化后,进入滤泡腔参与甲状腺激素的合成。下列说法正确的是( )A.长期缺碘可导致机体的促甲状腺激素分泌减少B.用钠-钾泵抑制剂处理甲状腺滤泡上皮细胞,会使其摄碘能力减弱C.抑制甲状腺过氧化物酶的活性,可使甲状腺激素合成增加D.使用促甲状腺激素受体阻断剂可导致甲状腺激素分泌增加3.人体血糖浓度的相对稳定受多种因素影响。现有甲、乙,丙三人,甲是健康的正常人,乙的胰岛β细胞被自身免疫反应所破坏,丙的胰岛β细胞功能正常、体内含有抗胰岛素受体的抗体。甲在某次运动前后血糖浓度的变化如图所示,有关叙述错误的是A.bc段血糖浓度下降的直接原因是运动初期血糖的消耗量大于产生量B.cd段血糖浓度升高主要是由于血液中胰高血糖素的增加引起的C.给丙注射胰岛素能够有效调节其血糖水平D.用本尼迪特试剂对甲,乙两人空腹时尿样进行检测,水浴加热后观察到的颜色两者明显不同4.下列关于神经调节与激素调节关系的叙述,不正确的是( )A.大部分内分泌腺的激素分泌都受神经系统的控制B.内分泌腺分泌的激素也可以影响神经系统的功能C.各项生命活动主要受神经系统的调节,同时也受激素的调节D.性行为的形成主要由性激素调控5.1902年,英国科学家斯他林和贝利斯大胆地作出假设,最终发现了在盐酸的作用下,小肠黏膜产生了一种化学物质,这种物质进入血液后,随血流到达胰腺,引起胰液的分泌(如下图)。下列相关叙述中,正确的是( )盐酸―→促胰液素胰腺―→胰液A.①过程肯定为神经调节B.②过程肯定为激素调节C.小肠是控制胰液分泌的神经中枢D.①②过程都属于激素调节6.给实验鼠静脉注射不同剂量的胰岛素,测得血糖的补充速率和消耗速率如图所示。下列相关分析正确的是( )A.随着曲线a的下降,非糖物质向葡萄糖转化的速率加快B.曲线b的上升是胰岛素作用于肝脏、肌肉等细胞的结果C.当胰岛素浓度为40 μU/mL时,在较长时间内血糖浓度会维持相对稳定D.高浓度胰岛素条件下,下丘脑中控制胰岛A细胞分泌的神经中枢处于抑制状态7.下图表示神经调节和体液调节关系的部分示意图。下列相关叙述正确的是( )A.图中表明甲状腺激素的分级调节中存在反馈调节机制B.当细胞外液渗透压过高时,下丘脑促进垂体合成激素X增多C.促甲状腺激素与甲状腺激素有拮抗作用D.切除垂体后,促甲状腺激素释放激素和生长激素分泌会减少8.如图表示健康人和Graves病病人激素分泌的调节机制,A、B、C为三种激素。下列有关叙述正确的是( )A.激素A随血液运至垂体并进入细胞促进相关物质合成B.图中抗体作用的受体与促甲状腺激素释放激素的受体相同C.由图分析可知Graves病患者可能会表现出代谢增强D.Graves病患者的激素A和激素B的分泌水平较健康人高9.如图中a~c表示激素。下列相关叙述不正确的是( )A.寒冷环境中,a、b、c含量都增多B.若给动物饲喂含b的饲料,则a的含量基本不变C.激素c抑制下丘脑和垂体的分泌活动,体现了激素分泌的分级调节机制D.上述实例表明内分泌腺可间接地接受中枢神经系统的调节10.如图是人体有关甲状腺分泌及其相关调控关系模式图,图中X、Y表示相应内分泌器官,数字表示相应激素,则下列说法正确的是( )A.X是垂体,Y是下丘脑B.寒冷刺激引起①减少、④增多C.③对X、Y的作用依次是正反馈和负反馈D.②是促甲状腺激素,④可代表抗利尿激素11.如图为胰岛素的作用示意图,下列说法错误的是( )A.此图说明细胞膜具有信息交流的作用B.胰岛B细胞通过胞吐作用分泌胰岛素C.若图中靶细胞是肝细胞,则胰岛素可促进肝细胞中的糖原分解D.胰岛素虽然弥散在全身的体液中,但只能作用于特定的器官、细胞12.下列关于人体内几种信息分子的叙述,正确的是( )A.胰岛素发挥作用后就会被灭活B.甲状腺激素可参与多种细胞代谢C.胰高血糖素可以为肝细胞提供能量D.肾上腺素不能在神经细胞之间传递信息13.如图为人体内细胞间的信息传递机制模式图,图中①②分别代表不同的细胞、甲表示物质。下列描述中,不符合该模型的是( )A.①是下丘脑神经分泌细胞,甲是抗利尿激素,②是垂体细胞B.①是甲状腺细胞,甲是甲状腺激素,②是下丘脑神经分泌细胞C.①是传入神经元,甲是神经递质,②是传出神经元D.①是T细胞,甲是淋巴因子,②是B细胞14.糖耐量受损(IGT)的人表现为空腹血糖浓度正常、负荷(如饮食)后血糖浓度升高异常。为了探究运动对IGT的干预情况,受试者于餐后进行中等强度持续运动30 min(15~45 min),定时采样测定血糖浓度及胰岛素含量,实验结果如下表所示。由此不能得出的初步推测的结论为( )注:采血时间为进餐结束后开始:15~45 min为运动时间。A.餐后60 min时,胰岛素分泌下降导致血糖浓度低于对照组B.餐后适量运动可降低IGT人群餐后血糖峰值和胰岛素升高幅度C.餐后适量运动使IGT人群胰岛素分泌高峰提前,血糖浓度下降D.餐后适量运动可以减轻IGT人群胰岛B细胞的分泌负担15.催产素是由下丘脑合成、垂体后叶释放到内环境的一种九肽激素,是男性和女性共有的激素,该激素可以使人克服社交中的羞涩感。下列相关叙述或推断不合理的是( )A.人体内由下丘脑合成并由垂体释放的激素还有抗利尿激素B.孤独症患者可以口服催产素以达到缓解症状的目的C.有些神经细胞的胞体位于下丘脑,而突触小体位于垂体D.催产素对靶器官和靶细胞发挥调节作用后会被灭活二、 非选择题16.利用赤霉素(GA)处理某植物种子及幼苗,结果如下。请回答下列问题:甲:不同浓度GA处理种子的萌发进程乙:不同浓度GA处理幼苗的株高变化(1) 赤霉素在植物体内的主要产生部位是______________________________,之所以命名为“赤霉”,是因为其是从感染水稻引起的“恶苗病”的赤霉菌中分离纯化而得到的,但当时人们并不认为它是植物激素,原因是________________________________________________________________________。(2)据图甲可知,在种子萌发15天后不同浓度的GA对该植物种子的作用特点表现为________________________________________________________________________。据表乙可知,生产上喷洒________μg/g浓度的GA促进该植物幼苗生长的效果比较好。17.20世纪80年代,有学者用不同方法对绿色向日葵下胚轴、绿色萝卜下胚轴和黄化燕麦胚芽鞘的IAA含量分布进行测定,结果如下表所示,请回答下列问题:向日葵、萝卜和燕麦向光性器官的IAA分布(1)黑暗处理所起到的作用是___________________________________________________________。(2)对比两组绿色向日葵下胚轴实验结果,说明___________________________________________。(3)该实验是否支持温特的观点?________。原因是_________________________________________。(4)用同样方法还测得萝卜下胚轴的萝卜宁、向日葵下胚轴的黄质醛等物质在向光侧多于背光侧,则萝卜宁、黄质醛等可能是对植物的生长起________(填“促进”或“抑制”)作用的物质。18.已知大麦种子萌发会产生α淀粉酶,α淀粉酶能水解淀粉产生可溶性糖;6甲基嘌呤是人工合成的RNA合成抑制剂,研究人员进行了多种植物调节物对大麦种子萌发影响的实验,结果如图,请回答下列问题:(1)比较1、2、3曲线可知赤霉素对种子萌发有________(填“促进”“抑制”或“无关”)作用,脱落酸在种子萌发中的作用与赤霉素________(填“对抗”“类似”或“无关”),脱落酸作用的机制可能是通过________________________________起作用的。(2)根据以上分析,推测大麦种子萌发早期赤霉素和脱落酸的比例变化是____________。(3)糊粉层是胚乳的最外层组织,根据曲线1分析,去除糊粉层对α淀粉酶产生的影响是____________________________,推测糊粉层细胞和α淀粉酶的关系可能是________________________,糊粉层细胞和赤霉素的关系可能是___________________________________。19.为研究生长素(IAA)和乙烯对植物生命活动调节的影响,选用番茄幼苗做了以下实验:实验1:将去掉尖端的番茄幼苗做如图1所示实验处理,一段时间后观察幼苗的生长情况。 实验2:将生长两周的番茄幼苗叶片分别进行A、B两种处理(A处理:不同浓度的IAA溶液处理;B处理:在不同浓度的IAA溶液中分别加入适宜浓度的乙烯处理),3 h后测定细胞膜的通透性,结果如图2所示。回答下列问题:(1)在番茄幼苗中,生长素可由________经过一系列反应转变而来;在成熟组织中的韧皮部,生长素的运输方式是________(填“极性”或“非极性”)运输。(2)实验1中,幼苗将________(填“向光弯曲”“直立”或“不”)生长,对这一生长现象产生原因的解释是________________________________________________________________________。(3)实验2结果表明,在________和________时,IAA对细胞膜通透性的影响不显著。B组加乙烯处理后,随IAA浓度的提高,番茄叶片细胞膜的通透性显著增加,与A组高浓度处理变化趋势具有平行关系,请对这一实验现象提出合理的假说:____________________________________________________________。20.血糖的平衡对于保证机体各种组织和器官的能量供应具有重要的意义,胰岛素是维持血糖平衡的重要激素。右图表示胰岛素分泌的调节过程及胰岛素作用机理。据图分析回答:(1)当血糖浓度上升时,葡萄糖感受器接受刺激产生兴奋,经兴奋的传导和传递,最终导致传出神经末梢释放神经递质与________; 由图分析,胰岛B细胞分泌胰岛素还受到____的影响。以上说明血糖平衡的调节方式包括_______调节。(2)糖尿病病因之一是患者血液中存在异常抗体(图中抗体1、抗体2)。图中因抗体1引起的糖尿病的致病原因是:__________________结合,导致_____________。 该病可以通过注射______来治疗。从免疫学的角度分析,这两种异常抗体引起的糖尿病都属于_____病。21.据报道富硒大米有多种保健功能,如增强免疫力、降血糖等。为验证硒能增强机体的免疫功能,某研究小组用小鼠进行实验,实验处理及结果如下表,请回答下列问题:级别A 组B 组C 组饲喂的饲料适量含硒的鼠粮?等量含免疫增强剂的鼠粮用羊红细胞作为抗原处理小鼠两周,测得体内抗体的含量 + + + + + + + + +注:“+”越多表示抗体含量越高。(1)B 组小鼠应饲喂_____。(2)小鼠体内产生抗体的细胞可由_____细胞分化而来。硒增强了小鼠的体液免疫,依据是_____。(3)请补充下列有关验证硒具有降血糖作用的实验方案:①选择一批生理状况相同的健康小鼠,随机均分为甲、乙两组。②测定_____。③给甲组小鼠饲喂适量不含硒的鼠粮,乙组小鼠饲喂等量含硒的鼠粮,一段时间后,测定并比较两组小鼠的血糖浓度。预测实验结果和结论:最终甲组小鼠的血糖浓度_____(“高于”、“低于”或“等于”)乙组小鼠的血糖浓度,表明硒具有降血糖的作用。
