


还剩5页未读,
继续阅读
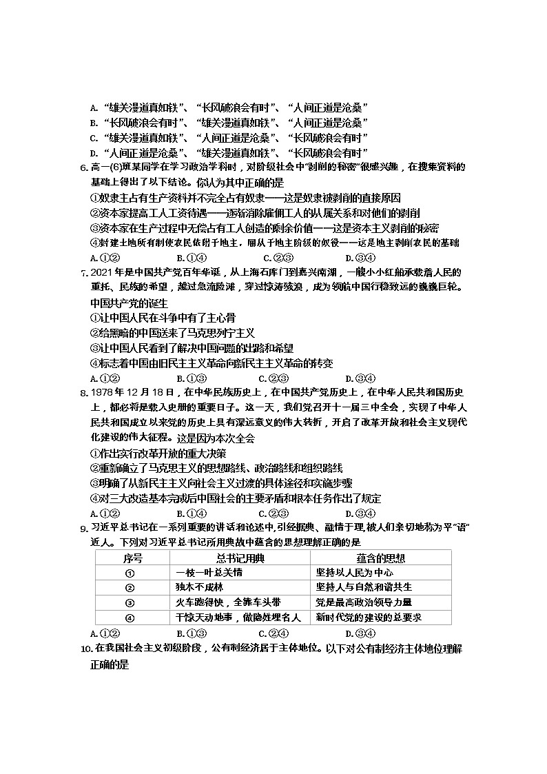
2021-2022学年重庆市九龙坡区高一教育质量全面监测(中学)期末政治试卷含答案
展开
这是一份2021-2022学年重庆市九龙坡区高一教育质量全面监测(中学)期末政治试卷含答案,共8页。
相关试卷
重庆市2021-2022学年高一下学期期末联合检测政治试卷(含答案):
这是一份重庆市2021-2022学年高一下学期期末联合检测政治试卷(含答案),共11页。试卷主要包含了单选题,材料分析题等内容,欢迎下载使用。
2020怀化中小学课程改革教育质量监测高一上学期期末考试政治试题PDF版含答案:
这是一份2020怀化中小学课程改革教育质量监测高一上学期期末考试政治试题PDF版含答案
2021-2022学年重庆市巫山县大昌中学高一(下)期末政治试卷(含答案与解析):
这是一份2021-2022学年重庆市巫山县大昌中学高一(下)期末政治试卷(含答案与解析),共21页。试卷主要包含了选择题,材料题等内容,欢迎下载使用。