资料中包含下列文件,点击文件名可预览资料内容




还剩4页未读,
继续阅读
所属成套资源:2022重庆九龙坡区高二上学期期末教育质量全面监测考试及答案(九科)
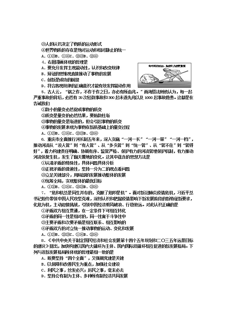
成套系列资料,整套一键下载
2022重庆九龙坡区高二上学期期末教育质量全面监测考试政治试题含答案
展开
这是一份2022重庆九龙坡区高二上学期期末教育质量全面监测考试政治试题含答案,文件包含重庆市九龙坡区2021-2022学年高二上学期期末教育质量全面监测考试政治试题无答案doc、政治答案doc等2份试卷配套教学资源,其中试卷共9页, 欢迎下载使用。
相关试卷
2022重庆荣昌区永荣中学高二上学期期末考试政治试题含答案:
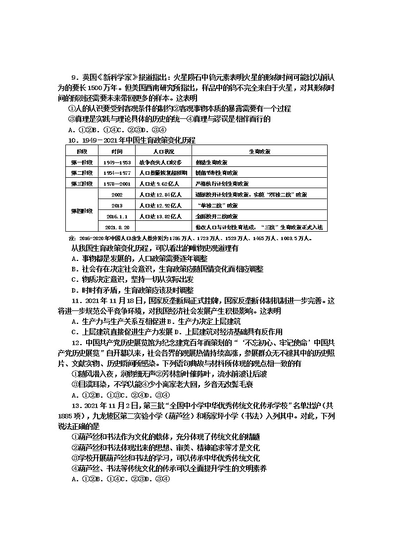
这是一份2022重庆荣昌区永荣中学高二上学期期末考试政治试题含答案,文件包含重庆市荣昌区永荣中学2021-2022学年高二上学期期末考试政治试题无答案docx、政治答案docx等2份试卷配套教学资源,其中试卷共5页, 欢迎下载使用。
重庆市长寿区2022-2023学年高二上学期期末质量监测政治试题(含答案):
这是一份重庆市长寿区2022-2023学年高二上学期期末质量监测政治试题(含答案),共9页。试卷主要包含了考试时间等内容,欢迎下载使用。
2022重庆市七校高二上学期期末考试政治试题含答案:
这是一份2022重庆市七校高二上学期期末考试政治试题含答案,文件包含政治答案docx、重庆市七校2021-2022学年高二上学期期末考试政治试题无答案docx等2份试卷配套教学资源,其中试卷共13页, 欢迎下载使用。