五年级下册5 宪法是根本法优秀达标测试
展开
这是一份五年级下册5 宪法是根本法优秀达标测试,共6页。试卷主要包含了树立宪法权威,我们在行动等内容,欢迎下载使用。
1.2016年国家宪法日的活动主题是( )。
A.弘扬宪法精神,建设法制中国
B.学习贯彻党的十九大精神,维护宪法权威
C.学宪法,讲宪法
2.红领巾小学六年级二班同学 召开了“宪法权威之我见”主题班会,同手们纷纷发言。你认为谁说的没有道理( )。
A.甲同学:宪法有权威,国家秩序才良好,人民生活才美好
B.乙同学:维护宪法权威,我们就必须全面实施宪法
C.丙同学:我还是小孩子,宪法有无权威与我无关
3.( )是国家的根本法,是制定其他法律的基础和依据。
A.刑法
B.民法
C.宪法
4.法徽既是人民法院的标志,也是法官的身份标志。法徽的图案由( )构成。
A.麦穗、齿轮、天平
B.麦穗、齿轮、华表、
C.麦穗、齿轮、华表、天平、红旗
D.麦穗、齿轮、华表、天平
5.树立宪法权威,我们在行动。下列做法你认同的是( )。
①国家要全面实施宪法,加强监督
②树立宪法权威只是对国家公职人员提出的要求
③执行宪法宣誓制度
④要通过各种途径,开展活动,尊重宪法、学习宪法
A.①②③ B.②③④ C.①②④ D.①③④
二.填空题(共5题,共12分)
1.( )是国家的总章程,规定国家和社会生活中最重要、最根本的问题。
2.在我国,国家的根本法是( ),其他法律都是根据其制定的,任何法律不得与其相抵触。
3.宪法是治国安邦的总章程,是( )意志的集中体现。
4.( )和( ),是基本的社会规则。对社会而言,它们如同鸟之双翼,车之两轮,缺一不可。
5.2020年11月10日8时12分,中国( )号载人潜水器在马里亚纳海沟成功坐底,坐底深度10909米。
三.判断题(共5题,共10分)
1.违反法律的后果和违反学校纪律的后果是一样的。( )
2.—所学校有学校的章程,班级不需要有班级的班规。( )
3.尊老敬老不只关系道德,更是法定义务。 ( )
4.我国的第一部宪法颁布于1982年。( )
5.宪法规定公民有服兵役的义务。 ( )
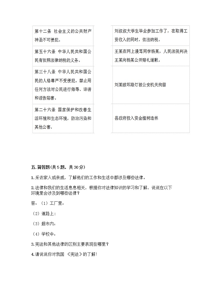
四.连线题(共1题,共4分)
1.将下列所宪法条款和对应的场景内容连起来。
五.简答题(共5题,共30分)
1.采访家人或亲戚,了解他们的工作和生活中都涉及哪些法律。
2.法律和我们的生活息息相关,根据你对法律知识的学习和了解,说说在以下环境里会涉及到哪些法律?
答:(1)工厂里:
(2)道路上:
(3)超市内:
(4)学校中:
3.宪法和其他法律的区别主要表现在哪里?
4.请说说你对我国 《宪法》的了解!
5.宪法与其他法律有什么不同?
六.材料题(共2题,共13分)
1.材料:“法律应在任何方面受到尊重而保持无上的权威,执政人员和公民团体只应在法律所不及的‘个别’事例上有所抉择,两者都不应该侵犯法律。”——亚里士多德
说一说应如何树立法律权威?
2.为了宣传宪法,六(1)班决定围绕“走进宪法”这一主题,开展系列活动,请你参与:
(1)出一期黑板报,假如你是板报的策划者,请围绕这一主题,设计三个板报栏目。
(2)制作宣传横幅,请设计两条宣传标语。
七.综合题(共1题,共10分)
1.我国制定了很多法律,具体落实宪法中规定的基本权利,请你把对应的选项填到括号里。
①《中华人民共和国继承法》( )
②《中华人民共和国刑事诉讼法》( )
③《中华人民共和国老年人权益保障法》( )
④《中华人民共和国选举法》( )
⑤《中华人民共和国电影产业促进法》( )
A.人身自由权 B.财产权 C.选举权与被选举权 D.文化权 E.物质帮助权
参考答案
一.选择题
1.C
2.C
3.C
4.D
5.D
二.填空题
1.宪法
2.宪法
3.党和人民
4.道德;法律
5.奋斗者
三.判断题
1.×
2.×
3.√
4.×
5.√
四.连线题
1.如下:
五.简答题
1.姑姑在银行上班。商业银行的法律法规主要有:《人民银行法》,《商业银行法》,《银行业监督管理法》,《贷款通则》等。(答案不唯一)
2.(1)工厂里:《中华人民共和国劳动法》
(2)道路上: 《中华人民共和国道路交通法》
(3)超市内:《中华人民共和国消费者权益保护法》
(4)学校中:《中华人民共和国义务教育法》
3.法律规定的内容不同;法律效力和法律地位不同;法律的制定和修改程序不同。
4.宪法是国家的根本法,是公民权利的保障书。同时,宪法是国家的总章程,具有最高的法律效力。
5.在法律体系中,宪法与其他法律法规不同,它有着至高无上的地位,是国家的根本法。宪法就如同树根,其他法律就好比繁茂的枝叶。宪法是国家的总章程其他规定国家和社会生活中最重要、最根本的问题,其他法律只规定社会生活某些方面的内容。其他法律是根据宪法制定的,任何法律不得与宪法相抵触。
六.材料题
1.树立宪法权威,要求我们必须掌握宪法知识。了解宪法如何规定国家的根本制度、公民的基本权利和义务以及国家机构,我们就能体会它在国家和公民生活中的重要作用,知道它是我们行动的根本依据。
2.(1)宪法颁布历程;宪法知识知多少;维宪在行动(国家宪法日)
(2)弘扬宪法精神,建设法治中国,维护宪法权威,培育宪法信仰。
七.综合题
1.B;A;E;C;D
相关试卷
这是一份小学政治 (道德与法治)人教部编版 (五四制)五年级下册5 宪法是根本法精品当堂检测题,共6页。试卷主要包含了下列关于宪法的说法正确的是等内容,欢迎下载使用。
这是一份2020-2021学年5 宪法是根本法优秀巩固练习,共7页。试卷主要包含了没有,人和人便无法正常交往,的设立让宪法意识植根人心,下列说法正确的是等内容,欢迎下载使用。
这是一份2020-2021学年5 宪法是根本法精品课后测评,共6页。试卷主要包含了下列不属于道德义务的是等内容,欢迎下载使用。

