政治 (道德与法治)人教部编版 (五四制)5 宪法是根本法精品习题
展开
这是一份政治 (道德与法治)人教部编版 (五四制)5 宪法是根本法精品习题,共6页。试卷主要包含了根据,立法机关可以制定很多法律,一切违反的行为都应该得到追究等内容,欢迎下载使用。
1.根据( ),立法机关可以制定很多法律。
A.道德
B.社会舆论
C.刑法
D.宪法
2.作为社会生活中的基本准则,( )为我们设定了行为准则,提供了外部保障,维护着我们的正常生活。
A.纪律
B.道德
C.法律
D.章程
3.一切违反( )的行为都应该得到追究。
A.规定
B.宪法
C.纪律
4.近年来,我国开展“打黑除恶”专项斗争,摧毁了多个重大黑社会性质组织。一大批违法犯罪分子,受到了法律的严惩。这一专项斗争的开展说明( )。
①我国法律是人民意志和利益的体现
②只要违法,就要受到刑罚处罚
③国家的治理离不开法律
A.①② B.①②③ C.①③
5.以下场景哪些是公民在履行宪法规定的义务?( )
①小明的爸爸向税务部门缴纳个人所得税
②小军的哥哥去部队当兵了
③小刚同学认真遵守宪法和法律
④小华的爸爸严守国家秘密
A.①② B.①②③ C.①②③④
二.填空题(共5题,共20分)
1.( )是维护人们口常生活秩序的主要法律。民法保护我们的( )、健康、名誉,保护我们的房屋、用具、储蓄;民法指导人们签订和履行合同,调整生产、贸易、( )等社会关系。
2.《( )》第一条:为了保护未成年人的身心健康,保障未成年人的合法权益,促进未成年人在品德、智力体质等方面全面发展,培养有理想、有道德、有文化、有纪律的社会主义建设者和接班人,根据宪法,制定本法。
3.保护未成年人,是( )、武装力量、政党、社会团体、企业事业组织、城乡基层群众性自治组织,( )和其他成年公民的共同责任。
4.现行宪法的颁布时间是( );第一部宪法颁布的时间是( )。
5.( )是治国安邦的总章程,是党和( )意志的集中体现。
三.判断题(共5题,共10分)
1.我国的宪法日是12月5日。 ( )
2.违反法律和违反学校纪律是一回事。 ( )
3.花花在儿童刊物上发表了一篇小说,她有著作权。( )
4.劳动法保护我们的生命、健康、名誉、房屋、用具、储蓄。( )
5.我国现行宪法是在1954年12月4日颁布的。 ( )
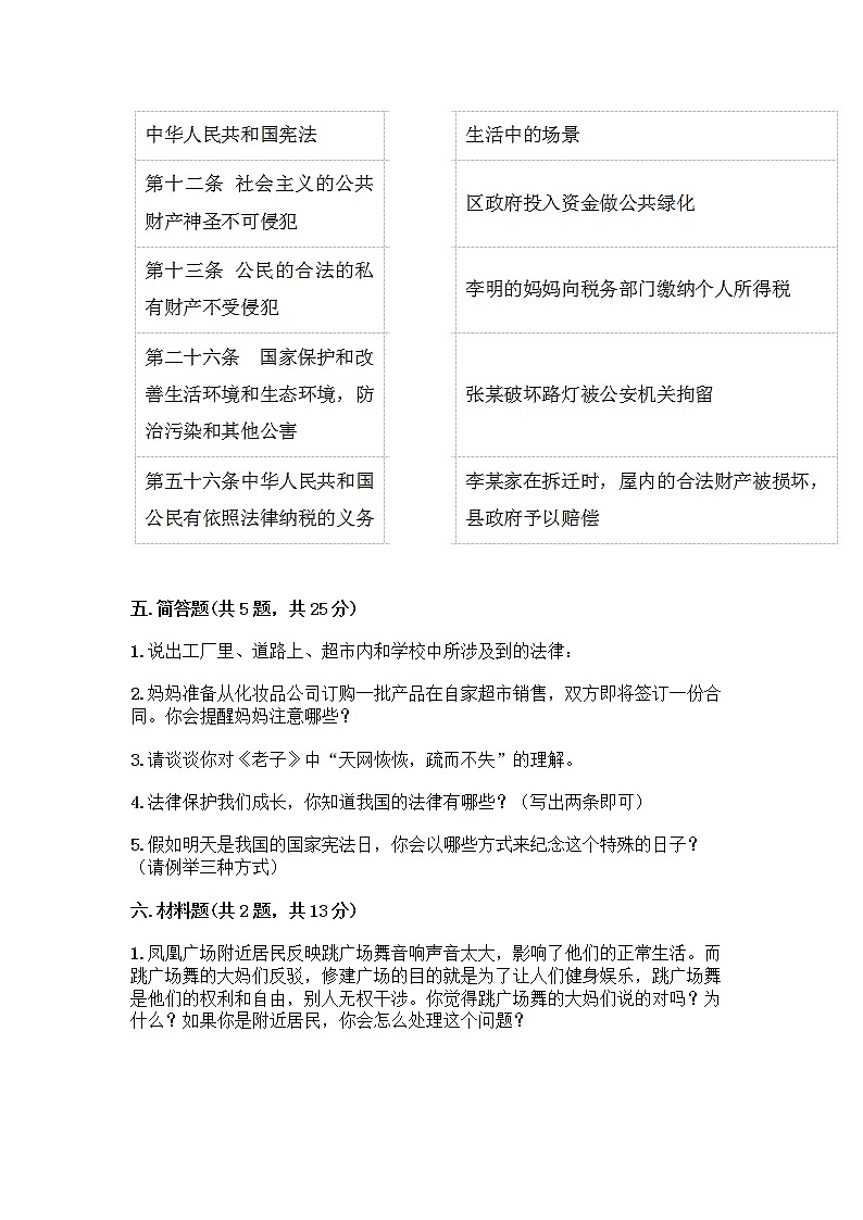
四.连线题(共1题,共8分)
1.牵线搭桥。
五.简答题(共5题,共25分)
1.说出工厂里、道路上、超市内和学校中所涉及到的法律:
2.妈妈准备从化妆品公司订购一批产品在自家超市销售,双方即将签订一份合同。你会提醒妈妈注意哪些?
3.请谈谈你对《老子》中“天网恢恢,疏而不失”的理解。
4.法律保护我们成长,你知道我国的法律有哪些?(写出两条即可)
5.假如明天是我国的国家宪法日,你会以哪些方式来纪念这个特殊的日子?(请例举三种方式)
六.材料题(共2题,共13分)
1.凤凰广场附近居民反映跳广场舞音响声音太大,影响了他们的正常生活。而跳广场舞的大妈们反驳,修建广场的目的就是为了让人们健身娱乐,跳广场舞是他们的权利和自由,别人无权干涉。你觉得跳广场舞的大妈们说的对吗?为什么?如果你是附近居民,你会怎么处理这个问题?
2.材料:感染新冠病毒的郭某从境外回国后,故意隐瞒出境史,多次外出并乘坐公共交通工具,造成与之接触的40多人被隔离观察人民法院以“妨害传染病防治罪”判处郭某有期徒刑一年六个月。
结合材料,运用所学知识回答问题:
(1)法律保护着我们的生活,请你说说法律的作用有哪些?
(2)在生活中我们应该怎样学会依法办事?
七.综合题(共1题,共8分)
1.如果爸爸就职的公司拖欠爸爸工资,你认为爸爸应该怎么办?
参考答案
一.选择题
1.D
2.C
3.B
4.B
5.C
二.填空题
1.民法;生命;消费
2.中华人民共和国未成年人保护法
3.国家机关;未成年人的监护人
4.1982年12月4日;1954年
5.宪法;人民
三.判断题
1.×
2.×
3.√
4.×
5.×
四.连线题
1.如下:
五.简答题
1.(1)《中华人民共和国劳动法》 (2) 《中华人民共和国道路交通安全法》(3)《中华人民共和国消费者权益保护法》(4)《中华人民共和国义务教育法》
2.买方和卖方名称,买卖商品的数量、质量,商品的价款,交货的日期,支付货款的方式,违反合同的责任,争议的解决方式等。
3.这句话的意思是天道公平,作恶就要受惩罚,它看起来似乎很不周密,但最终不会放过一个坏人。比喻作恶的人逃脱不了法律的惩处。
4.《中华人民共和国民法典》、《中华人民共和国刑法》。
5.(1)参观宪法主题公园;(2)开展宪法晨读活动;(3)出一期宪法知识宣传栏或黑板报;(4)购买一本最新版的《宪法》,并学习;(5)模拟一次宪法宣誓就职仪式。
六.材料题
1.大妈们说法不对。因为任何公民的权利不是绝对的,而是有界限的。宪法规定,公民在行使自由和权利的时候,不得损害国家的、社会的、集体的利益和其他公民的合法的自由和权利。因此,我们在行使权利的时候,不能滥用权利。
途径一:附近居民派代表与大妈们直接协商;途径二:找居民委员会或是物业,这是他们的职责,让他们与大妈们协调矛盾;途径三:拨打110,国家有规定,有公安部门负责处理此类扰民问题;
2.(1)①法律为我们设定了行为准则,维护着我们的正常生活;
②法律规定我们应该享有的权利,应该履行的义务;
③法律衡量我们行为的对错,制裁违法行为,维护我们的合法权益。
(2)①遵守各种法律法规;
②养成遵法学法守法用法的习惯。
七.综合题
1.(1)依据《中华人民共和国劳动法法》第三十条的规定,用人单位拖欠或者未足额支付劳动报酬的,劳动者可以依法向当地人民法院申请支付令,人民法院应当依法发出支付令。
(2)最有效的是直接到当地劳动行政部门申请劳动仲裁(不收费,不用律师),通过劳动仲裁下达的裁决书,向单位索赔,如果还不赔,可申请法院强制执行。
相关试卷
这是一份小学政治 (道德与法治)人教部编版 (五四制)五年级下册5 宪法是根本法精品当堂检测题,共6页。试卷主要包含了下列关于宪法的说法正确的是等内容,欢迎下载使用。
这是一份2020-2021学年5 宪法是根本法优秀巩固练习,共7页。试卷主要包含了没有,人和人便无法正常交往,的设立让宪法意识植根人心,下列说法正确的是等内容,欢迎下载使用。
这是一份2020-2021学年5 宪法是根本法精品课后测评,共6页。试卷主要包含了下列不属于道德义务的是等内容,欢迎下载使用。

