所属成套资源:(全国通用)2022年中考数学命题点及重难题型分类突破练解析版+原卷版
- (全国通用)2022年中考数学命题点及重难题型分类突破练 第三讲 分式及其运算(原卷版+解析版) 试卷 1 次下载
- (全国通用)2022年中考数学命题点及重难题型分类突破练 第一讲 实数(含二次根式)(原卷版+解析版) 试卷 1 次下载
- (全国通用)2022年中考数学命题点及重难题型分类突破练 第五讲 不等式(组)及不等式的应用(原卷版+解析版) 试卷 1 次下载
- (全国通用)2022年中考数学命题点及重难题型分类突破练 第八讲 反比例函数(原卷版+解析版) 试卷 3 次下载
- (全国通用)2022年中考数学命题点及重难题型分类突破练 第九讲 二次函数的图象与性质(原卷版+解析版) 试卷 1 次下载
(全国通用)2022年中考数学命题点及重难题型分类突破练 第四讲 方程(组)及其应用(原卷版+解析版)
展开
这是一份(全国通用)2022年中考数学命题点及重难题型分类突破练 第四讲 方程(组)及其应用(原卷版+解析版),文件包含全国通用2022年中考数学命题点及重难题型分类突破练第四讲方程组及其应用解析版doc、全国通用2022年中考数学命题点及重难题型分类突破练第四讲方程组及其应用原卷版doc等2份试卷配套教学资源,其中试卷共54页, 欢迎下载使用。
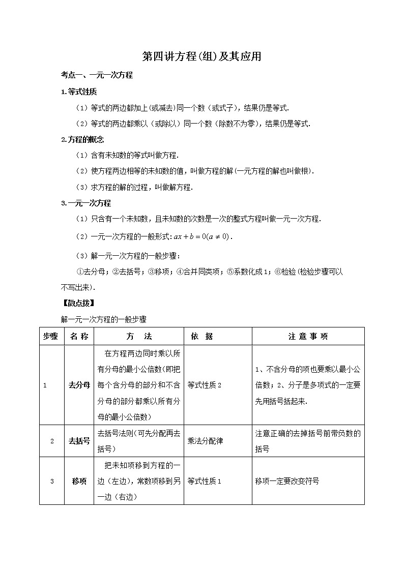
第四讲方程(组)及其应用
考点一、一元一次方程
1.等式性质
(1)等式的两边都加上(或减去)同一个数(或式子),结果仍是等式.
(2)等式的两边都乘以(或除以)同一个数(除数不为零),结果仍是等式.
2.方程的概念
(1)含有未知数的等式叫做方程.
(2)使方程两边相等的未知数的值,叫做方程的解(一元方程的解也叫做根).
(3)求方程的解的过程,叫做解方程.
3.一元一次方程
(1)只含有一个未知数,且未知数的次数是一次的整式方程叫做一元一次方程.
(2)一元一次方程的一般形式:.
(3)解一元一次方程的一般步骤:
①去分母;②去括号;③移项;④合并同类项;⑤系数化成1;⑥检验(检验步骤可以不写出来).
【微点拨】
解一元一次方程的一般步骤
步骤
名 称
方 法
依 据
注 意 事 项
1
去分母
在方程两边同时乘以所有分母的最小公倍数(即把每个含分母的部分和不含分母的部分都乘以所有分母的最小公倍数)
等式性质2
1、不含分母的项也要乘以最小公倍数;2、分子是多项式的一定要先用括号括起来.
2
去括号
去括号法则(可先分配再去括号)
乘法分配律
注意正确的去掉括号前带负数的括号
3
移项
把未知项移到方程的一边(左边),常数项移到另一边(右边)
等式性质1
移项一定要改变符号
4
合并 同类项
分别将未知项的系数相加、常数项相加
1、整式的加减;
2、有理数的加法法则
单独的一个未知数的系数为“±1”
5
系数化为“1”
在方程两边同时除以未知数的系数(或方程两边同时乘以未知数系数的倒数)
等式性质2
不要颠倒了被除数和除数(未知数的系数作除数——分母)
*6
检根
x=a
方法:把x=a分别代入原方程的两边,分别计算出结果.
① 若 左边=右边,则x=a是方程的解;
② 若 左边≠右边,则x=a不是方程的解.
注:当题目要求时,此步骤必须表达出来.
说明:
(1)上表仅说明了在解一元一次方程时经常用到的几个步骤,但并不是说,解每一个方程都必须经过六个步骤;
(2)解方程时,一定要先认真观察方程的形式,再选择步骤和方法;
(3)对于形式较复杂的方程,可依据有效的数学知识将其转化或变形成我们常见的形式,再依照一般方法解.
考点二、二元一次方程组
1. 二元一次方程组的定义
两个含有两个未知数,且未知数的次数是一次的整式方程组成的一组方程,叫做二元一次方程组.
【微点拨】
判断一个方程组是不是二元一次方程组应从方程组的整体上看,若一个方程组内含有两个未知数,并且未知数的次数都是1次,这样的方程组都叫做二元一次方程组.
2.二元一次方程组的一般形式
【微点拨】
a1、a2不同时为0,b1、b2不同时为0,a1、b1不同时为0,a2、b2不同时为0.
3. 二元一次方程组的解法
(1) 代入消元法;
(2) 加减消元法.
【微点拨】
(1)二元一次方程组的解有三种情况,即有唯一解、无解、无限多解.教材中主要是研究有唯一解的情况,对于其他情况,可根据学生的接受能力给予渗透.
(2)一元一次方程与一次函数、一元一次不等式之间的关系:
当二元一次方程中的一个未知数的取值确定范围时,可利用一元一次不等式组确定另一个未知数的取值范围,由于任何二元一次方程都可以转化为一次函数的形式,所以解二元一次方程可以转化为:当y=0时,求x的值.从图象上看,这相当于已知纵坐标,确定横坐标的值.
考点三、一次方程(组)的应用
列方程(组)解应用题的一般步骤:
1.审:分析题意,找出已知、未知之间的数量关系和相等关系;
2.设:选择恰当的未知数(直接或间接设元),注意单位的统一和语言完整;
3.列:根据数量和相等关系,正确列出代数式和方程(组);
4.解:解所列的方程(组);
5.验: (有三次检验 ①是否是所列方程(组)的解;②是否使代数式有意义;③是否满足实际意义);
6.答:注意单位和语言完整.
【微点拨】
列方程应注意:(1)方程两边表示同类量;(2)方程两边单位一定要统一;(3)方程两边的数值相等.
考点四、一元二次方程
1.一元二次方程的定义
只含有一个未知数,并且未知数的最高次数是2的整式方程,叫做一元二次方程.
它的一般形式为(a≠0).
2.一元二次方程的解法
(1)直接开平方法:把方程变成的形式,当m>0时,方程的解为;当m=0时,方程的解;当m<0时,方程没有实数解.
(2)配方法:通过配方把一元二次方程变形为的形式,再利用直接开平方法求得方程的解.
(3)公式法:对于一元二次方程,当时,它的解为.
(4)因式分解法:把方程变形为一边是零,而另一边是两个一次因式积的形式,使每一个因式等于零,就得到两个一元一次方程,分别解这两个方程,就得到原方程的解.
【微点拨】
直接开平方法和因式分解法是解一元二次方程的特殊方法,配方法和公式法是解一元二次方程的一般方法.
易错知识辨析:
(1)判断一个方程是不是一元二次方程,应把它进行整理,化成一般形式后再进行判断,注意一元二次方程一般形式中.
(2)用公式法和因式分解的方法解方程时要先化成一般形式.
(3)用配方法时二次项系数要化1.
(4)用直接开平方的方法时要记得取正、负.
3.一元二次方程根的判别式
一元二次方程根的判别式为.
△>0方程有两个不相等的实数根;
△=0方程有两个相等的实数根;
△
相关试卷
这是一份(全国通用)2022年中考数学命题点及重难题型分类突破练 类型二 新概念的理解与应用(原卷版+解析版),文件包含全国通用2022年中考数学命题点及重难题型分类突破练类型二新概念的理解与应用解析版doc、全国通用2022年中考数学命题点及重难题型分类突破练类型二新概念的理解与应用原卷版doc等2份试卷配套教学资源,其中试卷共18页, 欢迎下载使用。
这是一份(全国通用)2022年中考数学命题点及重难题型分类突破练 类型三 角度问题(原卷版+解析版),文件包含全国通用2022年中考数学命题点及重难题型分类突破练类型三角度问题解析版doc、全国通用2022年中考数学命题点及重难题型分类突破练类型三角度问题原卷版doc等2份试卷配套教学资源,其中试卷共36页, 欢迎下载使用。
这是一份(全国通用)2022年中考数学命题点及重难题型分类突破练 类型一 行程问题(原卷版+解析版),文件包含全国通用2022年中考数学命题点及重难题型分类突破练类型一行程问题解析版docx、全国通用2022年中考数学命题点及重难题型分类突破练类型一行程问题原卷版docx等2份试卷配套教学资源,其中试卷共27页, 欢迎下载使用。

