高中化学人教版 (2019)选择性必修2第三章 晶体结构与性质第三节 金属晶体与离子晶体第2课时学案设计
展开
这是一份高中化学人教版 (2019)选择性必修2第三章 晶体结构与性质第三节 金属晶体与离子晶体第2课时学案设计,共14页。
第2课时 过渡晶体与混合型晶体、晶体类型的比较
[核心素养发展目标] 1.从化学键变化上认识过渡晶体,理解纯粹的典型晶体在自然界中是不多的。2.从结构和性质上认识典型的混合型晶体——石墨。
一、过渡晶体与混合型晶体
1.过渡晶体
(1)四类典型晶体是分子晶体、共价晶体、金属晶体、离子晶体。
(2)离子晶体和共价晶体的过渡标准是化学键中离子键成分的百分数。离子键成分的百分数大,作为离子晶体处理,离子键成分的百分数小,作为共价晶体处理。
(3)Na2O、MgO、Al2O3、SiO2、P2O5、SO3、Cl2O7七种氧化物中从左到右,离子键成分的百分数越来越小,其中作为离子晶体处理的是Na2O、MgO;作为共价晶体处理的是Al2O3、SiO2;作为分子晶体处理的是P2O5、SO3、Cl2O7。
2.混合型晶体——石墨
(1)结构特点——层状结构
①同层内,碳原子采用sp2杂化,以共价键相结合形成平面六元并环结构。所有碳原子的p轨道平行且相互重叠,p轨道中的电子可在整个碳原子平面中运动。
②层与层之间以范德华力相结合。
(2)晶体类型
石墨晶体中,既有共价键,又有金属键和范德华力,属于混合型晶体。
(3)物理性质:①导电性,②导热性,③润滑性。
(1)纯粹的典型晶体是没有的( )
(2)离子键成分的百分数是依据电负性的差值计算出来的,差值越大,离子键成分的百分数越小( )
(3)在共价晶体中可以认为共价键贯穿整个晶体,而在分子晶体中共价键仅限于晶体微观空间的一个个分子中( )
(4)四类晶体都有过渡型( )
(5)石墨的二维结构内,每个碳原子的配位数为3( )
(6)石墨的导电只能沿石墨平面的方向进行( )
(7)石墨晶体层与层之间距离较大,所以石墨的熔点不高( )
答案 (1)× (2)× (3)√ (4)√ (5)√ (6)√ (7)×
1.石墨晶体中,层内C—C的键长为142 pm,而金刚石中C—C的键长为154 pm,回答下列问题。
(1)熔点:石墨________(填“>”“<”或“=”)金刚石。
答案 >
(2)石墨中C—C的键长小于金刚石中C—C键长的原因:_______________________________
__________________________________________________。
答案 金刚石中只存在C—C间的σ键,而石墨中层内的C—C间不仅存在σ键,还存在π键,电子层重叠程度大,所以C—C间的键长短
2.石墨晶体中,每个C原子参与________个C—C和______个六元环的形成,而每个键被________个C原子共用,故每一个六元环平均占有________个C原子,C原子数与C—C数之比为________。
答案 3 3 2 2 2∶3
二、晶体类型的比较
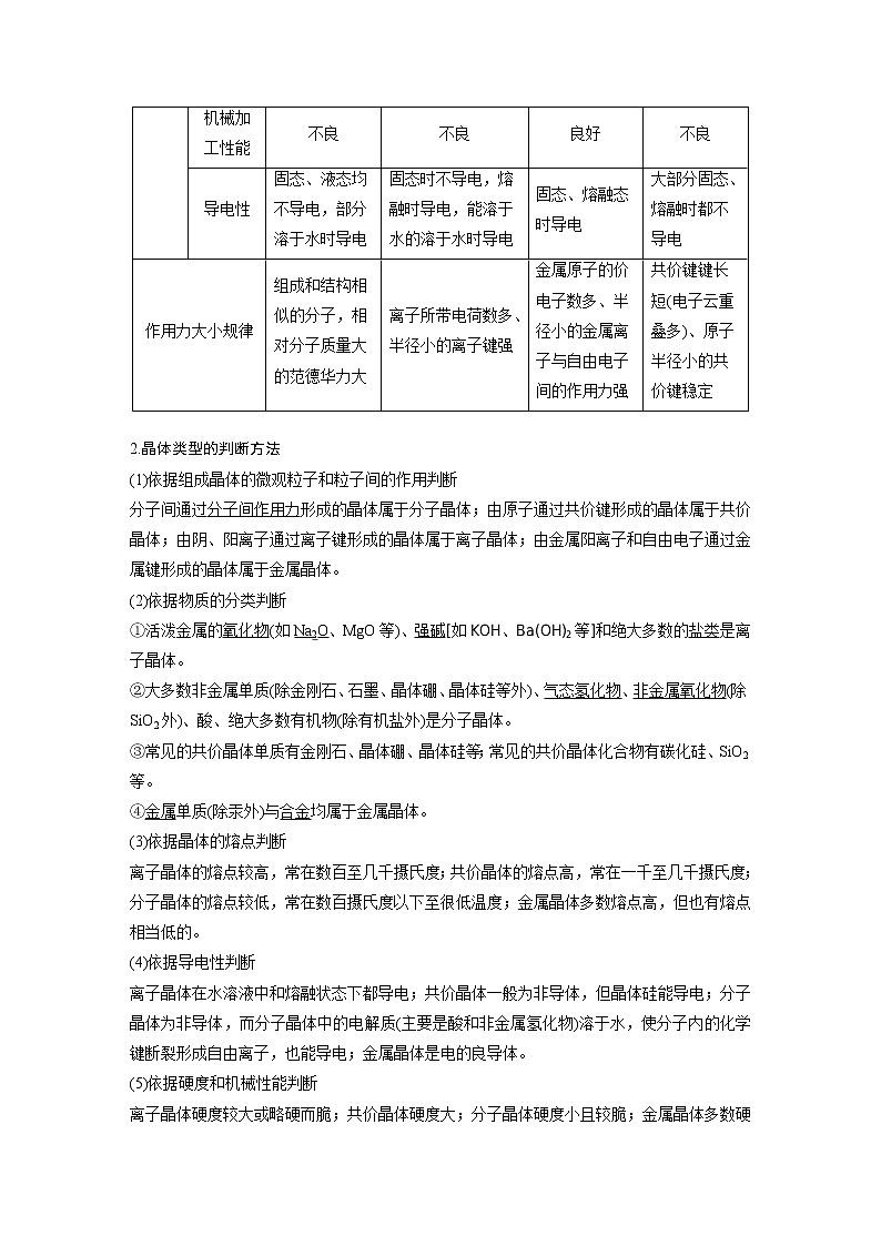
1.四种晶体的比较
晶体
分子晶体
离子晶体
金属晶体
共价晶体
构成微粒
分子
阴、阳离子
金属离子、自由电子
原子
微粒间作用力
范德华力(少数有氢键)
离子键
金属键
共价键
性质
熔、沸点
较低
较高
一般较高
很高
硬度
小
略硬而脆
一般较大
很大
溶解性
相似相溶
多数溶于水
不溶,有些与水反应
不溶
机械加工性能
不良
不良
良好
不良
导电性
固态、液态均不导电,部分溶于水时导电
固态时不导电,熔融时导电,能溶于水的溶于水时导电
固态、熔融态时导电
大部分固态、熔融时都不导电
作用力大小规律
组成和结构相似的分子,相对分子质量大的范德华力大
离子所带电荷数多、半径小的离子键强
金属原子的价电子数多、半径小的金属离子与自由电子间的作用力强
共价键键长短(电子云重叠多)、原子半径小的共价键稳定
2.晶体类型的判断方法
(1)依据组成晶体的微观粒子和粒子间的作用判断
分子间通过分子间作用力形成的晶体属于分子晶体;由原子通过共价键形成的晶体属于共价晶体;由阴、阳离子通过离子键形成的晶体属于离子晶体;由金属阳离子和自由电子通过金属键形成的晶体属于金属晶体。
(2)依据物质的分类判断
①活泼金属的氧化物(如Na2O、MgO等)、强碱[如KOH、Ba(OH)2等]和绝大多数的盐类是离子晶体。
②大多数非金属单质(除金刚石、石墨、晶体硼、晶体硅等外)、气态氢化物、非金属氧化物(除SiO2外)、酸、绝大多数有机物(除有机盐外)是分子晶体。
③常见的共价晶体单质有金刚石、晶体硼、晶体硅等;常见的共价晶体化合物有碳化硅、SiO2等。
④金属单质(除汞外)与合金均属于金属晶体。
(3)依据晶体的熔点判断
离子晶体的熔点较高,常在数百至几千摄氏度;共价晶体的熔点高,常在一千至几千摄氏度;分子晶体的熔点较低,常在数百摄氏度以下至很低温度;金属晶体多数熔点高,但也有熔点相当低的。
(4)依据导电性判断
离子晶体在水溶液中和熔融状态下都导电;共价晶体一般为非导体,但晶体硅能导电;分子晶体为非导体,而分子晶体中的电解质(主要是酸和非金属氢化物)溶于水,使分子内的化学键断裂形成自由离子,也能导电;金属晶体是电的良导体。
(5)依据硬度和机械性能判断
离子晶体硬度较大或略硬而脆;共价晶体硬度大;分子晶体硬度小且较脆;金属晶体多数硬度大,但也有硬度较小的,且具有延展性。
1.四种物质的一些性质如下表:
物质
熔点/℃
沸点/℃
其他性质
单质硫
120.5
271.5
—
单质硼
2 300
2 550
硬度大
氯化铝
190
182.7
177.8 ℃升华
苛性钾
300
1 320
晶体不导电,熔融态导电
晶体类型:单质硫是__________________晶体;单质硼是__________晶体;氯化铝是__________________晶体;苛性钾是____________晶体。
答案 分子 共价 分子 离子
解析 单质硫为非金属单质,其熔、沸点都较低,为分子晶体;单质硼为非金属单质,其熔、沸点都很高,为共价晶体;氯化铝为化合物,其熔、沸点都较低,并能在较低温度下升华,为分子晶体;苛性钾为化合物,其熔点较高,沸点很高,晶体不导电,熔融态导电,为离子晶体。
2.下列各组物质的沸点按由低到高的顺序排列的是( )
A.NH3、CH4、NaCl、Na
B.H2O、H2S、MgSO4、SO2
C.CH4、H2O、NaCl、SiO2
D.Li、Na、K、Rb、Cs
答案 C
解析 C项中SiO2是共价晶体,NaCl是离子晶体,CH4、H2O都是分子晶体,且常温下水为液态,CH4是气态。
3.在解释下列物质的变化规律与物质结构间的因果关系时,与化学键的强弱无关的是( )
A.钠、镁、铝的熔点和沸点逐渐升高,硬度逐渐增大
B.金刚石的硬度大于晶体硅的硬度,其熔点也高于晶体硅的熔点
C.KF、KCl、KBr、KI的熔点依次降低
D.F2、Cl2、Br2、I2的熔点和沸点逐渐升高
答案 D
解析 钠、镁、铝的熔点和沸点逐渐升高,硬度逐渐增大,这是因为它们中的金属键逐渐增强,与化学键的强弱有关;金刚石的硬度大于晶体硅的硬度,其熔点也高于晶体硅的熔点,这是因为C—C的键长比Si—Si的键长短,C—C的键能比Si—Si的键能大,也与化学键的强弱有关;KF、KCl、KBr、KI的熔点依次降低,这是因为它们中的离子键的强度逐渐减弱,与化学键的强弱有关。
比较不同晶体熔、沸点的基本思路
首先看物质的状态,一般情况下是固体>液体>气体;再看物质所属类型,一般是共价晶体>离子晶体>分子晶体(注意:不是绝对的,如氧化铝的熔点大于晶体硅),结构类型相同时再根据相应规律进行判断。同类晶体熔、沸点比较思路:共价晶体→共价键键能→键长→原子半径;分子晶体→分子间作用力→相对分子质量;离子晶体→离子键强弱→离子所带电荷数、离子半径;金属晶体→金属键→金属阳离子所带电荷、金属阳离子半径。
1.下列氧化物中所含离子键成分的百分数最小的是( )
A.N2O3 B.P2O3
C.As2O3 D.Bi2O3
答案 A
解析 电负性差值越大,离子键成分的百分数越大。
2.某化学兴趣小组,在学习分子晶体后,查阅了几种氯化物的熔、沸点,记录如下:
NaCl
MgCl2
AlCl3
SiCl4
CaCl2
熔点/℃
801
712
190
-68
782
沸点/℃
1 465
1 418
230
57
1 600
根据这些数据分析,属于分子晶体的是( )
A.NaCl、MgCl2、CaCl2 B.AlCl3、SiCl4
C.NaCl、CaCl2 D.全部
答案 B
解析 由分子构成的晶体,分子与分子之间以分子间作用力相互作用,而分子间作用力较小,克服分子间作用力所需能量较低,故分子晶体的熔、沸点较低,表中的MgCl2、NaCl、CaCl2的熔、沸点很高,很明显不属于分子晶体,AlCl3、SiCl4熔、沸点较低,应为分子晶体,B项正确。
3.石墨晶体是层状结构,在每一层内,每一个碳原子都与其他三个碳原子相结合。如图是其晶体结构的俯视图,则图中7个六元环完全占有的碳原子数是( )
A.10 B.18
C.24 D.14
答案 D
解析 石墨晶体中最小的碳环为六元环,每个碳原子为3个六元环共用,故平均每个六元环含2个碳原子,图中7个六元环完全占有的碳原子数为14。
4.氮化硼(BN)晶体有多种相结构。六方相氮化硼是通常存在的稳定相,与石墨相似,具有层状结构,可作高温润滑剂;立方相氮化硼是超硬材料,有优异的耐磨性。它们的晶体结构如图所示,下列关于这两种晶体的说法正确的是( )
A.六方相氮化硼与石墨一样可以导电
B.立方相氮化硼含有σ键和π键,所以硬度大
C.两种晶体均为分子晶体
D.六方相氮化硼晶体层内一个硼原子与相邻氮原子构成的空间结构为平面三角形
答案 D
解析 A项,六方相氮化硼晶体中没有可以自由移动的电子或离子,所以不导电,错误;B项,立方相氮化硼中只含有σ键,错误;C项,立方相氮化硼是共价晶体,错误;D项,由六方相氮化硼的晶体结构可知,每个硼原子与相邻氮原子构成平面三角形,正确。
5.下列各组物质中,按熔、沸点由低到高顺序排列正确的是________(填字母)。
A.KCl、NaCl、MgCl2、MgO
B.金刚石、SiC、SiO2、硅
C.H2O、H2S、H2Se、H2Te
D.Na、K、Rb、Al
E.CO2、Na、KCl、SiO2
F.O2、I2、Hg、MgCl2
G.钠、钾、钠钾合金
H.CH4、H2O、HF、NH3
I.CH4、C2H6、C4H10、C3H8
J.CH3CH2CH2CH2CH3、(CH3)2CHCH2CH3、C(CH3)4
答案 AE
解析 A中离子半径:K+>Na+>Mg2+,O2-<Cl-,离子所带电荷数:K+=Na+<Mg2+,O2->Cl-,离子所带电荷数越少,离子半径越大,熔、沸点越低,正确;B中键长:C—C<Si—O<Si—C<Si—Si,键长越长,熔、沸点越低,错误;C中相对分子质量逐渐增大,熔、沸点应该逐渐升高,但水分子间形成氢键,导致其熔、沸点较高,错误;D中原子半径:Al<Na<K<Rb,半径越大,熔、沸点越低,错误;E中CO2常温下为气体,Na为金属晶体,KCl为离子晶体,SiO2为共价晶体,正确;F中常温下O2为气态,I2为固态,Hg为液态,MgCl2为离子晶体,错误;G中合金的熔、沸点低于任何一种组分金属,错误;H中H2O、HF、NH3分子间分别会形成氢键,它们的沸点均高于CH4的沸点,常温下H2O为液态,沸点最高,错误;I中的几种物质互为同系物,它们都是分子晶体,其熔、沸点随着碳原子数增多(即相对分子质量增大)而逐渐升高,错误;J中的几种物质互为同分异构体,支链越多,分子对称性越好,范德华力越弱,熔、沸点越低,错误。
6.SiO2以[SiO4]为基本单元形成空间立体网状结构,其晶体类型为________,在硅酸盐中,SiO四面体(如图a)通过共用顶角氧离子可形成岛状、链状、层状、骨架网状四大类结构型式。图b为一种无限长单链结构的多硅酸根:Si与O的原子数之比为__________,化学式为________________。
答案 共价晶体 1∶3 [SiO3](或SiO)
解析 根据题意知,其晶体类型为共价晶体,①、②两个氧原子为两个结构单元共用,如图,中间的结构单元均摊1,再加上其他2个氧原子,一个结构单元中含有一个硅原子,3个氧原子,依据化合价可知一个结构单元表现的化合价为-2,即化学式为[SiO3]或SiO。
题组一 过渡晶体与混合晶体
1.下列能说明石墨具有分子晶体的性质的是( )
A.晶体能导电 B.熔点高
C.硬度小 D.燃烧产物是CO2
答案 C
解析 分子晶体具有硬度小、熔点低的特点,因此C项能说明石墨具有分子晶体的性质。A项,晶体能导电是金属晶体的性质;B项,熔点高是共价晶体的性质;D项,燃烧产物是CO2只能说明石墨能燃烧,是碳单质的化学性质。
2.在a mol石墨中含C—C数为( )
A.4a×6.02×1023 B.a×6.02×1023
C.a××6.02×1023 D.8a×6.02×1023
答案 C
解析 在石墨晶体中,每一个碳原子与3个碳原子构成3个共价键,因此,每个碳原子可形成3×=个C—C共价键。即a mol C原子可形成a××6.02×1023个共价键。
3.石墨烯是只由一层碳原子所构成的平面薄膜,其结构模型如图所示。下列有关说法错误的是( )
A.晶体中碳原子间全部是碳碳单键
B.石墨烯与石墨都是碳的同素异形体
C.石墨烯中所有碳原子可以处于同一个平面
D.从石墨中剥离得到石墨烯需克服分子间作用力
答案 A
解析 根据C原子成键特点知,每个C原子形成两个碳碳单键和一个碳碳双键,故A错误;石墨烯和石墨是碳元素的不同单质,属于同素异形体,故B正确;碳碳双键上所有原子都处于同一平面,所以导致石墨烯分子中所有原子可以处于同一平面,故C正确;石墨结构中,石墨层与层之间存在分子间作用力,所以从石墨中剥离得到石墨烯需克服石墨层与层之间的分子间作用力,故D正确。
4.碳有多种同素异形体,其中石墨烯与金刚石的晶体结构如图所示,下列说法错误的是( )
A.在石墨烯晶体中,每个C原子连接3个六元环
B.在石墨烯晶体中,每个六元环占有3个C原子
C.在金刚石晶体中,C原子所连接的最小环为六元环,每个C原子连接12个六元环
D.在金刚石晶体中,六元环中最多有4个C原子在同一平面
答案 B
解析 石墨烯晶体中最小的环为六元环,每个碳原子连接3个C—C化学键,则每个C原子连接3个六元环,故A正确;每个六元环占有的C原子数为6×=2,故B错误;在金刚石晶体中,C原子所连接的最小环为六元环,每个C原子连接4个C原子,连接的4个C原子中每个C原子形成3个六元环,所以金刚石晶体中每个C原子能形成12个六元环,故C正确;晶胞中共平面的原子如图,最多有4个C原子在同一平面,故D正确。
5.碳的两种同素异形体金刚石和石墨晶体结构如图(石墨晶体中是由一个个正六边形组成的片层结构,层与层之间靠微弱的范德华力结合),下列说法正确的是( )
A.根据:C(金刚石,s)+O2(g)===CO2(g) ΔH=-395.41 kJ·mol-1,C(石墨,s)+O2(g)
===CO2(g)ΔH=-393.5 kJ·mol-1,说明金刚石比石墨稳定,石墨转变为金刚石为放热反应
B.相同质量的金刚石与石墨晶体中,所含共价键数相同
C.估计金刚石与石墨的熔、沸点均较高,硬度均较大
D.现代科技已经实现了石墨制取金刚石,该过程属于化学变化
答案 D
解析 由石墨、金刚石燃烧的热化学方程式①C(石墨,s)+O2(g)===CO2(g) ΔH=-393.5 kJ·
mol-1,②C(金刚石,s)+O2(g)===CO2(g) ΔH=-395.41 kJ·mol-1,利用盖斯定律将①-②可得:C(石墨,s)===C(金刚石,s) ΔH=+1.91 kJ·mol-1,则由石墨制备金刚石是吸热反应,石墨的能量低于金刚石,所以石墨比金刚石更稳定,故A错误;金刚石中每个C原子与相邻的4个C成键,因此1 mol C形成2 mol共价键,石墨中每个C原子与相邻的3个C成键,1 mol C形成1.5 mol共价键,等质量时二者含有的共价键数之比为4∶3,故B错误;石墨的硬度小,金刚石的硬度大,故C错误;石墨和金刚石是不同物质,两者之间的转化有新物质生成,是化学变化,故D正确。
6.C元素有多种同素异形体。而石墨烯是目前科技研究的热点,可看作将石墨的层状结构一层一层的剥开得到的单层碳原子。将氢气加入石墨烯中可得石墨烷。根据下列四图以下描述合理的是( )
A.四者互为同素异形体
B.石墨烯和石墨化学性质和物理性质都相同
C.四晶体的化学键只有共价键
D.四者都是共价晶体
答案 C
解析 石墨烷不是单质,故A错误;石墨烯和石墨的化学性质和物理性质不同,故B错误;四晶体都是非金属元素形成的晶体,化学键只有共价键,故C正确;只有金刚石是共价晶体,故D错误。
7.石墨能与熔融金属钾作用,形成石墨间隙化合物,钾原子填充在石墨各层原子中。比较常见的石墨间隙化合物是青铜色的化合物,其化学式可写为CxK,其平面图形如图所示。x的值为( )
A.8 B.12 C.24 D.60
答案 A
解析 可选取题图中6个钾原子围成的正六边形为结构单元,每个钾原子被3个正六边形共用,则该结构单元中实际含有的钾原子数为6×+1=3,该六边形内的碳原子数为24,故钾原子数与碳原子数之比为1∶8。
题组二 晶体类型的比较
8.下列叙述中正确的是( )
A.分子晶体中一定存在共价键
B.离子晶体中一定含金属元素
C.共价晶体中一定不存在离子
D.晶体中有阳离子必定含有阴离子
答案 C
解析 分子晶体由分子通过分子间的作用力(有的是氢键)结合而成,一般分子由原子通过共价键形成。但是,稀有气体的分子就是单个原子,没有共价键,所以A错;强碱、典型的盐类物质,例如钠盐、铵盐、活泼金属氧化物对应的晶体是离子晶体,铵盐不含金属离子,所以B错;共价晶体是原子通过共价键形成的有空间网状结构的晶体,所以C对;金属晶体由金属阳离子和自由电子通过金属键形成,所以D错。
9.下列每组物质发生状态变化时所克服的微粒间的相互作用属于同种类型的是( )
A.食盐和蔗糖熔化
B.金刚石和硫熔化
C.碘和干冰升华
D.二氧化硅和氧化钠熔化
答案 C
解析 A项,食盐熔化破坏离子键,蔗糖熔化破坏分子间作用力;B项,金刚石熔化破坏共价键,硫熔化破坏分子间作用力;C项,两者升华均破坏分子间作用力;D项,SiO2熔化破坏共价键,Na2O熔化破坏离子键。
10.根据下列几种物质的熔点和沸点数据,判断下列有关说法中错误的是( )
物质
NaCl
MgCl2
AlCl3
SiCl4
单质B
熔点/℃
810
710
190
-68
2 300
沸点/℃
1 465
1 418
182.7
57
2 500
注:AlCl3熔点在2.02×105 Pa条件下测定。
A.SiCl4是分子晶体
B.单质B是共价晶体
C.AlCl3加热能升华
D.MgCl2所含离子键的强度比NaCl大
答案 D
解析 由表中数据可知,SiCl4的熔、沸点较低,属于分子晶体,A正确;单质B的熔、沸点很高,所以单质B是共价晶体,B正确;由表中数据可知AlCl3的沸点比熔点高,所以AlCl3加热能升华,C正确;离子晶体的离子键越强,熔、沸点越高,由表中数据可知,NaCl的熔、沸点均比MgCl2高,所以NaCl晶体中的离子键应比MgCl2的强,D错误。
11.Ⅰ.现有5种固态物质:四氯化硅、硼、石墨、锑、氖。将符合信息的物质名称和所属晶体类型填在表格中。
编号
信息
物质名称
晶体类型
(1)
熔点:120.5 ℃,沸点:271.5 ℃,易水解
(2)
熔点:630.74 ℃,沸点:1 750 ℃,导电
(3)
由分子间作用力结合而成,熔点很低,化学性质稳定
(4)
由共价键结合成空间网状结构的晶体,熔点:2 300 ℃,沸点:2 550 ℃,硬度大
(5)
由共价键结合成层状结构的晶体,熔点高、能导电,具有滑腻感
Ⅱ.(1)碳化硅(SiC)是一种晶体,具有类似金刚石的结构,其中碳原子和硅原子的位置是交替的。下列各种晶体:①晶体硅 ②硝酸钾 ③金刚石 ④碳化硅 ⑤干冰 ⑥冰,它们的熔点由高到低的顺序是____(填序号)。
(2)继C60后,科学家又合成了Si60、N60。请解释如下现象:熔点:Si60>N60>C60,而破坏分子所需要的能量:N60>C60>Si60,其原因是______________________________________。
答案 Ⅰ.(1)四氯化硅 分子晶体 (2)锑 金属晶体 (3)氖 分子晶体 (4)硼 共价晶体 (5)石墨 混合型晶体
Ⅱ.(1)③④①②⑥⑤
(2)结构相似的分子晶体的相对分子质量越大,分子间作用力(或范德华力)越强,熔化所需的能量越多,故熔点:Si60>N60>C60;而破坏分子需断开化学键,元素电负性越强其形成的化学键越稳定,断键时所需能量越多,故破坏分子需要的能量多少顺序为N60>C60>Si60
解析 Ⅰ.共价晶体的熔、沸点大于分子晶体的熔、沸点,共价晶体的硬度大于分子晶体的硬度,金属晶体的熔、沸点及硬度差别较大;共价晶体和分子晶体在固态和熔化时不导电,金属晶体具有良好的导电性;氖化学性质很稳定;石墨是层状结构的混合型晶体,具有滑腻感。
Ⅱ.(1)这些晶体中属于共价晶体的有①③④,属于离子晶体的有②,属于分子晶体的有⑤⑥。一般来说,熔点高低顺序为共价晶体>离子晶体>分子晶体;对于共价晶体,键长:Si—Si>Si—C>C—C,相应键能:Si—Si<Si—C<C—C,故它们的熔点:金刚石>碳化硅>晶体硅。
(2)熔点与分子间作用力大小有关,而破坏分子则是破坏分子内的共价键。
12.在理解概念的基础上,理清概念之间的相互关系,构建完整的知识体系是学习化学的重要方法,下图是中学化学常见的化学概念之间的相互关系。
(1)完成下表,且按以下要求填写实例。
①只能有H、O、N、Si、S元素中的一种或几种元素组成物质;②每种元素只能出现一次;③所填物质必须能够回答问题(2)和问题(3)。
A
B
C
晶体类型
金属晶体
实例化学式
Na
(2)取上述(1)表中A、B、C三种晶体实例中某一晶体溶解在水中得W溶液,写出等物质的量硫酸氢钠与W溶液反应的离子方程式为____________________________________________。
(3)工业上制备(1)表中熔点最高的实例物质的化学方程式为____________________________。
答案 (1)
A
B
C
晶体类型
离子晶体
共价晶体
分子晶体
金属晶体
实例化学式
(NH4)2S、NH4HS
Si
O2、O3
Na
(2)H++S2-HS-(或H++HS-H2S↑)
(3)2C+SiO22CO↑+Si
解析 常见的晶体类型分别是离子晶体、分子晶体、共价晶体和金属晶体,由给定的元素组成实例时就需要考虑问题(2)和(3)的要求,几种元素中没有金属元素,则组成的离子晶体只能是铵盐,并且每种元素只能出现一次,故铵盐只能是(NH4)2S或NH4HS,不能是NH4NO3,共价晶体只能是Si,分子晶体是O2或O3,上述晶体中能溶于水的是(NH4)2S或NH4HS。上述实例中熔点最高的是晶体Si,工业上制取Si的方法是高温下用碳还原二氧化硅制取。
13.现有几组物质的熔点(℃)数据:
A组
B组
C组
D组
金刚石:3 550
Li:181
HF:-83
NaCl:801
晶体硅:1 415
Na:98
HCl:-115
KCl:776
晶体硼:2 573
K:64
HBr:-89
RbCl:718
二氧化硅:1 713
Rb:39
HI:-51
CsCl:645
据此回答下列问题:
(1)A组属于________晶体,其熔化时克服的微粒间作用力是________。
(2)B组晶体共同的物理性质是________(填序号)。
①有金属光泽 ②易导电 ③易导热 ④有延展性
(3)C组中HF的熔点反常是由于___________________________________________________。
(4)D组晶体可能具有的性质是________(填序号)。
①硬度小 ②水溶液能导电 ③固体能导电 ④熔融状态能导电
(5)D组晶体的熔点由高到低的顺序为NaCl>KCl>RbCl>CsCl,其原因为________________
_______________________________________________________________________________。
答案 (1)共价 共价键 (2)①②③④ (3)HF分子间形成氢键 (4)②④ (5)D组晶体都为离子晶体,且r(Na+)<r(K+)<r(Rb+)<r(Cs+),在离子所带电荷数相同的情况下,离子半径越小,熔点越高
解析 (1)A组物质熔点均很高,且均由非金属元素组成,故为共价晶体,熔化时需克服共价键。(2)B组晶体均为金属单质,属于金属晶体,金属晶体的物理通性:有金属光泽,易导电、导热,有延展性。(3)C组物质均属于分子晶体,由于HF分子间存在氢键,故HF的熔点较高,出现反常。(4)D组物质均属于离子晶体,一般来说,硬度较大,水溶液能导电,固体不导电,熔融状态能导电。(5)离子半径越小,离子所带电荷数越多,离子晶体的熔点越高。
相关学案
这是一份高中化学人教版 (2019)选择性必修2第三章 晶体结构与性质第三节 金属晶体与离子晶体第二课时导学案,共20页。
这是一份2024年高考化学一轮复习 第32讲 晶体类型与晶体性质 学案(含答案),共15页。
这是一份高中化学鲁科版 (2019)选择性必修2第2节 几种简单的晶体结构模型导学案,共16页。学案主要包含了共价晶体,分子晶体,晶体结构的复杂性等内容,欢迎下载使用。

