中考科学 一轮复习 第3部分 第3讲 水和溶液
展开1.课本中用加入少量Na2SO4的水进行电解水实验,从该实验中不能获取的信息是( )
A.纯水的导电能力弱
B.负极产生气体的速率比正极快
C.常温下,水的pH=7
D.水由氢元素和氧元素组成
2.某同学用如图所示的装置进行电解水实验,并作了以下描述:
① 向水中加入少量硫酸钠(中性),可加快气体产生的速度;
② 甲、乙两试管内收集到气体的质量比约为1∶8;
③ 电解一段时间后,水槽里的溶液呈碱性;
④ 乙试管内产生的气体能使带火星的木条复燃。以上描述正确的是( )
A.①②③④ B.①②③
C.①②④ D.①③④
3.将下列物质放入水中,其中一种物质的能量变化与其他三种物质不同的是
( )
A. CaO B.NaOH
C.浓H2SO4 D.NH4NO3
4.为唤起公众节水意识,加强水资源保护,国际上将每年3月22日定为“世界水日”。下列有关水的说法正确的是( )
A.水是一种常用的溶剂
B.工业废水不经处理就任意排放
C.电解水实验得出水是由氢气和氧气组成的
D.地球上可供利用的淡水资源取之不尽、用之不竭的
5. 杭州市的自来水由于增设了加臭氧(O3)和加活性炭两道处理程序,水质处于全国大城市优秀水平。根据以上报道,人们得出的下列结论中,符合科学道理的是
( )
A. 杭州市的自来水属于纯净物
B.杭州市自来水的物理、化学性质就是水的物理、化学性质
C.加臭氧和加活性炭都是利用它们的化学性质来净化水质
D.以上水处理过程中,水分子的化学性质不变
6.下列关于溶液的说法正确的是( )
A.溶液具有均一性、稳定性
B.长期放置后不会分层的液体一定是溶液
C.气体的溶解度随压强增大而减小
D.医用酒精是75%的乙醇溶液,乙醇作溶剂
7.溶液的知识广泛用于生产、生活中。下列有关溶液说法正确的是( )
A.碘溶于水得到碘酒
B.溶液是均一、稳定的混合物
C.洗涤剂去油污的原理是溶解
D.植物油加入水中可得溶液
8.下列关于溶液的说法不正确的是( )
A.与乳化作用相比,溶解能使物质混合的更均匀
B.20 ℃时,50g水中溶解了15g硝酸钾,则 20 ℃时硝酸钾的溶解度是30g
C.一定温度下,固体物质的溶解度不随水的质量改变而改变
D.硝酸钾的饱和溶液恒温蒸发部分水后,剩余溶液溶质质量分数不变
9.某兴趣小组分别用加溶质和恒温蒸发溶剂的方法,将一定质量的硝酸钾不饱和溶液转化为饱和溶液。实验过程中,硝酸钾溶解度的变化情况分别是( )
A.变大 不变 B.变大 变小
C.不变 变大 D.不变 不变
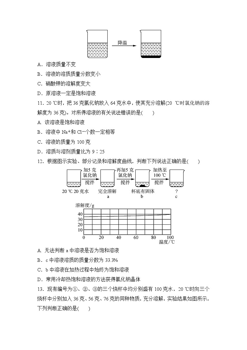
10.一杯热硝酸钾溶液放在桌面上,一段时间后观察到烧杯底部有少量的晶体析出,如图所示。忽略水的蒸发,下列关于硝酸钾及其溶液的分析正确的是( )
A.溶液质量不变
B.溶液的溶质质量分数变小
C.硝酸钾的溶解度变大
D.原溶液一定是饱和溶液
11.20 ℃时,把36克氯化钠放入64克水中,使其充分溶解(20 ℃时氯化钠的溶解度为36克)。对所得溶液的有关说法错误的是( )
A. 该溶液是饱和溶液
B.溶液中Na+和Cl-个数一定相等
C.溶液的质量为100克
D.溶质与溶剂质量比为9∶25
12.根据图示实验、部分记录和溶解度曲线,判断下列说法正确的是( )
A. 无法判断a中溶液是否为饱和溶液
B.c中溶液溶质的质量分数为33.3%
C.b中溶液在加热过程中始终为饱和溶液
D.常用冷却热饱和溶液的方法获得氯化钠晶体
13.现有编号为①、②、③的三个烧杯中均分别盛有100克水,20 ℃时向三个烧杯中分别加入36克、56克、76克的同种物质,充分溶解,实验结果如图所示,下列判断正确的是( )
A.①中所得溶液一定是不饱和溶液
B.②③中所得溶液溶质的质量分数相等
C.若②中溶液升温到30 ℃,溶液的质量一定不变
D.若③中溶液恒温蒸发,溶质的质量分数一定变大
14.下图所示为蒸发氯化钠溶液的实验过程,其中①→②→③为恒温蒸发过程,③→④为升温蒸发过程,②溶液恰好为饱和状态,分析实验过程,可以作出的正确判断是( )
A.在①→②过程中,氯化钠的质量分数保持不变
B.在②→③过程中,氯化钠的溶解度不断增大
C.在③→④过程中,水的质量分数不断增大
D.在②→④过程中,氯化钠的质量分数先不变后增大
15. 压强为101kPa下,硝酸钾和氨气在不同温度下的溶解度如下表。下列说法正确的是( )
A. 两种物质的溶解度均随温度升高而增大
B.20 ℃时,KNO3饱和溶液中溶质的质量分数为31.6%
C.60 ℃的KNO3饱和溶液降温至30 ℃,有晶体析出
D.NH3的溶解度与压强大小无关
16.20 ℃时,四个实验小组分别取不同质量的NaCl,逐渐加入各盛有50 g水的烧杯中,不断搅拌直到不再溶解为止,然后分别称量剩余NaCl的质量。记录数据如下表:
下列说法错误的是( )
A.20 ℃时,50 g NaCl饱和溶液中含有18 g NaCl
B.用蒸发的方法可以使不饱和溶液变成饱和溶液
C.第二组所得溶液的溶质与溶剂的质量比为9∶25
D.相同温度下,NaCl在水里的溶解度与水的质量无关
17.向甲物质中逐渐加入乙物质至过量。若x轴表示加入乙物质的质量,则下列选项与下图不相符合的是( )
18. 某同学选用氢氧化钠固体与水配制20克溶质质量分数为10%的氢氧化钠溶液,下列说法错误的是( )
① 需称取氢氧化钠固体2.0克
② 称量前托盘天平应先检查游码是否归零,并调节平衡
③ 用托盘天平称量氢氧化钠固体时,为防止污染托盘,可将氢氧化钠放在纸上称量
④ 选用250 mL量筒量取18 mL的水
⑤ 存放溶液时,为确保数据准确,将试剂瓶用蒸馏水清洗后,立即倒入所配溶液封存
A. ①④ B.③④⑤ C.④⑤ D.②③⑤
19.自来水厂净水过程示意图如下,下列说法正确的是( )
A.明矾是一种常用的絮凝剂
B.过滤可除去水中杂质离子
C.活性炭可长期使用无需更换
D.经该净水过程得到的是纯水
20.下列对河水的净化操作中,净化程度最高的是( )
A.蒸馏 B.过滤
C.加入活性炭 D.静置沉淀
21.已知t ℃时,氯化钾的溶解度为40g,在该温度下,将25g 氯化钾固体加入50g水中,充分溶解,形成的溶液中溶质的质量分数为____。
22. 用溶质质量分数为98%、密度为1.84克/厘米3的浓硫酸配制溶质质量分数为10%的稀硫酸100毫升,计算时必须查阅的数据是____。配制过程除使用量筒、玻璃棒和胶头滴管外,还需要的一种玻璃仪器是____。
23. 下表是A、B、C三种固体物质在不同温度(t1<t2<t3)时的溶解度,请回答:
(1)____℃时,A、B两种物质的溶解度相同。
(2)t3 ℃时,分别取等量的B、C饱和溶液于试管甲、乙中(如图),将试管放入盛有水的烧杯中,向烧杯中加入一定量硝酸铵(不考虑试管中水的变化),有固体析出的试管为____(选填“甲”或“乙”)。
(3)t1 ℃时,将10克A固体放入40克水中,充分搅拌后,所得溶液中溶质的质
24. 一水硫酸四氨合铜的化学式为[Cu(NH3)4]SO4·H2O,是一种高效、安全的杀菌剂。它在乙醇-水混合溶剂中的溶解度随乙醇体积分数的变化曲线如图甲所示。小明在实验室以氧化铜为主要原料合成该物质,他设计的合成路线如图乙所示:
图甲
图乙
(1)溶液A中一定存在的溶质为____。
(2)溶液B中含硫酸四氨合铜,“一系列操作”是指向溶液B中加入适量____、过滤、洗涤、干燥等。
25.水和溶液在生活、生产中应用广泛。请回答下列问题。
(1)水的天然循环既实现了水的自身净化,又完成了水资源的重新分配。水在天然循环过程中发生了____(选填“物理”或“化学”)变化。
(2)对天然水进行净化处理,可以得到自来水,将自来水进一步净化处理得到可直接饮用的水。机场、车站等公共场所设有许多直饮水机,其处理水的过程如下图所示。
图中①对应的作用是____(选填字母序号,下同),③对应的作用是____。
A.杀菌消毒 B.过滤
C.吸附杂质 D.蒸馏
(3)含有较多可溶性钙、镁矿物质的天然水称为硬水。生活中为了降低水的硬度并杀菌消毒,可采用的方法是____。
(4)溶液对于生命活动具有重要意义。某同学出现低血糖症状时,校医给他喝了一瓶质量为 200克溶质质量分数为 25%的葡萄糖水,快速补充糖分。这瓶葡萄糖水中溶质的质量为____克。
(5)右图是氯化钠和硝酸钾两种固体的溶解度曲线,据图分析:
① 溶解度受温度影响较大的物质是__。
② 若硝酸钾晶体中含有少量的氯化钠杂质,可采用____的方法提纯硝酸钾。
26.实验室配制一定溶质质量分数的氯化钠溶液时,所需氯化钠固体应放在托盘天平的____(填“左盘”或“右盘”)上进行称量;若所配制溶液溶质的质量分数偏大,则可能是量取水时____(填“俯视”或“仰视”)量筒读数所致。
1.NaCl和KNO3在不同温度时的溶解度如下表。下列说法错误的是( )
A. 20 ℃时,100g H2O最多能溶解36.0g NaCl
B.40 ℃时,KNO3饱和溶液的溶质质量分数小于63.9%
C.可用冷却海水的方法获取大量食盐
D.其他条件不变,升温可将KNO3饱和溶液变为不饱和溶液
2.观察下图,下列判断正确的是( )
A.Y的溶解度比X 的溶解度大
B.t1 ℃时,X、Y 两种饱和溶液的溶质质量分数都是 20%
C.若烧杯内有晶体析出,则烧杯中饱和溶液的溶质为Y
D.t2℃时,若X、Y 的饱和溶液质量相等,则溶液中溶质的质量X<Y
3.甲、乙两种物质是NaCl和KNO3,它们的溶解度曲线如图所示。下列叙述不正确的是( )
A.将t1℃时甲的饱和溶液变为不饱和溶液,可采取升温到t3℃的方法
B.t2℃时,质量相等的甲和乙的饱和溶液,其溶质的质量一定相等
C.配制t1℃20%的甲溶液:称取20克KNO3溶解在80克热水中,再降温至t1℃
D.乙中含有少量的甲杂质,可采用加水溶解、蒸发浓缩、热结晶、趁热过滤、洗涤、干燥的方法提纯
4.下列说法正确的是( )
A.均一、稳定的液体都是溶液
B.溶质均以离子形式分散到溶剂中
C.同一温度下,硝酸钾的饱和溶液比不饱和溶液浓
D.饱和溶液析出晶体后溶质质量分数一定变小
5.甲、乙两种固体的溶解度曲线如图所示,下列说法正确的是( )
A.甲的溶解度大于乙的溶解度
B.t1℃时,甲、乙饱和溶液中溶质的质量分数相等
C.t2℃时,60g甲的饱和溶液稀释到20%需加水10g
D.将t1℃时相等质量的甲、乙的饱和溶液升温到t2℃,溶液中溶质的质量甲大于乙
6.将30g固体物质X(不含结晶水)投入盛有20g水的烧杯中,搅拌,测得0 ℃、t1℃、t2℃、t3℃时烧杯中溶液的质量分别如图中A、B、C、D点所示。
回答下列问题:
(1)A、B两点对应的溶液中溶质的质量分数较大的是____(填字母编号)。
(2)0 ℃时,物质X的溶解度是____。
(3)A、B、C、D四点对应的溶液中,一定属于饱和溶液的是____(填字母编号)。
(4)下列说法正确的是____(填序号)。
① t1 ℃时,若向B点对应的烧杯中再加入30g水,搅拌,所得溶液为不饱和溶液
② 若要从D点对应的溶液中得到全部固体X,可采用降温结晶的方法
③ t2 ℃时,将物质X的饱和溶液变为不饱和溶液,溶质的质量可能增大
7.溶液与人类生产、生活密切相关。
(1)把少量下列物质分别加入水中,充分搅拌,能得到溶液的是____(填序号)。
A.硝酸钾 B.植物油 C.面粉
(2)下列有关溶液的说法中,正确的是____(填序号)。
A.凡是均一的、稳定的液体一定是溶液
B.溶液是均一、稳定的混合物
C.溶液一定是无色的,且溶剂一定是水
(3)下图为甲、乙、丙三种固体物质的溶解度曲线。
① t1℃时,甲、乙两种物质的溶解度____(填“相等”或“不相等”)。
② t2℃时,甲物质饱和溶液中溶质与溶剂的质量比为____(填最简比)。
③ 现有t1℃时甲、乙、丙三种物质的饱和溶液,将这三种溶液分别升温到t2℃,所得溶液中溶质质量分数大小关系是____(填序号)。
A.甲>乙>丙 B.甲=乙<丙
C.甲=乙>丙
(4)用固体氯化钠和蒸馏水配制50g溶质质量分数为6%的氯化钠溶液,需要氯化钠的质量为____g。若用已配制好的50g溶质质量分数为6%的氯化钠溶液配制溶质质量分数为3%的氯化钠溶液,需要加水的质量为____g。
8. 某同学进行硫酸铜晶体(化学式为CuSO4·5H2O)的制备和生长实验,配制了某温度时的硫酸铜热饱和溶液,静置、冷却到室温,观察晶体的生长,如图。
(1)能判断原硫酸铜溶液已饱和的方法是____。
A. 观察颜色,溶液蓝色较深
B.溶液冷却,有蓝色晶体析出
C.蒸发少量水,有蓝色晶体析出
D.加入硫酸铜晶体,晶体质量不变
(2)现称取49克无水硫酸铜溶于水,配成150克某温度时的热饱和溶液,再冷却到室温,共析出50克硫酸铜晶体,请计算该室温时硫酸铜饱和溶液的溶质质量分数。
温度/℃
10
20
30
60
溶解度/g
KNO3
20.9
31.6
45.8
110
NH3
70
56
44.5
20
实验小组
第一组
第二组
第三组
第四组
水的质量/g
50
50
50
50
所取NaCl的质量/g
15
20
25
30
剩余NaCl的质量/g
0
2
7
12
选项
甲物质
乙物质
y轴表示的含义
A
二氧化锰
过氧化氢溶液
二氧化锰的质量
B
t ℃的水
硝酸钾
t ℃时硝酸钾的溶解度
C
氯化银
稀硝酸
氯化银的质量
D
饱和石灰水
生石灰
溶液的质量
温度(℃)
t1
t2
t3
物质A(克)
36.0
36.2
37.3
物质B(克)
31.6
36.2
110.1
物质C(克)
0.165
0.135
0.076
温度/℃
0
20
40
60
NaCl的溶解度/g
35.7
36.0
36.6
37.3
KNO3的溶解度/g
13.3
31.6
63.9
110
第22讲 水和溶液-备考2024年中考科学一轮复习专题练习(浙江专用): 这是一份第22讲 水和溶液-备考2024年中考科学一轮复习专题练习(浙江专用),文件包含第22讲水和溶液原卷板docx、第22讲水和溶液解析版docx等2份试卷配套教学资源,其中试卷共44页, 欢迎下载使用。
2023年浙江省初中科学 一轮复习 第三部分 第35讲 水和溶液 专题练习: 这是一份2023年浙江省初中科学 一轮复习 第三部分 第35讲 水和溶液 专题练习,文件包含2023年浙江省初中科学一轮复习第三部分第35讲水和溶液专题练习学生版docx、2023年浙江省初中科学一轮复习第三部分第35讲水和溶液专题练习教师版docx等2份试卷配套教学资源,其中试卷共34页, 欢迎下载使用。
中考科学 一轮复习 第3部分 第6讲 金属: 这是一份中考科学 一轮复习 第3部分 第6讲 金属,文件包含备战2021中考科学一轮复习第3部分第6讲金属讲解部分doc、备战2021中考科学一轮复习第3部分第6讲金属巩固练习教师版doc、备战2021中考科学一轮复习第3部分第6讲金属巩固练习学生版doc等3份试卷配套教学资源,其中试卷共27页, 欢迎下载使用。

