备战2022 中考科学 一轮复习 第3部分 第3讲 水和溶液 同步练习
展开第 3讲 水和溶液
1.课本中用加入少量Na2SO4的水进行电解水实验,从该实验中不能获取的信息是( C )
A.纯水的导电能力弱
B.负极产生气体的速率比正极快
C.常温下,水的pH=7
D.水由氢元素和氧元素组成
【解析】 A.纯水的导电能力弱,用加入少量Na2SO4的水进行电解水实验可增强水的导电性,说法正确;B.根据“正氧负氢”“氧一氢二”,负极产生气体为氢气,生成速率比正极快,说法正确;C.常温下,水显中性,pH=7,但是在电解水实验中不能得出该结论,说法错误;D.电解水生成氢气和氧气,根据质量守恒定律可知,水由氢元素和氧元素组成,说法正确;故选C。
2.某同学用如图所示的装置进行电解水实验,并作了以下描述:
① 向水中加入少量硫酸钠(中性),可加快气体产生的速度;
② 甲、乙两试管内收集到气体的质量比约为1∶8;
③ 电解一段时间后,水槽里的溶液呈碱性;
④ 乙试管内产生的气体能使带火星的木条复燃。以上描述正确的是( C )
A.①②③④ B.①②③
C.①②④ D.①③④
3.将下列物质放入水中,其中一种物质的能量变化与其他三种物质不同的是
( D )
A. CaO B.NaOH
C.浓H2SO4 D.NH4NO3
【解析】 CaO能与水反应生成氢氧化钙,并释放大量的热,使水温度升高;NaOH溶于水后使水温度升高;浓H2SO4加入水中,使水温度升高;NH4NO3固体溶于水使水温度降低,故D选项符合题意。
4.为唤起公众节水意识,加强水资源保护,国际上将每年3月22日定为“世界水日”。下列有关水的说法正确的是( A )
A.水是一种常用的溶剂
B.工业废水不经处理就任意排放
C.电解水实验得出水是由氢气和氧气组成的
D.地球上可供利用的淡水资源取之不尽、用之不竭的
5. 杭州市的自来水由于增设了加臭氧(O3)和加活性炭两道处理程序,水质处于全国大城市优秀水平。根据以上报道,人们得出的下列结论中,符合科学道理的是
( D )
A. 杭州市的自来水属于纯净物
B.杭州市自来水的物理、化学性质就是水的物理、化学性质
C.加臭氧和加活性炭都是利用它们的化学性质来净化水质
D.以上水处理过程中,水分子的化学性质不变
6.下列关于溶液的说法正确的是( A )
A.溶液具有均一性、稳定性
B.长期放置后不会分层的液体一定是溶液
C.气体的溶解度随压强增大而减小
D.医用酒精是75%的乙醇溶液,乙醇作溶剂
【解析】 A.溶液具有均一性、稳定性,故A选项符合题意;B.长期放置后不会分层的液体不一定是溶液,例如蒸馏水长期放置后不会分层,但是蒸馏水不是溶液,故B选项不符合题意;C.气体的溶解度与温度和压强有关,温度一定时,气体的溶解度随压强增大而增大,压强一定时,气体的溶解度随温度的升高而降低,故C选项不符合题意;D.医用酒精是75%的乙醇溶液,乙醇作溶质,水作溶剂,故D选项不符合题意。
7.溶液的知识广泛用于生产、生活中。下列有关溶液说法正确的是( B )
A.碘溶于水得到碘酒
B.溶液是均一、稳定的混合物
C.洗涤剂去油污的原理是溶解
D.植物油加入水中可得溶液
【解析】 碘不能溶于水,碘溶于酒精得到碘酒,故A错误;溶液是一种或几种物质溶于另一种物质中,形成的均一、稳定的混合物,故B正确;洗涤剂去油污的原理是洗涤剂对油脂有乳化作用,故C错误;植物油加入水中不能溶解,故不能得到溶液,只能得到乳浊液。
8.下列关于溶液的说法不正确的是( B )
A.与乳化作用相比,溶解能使物质混合的更均匀
B.20 ℃时,50g水中溶解了15g硝酸钾,则 20 ℃时硝酸钾的溶解度是30g
C.一定温度下,固体物质的溶解度不随水的质量改变而改变
D.硝酸钾的饱和溶液恒温蒸发部分水后,剩余溶液溶质质量分数不变
【解析】 乳化形成的乳浊液不均一、不稳定,溶解形成的溶液均一、稳定,故溶解比乳化混合更均匀;在一定温度下,某固态物质在100g溶剂中达到饱和状态时所溶解的溶质的质量,叫做这种物质在这种溶剂中的溶解度,20 ℃时,50g水中溶解了15 g硝酸钾,没有确定是否饱和,则无法确定20 ℃时硝酸钾的溶解度是30g;物质溶解度的大小,一方面决定于物质(指的是溶剂和溶质)的本身,另一方面也与外界条件如温度、压强、溶剂种类等有关,与溶剂的多少没有关系;溶液是均一、稳定的混合物,硝酸钾溶液恒温蒸发部分水,溶液仍饱和,溶质质量分数=×100%,温度不变溶解度不变,溶质质量分数不变。
9.某兴趣小组分别用加溶质和恒温蒸发溶剂的方法,将一定质量的硝酸钾不饱和溶液转化为饱和溶液。实验过程中,硝酸钾溶解度的变化情况分别是( D )
A.变大 不变 B.变大 变小
C.不变 变大 D.不变 不变
【解析】 由题意可知,某兴趣小组分别用加溶质和恒温蒸发溶剂的方法,将一定质量的硝酸钾不饱和溶液转化为饱和溶液。由于溶解度只随温度变化而变化,该兴趣小组实验过程中没有改变温度,故溶解度不会发生改变。
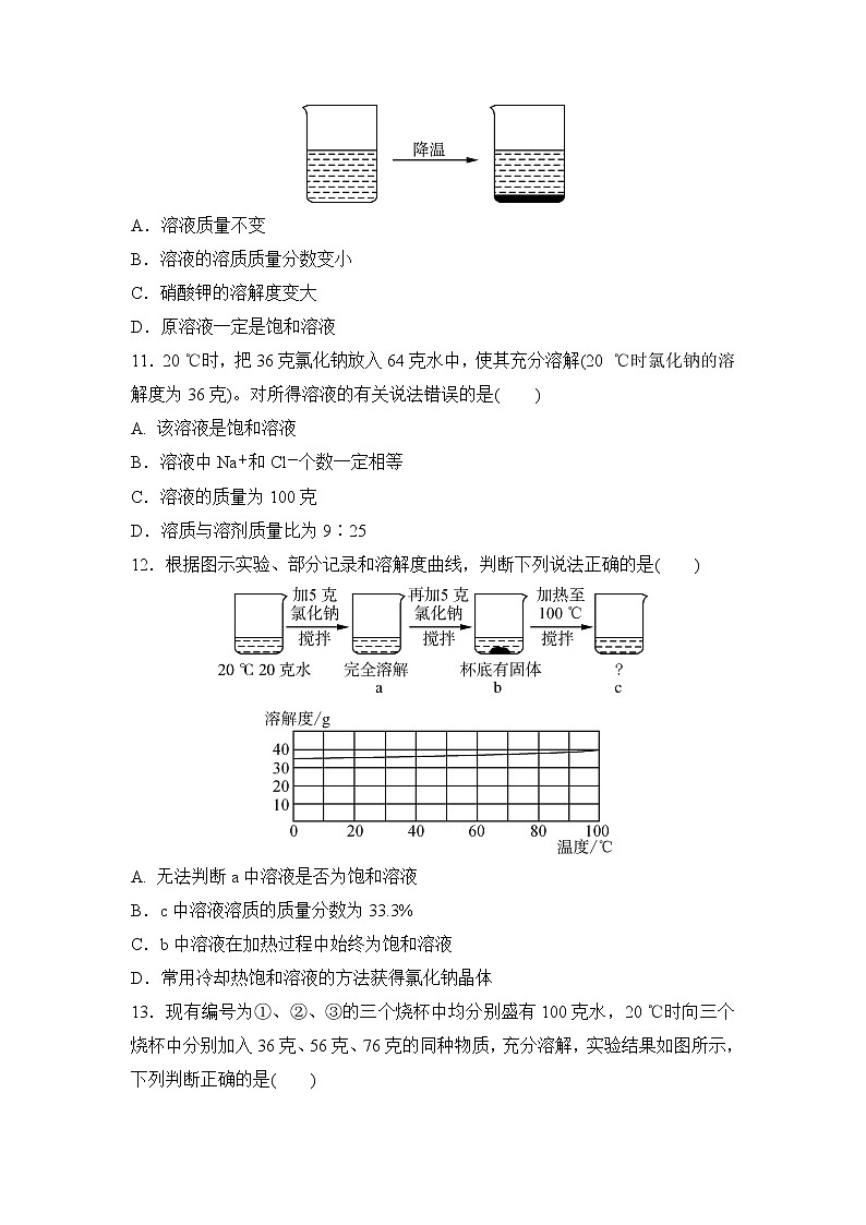
10.一杯热硝酸钾溶液放在桌面上,一段时间后观察到烧杯底部有少量的晶体析出,如图所示。忽略水的蒸发,下列关于硝酸钾及其溶液的分析正确的是( B )
A.溶液质量不变
B.溶液的溶质质量分数变小
C.硝酸钾的溶解度变大
D.原溶液一定是饱和溶液
11.20 ℃时,把36克氯化钠放入64克水中,使其充分溶解(20 ℃时氯化钠的溶解度为36克)。对所得溶液的有关说法错误的是( C )
A. 该溶液是饱和溶液
B.溶液中Na+和Cl-个数一定相等
C.溶液的质量为100克
D.溶质与溶剂质量比为9∶25
12.根据图示实验、部分记录和溶解度曲线,判断下列说法正确的是( C )
A. 无法判断a中溶液是否为饱和溶液
B.c中溶液溶质的质量分数为33.3%
C.b中溶液在加热过程中始终为饱和溶液
D.常用冷却热饱和溶液的方法获得氯化钠晶体
13.现有编号为①、②、③的三个烧杯中均分别盛有100克水,20 ℃时向三个烧杯中分别加入36克、56克、76克的同种物质,充分溶解,实验结果如图所示,下列判断正确的是( B )
A.①中所得溶液一定是不饱和溶液
B.②③中所得溶液溶质的质量分数相等
C.若②中溶液升温到30 ℃,溶液的质量一定不变
D.若③中溶液恒温蒸发,溶质的质量分数一定变大
【解析】 A.依据饱和溶液的概念可知,②、③中有固体存在,一定是饱和溶液,①中没有固体存在,可能是恰好溶解,则可能是饱和溶液也可能不是饱和溶液,故错误;B.②③溶液都是相同温度下的饱和溶液,所以溶液的溶质质量分数一定相等,故正确;C.烧杯②中溶液升温至30 ℃,因溶解度与温度有关,故溶液的质量一定变化,故错误;D.恒温蒸发溶剂,饱和溶液析出晶体,但溶液仍为饱和溶液,相同温度下的同种物质的饱和溶液溶质质量分数因溶解度相等而相等,溶质质量分数不变,故错误。
14.下图所示为蒸发氯化钠溶液的实验过程,其中①→②→③为恒温蒸发过程,③→④为升温蒸发过程,②溶液恰好为饱和状态,分析实验过程,可以作出的正确判断是( D )
A.在①→②过程中,氯化钠的质量分数保持不变
B.在②→③过程中,氯化钠的溶解度不断增大
C.在③→④过程中,水的质量分数不断增大
D.在②→④过程中,氯化钠的质量分数先不变后增大
【解析】 ①→②过程中恒温蒸发,水分不断减少,氯化钠的溶质质量分数不断增大;②→③过程中由于是恒温蒸发,故物质的溶解度保持不变;③→④为升温蒸发过程,溶解度变大,饱和溶液中溶质质量分数逐渐增大,故水的质量分数不断减小;②→③过程中②溶液恰好为饱和状态,③析出晶体为饱和溶液,故溶质质量分数不变,③→④过程中升温蒸发过程溶解度变大,饱和溶液中溶质质量分数逐渐增大。
15. 压强为101kPa下,硝酸钾和氨气在不同温度下的溶解度如下表。下列说法正确的是( C )
温度/℃
10
20
30
60
溶解度/g
KNO3
20.9
31.6
45.8
110
NH3
70
56
44.5
20
A. 两种物质的溶解度均随温度升高而增大
B.20 ℃时,KNO3饱和溶液中溶质的质量分数为31.6%
C.60 ℃的KNO3饱和溶液降温至30 ℃,有晶体析出
D.NH3的溶解度与压强大小无关
16.20 ℃时,四个实验小组分别取不同质量的NaCl,逐渐加入各盛有50 g水的烧杯中,不断搅拌直到不再溶解为止,然后分别称量剩余NaCl的质量。记录数据如下表:
实验小组
第一组
第二组
第三组
第四组
水的质量/g
50
50
50
50
所取NaCl的质量/g
15
20
25
30
剩余NaCl的质量/g
0
2
7
12
下列说法错误的是( A )
A.20 ℃时,50 g NaCl饱和溶液中含有18 g NaCl
B.用蒸发的方法可以使不饱和溶液变成饱和溶液
C.第二组所得溶液的溶质与溶剂的质量比为9∶25
D.相同温度下,NaCl在水里的溶解度与水的质量无关
17.向甲物质中逐渐加入乙物质至过量。若x轴表示加入乙物质的质量,则下列选项与下图不相符合的是( D )
选项
甲物质
乙物质
y轴表示的含义
A
二氧化锰
过氧化氢溶液
二氧化锰的质量
B
t ℃的水
硝酸钾
t ℃时硝酸钾的溶解度
C
氯化银
稀硝酸
氯化银的质量
D
饱和石灰水
生石灰
溶液的质量
18. 某同学选用氢氧化钠固体与水配制20克溶质质量分数为10%的氢氧化钠溶液,下列说法错误的是( B )
① 需称取氢氧化钠固体2.0克
② 称量前托盘天平应先检查游码是否归零,并调节平衡
③ 用托盘天平称量氢氧化钠固体时,为防止污染托盘,可将氢氧化钠放在纸上称量
④ 选用250 mL量筒量取18 mL的水
⑤ 存放溶液时,为确保数据准确,将试剂瓶用蒸馏水清洗后,立即倒入所配溶液封存
A. ①④ B.③④⑤ C.④⑤ D.②③⑤
19.自来水厂净水过程示意图如下,下列说法正确的是( A )
A.明矾是一种常用的絮凝剂
B.过滤可除去水中杂质离子
C.活性炭可长期使用无需更换
D.经该净水过程得到的是纯水
【解析】 A.是明矾沉降常用的絮凝剂,明矾可作絮凝剂是因为与水反应生成氢氧化铝胶状物,吸附悬浮杂质,使其沉降,符合题意;B.过滤可除去水中的难溶性物质,杂质离子是溶解在水中的,过滤不能除去,不符合题意;C.活性炭长期使用,它的吸附能力会下降,所以一定时间后应该更换,不符合题意;D.经该净水过程得到的不是纯水,此时水中还含有可溶性的钙、镁离子,不符合题意。
20.下列对河水的净化操作中,净化程度最高的是( A )
A.蒸馏 B.过滤
C.加入活性炭 D.静置沉淀
21.已知t ℃时,氯化钾的溶解度为40g,在该温度下,将25g 氯化钾固体加入50g水中,充分溶解,形成的溶液中溶质的质量分数为__28.6%__。
【解析】 已知t ℃时,氯化钾的溶解度为40g,即在该温度下,100g水中最多能溶解40g氯化钾;t ℃时将 25g 氯化钾固体加入50g 水中,充分溶解,最多能溶解20g氯化钾,得到70g溶液,则溶液中溶质的质量分数为×100%≈ 28.6%。
22. 用溶质质量分数为98%、密度为1.84克/厘米3的浓硫酸配制溶质质量分数为10%的稀硫酸100毫升,计算时必须查阅的数据是__溶质质量分数为10%的稀硫酸的密度__。配制过程除使用量筒、玻璃棒和胶头滴管外,还需要的一种玻璃仪器是__烧杯__。
23. 下表是A、B、C三种固体物质在不同温度(t1<t2<t3)时的溶解度,请回答:
温度(℃)
t1
t2
t3
物质A(克)
36.0
36.2
37.3
物质B(克)
31.6
36.2
110.1
物质C(克)
0.165
0.135
0.076
(1)__t2__℃时,A、B两种物质的溶解度相同。
(2)t3 ℃时,分别取等量的B、C饱和溶液于试管甲、乙中(如图),将试管放入盛有水的烧杯中,向烧杯中加入一定量硝酸铵(不考虑试管中水的变化),有固体析出的试管为__甲__(选填“甲”或“乙”)。
(3)t1 ℃时,将10克A固体放入40克水中,充分搅拌后,所得溶液中溶质的质量分数为__20%__。
【解析】 (1)由表中信息可知,t2℃时,A、B两种物质的溶解度相同。
(2)向烧杯中加入一定量硝酸铵(不考虑试管中水的变化),硝酸铵溶于水吸热,导致温度降低,B的溶解度减小,有固体析出。
(3)t1℃时A的溶解度是36.0克,将10克A固体放入40克水中,充分搅拌后,能够完全溶解,所得溶液中溶质的质量分数为×100%=20%。
24. 一水硫酸四氨合铜的化学式为[Cu(NH3)4]SO4·H2O,是一种高效、安全的杀菌剂。它在乙醇-水混合溶剂中的溶解度随乙醇体积分数的变化曲线如图甲所示。小明在实验室以氧化铜为主要原料合成该物质,他设计的合成路线如图乙所示:
图甲
图乙
(1)溶液A中一定存在的溶质为__硫酸铜__。
(2)溶液B中含硫酸四氨合铜,“一系列操作”是指向溶液B中加入适量__乙醇__、过滤、洗涤、干燥等。
【解析】 (1)溶液A中一定存在的溶质有稀硫酸和氧化铜反应生成的硫酸铜。
(2)由图甲可知,一水硫酸四氨合铜不溶于乙醇,溶液B中含硫酸四氨合铜,“因此一系列操作”是指向溶液B中加入适量乙醇、过滤、洗涤、干燥等。
25.水和溶液在生活、生产中应用广泛。请回答下列问题。
(1)水的天然循环既实现了水的自身净化,又完成了水资源的重新分配。水在天然循环过程中发生了__物理__(选填“物理”或“化学”)变化。
(2)对天然水进行净化处理,可以得到自来水,将自来水进一步净化处理得到可直接饮用的水。机场、车站等公共场所设有许多直饮水机,其处理水的过程如下图所示。
图中①对应的作用是__C__(选填字母序号,下同),③对应的作用是__A__。
A.杀菌消毒 B.过滤
C.吸附杂质 D.蒸馏
(3)含有较多可溶性钙、镁矿物质的天然水称为硬水。生活中为了降低水的硬度并杀菌消毒,可采用的方法是__煮沸__。
(4)溶液对于生命活动具有重要意义。某同学出现低血糖症状时,校医给他喝了一瓶质量为 200克溶质质量分数为 25%的葡萄糖水,快速补充糖分。这瓶葡萄糖水中溶质的质量为__50__克。
(5)右图是氯化钠和硝酸钾两种固体的溶解度曲线,据图分析:
① 溶解度受温度影响较大的物质是KNO3__。
② 若硝酸钾晶体中含有少量的氯化钠杂质,可采用__降温结晶__的方法提纯硝酸钾。
【解析】 (1)水的三态变化,实现了水的天然循环,水的三态变化,没有生成新物质,属于物理变化。(2)活性炭具有吸附性,可以吸附杂质,紫外线照射可以杀菌消毒。(3)生活中降低水的硬度的方法是煮沸。(4)这瓶葡萄糖水中溶质的质量为200g×25%=50g。(5)①由图可知,硝酸钾的溶解度随温度变化较大。②硝酸钾溶解度随温度升高增大较快,可用降温结晶方法提纯硝酸钾。
26.实验室配制一定溶质质量分数的氯化钠溶液时,所需氯化钠固体应放在托盘天平的__左盘__(填“左盘”或“右盘”)上进行称量;若所配制溶液溶质的质量分数偏大,则可能是量取水时__俯视__(填“俯视”或“仰视”)量筒读数所致。
【解析】 实验室配制一定溶质质量分数的氯化钠溶液时,根据“左物右码”,所需氯化钠固体应放在托盘天平的左盘上进行称量;若所配制溶液溶质的质量分数偏大,则可能是量取水时俯视量筒读数所致,俯视造成量取水的体积偏小,所配制溶液溶质的质量分数偏大。
1.NaCl和KNO3在不同温度时的溶解度如下表。下列说法错误的是( C )
温度/℃
0
20
40
60
NaCl的溶解度/g
35.7
36.0
36.6
37.3
KNO3的溶解度/g
13.3
31.6
63.9
110
A. 20 ℃时,100g H2O最多能溶解36.0g NaCl
B.40 ℃时,KNO3饱和溶液的溶质质量分数小于63.9%
C.可用冷却海水的方法获取大量食盐
D.其他条件不变,升温可将KNO3饱和溶液变为不饱和溶液
【解析】 A.根据表格提供的数据,20 ℃时NaCl的溶解度是36.0g,固体的溶解度是在一定温度下,某固态物质在100g溶剂里达到饱和状态时所溶解的质量,因此20 ℃时,100g H2O中最多能溶解36.0g NaCl,选项A正确;B.根据表格提供的数据,40 ℃时KNO3的溶解度是63.9g,则40 ℃时KNO3饱和溶液的溶质质量分数为×100%小于63.9%,选项B正确;C.根据表格提供的数据,氯化钠的溶解度受温度影响较小,且海水中氯化钠的浓度较低,从海水中获取食盐应该采用蒸发结晶的方法(即海水晒盐),用冷却海水的方法不能获取大量食盐,选项C错误;D.从表中数据可知,硝酸钾的溶解度随温度升高而增大,因此在其他条件不变时,升温可将KNO3饱和溶液变为不饱和溶液,选项D正确。
2.观察下图,下列判断正确的是( D )
A.Y的溶解度比X 的溶解度大
B.t1 ℃时,X、Y 两种饱和溶液的溶质质量分数都是 20%
C.若烧杯内有晶体析出,则烧杯中饱和溶液的溶质为Y
D.t2℃时,若X、Y 的饱和溶液质量相等,则溶液中溶质的质量X<Y
【解析】 不指明温度比较溶解度没有意义,选项A错误;由图知t1℃时,X、Y 两种饱和溶液的溶解度相等,饱和溶液溶质质量分数=×100%,X、Y 两种饱和溶液的溶质质量分数为20 g/(100 g+20 g)≈16.7%,选项B错误,同理若t2℃时X、Y 的饱和溶液质量相等,溶解度越大,溶质质量分数越大,t2℃时溶解度X<Y,则溶质质量分数X<Y,溶液中溶质的质量X<Y,选项D正确;氢氧化钠溶于水会放热,饱和溶液温度升高有晶体析出,则应该是溶解度随温度升高而减小,应该是溶质X,选项C错误。
3.甲、乙两种物质是NaCl和KNO3,它们的溶解度曲线如图所示。下列叙述不正确的是( C )
A.将t1℃时甲的饱和溶液变为不饱和溶液,可采取升温到t3℃的方法
B.t2℃时,质量相等的甲和乙的饱和溶液,其溶质的质量一定相等
C.配制t1℃20%的甲溶液:称取20克KNO3溶解在80克热水中,再降温至t1℃
D.乙中含有少量的甲杂质,可采用加水溶解、蒸发浓缩、热结晶、趁热过滤、洗涤、干燥的方法提纯
【解析】 甲物质溶解度随着温度的升高而升高,升温溶解度增大,饱和溶液变为不饱和溶液;t2℃时,甲、乙溶解度相等,故质量相等的甲和乙的饱和溶液,其溶质的质量相等;甲物质溶解度随着温度的升高而升高,配制后再降温,部分晶体析出,质量分数小于20%;乙溶解度随温度变化差别较小,提纯可采用蒸发结晶的方法。
4.下列说法正确的是( C )
A.均一、稳定的液体都是溶液
B.溶质均以离子形式分散到溶剂中
C.同一温度下,硝酸钾的饱和溶液比不饱和溶液浓
D.饱和溶液析出晶体后溶质质量分数一定变小
【解析】 均一、稳定的液体不一定是溶液,如水;不是所有溶质都均以离子形式分散到溶剂中,如蔗糖溶液中蔗糖以蔗糖分子的形式分散在水中;同一温度下,硝酸钾的饱和溶液比其不饱和溶液溶质的质量分数大;饱和溶液恒温蒸发溶剂析出晶体后,温度不变,溶解度不变,溶质质量分数不变。
5.甲、乙两种固体的溶解度曲线如图所示,下列说法正确的是( B )
A.甲的溶解度大于乙的溶解度
B.t1℃时,甲、乙饱和溶液中溶质的质量分数相等
C.t2℃时,60g甲的饱和溶液稀释到20%需加水10g
D.将t1℃时相等质量的甲、乙的饱和溶液升温到t2℃,溶液中溶质的质量甲大于乙
【解析】 A.溶解度的数值与温度有关,不指明温度,无法对两种物质的溶解度大小进行比较,不符合题意;B.由图可知,t1℃时,甲、乙的溶解度相等,所以二者饱和溶液的溶质质量分数相等,符合题意;C.由图可知,t2℃时,甲的溶解度是50g,该温度下,甲的饱和溶液的溶质质量分数为×100%,依据稀释前后溶质质量不变,设需加水的质量为x,60g××100%=(60g+x)×20%,x=40g,不符合题意;D.t1℃时,甲、乙的溶解度相等,甲、乙饱和溶液的溶质质量分数相等;在升温到t2℃时,甲、乙溶解度增加,甲、乙变为不饱和溶液,二者溶质质量分数未发生改变,仍相等,不符合题意。
6.将30g固体物质X(不含结晶水)投入盛有20g水的烧杯中,搅拌,测得0 ℃、t1℃、t2℃、t3℃时烧杯中溶液的质量分别如图中A、B、C、D点所示。
回答下列问题:
(1)A、B两点对应的溶液中溶质的质量分数较大的是__B__(填字母编号)。
(2)0 ℃时,物质X的溶解度是__20g__。
(3)A、B、C、D四点对应的溶液中,一定属于饱和溶液的是__A、B__(填字母编号)。
(4)下列说法正确的是__③__(填序号)。
① t1 ℃时,若向B点对应的烧杯中再加入30g水,搅拌,所得溶液为不饱和溶液
② 若要从D点对应的溶液中得到全部固体X,可采用降温结晶的方法
③ t2 ℃时,将物质X的饱和溶液变为不饱和溶液,溶质的质量可能增大
【解析】 (1)将30g固体物质X(不含结晶水)投入盛有20g水的烧杯中,溶液中溶剂的质量都是20g,A点溶质质量是4g,B点溶质质量为12g,溶质的质量分数较大的是 B;(2)由图可知,0 ℃时,物质X在20g水中最多能溶解4g,则在100g水中最多溶解20g,溶解度是20g;(3)A、B、C、D四点对应的溶液中,A、B两点对应的溶液都是与剩余固体共存的溶液,一定属于饱和溶液,C点溶液可能饱和也可能不饱和,D点溶液一定不饱和;(4)① t1℃时,20g水中最多能溶12g X,则30g水中最多能溶18g X,若向B点对应的烧杯中再加入30g 水,搅拌,所得溶液恰好是饱和溶液,选项错误;② 若要从D点对应的溶液中得到全部固体X,可采用蒸发结晶的方法,选项错误;③ 如果采用升高温度并加入溶质的方法将t2℃时的物质X的饱和溶液变为高温条件下的不饱和溶液,溶质的质量会增大;如果只是增加溶剂,则溶质的质量分数减小;如果只是升温变成高温条件下不饱和溶液,溶质的质量分数不变选项正确。
7.溶液与人类生产、生活密切相关。
(1)把少量下列物质分别加入水中,充分搅拌,能得到溶液的是__A__(填序号)。
A.硝酸钾 B.植物油 C.面粉
(2)下列有关溶液的说法中,正确的是__B__(填序号)。
A.凡是均一的、稳定的液体一定是溶液
B.溶液是均一、稳定的混合物
C.溶液一定是无色的,且溶剂一定是水
(3)下图为甲、乙、丙三种固体物质的溶解度曲线。
① t1℃时,甲、乙两种物质的溶解度__相等__(填“相等”或“不相等”)。
② t2℃时,甲物质饱和溶液中溶质与溶剂的质量比为__1∶2__(填最简比)。
③ 现有t1℃时甲、乙、丙三种物质的饱和溶液,将这三种溶液分别升温到t2℃,所得溶液中溶质质量分数大小关系是__C__(填序号)。
A.甲>乙>丙 B.甲=乙<丙
C.甲=乙>丙
(4)用固体氯化钠和蒸馏水配制50g溶质质量分数为6%的氯化钠溶液,需要氯化钠的质量为__3__g。若用已配制好的50g溶质质量分数为6%的氯化钠溶液配制溶质质量分数为3%的氯化钠溶液,需要加水的质量为__50__g。
【解析】 (1)把硝酸钾放入水中充分搅拌,能得到溶液,把植物油放入水中充分搅拌会生成乳浊液,面粉放入水中充分搅拌会形成悬浊液,故选A。(2)A.均一的、稳定的液体不一定是溶液,如水,故A选项错误;B.溶液是均一的、稳定的混合物,故B选项正确;C.溶液不一定是无色的,如硫酸铜溶液是蓝色的,且溶剂不一定是水,如碘酒中溶剂是酒精,故C选项错误。(3)① 在t1℃时,甲与乙的溶解度曲线交于一点,表示该温度下二者的溶解度相等。② 据溶解度曲线知,t2℃时甲物质的溶解度为50g,即100g溶剂中溶解50g甲,故t2℃时,甲物质的饱和溶液中溶质与溶剂的质量比为50∶100=1∶2。③ t1℃时,甲和乙的溶解度相等,甲、乙饱和溶液的质量分数也相等,丙饱和溶液的溶解度最小,丙的质量分数也最小,所以此时溶质质量分数大小为甲=乙>丙。升高温度后,甲、乙、丙溶质质量不变,溶液质量不变,因此溶质质量分数不变,仍然是甲=乙>丙,故选C。(4)用固体氯化钠和蒸馏水配制50g溶质质量分数为6%的氯化钠溶液,需要氯化钠的质量=50 g×6%=3g;若用已配制好的50g溶质质量分数为6%的氯化钠溶液配制溶质质量分数为3%的氯化钠溶液,设3%的氯化钠溶液的质量为x,则50g×6%=x×3%,解得:x=100g,3%的氯化钠溶液质量是100g,则还需要水的质量是100g-50g=50g。
8. 某同学进行硫酸铜晶体(化学式为CuSO4·5H2O)的制备和生长实验,配制了某温度时的硫酸铜热饱和溶液,静置、冷却到室温,观察晶体的生长,如图。
(1)能判断原硫酸铜溶液已饱和的方法是__D__。
A. 观察颜色,溶液蓝色较深
B.溶液冷却,有蓝色晶体析出
C.蒸发少量水,有蓝色晶体析出
D.加入硫酸铜晶体,晶体质量不变
(2)现称取49克无水硫酸铜溶于水,配成150克某温度时的热饱和溶液,再冷却到室温,共析出50克硫酸铜晶体,请计算该室温时硫酸铜饱和溶液的溶质质量分数。
解:析出CuSO4溶质的质量为m晶体×=50g×=32g;
溶液中剩余CuSO4溶质的质量为49 g-32 g =17 g;
溶液的质量为150 g-50 g=100 g;
溶质质量分数=×100%=×100%=17%;
答:该室温时硫酸铜饱和溶液的溶质质量分数为17%。
中考科学 一轮复习 第3部分 第3讲 水和溶液: 这是一份中考科学 一轮复习 第3部分 第3讲 水和溶液,文件包含备战2021中考科学一轮复习第3部分第3讲水和溶液巩固练习教师版doc、备战2021中考科学一轮复习第3部分第3讲水和溶液巩固练习学生版doc、备战2021中考科学一轮复习第3部分第3讲水和溶液讲解部分doc等3份试卷配套教学资源,其中试卷共38页, 欢迎下载使用。
备战2022 中考科学 一轮复习 第3部分 第6讲 金属 同步练习: 这是一份备战2022 中考科学 一轮复习 第3部分 第6讲 金属 同步练习,文件包含备战2022中考科学一轮复习第3部分第6讲金属巩固练习学生版doc、备战2022中考科学一轮复习第3部分第6讲金属巩固练习教师版doc、备战2022中考科学一轮复习第3部分第6讲金属讲解部分doc等3份试卷配套教学资源,其中试卷共27页, 欢迎下载使用。
备战2022 中考科学 一轮复习 第3部分 第13讲 元素的循环和物质的转化 同步练习: 这是一份备战2022 中考科学 一轮复习 第3部分 第13讲 元素的循环和物质的转化 同步练习,文件包含备战2022中考科学一轮复习第3部分第13讲元素的循环和物质的转化巩固练习学生版doc、备战2022中考科学一轮复习第3部分第13讲元素的循环和物质的转化巩固练习教师版doc、备战2022中考科学一轮复习第3部分第13讲元素的循环和物质的转化讲解部分doc等3份试卷配套教学资源,其中试卷共25页, 欢迎下载使用。

