

小学数学第一单元 两位数乘两位数的乘法两位数乘两位数表格教学设计
展开
这是一份小学数学第一单元 两位数乘两位数的乘法两位数乘两位数表格教学设计,共4页。
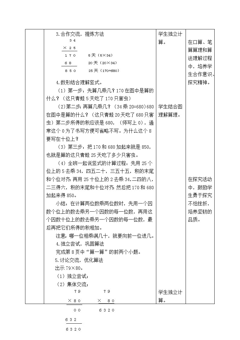
1.1.4 两位数乘两位数(二) 学习内容教科书第8页例6、课堂活动2和练习二的第4-6题。育人目标1. 进一步理解两位数乘两位数乘法的算理,掌握两位数乘两位数的计算方法。2.经历两位数乘两位数笔算乘法的计算方法的归纳过程,培养学生的概括能力和合作学习的能力。3.能运用所学知识解决问题,并在解决问题中体会数学在生活中的应用价值。学习重难点进一步理解两位数乘两位数乘法的算理,掌握两位数乘两位数的计算方法。教学过程环节教师活动学生活动五育融合育人点提示课题导入1.上节课我们学习了两位数乘两位数的竖式计算,请同学们竖式计算下面2道题。2 1 6 4×2 3 ×2 1 (1)学生独立做在草稿本上。(2)反馈结果,并说说64×21的计算过程。(先……,再……,然后……)2.揭示课题:今天这节课我们继续学习两位数乘两位数的笔算乘法。板书:两位数乘两位数(笔算) 学生独立完成,并说说计算过程。 新课教学1. 出示例6情境图仔细观察,根据画面的内容你联想到了什么?你能提出有关的数学问题吗?引导学生提出数学问题:这只青蛙25天能吃多少只害虫?学生列式:34×25为什么要用乘法算式?(25个34是多少)2.独立尝试,探究算法学生先独立计算,然后在小组内交流自己的算式。3.合作交流,提炼方法 4.数形结合理解竖式。(1)第一步:先算几乘几?170在图中是算的什么?(这只青蛙5天吃了170只害虫)(2)第二步:再算几乘几?(34乘20=680)680在图中是算的什么?(这只青蛙20天吃了680只害虫)第二步所得的积应该是680,(师写上0),通常这个0为了书写方便可省略不写。为什么这个8要写在十位上?
(3)第三步:把170和680加起来就是850,也就是算的这只青蛙25天吃了多少只害虫。(4)全班一起说竖式的计算过程:先用25个位上的5去乘34,四五二十,三五十五,积的末尾和个位对齐;再用25十位上的2去乘34,二四的八,二三得六,积的末尾和十位对齐;然后把170和680加起来得850。小结:在计算两位数乘两位数时,先用一个因数个位上的数去乘另一个因数的每一位数,再用这个因数十位上的数去乘另一个因数的每一位数,最后再把它们所得的积相加。注意:哪一位相乘满几十,就要向前一位进几。4.独立尝试,巩固算法完成第8页中“算一算”的前两个小题。5.讨论交流,优化算法出示79×80。(1)独立尝试;(2)集体交流; 比较:谁的计算简便些?小结:通过比较,我们很容易看出第二种方法更简便一些,像这样因数末尾有0的两位数乘两位数,可以先把0前面的数相乘,再根据因数的末尾共有几个0,就在乘得的数末尾添写几个0。注意:列竖式时,不看因数末尾的0,将0前面的数与第一个因数的个位对齐。(3)计算:84× 30(数学书第8页“算一算”中的第3小题。) 学生观察主题图,提出数学问题,并列出算式。 学生独立计算。 学生结合图理解算理。 学生独立计算。 集体交流 在口算、笔算算理和算法理解过程中,培养学生合作意识、探究精神。 在探究活动中,鼓励学生勇于探究不怕挫折,培养坚韧的品质。 课堂练习 1. 练习二第5题小结:一个因数不变,积随另一个因数的变化而变化。2.完成课堂活动2。(1)想一想,说一说:两位数乘两位数,积是几位数?10× 10=100 90×90=8100 (2)小结:两位数乘两位数,积可能是三位数,也可能是四位数。3.练习二第4题4.独立练习:练习二第6题学生独立完成课堂活动。 课堂小结通过这节课的学习你有哪些收获和体会?请说一说,笔算乘法时要注意什么?学生回答 板书设计两位数乘两位数34×25=850(只) 答:这只青蛙25天能吃850只害虫。教学反思
相关教案
这是一份西师版三年级下册数学《综合与实践:美化我们的小天地》表格式教案,共4页。
这是一份数学三年级下册问题解决表格教学设计,共3页。
这是一份小学数学西师大版三年级下册问题解决表格教案,共4页。
