科学八年级下册1 声音的产生和传播导学案
展开1.1声音的产生和传播
一、学习目标
1.知道声音的产生原因并能说出相关的一些实验。
2.知道声音可以通过气体、液体和固体传播。
3.知道声音不能在真空中传播以及真空中人类是通过什么交流的。
4.知道声波具有能量,在不同的介质中传播速度不一样。
二、知识点默写
1、振动的物体能产生 ,但是人不一定能听见它。音叉是发声的物体,像这种物体可以被称为 。
2、发出声音的时候声源在 ,当声源 停止的时候,发声停止了,但是声音还在 。
3、声音可以在 、液体和固体中传播,但不能在 中传播。在月球上不能传播声音,是因为月球上没有 存在,所以在月球上人与人之间只有通过 传播和转换后才能进行交流。
4、声音是以 的形式传播的,声波在传播的过程中,碰到大的障碍物后将发生反射,人们能够与原声区分开来的反射声波叫 。
5、声音具有 。当人用橡皮槌敲击音叉时,人给了音叉 ,音叉作为声源就振动起来,并且带动周围的空气 ,这种振动的传播形成声波。
6、声音传递的能量会变少,离说话的人远一点,听到的声音会 。
7、不同介质中声音的速度 ,同种介质中温度不同时声音的传播速度也 ,当20℃的时候,声音在空气中的速度是 ,一般声速在 中传播速度>在液体中传播速度>在气体中传播速度。
三、例题解析
1、根据实验判断声音的产生条件
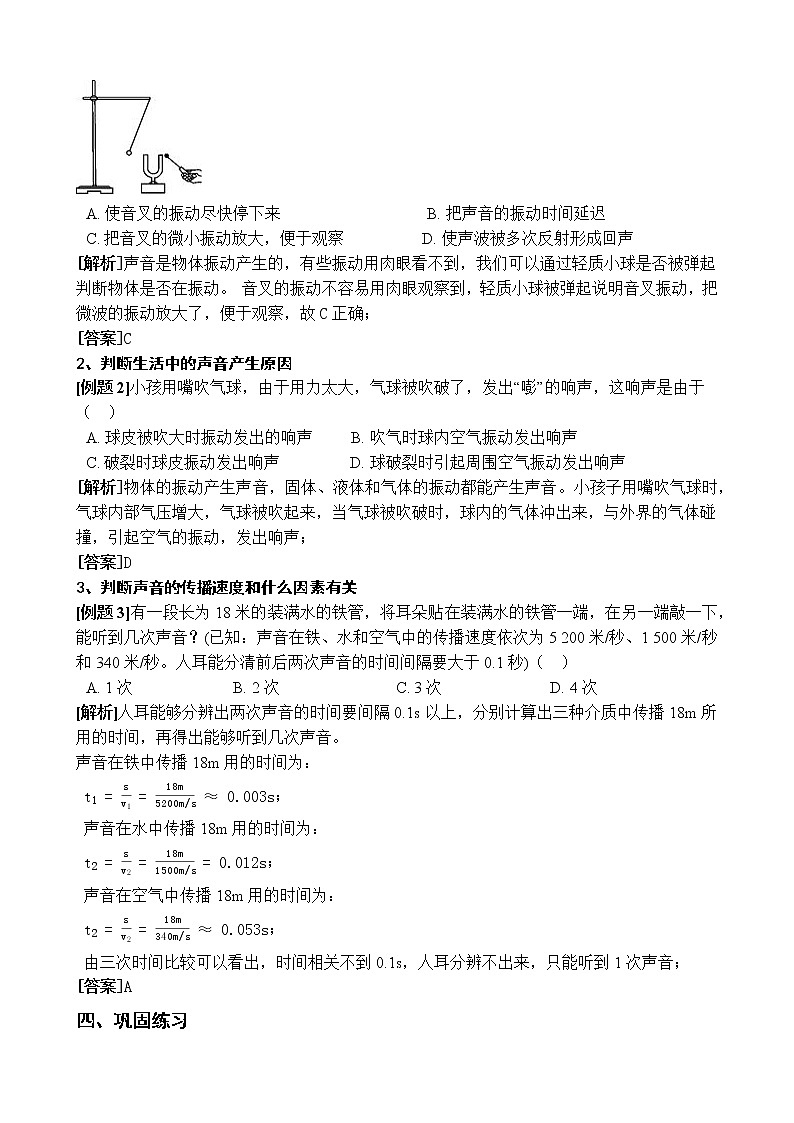
[例题1]如图所示,在探究“声音是由物体振动产生的”实验中,将正在发声的音叉紧靠悬线下的轻质小球,发现小球被多次弹开。这样做是为了( )
A. 使音叉的振动尽快停下来 B. 把声音的振动时间延迟
C. 把音叉的微小振动放大,便于观察 D. 使声波被多次反射形成回声
[解析]声音是物体振动产生的,有些振动用肉眼看不到,我们可以通过轻质小球是否被弹起判断物体是否在振动。 音叉的振动不容易用肉眼观察到,轻质小球被弹起说明音叉振动,把微波的振动放大了,便于观察,故C正确;
[答案]C
2、判断生活中的声音产生原因
[例题2]小孩用嘴吹气球,由于用力太大,气球被吹破了,发出“嘭”的响声,这响声是由于( )
A. 球皮被吹大时振动发出的响声 B. 吹气时球内空气振动发出响声
C. 破裂时球皮振动发出响声 D. 球破裂时引起周围空气振动发出响声
[解析]物体的振动产生声音,固体、液体和气体的振动都能产生声音。小孩子用嘴吹气球时,气球内部气压增大,气球被吹起来,当气球被吹破时,球内的气体冲出来,与外界的气体碰撞,引起空气的振动,发出响声;
[答案]D
3、判断声音的传播速度和什么因素有关
[例题3]有一段长为18米的装满水的铁管,将耳朵贴在装满水的铁管一端,在另一端敲一下,能听到几次声音?(已知:声音在铁、水和空气中的传播速度依次为5 200米/秒、1 500米/秒和340米/秒。人耳能分清前后两次声音的时间间隔要大于0.1秒)( )
A. 1次 B. 2次 C. 3次 D. 4次
[解析]人耳能够分辨出两次声音的时间要间隔0.1s以上,分别计算出三种介质中传播18m所用的时间,再得出能够听到几次声音。
声音在铁中传播18m用的时间为:
;
声音在水中传播18m用的时间为:
;
声音在空气中传播18m用的时间为:
;
由三次时间比较可以看出,时间相关不到0.1s,人耳分辨不出来,只能听到1次声音;
[答案]A
四、巩固练习
1.下列有关声音的说法正确的是( )
A. 只有液体可以作为声源 B. 声音的传播不需要介质
C. 声音是由物体振动产生的 D. 声音在空气中的传播速度是3×108米/秒
2.唐代诗人胡令能的《小儿垂钓》中写到“路人借问遥招手,怕得鱼惊不应人。”这句诗说明了声音是通过什么介质传播最终被鱼感知的( )
A. 空气 B. 水 C. 空气和水 D. 钓鱼竿和钓鱼线
3.下列关于声音的说法中正确的是( )
A. 声音只能在空气中传播 B. 声音在真空中的传播速度是3×108米/秒
C. 声音是由于物体振动而产生的 D. 只要物体振动,我们就能听到声音
4.在敲大钟时,有同学发现,停止对大钟的撞击后,大钟“余音未止”,其主要原因是( )
A. 钟声的回音 B. 大钟还在振动 C. 钟停止振动,空气还在振动 D. 人的听觉发生“延长”
5.钓鱼时不能大声喧哗,因为鱼听到人声会被吓走,这个现象可以说明( )
A. 只有空气能传播声音 B. 空气和水都能传播声音
C. 水不能传播声音 D. 声音在任何条件下都能传播
6.以下是由于地震被埋在废墟里的人自救的一些措施,你认为正确的是( )
A. 大声呼救 B. 静等营救人员来营救
C. 用硬物敲击预制板向营救人员求救 D. 见缝就钻,从废墟中钻出来
7.一种声波从水里传到空气中,它的传播速度将( )
A. 变大 B. 变小 C. 不变 D. 不能确定
8.关于声现象,下列说法正确的是( )
A. 声音可以在真空中传播 B. 在不同的介质中,声音传播速度相同
C. 声音由物体的振动产生的 D. 声音只能传递信息,不能传递能量
9.在敲响古刹里的大钟时,同学发现停止了对大钟的撞击后,大钟仍“余音未绝”,其原因是( )
A. 大钟的回声 B. 大钟仍在振动
C. 人的听觉发生暂留现象 D. 大钟停止振动,但空气仍在振动
10.魔术师表演“会跳舞的火焰”节目时,先在平台上点燃一支蜡烛,然后手持一面小鼓置于蜡烛附近,鼓面面对烛火。当他敲响小鼓,烛火就随着鼓声舞动。这一现象说明( )
A. 人的一种错觉 B. 烛火肯定被风吹动
C. 魔术师有一种神奇的力量 D. 鼓面振动发声,带动空气振动
11.下列事例中,属于固体振动发声的是( )
A. 吹笛子发出的声音 B. 电铃发出的声音
C. 潮水涨落发出的声音 D. 自行车爆胎发出的声音
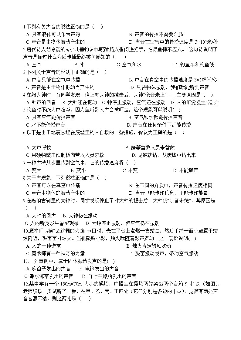
12.某中学有一个150m×70m大小的操场,广播室在操场两端架起两个音箱S1和S2(如图),老师绕场一周试听了一番,在甲、乙、丙、丁四处(它们分别是各边的中点),觉得有两处声音含混不清,则这两处是( )
A. 乙和丁 B. 甲和乙 C. 丙和丁 D. 甲和丙
答案
知识点默写
1、声音 声源
2、振动 振动 传播
3、气体 真空 空气 无线电
4、声波 回声
5、能量 能量 振动
6、变小
7、不同 不同 340m/s 固体
巩固练习
- C 2. C 3. C 4. B 5. B
6. C 7. B 8. C 9. B 10. D 11. B 12. D
巩固练习解析
1. C
【解析】根据声音的产生与传播的知识分析即可。
A.固体、液体和气体都可以作为声源,故A错误;
B.声音的传播需要介质,真空不能传播声音,故B错误;
C.声音是由物体振动产生的,故C正确;
D.声音在空气中的传播速度是340m/s,故D错误。
2. C
【解析】声音的传播需要介质,固体、气体和液体都能传播声音,据此进行解答即可。
“路人借问遥招手,怕得鱼惊不应人。”的意思是:问路的人还没说话,就在距离远远的地方摇起手来,那是因为怕小鱼惊跑了,所以不回应问路人。在这个过程中,人说话的声音首先通过空气传播到水面,再通过水的传播到达鱼的身边,故C正确。
3. C
【解析】声音是物体的振动产生的;声音的传播需要介质,声音不能在真空中传播。
A、声音不仅能在空气中传播,也能在固体和液体中传播,故A错误;
B、声音不能够在真空中传播,故B错误;
C、物体的振动产生声音,故C正确;
D、人耳只能听到的频率为20-20000Hz,如果超出这个范围,即使物体在振动,我们也听不到声音,故D错误;
4. B
【解析】物体的振动产生声音,振动停止,声音也就停止。
大钟被撞击之后,会振动并且持续一段时间才会停止,所以大钟会“余音未止”;
5. B
【解析】声音可以在固体、液体和气体中传播,但不能在真空中传播。
钓鱼时不能大声喧哗,因为鱼听到人声会被吓走,这个现象可以说明空气和水都能传播声音。B选项符合题意。
6. C
【解析】大声呼救,会浪费体力,且地面上的人不易听到,不是最有效地方法,选项A不合题意;静等营救人员前来营救,不发出信号营救人员怎么会知道你在哪里?不是最有效地方法,选项B不合题意;因为声音可以在固体中进行传播,所以可以通过敲击废墟板或墙壁产生声音并通过固体向外传播声音,这样可以引起救助人员的注意,最后会获得救援,方法可行,选项C符合题意;见缝隙就钻,从废墟中爬出来,如果不恰当的话,会卡在缝隙里,不是最有效地方法,选项D不合题意;故选C声音的传播需要介质,固体、液体和气体都可以充当声音传播的介质;在不同的介质中,声音的传播效果是不一样的,固体效果最好,液体次之,气体最差。
7. B
【解析】声音在不同介质中速度不同。因为水是液体,空气是气体,而声音在液体中要比在气体中传播快,所以声音从水里传到空气中,它的传播速度将变小;故选B。
8. C
【解析】声音的传播需要介质,不能在真空中传播,选项A错误;不同的介质,声音传播速度不同,选项B错误;声音是由物体振动产生的,当振动停止,发声也停止,选项C正确;声音即能传递信息,又能传递能量,选项D错误;故选C。
声音是物体振动产生的;声音的传播需要介质,真空不能传声;不同介质中,声音传播的速度不同。
9. B
【解析】声音由物体振动产生,发声的物体肯定在振动,据此判断。
在敲响古刹里的大钟时,同学发现停止了对大钟的撞击后,大钟仍“余音未绝”,即大钟仍在发声,其原因是大钟仍在振动,故B正确,而A、C、D错误。
10. D
【解析】 发声体产生的振动在空气或其他物质中的传播叫做声波。声波借助各种介质向四面八方传播。声波通常是纵波,也有横波,声波所到之处的质点沿着传播方向在平衡位置附近振动,声波的传播实质上是能量在介质中的传递。声音以声波的形式传播,当敲响小鼓时,周围的空气会传播声音,所以会引起周围空气的振动,而空气的振动又引起了烛火的摇动,所以当敲 响小鼓,烛火就随着鼓声舞动 ,D选项正确,A、B、C错误。
11. B
【解析】分析各个选项中发声体的种类,哪个是固体,哪个就是正确选项。
A.吹笛子发出的声音,发生体是笛子里面的空气柱,故A不合题意;
B.电铃发出的声音,发声体是铃铛盖,故B符合题意;
C.潮水涨落发出的声音,发声体是海水,故C不合题意;
D.自行车爆胎发出的声音,发声体是车胎里的空气,故D不合题意。
12. D
【解析】人和两个声源之间的距离相同时,两个声源发出的同一内容的声音到达人耳时间相同,听起来具有立体感;同一内容的声音如果不同时到达人耳,就会相互干扰,含混不清。
由图可见,乙和丁距离两个声源一样远,声音同时到达,不会产生干扰,会听起来比较洪亮;而甲和丙两处则不同,距离两个声源的远近明显不同,两个声源传来的声音相互干扰,导致听不清楚。
科学八年级上册第1节 地球上的水优秀学案设计: 这是一份科学八年级上册第1节 地球上的水优秀学案设计,共4页。学案主要包含了知识点梳理,例题讲解,随堂练习,课后巩固等内容,欢迎下载使用。
初中科学浙教版八年级上册第1节 地球上的水优质学案: 这是一份初中科学浙教版八年级上册第1节 地球上的水优质学案,共6页。
浙教版七年级下册第1节 新生命的诞生优秀学案设计: 这是一份浙教版七年级下册第1节 新生命的诞生优秀学案设计,文件包含第1章第1节新生命的诞生1课时doc、第1章第1节新生命的诞生第2课时doc等2份学案配套教学资源,其中学案共7页, 欢迎下载使用。

