所属成套资源:2021_2022学年新教材高中化学课时作业必修1
2021_2022学年新教材高中化学课时作业12氯气的性质及应用含解析苏教版必修1 练习
展开
这是一份2021_2022学年新教材高中化学课时作业12氯气的性质及应用含解析苏教版必修1,共5页。
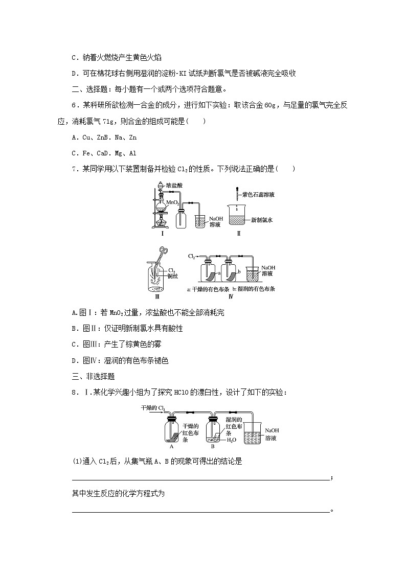
氯气的性质及应用一、选择题:每小题只有一个选项符合题意。1.下列有关氯气的叙述中,正确的是( )A.氯气是一种黄绿色、有毒的气体B.氯气与铁反应生成FeCl2C.氯气不能溶于水,所以可用排水法收集氯气D.液氯和氯水是同一种物质,只是状态不同,都属于纯净物2.下列关于氯气的性质和用途的叙述正确的是( )A.由于氯气有毒,因此实验室通常用Ca(OH)2溶液吸收尾气中的Cl2B.工业上利用反应H2+Cl2eq \o(=====,\s\up7(光照))2HCl,然后用水吸收HCl制盐酸C.实验室贮存新制氯水使用的是棕色瓶、磨口塞,且放在阴凉处D.氯气车间液氯泄漏时,应弯腰逃离氯气泄漏区域3.市场上销售的某消毒液,其商标上有如下说明:①本产品为无色液体,呈弱碱性;②使用时,加水稀释;③可对餐具、衣服进行消毒,也可用于漂白浅色衣物。据此推断,该产品的有效成分可能是( )A.HClOB.NaClOC.NaClD.KMnO44.下列物质能使干燥的蓝色石蕊试纸先变红后褪色的是( )①氯气 ②液氯 ③新制氯水 ④氯气的四氯化碳溶液 ⑤盐酸 ⑥盐酸与少量漂白粉的混合溶液A.①②④B.①②⑤C.③⑥D.②④⑤5.用如图装置进行实验:加热钠至熔化后,停止加热并通入氯气,钠剧烈燃烧并生成大量白烟。以下叙述错误的是( )A.棉花球处发生的离子反应是Cl2+H2O===H++Cl-+HClOB.大量白烟是氯化钠固体小颗粒C.钠着火燃烧产生黄色火焰D.可在棉花球右侧用湿润的淀粉KI试纸判断氯气是否被碱液完全吸收二、选择题:每小题有一个或两个选项符合题意。6.某科研所欲检测一合金的成分,进行如下实验:取该合金60g,与足量的氯气完全反应,消耗氯气71g,则合金的组成可能是( )A.Cu、ZnB.Na、ZnC.Fe、CaD.Mg、Al7.某同学用以下装置制备并检验Cl2的性质。下列说法正确的是( )A.图Ⅰ:若MnO2过量,浓盐酸也不能全部消耗完B.图Ⅱ:仅证明新制氯水具有酸性C.图Ⅲ:产生了棕黄色的雾D.图Ⅳ:湿润的有色布条褪色三、非选择题8.Ⅰ.某化学兴趣小组为了探究HClO的漂白性,设计了如下的实验:(1)通入Cl2后,从集气瓶A、B的现象可得出的结论是________________________________________________________________________;其中发生反应的化学方程式为________________________________________________________________________。(2)为了确认是HClO使湿润的红色布条褪色,你认为还应增加的实验是________________。(3)烧杯中NaOH溶液所起的作用是________________________,烧杯中所发生反应的化学方程式为________________________________________。(4)为保证实验安全,氯气以每分钟1.12L(已换算为标准状况下)的流速匀速通入,若实验需耗时4min,小烧杯中盛放2mol·L-1的NaOH溶液的体积至少应为________mL。Ⅱ.某研究性学习小组欲制备漂白粉,设计在上述装置A后连接如图所示的组合装置:(5)装置②中发生反应的化学方程式为________________________________________。(6)制漂白粉的反应是放热反应,反应温度较高时有副反应发生,改进该实验装置以减少副反应发生的方法是________________________________________________________________________________________________________________________________________________。课时作业12 氯气的性质及应用1.解析:氯气与铁反应产物为FeCl3,B错误;Cl2能溶于水,应用排饱和食盐水法收集Cl2,C错误;氯水为混合物,D错误。答案:A2.解析:Ca(OH)2微溶于水,其水溶液吸收Cl2的量少且慢,实验室通常用NaOH溶液吸收尾气中的Cl2,A错误;工业上是用纯净的H2在Cl2中安静地燃烧的方法制盐酸,而H2、Cl2混合光照发生爆炸会造成事故,所以B错误;新制氯水中的HClO在光和热的作用下更易分解生成HCl和O2,因此保存新制氯水要避光、避热,C正确;氯气密度比空气大,泄漏时应往高处逃生,不应弯腰逃离,D错误。答案:C3.解析:消毒液通常利用的是所含溶质的强氧化性来进行杀菌消毒的。HClO、NaClO、KMnO4等都可以用于消毒,而NaCl没有这方面的性质。HClO溶液呈酸性,KMnO4溶液有颜色,均不符合题意。NaClO与水和二氧化碳反应生成的次氯酸具有强氧化性,可表现出漂白性。答案:B4.解析:能使干燥的蓝色石蕊试纸先变红后褪色,要求该物质具有酸性和漂白性。酸性要有H+,漂白性要有HClO。①②④中只有Cl2;⑤中盐酸只有酸性无漂白性;③中新制氯水中含有Cl2、HCl和HClO;⑥中发生反应:Ca(ClO)2+2HCl===CaCl2+2HClO,且与少量漂白粉反应盐酸过量。答案:C5.解析:氯气与氢氧化钠反应生成氯化钠、次氯酸钠和水,方程式为Cl2+2NaOH===NaCl+NaClO+H2O,故A错误;氯气性质活泼,易与活泼金属钠发生化合反应生成NaCl,反应时有大量白烟,所以白烟是氯化钠微晶分散在空气中形成的,故B正确;钠燃烧时火焰为黄色,故C正确;氯气具有氧化性,则若在棉花球右侧外沿滴一滴淀粉碘化钾溶液,存在剩余氯气时与KI反应生成碘单质,遇淀粉变蓝,所以可据其颜色变化判断氯气是否被碱液完全吸收,故D正确。答案:A6.解析:由题意可得,反应中氯气得到2mole-,故由得失电子守恒可知,每提供1mole-需要30g混合物,而选项中各金属提供1mole-时分别需要的质量为Cu—32g,Zn—32.5g,Na—23g,Fe—eq \f(56,3)g,Ca—20g,Mg—12g,Al—9g。根据题意可知,两者的组合中的一个比30大,一个比30小才能满足题意。答案:B7.解析:MnO2和浓盐酸在加热条件下反应,随着反应的进行,浓盐酸浓度变小,MnO2不与稀盐酸反应,即使MnO2过量,盐酸也不能全部消耗完,A正确;B项不仅能证明新制氯水具有酸性,还具有漂白性,B错误;铜在氯气中燃烧生成棕黄色的烟,C错误。答案:AD8.解析:(1)干燥的红色布条不褪色,说明氯气不具有漂白性;湿润的红色布条褪色,说明氯水具有漂白性。(2)氯水中的成分除Cl2外,还存在HClO、HCl和H2O,要确认次氯酸具有漂白性,还需确认盐酸不具有漂白性。(3)烧杯中的NaOH溶液可吸收多余的氯气,以防止污染空气。(4)4min内共通入Cl24.48L即0.2mol,为保证实验安全,烧杯中的NaOH应至少能全部吸收通入的Cl2,根据Cl2+2NaOH===NaCl+NaClO+H2O,NaOH至少需0.4mol,V(NaOH)=eq \f(0.4mol,2mol·L-1)=0.2L=200mL。(5)装置②中发生Cl2与Ca(OH)2制Ca(ClO)2的反应,方程式为:2Ca(OH)2+2Cl2===CaCl2+Ca(ClO)2+2H2O;(6)制漂白粉的反应是放热反应,反应温度较高时有副反应发生,为了减少副反应发生,可将装置②放于冷水浴中降低温度来达到目的。答案:(1)干燥的Cl2没有漂白性,氯水有漂白性 Cl2+H2O⇌HCl+HClO(2)验证盐酸是否有漂白性(3)吸收多余的Cl2,防止污染空气 Cl2+2NaOH===NaClO+NaCl+H2O(4)200(5) 2Ca(OH)2+2Cl2===CaCl2+Ca(ClO)2+2H2O(6)将装置②放于冷水浴中进行实验

