高中物理鲁科版 (2019)必修 第二册第2节 科学探究:向心力导学案
展开
这是一份高中物理鲁科版 (2019)必修 第二册第2节 科学探究:向心力导学案,共6页。学案主要包含了向心力,向心加速度,对向心加速度的理解等内容,欢迎下载使用。
1.理解向心力是一种效果力,其效果是产生向心加速度,方向总是指向圆心.
2.知道向心力大小与哪些因素有关,并能用来进行计算.
3.理解向心加速度的产生及向心加速度是描述线速度方向改变快慢的物理量,知道其方向总是指向圆心且时刻改变.
4.知道决定向心加速度的有关因素,并能利用向心加速度公式进行有关计算.
一、向心力
1.定义
做圆周运动的物体一定受到指向圆心的力的作用,这个力称为向心力.
2.方向
始终指向圆心,总是与运动方向垂直.
3.作用效果
向心力只改变速度的方向,不改变速度的大小,因此向心力不做功.
4.来源
可能是弹力、重力、摩擦力或是它们的合力.做匀速圆周运动的物体,向心力就是物体受到的合外力;做非匀速圆周运动的物体,向心力不是物体所受到的合外力.
二.探究影响向心力大小的因素
大小:
做匀速圆周运动的物体,所受向心力的大小为F=mω2r,
而ω=eq \f(v,r),则F=meq \f(v2,r).
三、向心加速度
1.定义
做圆周运动的物体受到向心力的作用,存在一个由向心力产生的加速度,这个加速度称为向心加速度.
2.大小
a=ω2r=eq \f(v2,r).
3.方向
向心加速度的方向时刻与向心力的方向一致,且始终指向圆心.
一、对向心力的理解
1.向心力:使物体做圆周运动的指向圆心的合力.
2.向心力的方向:无论是否为匀速圆周运动,其向心力总是沿着半径指向圆心,方向时刻改变,故向心力是变力.
3.向心力的作用效果——改变线速度的方向.由于向心力始终指向圆心,其方向与物体运动方向始终垂直,故向心力不改变线速度的大小.
4.向心力的来源
向心力是根据力的作用效果命名的.它可以由重力、弹力、摩擦力等各种性质的力提供,也可以由它们的合力提供,还可以由某个力的分力提供.
(1)当物体做匀速圆周运动时,由于物体沿切线方向的加速度为零,即切线方向的合力为零,物体受到的合力一定指向圆心.
(2)当物体做非匀速圆周运动时,其向心力为物体所受的合力在半径方向上的分力,而合力在切线方向的分力则用于改变线速度的大小.
二、对向心加速度的理解
1.加速度的物理意义
描述匀速圆周运动线速度方向变化的快慢,不表示线速度大小变化的快慢.
2.加速度的方向
总是沿着圆周运动的半径指向圆心,即方向始终与运动方向垂直,方向时刻改变.
3.圆周运动的性质
不论向心加速度a的大小是否变化,a的方向是时刻改变的,所以圆周运动的向心加速度时刻发生改变,圆周运动一定是非匀变速曲线运动.
4.变速圆周运动的向心加速度
做变速圆周运动的物体,加速度一般情况下不指向圆心,该加速度有两个分量:一是向心加速度,二是切向加速度.向心加速度表示速度方向变化的快慢,切向加速度表示速度大小变化的快慢.所以变速圆周运动中,向心加速度的方向也总是指向圆心.
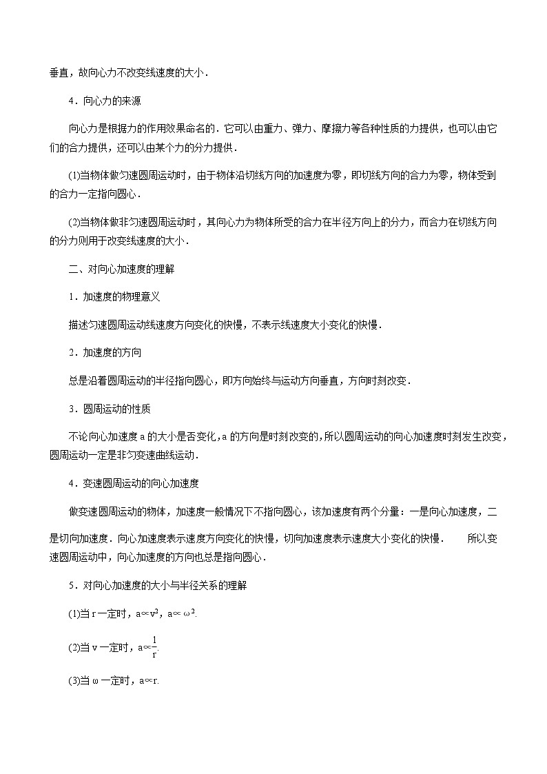
5.对向心加速度的大小与半径关系的理解
(1)当r一定时,a∝v2,a∝ω2.
(2)当v一定时,a∝eq \f(1,r).
(3)当ω一定时,a∝r.
(4)a与r的关系图像
如图所示,由a-r图像可以看出:a与r成正比还是反比,要看是ω恒定还是v恒定.
典例1、下列关于向心力的说法中正确的是( )
A.做匀速圆周运动的物体除了受到重力、弹力等力外还受到向心力的作用
B.向心力和重力、弹力一样,是性质力
C.做匀速圆周运动的物体的向心力为其所受的合力
D.做圆周运动的物体所受各力的合力一定充当向心力
解析:选C.向心力是一个效果力,可以是某一个力,也可以是几个力的合力,或是某个力的分力,选项A、B错误;匀速圆周运动的物体所受合力指向圆心,完全提供向心力,非匀速圆周运动的物体所受合力指向圆心的分力提供向心力,选项C正确,D错误.
典例2、关于向心加速度,下列说法正确的是( )
A.向心加速度是描述线速度大小变化快慢的物理量
B.向心加速度是描述线速度的方向变化快慢的物理量
C.向心加速度时刻指向圆心,方向不变
D.向心加速度是平均加速度,大小可用a=eq \f(v-v0,t)来计算
解析:选B.加速度是描述速度变化快慢的物理量,向心加速度是描述线速度方向变化快慢的物理量,A错误,B正确;虽然向心加速度时刻指向圆心,但是沿不同的半径指向圆心,所以方向不断变化,C错误;加速度公式a=eq \f(v-v0,t)适用于平均加速度的计算,向心加速度一般是指瞬时加速度,D错误.
1.(多选)对于做匀速圆周运动的物体,下列说法正确的是( )
A.合力的大小不变,方向一定指向圆心
B.合力的大小不变,方向也不变
C.合力产生的效果既改变速度的方向,又改变速度的大小
D.合力产生的效果只改变速度的方向,不改变速度的大小
2.(多选)用细绳拴着小球做圆锥摆运动,如图所示,下列说法正确的是( )
A.小球受到重力、绳子的拉力和向心力的作用
B.小球做圆周运动的向心力是重力和绳子的拉力的合力
C.向心力的大小可以表示为F=mrω2,也可以表示为F=mgtan θ
D.以上说法都正确
3.如图所示,质量为m的木块从半径为R的半球形碗口下滑到碗的最低点的过程中,如果由于摩擦力的作用使木块的速率不变,那么( )
A.加速度为零
B.加速度恒定
C.加速度大小不变,方向时刻改变,但不一定指向圆心
D.加速度大小不变,方向时刻指向圆心
4.(多选)如图所示,皮带传动装置中,右边两轮连在一起共轴转动,图中三轮半径分别为r1=3r,r2=2r,r3=4r,A、B、C三点为三个轮边缘上的点,皮带不打滑.向心加速度分别为a1、a2、a3,则下列比例关系正确的是( )
A.eq \f(a1,a2)=eq \f(3,2) B.eq \f(a1,a2)=eq \f(2,3)
C.eq \f(a2,a3)=eq \f(2,1)D.eq \f(a2,a3)=eq \f(1,2)
参考答案:1.AD 2.BC 3.D 4.BD
实验目的
探究做圆周运动的物体所需要的向心力F与其质量m、转运半径r和转动角速度ω之间的关系
实验方法
控制变量法
探究过程
m、ω不变
改变半径r,则r越大,向心力F就越大
m、r不变
改变角速度ω,则ω越大,向心力F就越大
ω、r不变
改变质量m,则m越大,向心力F就越大
结论
物体做圆周运动需要的向心力与物体的质量、半径、角速度都有关
相关学案
这是一份2020-2021学年第5节 科学探究:电容器导学案,共7页。
这是一份物理必修 第三册第2节 电阻学案,共5页。学案主要包含了判断正误,实验探究,探究结果,重点关注等内容,欢迎下载使用。
这是一份物理必修 第二册第2节 平抛运动学案设计,共5页。学案主要包含了实验目的,实验器材,实验原理与设计,实验步骤,数据分析,实验结论等内容,欢迎下载使用。

