- 9.2 液体的压强(课件+教案+练习+学案) 课件 17 次下载
- 9.3 连通器(课件+教案+练习+学案) 课件 17 次下载
- 9.1 压强(课件+教案+练习+学案) 课件 16 次下载
- 10.1 在流体中运动(课件+教案+练习+学案) 课件 18 次下载
- 10.3 科学探究:浮力的大小(课件+教案+练习+学案) 课件 16 次下载
教科版八年级下册4 大气压强教课ppt课件
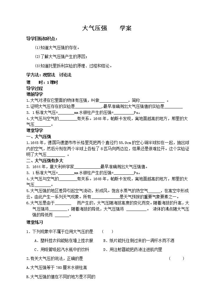
展开(1)阅读教材P48第1、2自然段,思考并回答以下问题。问题1:大气对浸在它里面的物体有压强,叫做__________,简称________。问题2:大气压强是由于_______________________产生的。
空气有流动性受到重力作用
问题1:塑料挂钩贴在墙上时,预先把里面的空气排出,外界的__________作用在挂钩上,使它牢牢地贴在墙壁上。问题2:刚盛过热水的密闭空塑料瓶密封住了一部分热空气,浇上冷水,里面的热空气遇冷收缩,气压减小,外界的__________就会把塑料瓶压扁。
问题3:钢笔吸墨水之前,挤压笔囊,使其内部的空气排出,外界的________就会把墨水压到笔囊中。问题4:开水烫过的杯子密封住了一部分热空气,热空气遇冷会收缩,气压会减小,这样,当把杯子扣在气球上时,外界的__________就会把杯子牢牢地吸在气球上。。
为了证明大气压的存在,1654年,德国马德堡市市长格里克(Ott vn Guericke,1602--1686)。
把两个直径约55.9cm的空心铜半球扣在一起,抽出球内的空气,然后分别在两个半球上各栓了8匹马向两边拉,结果还是很难拉开。如果不抽去球内的空气,两个半球轻轻一拉就开。
实验探究 估测大气压强的值
材料:刻度尺;两个带吸盘的挂钩;量程为100N的测力计
用两个塑料挂钩的吸盘可以模拟马德堡半球实验。用测力计测出拉开吸盘时大气对吸盘的压力,再测出吸盘的面积,可以估算出大气压强的值。
如果小明实验小组实验数据为:F=70.5N;吸盘直径D=3cm。
解:吸盘的面积S=πR2=3.14×(1.5cm)2=7.07cm2,
吸盘受到大气的压强
1644年,意大利科学家托里拆精确地测量出大气压强的值。
如图所示,在长约1m,一端封闭的玻璃管里灌满水银,将管口堵住,然后倒插在水银槽中,放开堵管口的手指时,管内水银面下降一些就不再下降,这时管内外水银面的高度差约为760mm 。
把管子倾斜,更换更长一些的管子,或换成其他形状的管子,管内外水银面的高度差仍为760mm 。
玻璃管内水银面上方是真空,而管外水银面上受到大气压强,正是大气压强支持着玻璃管内760mm高的水银柱 。也就是说,大气压强跟760mm高水银柱产生的压强相等。
根据液体压强公式,可以算出760mm高水银柱产生的压强p=ρ水银gh
=13.6×103kg/m3×9.8N/kg×0.76m
=1.01×105Pa
如图,用一根一端封闭,一端敞口的U型玻璃管做托里拆利实验,如果在玻璃管旁立一个刻度尺,就可以通过左右两边的高度差得到大气压强相当于多少毫米水银柱的压强。
1.01×105Pa的大气压强规定为标准大气压(stand atmspheric pressure)
相当于有10N的压力作用在1cm2的面积上。
大气压的值是否变化?
大气压强与空气的疏密有关系。1648年,帕斯卡发现,离地面越高的地方,那里的大气压强越小。
大气压强随高度的增加而减小
讨论交流 大气压强与天气
饱含水蒸气的热空气上升,在高空形成云,由此产生一系列的天气现象。
温度高 湿度小 晴天
冷空气下沉,形成高压区;热空气上升,形成低压区,饱含水蒸气热空气上升,形成云。
由于太阳的照射,地形的差异等因素,地球表面的大气压强不是均匀分布的。大气压强的地区差异引起空气流动,形成风。
大气压强随高度的增加而减小
仿照托里拆利实验,格里克做了一个三层楼高的水气压计。通过长期的观测,他发现水柱的高度的变化与天气有关。1660年他根据一次气压突然下降,预报了一次大的暴风雨。
想一想:1标准大气压能支持多高的水柱?
解:1标准大气压能支持的水柱高度为
2.意大利科学家__________最早测出了大气压的数值。一个标准大气压p0=_________Pa,能够支持水柱的最大高度为_________m。(g取10 N/kg)
4.下列现象中不是利用大气压工作的是( )A.用塑料吸盘挂物体 B.用塑料吸管吸饮料C.用注射器将药液注入病人体内 D.用活塞式抽水机抽水
物理教科版4 大气压强备课ppt课件: 这是一份物理教科版4 大气压强备课ppt课件,共43页。PPT课件主要包含了“变形”实验1,瓶子吃鸡蛋,大气压强经典实验,模拟马德堡半球实验,p大气p水银,水银高度不变,大气压强的变化,议一议,巩固练习2等内容,欢迎下载使用。
物理教科版4 大气压强评课课件ppt: 这是一份物理教科版4 大气压强评课课件ppt,文件包含94大气压强ppt、94大气压强教案doc、94大气压强学案doc等3份课件配套教学资源,其中PPT共48页, 欢迎下载使用。
教科版八年级下册4 大气压强评优课课件ppt: 这是一份教科版八年级下册4 大气压强评优课课件ppt,共21页。PPT课件主要包含了大气压强,大气压的存在,大气压的测量,气压与生活,托里拆利实验,两个铜碗等内容,欢迎下载使用。

