所属成套资源:新人教版 高中生物选择性必修三【讲义】学案含答案
高中生物人教版 (2019)选择性必修3第1节 传统发酵技术的应用学案及答案
展开
这是一份高中生物人教版 (2019)选择性必修3第1节 传统发酵技术的应用学案及答案,共14页。学案主要包含了理清主干知识,腐乳,制作泡菜等内容,欢迎下载使用。
一、理清主干知识
一、发酵与传统发酵技术
1.发酵:指人们利用微生物,在适宜的条件下,将原料通过微生物的代谢转化为人类所需要的产物的过程。
2.传统发酵技术
直接利用原材料中天然存在的微生物,或利用前一次发酵保存下来的面团、卤汁等发酵物中的微生物进行发酵、制作食品的技术一般称为传统发酵技术。
二、腐乳、泡菜、果酒和果醋的制作原理
1.腐乳的制作
(1)菌种:酵母、曲霉、毛霉等,起主要作用的是毛霉。
(2)发酵原理:豆腐中的蛋白质经毛霉等微生物发酵分解成小分子的肽和氨基酸。
2.泡菜的制作
(1)菌种:乳酸菌。
eq \b\lc\{\rc\ (\a\vs4\al\c1(分布:广泛分布在空气、土壤、植物体表、人或动物的, 肠道内等,代谢类型:异养厌氧型,常见种类:乳酸链球菌和乳酸杆菌,利用:可用于乳制品的发酵、泡菜的腌制等))
(2)发酵原理:乳酸菌在无氧的情况下,将葡萄糖分解成乳酸。反应式:
C6H12O6eq \(――→,\s\up7(酶))2C3H6O3(乳酸)+能量。
3.果酒的制作
(1)菌种:酵母菌。
eq \b\lc\{\rc\ (\a\vs4\al\c1(分布:含糖量较高的水果、蔬菜表面等,代谢类型:异养兼性厌氧型,最适生长温度:约为28 ℃酿酒酵母,利用:可用于酿酒、制作馒头和面包等))
(2)发酵原理:酵母菌在无氧条件下,进行酒精发酵,产生酒精。反应式:
C6H12O6eq \(――→,\s\up7(酶))2C2H5OH(酒精)+2CO2+能量。
4.果醋的制作
(1)菌种:醋酸菌。
eq \b\lc\{\rc\ (\a\vs4\al\c1(代谢类型:异养需氧型,最适生长温度:30~35 ℃,利用:可用于制作各种风味的\a\vs4\al(醋)))
(2)发酵原理
①当O2、糖源都充足时,醋酸菌能将糖分解成乙酸。
反应式:C6H12O6+2O2eq \(――→,\s\up7(酶))2CH3COOH(乙酸)+2H2O+2CO2+能量。
②当缺少糖源时,醋酸菌则将乙醇转化为乙醛,再将乙醛变为乙酸。反应式:
C2H5OH+O2eq \(――→,\s\up7(酶))CH3COOH(乙酸)+H2O+能量。
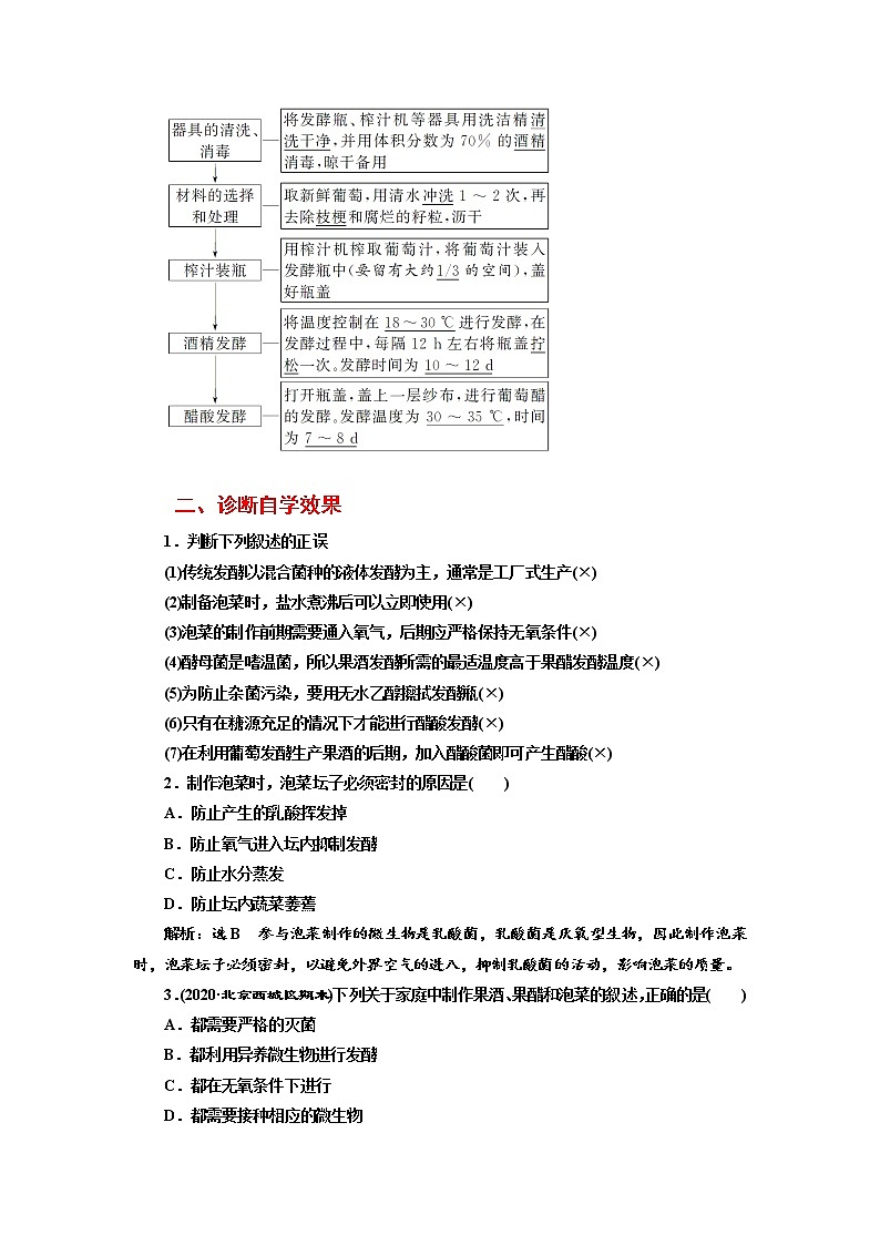
三、制作泡菜、果酒和果醋的实验流程
1.制作泡菜的实验流程
2.制作果酒和果醋的实验流程
二、诊断自学效果
1.判断下列叙述的正误
(1)传统发酵以混合菌种的液体发酵为主,通常是工厂式生产(×)
(2)制备泡菜时,盐水煮沸后可以立即使用(×)
(3)泡菜的制作前期需要通入氧气,后期应严格保持无氧条件(×)
(4)酵母菌是嗜温菌,所以果酒发酵所需的最适温度高于果醋发酵温度(×)
(5)为防止杂菌污染,要用无水乙醇擦拭发酵瓶(×)
(6)只有在糖源充足的情况下才能进行醋酸发酵(×)
(7)在利用葡萄发酵生产果酒的后期,加入醋酸菌即可产生醋酸(×)
2.制作泡菜时,泡菜坛子必须密封的原因是( )
A.防止产生的乳酸挥发掉
B.防止氧气进入坛内抑制发酵
C.防止水分蒸发
D.防止坛内蔬菜萎蔫
解析:选B 参与泡菜制作的微生物是乳酸菌,乳酸菌是厌氧型生物,因此制作泡菜时,泡菜坛子必须密封,以避免外界空气的进入,抑制乳酸菌的活动,影响泡菜的质量。
3.(2020·北京西城区期末)下列关于家庭中制作果酒、果醋和泡菜的叙述,正确的是( )
A.都需要严格的灭菌
B.都利用异养微生物进行发酵
C.都在无氧条件下进行
D.都需要接种相应的微生物
解析:选B 果醋、果酒和泡菜的制作都需要对容器消毒,但不一定需要严格的灭菌,A错误;参与果酒制作的酵母菌的代谢类型是异养兼性厌氧型,参与果醋制作的
醋酸菌的代谢类型是异养需氧型,参与泡菜制作的乳酸菌的代谢类型是异养厌氧型,B正确;果酒制作要先通气后密封,果醋制作需要有氧条件,泡菜制作需要无氧条件,C错误;果酒制作所需的酵母菌不一定需要接种,可以是来自葡萄皮上的野生型酵母菌,D错误。
4.某同学在利用酵母菌进行果酒发酵,如果改成果醋发酵,不需要改变的条件是( )
A.提高温度
B.充气口打开
C.更换培养液中的营养成分
D.发酵时间
解析:选C 果酒与果醋制作需要的温度不同,果酒制作温度一般控制在18~30 ℃,果醋为30~35 ℃,故如果改成果醋发酵需要提高温度,A不符合;酵母菌无氧呼吸产生酒精,乙酸发酵需要氧气,因此如果改成果醋发酵,充气口应该打开,B不符合;醋酸菌可以利用酒精产生乙酸,因此不需要更换发酵液,C符合;酒精发酵与乙酸发酵需要的时间不同,D不符合。
5.果酒、果醋以其独特的风味、制作方便和绿色环保等特点深受人们的喜爱。下列有关叙述错误的是( )
A.在缺氧和呈酸性的发酵液中,酵母菌可以生长繁殖,而其他绝大多数微生物不能正常繁殖
B.深层发酵时,短时间中断氧气会引起醋酸菌死亡
C.为防止葡萄腐烂,可将发酵装置存放在4 ℃的环境中
D.果醋发酵适宜温度为30~35 ℃
解析:选C 在缺氧和呈酸性的发酵液中,酵母菌可以生长繁殖,而绝大多数其他微生物都因无法适应这一环境而受到抑制,A正确;醋酸菌对氧气含量特别敏感,即使短时间中断氧气也会引起醋酸菌死亡,B正确;榨取葡萄汁进行酒精发酵,果酒发酵应将温度控制在18~30 ℃,果醋发酵适宜温度为30~35 ℃,C错误,D正确。
eq \a\vs4\al(新知探究一 泡菜、果酒和果醋的制作原理)
[在探究中学明]
发酵技术离不开微生物的作用,泡菜的制作需要乳酸菌(如图1)的作用,果酒制作需要用到酵母菌(如图2),酿造果醋需要用到醋酸菌(如图3)。思考并回答有关问题:
1.乳酸菌属于原核(填“真核”或“原核”)生物,代谢类型为异养厌氧型,常见的有乳酸链球菌和乳酸杆菌。酵母菌属于真核(填“真核”或“原核”)生物,其代谢类型为异养兼性厌氧型。醋酸菌又名醋酸杆菌,属于原核(填“真核”或“原核”)生物,代谢类型为异养需氧型。
2.酸牛奶是经过加工的牛奶,与鲜牛奶相比,二者谁的营养价值更高?为什么?
提示:酸牛奶。因为牛奶经发酵后把大分子物质转变成小分子物质,易被人体吸收。
3.利用酵母菌进行酒精发酵过程中为什么要“先通气后密封”?
提示:“通气”的目的是使酵母菌进行有氧呼吸大量繁殖,“密封”的目的是使酵母菌进行无氧呼吸产生酒精。
4.在制作葡萄醋时,为什么要适时通过充气口充气?
提示:醋酸菌是好氧细菌,在将糖或酒精变为乙酸时需要氧的参与,因此要适时向发酵液中充气。
[在深化中提能]
1.传统发酵技术中常用菌种的比较
2.果酒制作与果醋制作的比较
eq \a\vs4\al([典例]) 如图表示果酒和果醋制作过程中的物质变化过程,下列叙述正确的是( )
A.过程①和②都发生在细胞质基质,过程③和④都发生在线粒体中
B.果酒发酵是否产生酒精,可用重铬酸钾来检验
C.过程③和④不都需要氧气的参与
D.过程①~④所需的最适温度基本相同
[解析] 过程①是细胞呼吸的第一阶段,过程②是无氧呼吸的第二阶段,细胞有氧呼吸的第一阶段以及无氧呼吸均发生在细胞质基质中,过程③是有氧呼吸的第二、三阶段,发生在线粒体中,而过程④为果醋制作过程,醋酸菌为需氧型细菌,属于原核生物,没有线粒体,A错误;酸性的重铬酸钾可与酒精反应产生灰绿色,故果酒发酵是否产生酒精,可用重铬酸钾来检验,B正确;过程③表示有氧呼吸的第二和第三阶段,其中第三阶段需要氧气的参与,过程④表示果醋发酵,由于醋酸菌是嗜氧菌,因此该过程也需要氧气的参与,C错误;过程①②③是酵母菌的呼吸作用,所需的最适温度基本相同(18~30 ℃),过程④是醋酸菌的酿醋过程,所需的最适温度在30~35 ℃,故过程①~④所需的最适温度不相同,D错误。
[答案] B
[在应用中落实]
1.关于果酒和果醋制作的叙述,错误的是( )
A.参与发酵的微生物都含有核糖体
B.发酵过程中培养液pH都保持不变
C.制作果酒时瓶口需密封,而制果醋时需要通入氧气
D.果酒制成后可将装置移至温度略高的环境中制果醋
解析:选B 参与果酒和果醋制作的微生物分别是酵母菌和醋酸菌,都含有核糖体,A正确。酵母菌发酵产生的二氧化碳和醋酸菌发酵产生的乙酸都使培养液的pH有所下降,B错误。制作果酒时应先通气后密封,先通气的目的是让酵母菌大量繁殖,后密封的目的是让酵母菌进行酒精发酵;因为醋酸菌是好氧菌,所以制作果醋时需要通入氧气,C正确。果酒的发酵温度是18~30 ℃,果醋的发酵温度是30~35 ℃,所以果酒制成后可将装置移至温度略高的环境中制果醋,D正确。
2.以下关于微生物发酵的说法正确的是( )
A.利用乳酸菌制作泡菜需先通气培养,后密封发酵
B.利用葡萄表面天然酵母制作葡萄酒通常不是单一菌种发酵
C.果酒和果醋的发酵菌种不同,但代谢类型相同
D.利用微生物发酵进行的食品加工往往需要严格灭菌
解析:选B 乳酸菌是严格厌氧型细菌,所以利用乳酸菌制作泡菜时,开始就应密封,不能先通气,A错误;利用葡萄表面天然酵母制作葡萄酒时通常不是单一菌种发酵,B正确;果酒的发酵菌种是酵母菌,其代谢类型是异养兼性厌氧型,果醋的发酵菌种是醋酸菌,其代谢类型是异养需氧型,C错误;利用微生物发酵进行的食品加工往往不需要严格灭菌,防止杀灭发酵的菌种,D错误。
eq \a\vs4\al(新知探究二 泡菜、果酒和果醋的实验操作)
[在探究中学明]
1.下面是泡菜坛的图片,据图回答下列问题:
(1)配制盐水后,要将盐水煮沸后冷却待用,煮沸和冷却的目的分别是什么?
提示:煮沸有两大作用,一是除去水中的氧气,二是杀灭盐水中的细菌;冷却的目的是防止高温杀死菜料表面的乳酸菌。
(2)制作泡菜时,往往要向泡菜坛中加入一些“陈泡菜水”,加入“陈泡菜水”的作用是什么?
提示:提供乳酸菌菌种,使其在短时间内形成菌种优势。
(3)在泡菜制作的发酵过程中,为什么要经常向泡菜坛的水槽中补充水?
提示:为了保证坛内乳酸菌发酵所需的无氧环境。
2.下图为某同学设计的果酒和果醋的发酵装置图,据图回答下列问题:
(1)图1所示发酵过程中,每隔一段时间(12 h左右)拧松瓶盖一次,目的是什么?
提示:排出发酵过程中产生的CO2,防止瓶内气压过高引起爆裂。
(2)在图2装置中,充气口、排气口和出料口的作用分别是什么?
提示:充气口的作用是在醋酸发酵时补充氧气,排气口的作用是排出CO2或残余气体,出料口便于取样检测和放出发酵液。
(3)图2中与排气管相连的胶管需长而弯曲,其目的是什么?
提示:胶管长而弯曲,其目的是防止空气中杂菌的污染。
(4)进行醋酸发酵和酒精发酵时,对图2装置哪一处操作有差异?请具体指明。
提示:使用该装置制作果酒时,应该关闭充气口;制作果醋时,应将充气口连接气泵,输入氧气(无菌空气)。
(5)将葡萄汁装入发酵瓶时,为什么要留有大约1/3的空间?
提示:留有1/3的空间既可为酵母菌提供氧气,使其进行有氧呼吸大量繁殖,又可防止发酵液溢出。
[在深化中提能]
1.制作果酒和果醋的发酵装置分析
2.泡菜制作的注意事项
(1)泡菜坛的选择:应选择火候好、无裂纹、无砂眼、坛沿深、盖子吻合好的泡菜坛。
(2)盐水按水盐质量比为4∶1配制,煮沸冷却后待用。煮沸有两大作用,一是除去水中的氧气,二是杀灭盐水中的细菌。
(3)材料装至八成满时,再加入盐水至没过全部菜料,盖好坛盖。
(4)封坛时,坛盖边沿的水槽中要注满水,严格密封,以保证乳酸菌发酵所需的无氧环境,并注意在发酵过程中经常补水。
(5)注意控制温度、食盐水浓度和发酵时间。温度过高,食盐水浓度低于10%,腌制时间过短,会造成其他细菌大量繁殖,亚硝酸盐含量升高。一般亚硝酸盐含量在泡菜腌制10 d后开始下降。食盐水浓度过高,会使泡菜口味不佳,甚至影响乳酸菌的发酵。
3.果酒和果醋制作成功的关键
4.泡菜腌制中乳酸菌、乳酸和亚硝酸盐的变化
eq \a\vs4\al([典例]) 某班同学以鲜苹果汁为原料制作果酒和果醋的过程简图如图1,图2为苹果酒发酵过程中利用的两种简易装置。请分析回答下列问题:
(1)图1中过程甲使用的微生物主要是酵母菌,其代谢类型是____________,用化学反应式表示过程甲利用的原理是___________________________________________________。
(2)图1中过程乙要将温度严格控制在________℃,在____________的条件下,如果缺少糖源,过程乙中________(微生物)将苹果酒最终变为苹果醋。
(3)某同学利用图2装置完成苹果酒的制作过程。若用乙装置,在发酵过程中,必须进行的操作是____________________________________。与乙装置相比,甲装置的优点是及时吸收发酵产生的CO2,除此之外,还有什么优点?____________________。
(4)在酸性条件下,可用________来检测发酵产物中是否有酒精。
[解析] (1)参与果酒制作的微生物是酵母菌,其代谢类型是异养兼性厌氧型,制作果酒的原理为:C6H12O6eq \(――→,\s\up7(酶))2C2H5OH+2CO2+少量能量。(2)果醋发酵的适宜温度是30~35 ℃;在氧气充足的条件下,如果缺少糖源,醋酸菌能将苹果酒最终变为苹果醋。(3)果酒发酵的过程中除了产生酒精外,还产生CO2,因此在利用图2乙装置完成果酒发酵过程中,要每隔12 h左右(一定的时间)将瓶盖拧松一次,以释放CO2,防止发酵液溢出;与乙装置相比,甲装置的优点是及时吸收发酵产生的CO2,除此之外,还能减少被杂菌污染的机会。(4)在酸性条件下,可用重铬酸钾溶液来检测样液中是否产生酒精,观察是否出现灰绿色。
[答案] (1)异养兼性厌氧型 C6H12O6eq \(――→,\s\up7(酶))2C2H5OH+2CO2+少量能量 (2)30~35 有氧(氧气充足) 醋酸菌 (3)每隔12 h左右(一定时间)将瓶盖拧松一次 减少被杂菌污染的机会 (4)重铬酸钾
[在应用中落实]
1.如图是果酒和果醋制作的实验流程图,下列叙述正确的是( )
eq \x(\a\al(挑选,葡萄))―→eq \x(冲洗)―→eq \x(榨汁)―→eq \x(a)―→eq \x(\a\al(乙酸,发酵))―→eq \x(果醋)
A.在冲洗葡萄前应先去除葡萄的枝梗,再进行冲洗,这样洗得彻底
B.在制作葡萄醋的过程中,温度应严格控制在18~30 ℃
C.a过程中产物的检测,除了嗅味和品尝外,还可用酸性重铬酸钾溶液检测
D.a过程是酒精发酵,a过程结束后,只需要提高一定的环境温度就能产生果醋
解析:选C 在挑选葡萄时应先冲洗1~2次,再去除枝梗以防葡萄破损汁液流失和被杂菌污染,A错误;在制作葡萄醋的过程中,温度应严格控制在30~35 ℃,B错误;a过程是酒精发酵,a过程产生的酒精除了嗅味和品尝外,也可用酸性重铬酸钾溶液进行检测,溶液颜色由橙色变为灰绿色,C正确;a过程结束后,除了需要提高一定的环境温度外,还要通入一定量的氧气才能产生果醋,D错误。
2.(2020·南京校级月考)酸菜是贵州风味特产,历久不衰,百吃不厌,经济实惠,制作过程不使用食盐,原料可用芥菜、萝ト菜、油菜等,颜色自然,味道清淡,脆嫩爽口、酸味醇和、久贮不坏、醒酒解腻,可直接食用,也可煮、炖、炒、烧、烩,拌制菜肴。其制作流程如图所示:
请回答下列相关问题:
(1)酸菜制作过程用到的微生物是________,其代谢类型是____________。
(2)制作时加入的面水也可以用黏稠的米汤代替,其作用是____________________________________________。冬天制作酸菜需要更长的发酵时间,原因是____________________________________。
(3)利用果酒进行果醋发酵时也会因为产生酸味物质而变酸,该酸味物质是由________菌代谢产生的________。与酸菜发酵过程相比,果醋发酵过程需要的环境条件不同,具体为________________________________________________________________________。
解析:(1)由题干信息可知,酸菜发酵的过程需要隔绝空气才能产生有酸味的物质,所以应该利用的是乳酸菌发酵产生乳酸,乳酸菌的代谢类型是异养厌氧型。(2)乳酸菌的生长繁殖需要分解环境中的有机物,从中获取生长所需的物质和能量并产生乳酸,往发酵液中加入面水或米汤能增加发酵液中的有机物含量,从而促进乳酸菌的生长繁殖并产生乳酸。冬天温度较低,乳酸菌细胞中酶活性低,乳酸菌生长繁殖、代谢缓慢,所需发酵时间较长。(3)醋酸菌能利用糖类或者乙醇代谢产生有酸味的醋酸。醋酸菌的生长和繁殖需要有充足的氧气和较高的温度,而乳酸发酵过程需要无氧和室温。故与酸菜发酵过程相比,果醋发酵过程需要的环境条件不同,具体为有氧气、温度较高(30~35 ℃)。
答案:(1)乳酸菌 异养厌氧型 (2)为乳酸菌提供有机物,供其生长代谢产生乳酸 冬天温度较低,乳酸菌生长代谢缓慢 (3)醋酸 乙酸 有氧气、温度较高(30~35 ℃)
[课堂巩固落实]
1.(2019·江苏高考)下列关于传统发酵技术应用的叙述,正确的是( )
A.利用乳酸菌制作酸奶过程中,先通气培养,后密封发酵
B.家庭制作果酒、腐乳等通常都不是纯种发酵
C.果醋制作过程中发酵液pH逐渐降低,果酒制作过程中情况相反
D.毛霉主要通过产生脂肪酶、蛋白酶和纤维素酶参与腐乳发酵
解析:选B 乳酸菌是厌氧菌,利用其制作酸奶时,应密封发酵,A错误;家庭制作果酒、腐乳时,受条件所限,通常会有杂菌混入其中,不是纯种发酵,B正确;在果酒制作过程中,发酵液酸性增强,pH降低,C错误;毛霉主要通过产生脂肪酶、蛋白酶参与腐乳发酵,但不能产生纤维素酶,D错误。
2.(2020·滨州期末)下列关于葡萄酒和葡萄醋发酵原理及过程的叙述,错误的是( )
A.葡萄酒自然发酵过程中,起主要作用的是葡萄皮表面附着的野生型酵母菌
B.葡萄酒发酵过程中,酸性的环境不利于醋酸菌等杂菌的繁殖
C.葡萄醋发酵的过程中,需要保障发酵液中的氧气供应
D.在葡萄酒中接种醋酸菌后,需提高温度才能保证发酵效果
解析:选B 葡萄酒自然发酵过程中,起主要作用的是葡萄皮表面附着的野生型酵母菌,A正确;葡萄酒发酵过程中,酸性的环境不利于一些杂菌的繁殖,但不会影响醋酸菌的繁殖,B错误;醋酸菌是嗜氧菌,因此葡萄醋发酵的过程中,需要保障发酵液中的氧气供应,C正确;醋酸菌是嗜温菌,在葡萄酒中接种醋酸菌后,需提高温度才能保证发酵,D正确。
3.某高校采用右图所示的发酵罐进行葡萄酒主发酵过程的研究,下列叙述错误的是( )
A.夏季生产果酒时,常需对罐体进行降温处理
B.乙醇为挥发性物质,故发酵过程中空气的进气量不宜太大
C.正常发酵过程中罐内的压力高于大气压
D.可以通过监测发酵过程中残余糖的浓度来决定何时终止发酵
解析:选B 利用酵母菌进行酒精发酵时,一般将温度控制在18~30 ℃,因此夏季生产果酒时,需要对发酵罐体进行降温处理;发酵过程中,进气口阀门应该关闭,以保证发酵罐的无氧环境,使酵母菌进行无氧呼吸产生酒精;正常发酵过程中,由于酵母菌进行无氧呼吸产生CO2,所以发酵罐内的压力增大,高于大气压;葡萄酒的发酵过程消耗葡萄糖,所以可以通过监测发酵过程中残余糖的浓度来决定何时终止发酵。
4.葡萄酒是葡萄汁经酵母菌发酵而成的。回答下列问题:
(1)酿制葡萄酒的两个简易装置如图1所示,试管中的X溶液有助于维持甲装置的瓶中气压相对稳定,与乙装置相比,用甲装置酿制葡萄酒的优点是______________________
________________________________________________________________________
(答出两点即可)。
图1 图2
(2)葡萄汁装入甲装置时,要留有约1/3的空间,这种做法的目的是__________________
_____________________________________________________________(答出两点即可)。
(3)某同学若用乙装置进行发酵,并设置两个不同处理组(乙A和乙B),乙A装置中保留一定量的氧气,乙B装置中没有氧气。在其他条件相同且适宜的情况下,测得一段时间内乙A和乙B中酒精含量的变化趋势及乙A中氧气含量的变化趋势如曲线图2所示。图2中曲线①、②、③依次表示__________、____________、_____________含量的变化趋势。
(4)从细胞呼吸类型看,酵母菌属于________生物;从同化作用的类型看,酵母菌属于________(填“自养”或“异养”)生物。
解析:(1)试管中的X溶液有助于维持甲装置的瓶中气压相对稳定,与乙装置相比,用甲装置酿制葡萄酒的优点是不需要开盖放气;避免了因开盖引起的杂菌污染。(2)葡萄汁装入甲装置时,要留有约1/3的空间,这种做法的目的是为酵母菌大量繁殖提供适量的氧气;防止发酵旺盛时汁液溢出。(3)分析题意可知,图中曲线①、②、③依次表示乙A中的氧气、乙B中的酒精、乙A中的酒精含量的变化趋势。(4)从细胞呼吸类型看,酵母菌属于兼性厌氧生物;从同化作用的类型看,酵母菌属于异养生物。
答案:(1)不需要开盖放气;避免了因开盖引起的杂菌污染 (2)为酵母菌大量繁殖提供适量的氧气;防止发酵旺盛时发酵汁液溢出 (3)乙A中的氧气 乙B中的酒精 乙A中的酒精 (4)兼性厌氧 异养
学有目标
——新课程标准必明
记在平时——核心语句必背
1.举例说明传统发酵技术的概念。
2.阐明制作泡菜、果酒和果醋的原理。
3.进行泡菜、果酒和果醋的制作。
1.乳酸菌为厌氧细菌,在无氧条件下可将葡萄糖分解为乳酸。
2.酵母菌是兼性厌氧微生物,在无氧条件下进行酒精发酵产生酒精。
3.当O2、糖源都充足时,醋酸菌可将葡萄汁中的糖分解成乙酸;当缺少糖源时,醋酸菌将乙醇转化为乙醛,再将乙醛变为乙酸。
4.泡菜制作的实验流程:配制盐水→原料加工→加调味料装坛→封坛发酵。
5.果酒制作中应先通气再密闭,温度控制在18~30 ℃;果醋的制作应始终通气,温度控制在30~35 ℃。
微生物
酵母菌
醋酸菌
乳酸菌
分类
真核生物
原核生物
原核生物
代谢类型
异养兼性厌氧
异养需氧
异养厌氧
适宜温度
18~30 ℃
30~35 ℃
室温
发酵条件
前期需氧;后期不需氧
一直需氧
无氧
生殖方式
孢子生殖,适宜条件下出芽生殖
二分裂生殖
二分裂生殖
生产应用
酿酒、发面
酿醋
制作酸奶、泡菜
果酒制作
果醋制作
发酵菌种
酵母菌
醋酸菌
菌种来源
传统的葡萄酒酿造采用自然发酵,菌种主要是附着在葡萄皮上的野生型酵母菌
购买醋酸菌的菌种或从食醋中分离醋酸菌
发酵产物
酒精、二氧化碳
乙酸、水或二氧化碳
发酵条件
温度
一般控制在18~30 ℃
30~35 ℃
时间
10~12 d
7~8 d
氧气
初期需氧,
后期不需氧
始终需要氧
pH
最适pH为4.5~5.0
最适pH为5.4~6.0
制作原理
项目
说明
材料的选择与处理
选择新鲜的葡萄,榨汁前先将葡萄进行冲洗,再去除枝梗,以防葡萄汁流失及污染。冲洗以洗去灰尘为目的,以防洗去野生型酵母菌
防止发酵液被污染
①榨汁机和发酵瓶等器具用洗洁精清洗干净,并用体积分数为70%的酒精消毒;
②清洗葡萄时要先清洗后除枝梗;
③发酵瓶排气管用曲颈管而不用直管
控制发酵条件
①葡萄汁装入发酵瓶时,要留有大约1/3的空间,目的是先让酵母菌进行有氧呼吸,快速繁殖,耗尽O2后再进行酒精发酵,并防止发酵过程中产生的CO2造成发酵液的溢出;
②严格控制温度:18~30 ℃利于酵母菌的繁殖和酒精发酵;30~35 ℃利于醋酸菌的繁殖和果醋的发酵;
③充气:酒精发酵为无氧发酵,需关闭充气口;醋酸发酵为有氧发酵,需经充气口充气
发酵时期
乳酸菌数量
乳酸含量
亚硝酸盐含量
发酵初期
少(O2抑制乳酸菌活动)
少
增加(硝酸盐还原菌的作用)
发酵中期
最多(乳酸积累抑制其他菌活动)
增多
下降(硝酸盐还原菌受抑制,部分亚硝酸盐被分解)
发酵后期
减少(乳酸积累,pH下降,抑制自身活动)
继续增多
下降至相对稳定(硝酸盐还原菌被完全抑制)
变化曲线
相关学案
这是一份人教版 (2019)选择性必修3第1章 发酵工程第1节 传统发酵技术的应用导学案及答案,共10页。学案主要包含了情境探究1,归纳总结,情境探究2,典例分析1,典例分析2,典例分析3等内容,欢迎下载使用。
这是一份选择性必修3第1节 传统发酵技术的应用学案,共11页。学案主要包含了发酵与传统发酵技术,尝试制作传统发酵食品等内容,欢迎下载使用。
这是一份人教版 (2019)选择性必修3第1节 传统发酵技术的应用学案及答案,共10页。学案主要包含了情境探究1,归纳总结,情境探究2,典例分析1,典例分析2,典例分析3等内容,欢迎下载使用。

