


高中物理人教版 (2019)选择性必修 第三册4 氢原子光谱和玻尔的原子模型第1课时学案
展开
这是一份高中物理人教版 (2019)选择性必修 第三册4 氢原子光谱和玻尔的原子模型第1课时学案,共8页。学案主要包含了光谱,氢原子光谱的实验规律,经典理论的困难,玻尔原子理论的基本假设等内容,欢迎下载使用。
第1课时 氢原子光谱和玻尔的原子模型
1.知道光谱、线状谱和连续谱的概念.
2.知道氢原子光谱的实验规律,知道什么是光谱分析.
3.知道玻尔原子理论的基本假设的主要内容.了解能级跃迁、轨道和能量量子化以及基态、激发态等概念.
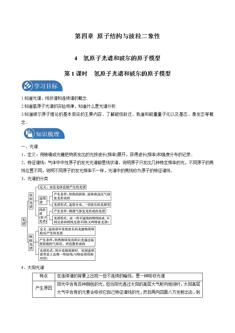
一、光谱
1.定义:用棱镜或光栅把物质发出的光按波长(频率)展开,获得波长(频率)和强度分布的记录.
2.特征谱线:气体中中性原子的发光光谱都是线状谱,说明原子只发出几种特定频率的光,不同原子的亮线位置不同,说明不同原子的发光频率不一样,光谱中的亮线称为原子的特征谱线.
3.光谱的分类
4.太阳光谱
5.光谱分析
(1)优点:灵敏度高,分析物质的最低量达10-13 kg.
(2)应用:a.发现新元素;b.鉴别物体的物质成分.
(3)用于光谱分析的光谱:线状光谱和吸收光谱.
6.应用:利用原子的特征谱线,可以鉴别物质和确定物质的组成成分,这种方法称为光谱分析,它的优点是灵敏度高,样本中一种元素的含量达到10-13 kg时就可以被检测到.
二、氢原子光谱的实验规律
1.许多情况下光是由原子内部电子的运动产生的,因此光谱是探索原子结构的一条重要途径.
2.巴耳末公式
(1)巴耳末对氢原子光谱的谱线进行研究得到公式:eq \f(1,λ)=R∞(eq \f(1,22)-eq \f(1,n2))(n=3,4,5,…),该公式称为巴耳末公式.式中R叫作里德伯常量,实验值为R∞=1.10×107 m-1.
(2)公式中只能取n≥3的整数,不能连续取值,波长是分立的值.
巴耳末公式的意义:以简洁的形式反映了氢原子的线状光谱的特征.
4.氢原子光谱的特点:在氢原子光谱图中的可见光区内,由右向左,相邻谱线间的距离越来越小,表现出明显的规律性.
5.其他谱线:除了巴耳末系,氢原子光谱在红外和紫外光区的其他谱线也都满足与巴耳末公式类似的关系式.
三、经典理论的困难
1.核式结构模型的成就:正确地指出了原子核的存在,很好地解释了α粒子散射实验.
2.经典理论的困难:经典物理学既无法解释原子的稳定性,又无法解释原子光谱的分立线状谱.
四、玻尔原子理论的基本假设
1.轨道量子化
(1)原子中的电子在库仑引力的作用下,绕原子核做圆周运动.
(2)电子运行轨道的半径不是任意的,也就是说电子的轨道是量子化的(填“连续变化”或“量子化”).
(3)电子在这些轨道上绕核的运动是稳定的,不产生电磁辐射.
2.能量量子化
(1)不同轨道对应不同的状态,在这些状态中,尽管电子做变速运动,却不辐射能量,因此这些状态是稳定的,原子在不同状态有不同的能量,所以原子的能量也是量子化的.
(2)基态:原子最低的能量状态称为基态,对应的电子在离核最近的轨道上运动,氢原子基态能量E1=-13.6 eV.
(3)激发态:除基态之外的其他能量状态称为激发态,对应的电子在离核较远的轨道上运动.
氢原子各能级的关系为:En=eq \f(1,n2)E1(E1=-13.6 eV,n=1,2,3,…)
3.跃迁
原子从一种定态跃迁到另一种定态时,它辐射或吸收一定频率的光子,光子的能量由这两种定态的能量差决定,即高能级Emeq \(,\s\up11(发射光子hν=Em-En),\s\d4(吸收光子hν=Em-En))低能级En.
4.频率条件
当电子从能量较高的定态轨道(其能量记为En)跃迁到能量较低的定态轨道(能量记为Em,m<n)时,会放出能量为hν的光子,该光子的能量hν=En-Em,该式称为频率条件,又称辐射条件.
5.原子的能量及变化规律
(1)原子的能量:En=Ekn+Epn.
(2)电子绕氢原子核运动时:keq \f(e2,rn2)=meq \f(vn2,rn),
故Ekn=eq \f(1,2)mvn2=eq \f(ke2,2rn)
电子轨道半径越大,电子绕核运动的动能越小.
(3)当电子的轨道半径增大时,库仑引力做负功,原子的电势能增大,反之,电势能减小.
(4)电子的轨道半径增大时,说明原子吸收了能量,从能量较低的轨道跃迁到了能量较高的轨道.即电子轨道半径越大,原子的能量En越大.
一、单选题
1.下列叙述中符合物理学史实的是( )
A.汤姆生通过对阴极射线的实验研究,发现了电子和质子
B.卢瑟福通过研究α粒子的散射实验,发现了原子核内部有质子和中子
C.普朗克通过分析氢原子光谱,提出了“光子”学说
D.玻尔提出的氢原子模型,能够成功解释氢原子的光谱形成原因
2.下列实验事实与原子结构模型建立的关系正确的是( )
A.电子的发现:道尔顿的原子结构模型
B.α粒子散射:卢瑟福原子结构模型
C.α粒子散射:玻尔原子结构模型
D.氢原子光谱:卢瑟福原子结构模型
3.有关原子结构,下列说法正确的是 ( )
A.玻尔原子模型能很好地解释氢原子光谱的实验规律
B.卢瑟福核式结构模型可以很好地解释原子的稳定性
C.卢瑟福的α粒子散射实验表明原子内部存在带负电的电子
D.卢瑟福的α粒子散射实验否定了玻尔原子模型
4.下列叙述中符合物理学史的有:( )
A.汤姆孙通过研究阴极射线实验,发现了电子和质子的存在
B.卢瑟福通过对粒子散射实验现象的分析,证实了原子是可以再分的
C.巴尔末根据氢原子光谱分析,总结出了氢原子光谱可见光区波长公式
D.玻尔提出的原子模型,彻底否定了卢瑟福的原子核式结构学说
二、多选题
5.在卢瑟福原子模型基础上加上普朗克的量子概念后,1913年由玻尔提出玻尔能级理论,玻尔理论不但回答了氢原子稳定存在的原因,而且还成功地解释了氢原子和类氢原子的光谱现象.如图为氢原子的能级图,则下列说法中正确的是
A.由能级图可知某一氢原子由第3能级跃迁到第1能级将辐射出能量为12.09eV的光子
B.玻尔理论采用了量子化的思想,适用于所有原子
C.如果用大量动能是11eV的电子轰击大量氢原子,氢原子不会发生跃迁
D.某一个处于第3能级的氢原子向基态跃迁时,可能释放2种频率的光子
6.下列说法正确的是( )
E.玻尔将量子观念引入原子领域,其理论能够解释氢原子光谱的特征
A.玻尔对氢原子光谱的研究导致原子的核式结构模型的建立
B.可利用某些物质在紫外线照射下发出荧光来设计防伪措施
C.天然放射现象中产生的射线都能在电场或磁场中发生偏转
D.观察者与波源互相远离时接收到波的频率与波源频率不同
三、填空题
7.玻尔氢原子模型成功解释了氢原子光谱的实验规律,氢原子能级图如图所示.当氢原子从的能级跃迁到的能级时,辐射出频率为______的光子,用该频率的光照射逸出功为的钾表面,产生的光电子的最大初动能为______.(电子电量,普朗克常量)
8.根据玻尔理论,氢原子的能级公式为 (为量子数,为基态能级且大小已知),一个氢原子从的激发态直接跃迁到基态,发射一个光子的频率是________.(已知普朗克常量为)
参考答案
1.D
【详解】
A.汤姆生通过对阴极射线的实验研究,发现了电子,卢瑟福发现了质子,选项A错误;
B.卢瑟福通过研究α粒子的散射实验,确定了原子的核式结构理论,选项B错误;
C.普朗克提出了量子理论,为了解释光电效应现象,爱因斯坦提出了光子说,故C错误;
D.玻尔提出的氢原子模型,能够成功解释氢原子的光谱形成原因,选项D正确。
故选D。
2.B
【解析】道尔顿的原子结构模型是道尔顿通过对大气的物理性质进行研究而提出的,故A错误;卢瑟福原子结构模型是通过α粒子散射实验提出的,卢瑟福提出原子的核式结构模型,这一模型建立的基础是α粒子散射实验,故B正确C错误;波尔提出电子在一定轨道上运动的原子结构模型,D错误.
3.A
【解析】
【详解】
A.玻尔提出的原子模型成功地说明了原子的稳定性和氢原子光谱的实验规律,故A正确;
B.卢瑟福核式结构模型不能解释原子的稳定性,故B错误;
CD.卢瑟福的α粒子散射实验表明原子具有核式结构,否定了汤姆孙关于原子结构的“西瓜模型”,故CD错误.
故选A.
4.C
【解析】
本题考查的是对物理学史的掌握情况,汤姆孙通过研究阴极射线实验,发现了电子的存在,A错误,卢瑟福通过对粒子散射实验现象的分析,证实了原子具有核式结构,B错误;巴尔末根据氢原子光谱分析,总结出了氢原子光谱可见光区波长公式,C正确;玻尔提出的原子模型,并没有否定卢瑟福的原子核式结构学说,D正确;
5.AD
【详解】
A.由能级图可知某一氢原子由第3能级跃迁到第1能级将辐射出能量为(-1.51eV)-(-13.6eV)=12.09eV的光子,选项A正确;
B.玻尔理论采用了量子化的思想,但是只适用于氢原子,不适应所有原子,选项B错误;
C.用动能11eV的外来电子轰击处于基态的氢原子,氢原子可以吸收电子的一部分的能量,如吸收△E=-13.6-(-3.4)=-10.2eV的能量跃迁到n=2的能级,故C错误;
D.某一个处于第3能级的氢原子向基态跃迁时,可能的跃迁有:3→2和2→1,则最多释放2种频率的光子,选项D正确;
故选AD.
6.BDE
【解析】
试题分析:卢瑟福α粒子散射实验提出原子核式结构模型,紫外线可以使荧光物质发出荧光,γ射线不能在电场或磁场中发生偏转,多普勒效应是由于观察者和波源间位置的变化而产生的.
解:A、卢瑟福通过α粒子散射实验建立了原子核式结构模型,故A错误;
B、紫外线可以使荧光物质发出荧光,利用这一特性对钞票或商标进行有效的防伪措施,故B正确;
C、天然放射现象中产生的γ射线不能在电场或磁场中发生偏转,故C错误;
D、当波源与观察者有相对运动时,如果二者相互接近,间距变小,观察者接收的频率增大,如果二者远离,间距变大,观察者接收的频率减小.故D正确.
E、玻尔将量子观念引入原子领域,其理论能够解释氢原子光谱的特征,故E正确;
故选BDE.
【点评】本题考查了原子核式结构模型、紫外线的特征,多普勒效应等知识点,属于熟记内容,难度不大,属于基础题.
7. 0.3
【详解】
[1].根据,可求得光子的频率;
[2].根据可求得光电子的最大初动能.
8.
【解析】
基态的能量为E1,n=3激发态对应的能量为:E3=E1/9,
氢原子发射的光子能量为:△E=E3−E1==hν,所以ν=.特点
在连续谱的背景上出现一些不连续的暗线,是一种吸收光谱
产生原因
阳光中含有各种颜色的光,但当阳光透过太阳的高层大气射向地球时,太阳高层大气中含有的元素会吸收它自己特征谱线的光,然后再向四面八方发射出去,到达地球的这些谱线看起来就暗了,这就形成了明亮背景下的暗线
相关学案
这是一份高中物理人教版 (2019)选择性必修 第三册3 原子的核式结构模型导学案,共6页。学案主要包含了学习目标,当堂练习等内容,欢迎下载使用。
这是一份物理选择性必修 第三册第四章 原子结构和波粒二象性4 氢原子光谱和玻尔的原子模型第2课时学案设计,共7页。学案主要包含了玻尔理论对氢光谱的解释,玻尔理论的局限性,能级跃迁的几种情况的对比,电离等内容,欢迎下载使用。
这是一份2021学年第四章 原子结构和波粒二象性4 氢原子光谱和玻尔的原子模型第1课时导学案,共6页。学案主要包含了光谱,氢原子光谱的实验规律,经典理论的困难等内容,欢迎下载使用。