物理必修 第二册1 行星的运动导学案
展开
这是一份物理必修 第二册1 行星的运动导学案,共9页。学案主要包含了开普勒定律,行星轨道处理方法等内容,欢迎下载使用。
1.了解地心说和日心说的内容.
2.理解开普勒行星运动三定律的内容.
3.掌握行星运动定律的应用.
4.了解人们对行星运动的认识过程漫长复杂,真理来之不易.
知识点一、开普勒定律
【探讨】
探讨1:如图612所示是地球绕太阳公转时的示意图,由图可知地球在春分日、夏至日、秋分日和冬至日四天中哪天绕太阳运动的速度最大?
图612
【提示】冬至日.由图可知,冬至日地球在近日点附近,由开普勒第二定律可知,冬至日地球绕太阳运动的速度最大.
探讨2:如图613所示是“金星凌日”的示意图,观察图中地球、金星的位置,思考地球和金星谁的公转周期更长.
图613
【提示】地球.由题图可知,地球到太阳的距离大于金星到太阳的距离,根据开普勒第三定律可得,地球的公转周期更长一些.
【点睛】
1.开普勒第一定律
(1)认识:第一定律告诉我们,尽管各行星的轨道大小不同,但它们的共同规律是所有行星都沿椭圆轨道绕太阳运动,太阳则位于所有椭圆的一个公共焦点上,开普勒第一定律又叫椭圆轨道定律,如图614所示.
(2)意义:否定了行星圆形轨道的说法,建立了正确的轨道理论,给出了太阳准确的位置.
图614
2.开普勒第二定律
(1)认识:行星靠近太阳时速度增大,远离太阳时速度减小.近日点速度最大,远日点速度最小,又叫面积定律,如图615所示.
图615
(2)意义:描述了行星在其轨道上运行时,线速度的大小不断变化,并阐明了速度大小变化的数量关系.
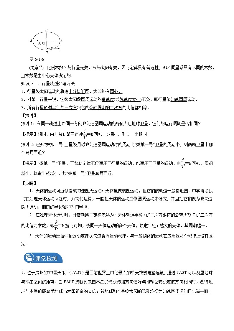
3.开普勒第三定律
(1)认识:它揭示了周期与轨道半长轴之间的关系,椭圆轨道半长轴越长的行星,其公转周期越大;反之,其公转周期越小.因此又叫周期定律,如图616所示.
图616
(2)意义:比例常数k与行星无关,只与太阳有关,因此定律具有普遍性,即不同星系具有不同的常数,且常数是由中心天体决定的.
知识点二、行星轨道处理方法
1.行星绕太阳运动的轨道十分接近圆,太阳处在圆心.
2.对某一行星来说,它绕太阳做圆周运动的角速度(或线速度大小)不变,即行星做匀速圆周运动.
3.所有行星轨道半径的三次方跟它的公转周期的二次方的比值都相等.
【探讨】
探讨1:在同一轨道上沿同一方向做匀速圆周运动的两颗人造地球卫星,它们的运行周期是否相同?
【提示】相同.由开普勒第三定律eq \f(r3,T2)=k可知,r相同,则T一定相同.
探讨2:已知“嫦娥二号”卫星绕月球做匀速圆周运动时的周期比“嫦娥一号”卫星的周期小,则两颗卫星中哪个离月面近?
【提示】“嫦娥二号”卫星.开普勒定律不仅适用于行星的运动,也适用于卫星的运动,由eq \f(r3,T2)=k可知,周期越小,轨道半径越小,故“嫦娥二号”卫星离月面近.
【点睛】
1.天体的运动可近似看成匀速圆周运动:天体虽做椭圆运动,但它们的轨道一般接近圆.中学阶段我们在处理天体运动问题时,为简化运算,一般把天体的运动当作圆周运动来研究,并且把它们视为做匀速圆周运动,椭圆的半长轴即为圆半径.
2.在处理天体运动时,开普勒第三定律表述为:天体轨道半径r的三次方跟它的公转周期T的二次方的比值为常数,即eq \f(r3,T2)=k.据此可知,绕同一天体运动的多个天体,轨道半径r越大的天体,其周期越长.
3.天体的运动遵循牛顿运动定律及匀速圆周运动规律,与一般物体的运动在应用这两个规律上没有区别.
1.位于贵州的“中国天眼”(FAST)是目前世界上口径最大的单天线射电望远镜,通过FAST可以测量地球与木星之间的距离。当FAST接收到来自木星的光线传播方向恰好与地球公转线速度方向相同时,测得地球与木星的距离是地球与太阳距离的k倍。若地球和木星绕太阳的运动均视为匀速圆周运动且轨道共面,则可知木星的公转周期为( )
A.年B.年C.年D.年
【答案】C
【详解】
设地球与太阳距离为r,根据题述可知木星与太阳的距离为
R=
设木星的公转周期为T年,根据开普勒定律,则有
解得
年
故选C。
2.近年来我国航天事业飞速发展,2020年7月23日,我国自主研发的火星探测器“天问一号”在海南文昌航天发射场由长征五号运载火箭发射升空,随后准确地进入预定地火转移轨道。如图所示为探测器经过多次变轨后登陆火星的轨迹示意图,其中轨道Ⅰ、Ⅲ为椭圆,轨道Ⅱ为圆。探测器经轨道Ⅰ、Ⅱ、Ⅲ运动后在Q点登陆火星,O点是轨道Ⅰ、Ⅱ、Ⅲ的交点,轨道上的O、P、Q三点与火星中心在同一直线上O、Q分别是椭圆轨道Ⅲ的远火星点和近火星点。已知火星的半径为R,,轨道Ⅱ上正常运行时经过O点的速度为v,关于探测器,下列说法正确的是( )
A.沿轨道Ⅰ运动时,探测器与Q点连线在相等时间内扫过的面积相等
B.沿轨道Ⅱ运动时,探测器经过O点的加速度大小等于
C.沿着轨道Ⅱ运行过程中,探测器于平衡状态
D.沿轨道Ⅱ的运动周期大于沿轨道Ⅰ的运动周期
【答案】B
【详解】
A.由开普勒定律可知,在同一轨道上运行的探测器与天体中心连线在相等时间内扫过的面积相等,而Q点并非天体中心位置,A错误;
B.轨道Ⅱ是圆轨道,半径为3R,经过O点的速度为v,根据圆周运动的规律可知,探测器经过O点的加速度
B正确;
C.沿着轨道Ⅱ运行过程中,受到火星的万有引力,加速度不为零,不是平衡态,C错误;
D.轨道Ⅱ的半径小于轨道Ⅰ的半长轴,由开普勒第三定律
可知,沿轨道Ⅱ的运动周期小于沿轨道Ⅰ运动周期,D错误。
故选B。
1.2021年4月28日,国际行星防御大会召开,我国代表介绍了正在论证的小行星探测任务。关于开普勒行星运动定律,下列说法中正确的是( )
A.牛顿发现万有引力定律后,开普勒整理牛顿的观测数据后,发现了行星运动的规律
B.此定律不仅适用于行星绕太阳运动,也适用于宇宙中其他卫星绕行星的运动
C.开普勒第三定律,月亮围绕地球运动的k值与人造卫星围绕地球运动的k不相同
D.行星绕太阳运动时,线速度方向时刻在变,但大小始终不变
【答案】B
【详解】
A.在开普勒发现了 行星的运行规律后,牛顿才发现万有引力定律,开普勒整理第谷的观测数据后,发现了行星运动的规律。A错误;
B.开普勒行星运动定律不仅适用于行星绕太阳运动,还适用于宇宙中其他卫星绕行星的运动, B正确;
C.公式中的k值由中心天体决定,只要是中心天体一样,k值一样, C错误;
D.由开普勒第二定律可知,日星连线相同时间内扫过面积相等,行星绕太阳在椭圆轨道上运动时,线速度大小在变化,越靠近太阳,线速度越大,反之,则越小,D错误。
故选B。
2.火星和木星沿各自的椭圆轨道绕太阳运行,根据开普勒的行星运动定律可知( )
A.太阳位于木星运行轨道的中心
B.火星绕太阳公转的速率始终相等
C.火星与木星公转周期之比的二次方等于它们轨道半长轴之比的三次方
D.相同时间内,火星与太阳连线扫过的面积等于木星与太阳连线扫过的面积
【答案】C
【详解】
A. 太阳位于木星运动轨道的焦点上,故A错误;
B. 火星和木星绕太阳运动的速率不是始终相等的,故B错误;
C. 因火星和木星绕相同的中心天体转动,则根据开普勒第三定律
火星与木星公转周期之比的二次方等于它们轨道半长轴之比的三次方,故C正确;
D. 根据开普勒第二定律可知,火星与太阳连线在相同时间内扫过的面积相等,木星与太阳连线在相同时间内扫过的面积相等,但是相等时间内,火星与太阳连线扫过的面积不等于木星与太阳连线扫过的面积,故D错误。
故选C。
3.如图所示,轨道Ⅰ为圆形轨道,其半径为R;轨道Ⅱ为椭圆轨道,半长轴为a,半短轴为b。如果把探测器与月球球心连线扫过的面积与所用时间的比值定义为面积速率,则探测器绕月球运动过程中在轨道Ⅰ和轨道Ⅱ上的面积速率之比为(已知椭圆的面积)( )
A.B.C.D.
【答案】B
【详解】
根据开普勒第二定律可得圆轨道Ⅰ和椭圆轨道Ⅱ的周期关系满足
探测器与月球球心连线扫过的面积与所用时间的比值定义为面积速率,则有
故选B。
4.中国古代为区分季节有节气之说,如题图所示,从现代物理学可知,地球沿椭圆形轨道绕太阳运动所处四个位置,分别对应我国的四个节气。以下说法正确的是( )
A.地球做匀速椭圆轨道运动
B.太阳在椭圆的一个焦点上
C.冬至时地球公转速度最小
D.秋分时地球公转速度最大
【答案】B
【详解】
A.地球在椭圆轨道上运动,根据开普勒第二定律可知,不可能做匀速椭圆运动,故A错误;
B.根据开普勒第一定律可知,太阳在椭圆的一个焦点上,故B正确;
CD.冬至时,地球在近日点,根据开普勒第二定律可知,公转速度最大,故CD错误。
故选B。
5.一颗卫星绕地球做椭圆运动,如图所示,运动周期为T,图中虚线为卫星的运行轨迹,A、B、C、D是轨迹上的四个位置,其中A距离地球最近,C距离地球最远。B和D点是弧线ABC和ADC的中点。下列说法正确的是( )
A.卫星在C点的速度最大、加速度最小B.卫星在C点的速度最小、加速度最大
C.卫星从A经D到C点的运动时间为D.卫星从B经A到D点的运动时间为
【答案】C
【详解】
AB.根据开普勒第二定律可推知,卫星在A点的速度最大,在C点的速度最小,根据牛顿第二定律和万有引力定律可知,卫星在A点的加速度最大,在C点的加速度最小,故AB错误;
CD.根据开普勒第二定律可推知,卫星从A经D到C点的运动时间为,卫星从B经A到D点的运动时间小于,故C正确,D错误。
故选C。
6.根据德国天文学家开普勒的行星运动三定律,下列说法正确的是( )
A.所有行星绕太阳运行的轨道都是椭圆,太阳处在椭圆的中心
B.行星在椭圆轨道上运动时,任意相等的时间内走过的弧长都相等
C.由开普勒第二定律可知,行星离太阳越近,机械能越大
D.开普勒第三定律公式中的k值,只与中心天体有关
【答案】D
【详解】
A.所有行星绕太阳运行的轨道都是椭圆,太阳处在椭圆的一个焦点,故A错误;
B.行星在椭圆轨道上运动时,任意相等的时间内行星与太阳连线扫过的面积相等,故B错误;
C.行星在椭圆轨道上运动时,只有万有引力做功,机械能守恒,故C错误;
D.开普勒第三定律公式
中的k值,只与中心天体有关,故D正确。
故选D。
7.牛顿以他伟大的工作把天空中的现象和地面的现象统一起来,成功的解释了天体运动的规律,时至今日,上千颗人造卫星正在按照万有引力定律为他们设定的轨道绕地球运转着,以下有关说法正确的是( )
A.第谷通过观察行星的运动,得出了行星的运动规律,他认为行星的轨道都是椭圆
B.开普勒通过对行星运动规律的研究,总结出了万有引力定律
C.牛顿利用扭秤装置测出了万有引力常量的数值
D.牛顿总结前人的成果得出了牛顿三大定律
【答案】D
【详解】
A.第谷观察行星并记录数据,开普勒根据第谷的数据得出行星运动规律,A错;
B.牛顿总结出万有引力定律,B错;
C.卡文迪许测出万有引力常量,C错;
D.牛顿总结前人成果得出牛顿三大定律,故D正确。
故选D。
8.宇宙中两颗恒星A和B,它们的半径分别为和表面的重力加速度分别为和,各自均有一颗卫星α和b,绕A和B做匀速圆周运动。轨道半径分别为和。卫星a和恒星A中心的连线在时间内扫过的面积为S,卫星b和恒星B中心的连线在时间内扫过的面积也为S,则的值为( )
A.B.C.D.
【答案】C
【详解】
卫星在t时间内与中心天体连线扫过的扇形面积为
则
故
ABD错误,C正确,故选C。定律
内容
公式或图示
开普勒第一定律
所有行星绕太阳运动的轨道都是椭圆,太阳处在椭圆的一个焦点上
开普勒第二定律
对任意一个行星来说,它与太阳的连线在相等的时间内扫过相等的面积
开普勒第三定律
所有行星的轨道的半长轴的三次方跟它的公转周期的二次方的比值都相等
公式:eq \f(a3,T2)=k,k是一个与行星无关的常量
相关学案
这是一份高中物理人教版 (2019)必修 第二册1 行星的运动学案设计,共4页。学案主要包含了行星运动的两种学说,开普勒定律,行星轨道的处理方法等内容,欢迎下载使用。
这是一份物理必修 第二册1 行星的运动学案设计,共5页。学案主要包含了两种对立的学说,开普勒定律,行星运动的近似处理,开普勒定律的应用等内容,欢迎下载使用。
这是一份高中人教版 (2019)1 行星的运动学案,共6页。学案主要包含了学习目标,重点难点,自主学习,重难详解,巩固练习等内容,欢迎下载使用。

