数学选择性必修 第三册5.3.1 等比数列第1课时教案及反思
展开
这是一份数学选择性必修 第三册5.3.1 等比数列第1课时教案及反思,共7页。
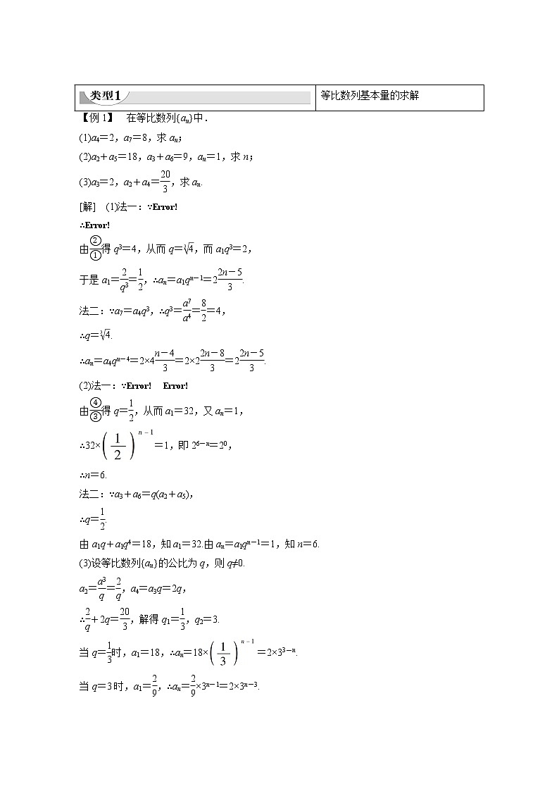
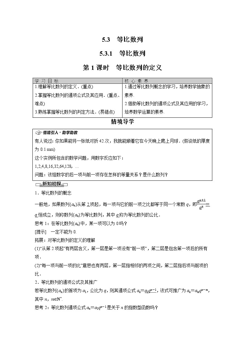
5.3 等比数列5.3.1 等比数列第1课时 等比数列的定义学 习 目 标核 心 素 养1.理解等比数列的定义.(重点)2.掌握等比数列的通项公式及其应用.(重点、难点)3.熟练掌握等比数列的判定方法.(易错点)1.通过等比数列概念的学习,培养数学抽象的素养.2.借助等比数列的通项公式及其应用的学习,培养数学运算的素养.情境导学有人说过:你如果能将一张纸对折42次,我就能顺着它在今天晚上爬上月球.(假设纸的厚度为0.1 mm)这个实例所包含的数学问题,用数字反应如下:1,2,4,8,16,32,64,128,…问题:该组数字的后一项与前一项存在怎样的等量关系?是什么数列?1.等比数列的概念一般地,如果数列{an}从第2项起,每一项与它的前一项之比都等于同一个常数q,即=q恒成立,则称数列{an}为等比数列,其中q称为等比数列的公比.思考1:在等比数列{an}中,某一项可以为0吗?[提示] 一定不能为0.拓展:对等比数列的定义的理解(1)“从第2项起”有两层含义,第一层是第一项没有“前一项”,第二层是包含第一项后的所有项.(2)“每一项与前一项的比”意思也有两层,第一层指相邻的两项之间,第二层指后项与前项的比.2.等比数列的通项公式及其推广若等比数列{an}的首项为a1,公比为q,则其通项公式an=a1qn-1,该式可推广为an=amqn-m,其中n,m∈N*.思考2:等比数列通项公式an=a1qn-1是关于n的指数型函数吗?[提示] 不一定.如当q=1时,an是关于n的常数函数.3.等比数列的单调性等比数列{an}的首项为a1,公比为q.(1)当q>1,a1>0或0<q<1,a1<0时,数列为递增数列;(2)当q>1,a1<0或0<q<1,a1>0时,数列为递减数列;(3)当q=1时,数列为常数列;(4)当q<0时,数列为摆动数列.1.思考辨析(正确的画“√”,错误的画“×”)(1)若an+1=qan,n∈N*且q≠0,则{an}是等比数列. ( )(2)等比数列{an}中,an=a1qn,n∈N*. ( )(3)常数列一定是等比数列. ( )(4)存在一个数列既是等差数列,又是等比数列. ( )[答案] (1)× (2)× (3)× (4)√2.已知{an}是首项为2,公比为3的等比数列,则这个数列的通项公式为( )A.an=2·3n+1 B.an=3·2n+1C.an=2·3n-1 D.an=3·2n-1C [由已知可得a1=2,q=3,则数列{an}的通项公式为an=a1·qn-1=2·3n-1.]3.下列数列为等比数列的是( )A.2,22,3×22,…B.,,,…C.S-1,(S-1)2,(S-1)3,…D.0,0,0,…B [结合等比数列的定义可知选项B正确.]4.已知{an}是等比数列,a2=2,a5=,则公比q=________. [法一:∵a2=a1q=2, ①a5=a1q4=, ②∴②÷①得:q3=,∴q=.法二:∵a5=a2q3,∴q3=⇒q=.]合作探究 等比数列基本量的求解【例1】 在等比数列{an}中.(1)a4=2,a7=8,求an;(2)a2+a5=18,a3+a6=9,an=1,求n;(3)a3=2,a2+a4=,求an.[解] (1)法一:∵∴由得q3=4,从而q=,而a1q3=2,于是a1==,∴an=a1qn-1=2.法二:∵a7=a4q3,∴q3===4,∴q=.∴an=a4qn-4=2×4=2×2=2.(2)法一:∵ 由得q=,从而a1=32,又an=1,∴32×=1,即26-n=20,∴n=6.法二:∵a3+a6=q(a2+a5),∴q=.由a1q+a1q4=18,知a1=32.由an=a1qn-1=1,知n=6.(3)设等比数列{an}的公比为q,则q≠0.a2==,a4=a3q=2q,∴+2q=,解得q1=,q2=3.当q=时,a1=18,∴an=18×=2×33-n.当q=3时,a1=,∴an=×3n-1=2×3n-3.综上,当q=时,an=2×33-n;当q=3时,an=2×3n-3.a1和q是等比数列的基本量,只要求出这两个基本量,其他量便可迎刃而解.此类问题求解的通法是根据条件,建立关于a1和q的方程组,求出a1和q.1.(1)若等比数列{an}的首项a1=,末项an=,公比q=,求项数n.(2)在等比数列{an}中,已知a5-a1=15,a4-a2=6,求an.[解] (1)由an=a1·qn-1,得=,即,得n=4.(2)因为由得q=或q=2.当q=时,a1=-16;当q=2时,a1=1.∴an=-16·或an=2n-1.等比数列的判断与证明[探究问题]1.如何证明数列{an}是等比数列?[提示] 只需证明=q,(q≠0)即可.2.如何证明数列{an+1}是等比数列?[提示] 只需证明=q,(q≠0)即可.【例2】 已知数列{an}满足a1=1,an+1=2an+1.(1)证明:数列{an+1}是等比数列;(2)求数列{an}的通项公式.[解] (1)证明:∵an+1=2an+1,∴an+1+1=2an+2=2(an+1),又a1=1,故an+1≠0,∴=2.∴数列{an+1}是等比数列.(2)由(1)可知{an+1}是以a1+1=2为首项,2为公比的等比数列.∴an+1=2×2n-1=2n,即an=2n-1.由递推关系an+1=Aan+BA,B为常数,且A≠0,A≠1求an时,由待定系数法设an+1+λ=Aan+λ可得λ=,这样就构造了等比数列{an+λ}.2.在数列{an}中,a1=1,an+1=-,bn=,求数列{bn}的通项公式.[解] an+1-2=--2=,==+2,即bn+1=4bn+2,bn+1+=+4.又a1=1,故b1==-1,所以是首项为-,公比为4的等比数列,所以bn+=-×4n-1,bn=--.【例3】 已知数列{an}的前n项和为Sn,Sn=(an-1)(n∈N+).(1)求a1,a2;(2)求证:数列{an}是等比数列.[解] (1)由S1=(a1-1),得a1=(a1-1),∴a1=-.又S2=(a2-1),即a1+a2=(a2-1),得a2=.(2)证明:当n≥2时,an=Sn-Sn-1=(an-1)-(an-1-1),得=-.又a1=-,所以数列{an}是首项为-,公比为-的等比数列.1.已知数列的前n项和,或前n项和与通项的关系求通项,常用an与Sn的关系求解.2.判断一个数列是否是等比数列的常用方法有:①定义法:=q(q为常数且不为零)⇔{an}为等比数列.②通项公式法:an=a1qn-1(a1≠0且q≠0)⇔{an}为等比数列.③构造法:在条件中出现an+1=kan+b关系时,往往构造数列,方法是把an+1+x=k(an+x)与an+1=kan+b对照,求出x即可.3.已知数列{an}的前n项和Sn=2an+1,求证{an}是等比数列,并求出通项公式.[证明] ∵Sn=2an+1,∴Sn+1=2an+1+1.∴an+1=Sn+1-Sn=(2an+1+1)-(2an+1)=2an+1-2an,∴an+1=2an,又∵S1=2a1+1=a1,∴a1=-1≠0.又由an+1=2an知an≠0,∴=2,∴{an}是等比数列.∴an=-1×2n-1=-2n-1.课堂小结1.等比数列定义的理解(1)由于等比数列的每一项都可能作分母,故每一项均不能为零,因此q也不可能为零.(2)均为同一常数,由此体现了公比的意义,同时应注意分子、分母次序不能颠倒.(3)如果一个数列不是从第2项起,而是从第3项或第4项起每一项与它的前一项之比是同一个常数,那么这个数列不是等比数列.2.等比数列的通项公式(1)已知首项a1和公比q,可以确定一个等比数列.(2)在公式an=a1qn-1中有an,a1,q,n四个量,已知其中任意三个量,可以求得第四个量.(3)在公式an=amqn-m中,体现了已知任意两项便可求公比q,即可求任意一项的思想.1.在等比数列{an}中,a1=8,a4=64,则a3等于( )A.16 B.16或-16C.32 D.32或-32C [由a4=a1q3,得q3=8,即q=2,所以a3=a1q2=8×4=32.]2.若等比数列的首项为4,末项为128,公比为2,则这个数列的项数为( )A.4 B.6 C.5 D.32B [由等比数列的通项公式,得128=4×2n-1,2n-1=32,所以n=6.]3.已知数列a,a(1-a),a(1-a)2,…是等比数列,则实数a满足( )A.a≠1 B.a≠0或a≠1C.a≠0 D.a≠0且a≠1D [由于a,a(1-a),a(1-a)2,…是等比数列,则a需满足a≠0,a(1-a)≠0,a(1-a)2≠0,所以a≠0且a≠1.]4.在等比数列{an}中,若a2=18,a4=8,则公比q=________.± [由题意可知q2===,即q=±.]5.数列{an}满足a1=-1,且an=3an-1-2n+3(n=2,3,…).(1)求a2,a3,并证明数列{an-n}是等比数列;(2)求an.[解] (1)a2=3a1-2×2+3=-4,a3=3a2-2×3+3=-15.下面证明{an-n}是等比数列:===3(n=1,2,3,…).又a1-1=-2,∴数列{an-n}是以-2为首项,以3为公比的等比数列.(2)由(1)知an-n=-2·3n-1,∴an=n-2·3n-1.
相关教案
这是一份高中数学第六章 导数及其应用6.2 利用导数研究函数的性质6.2.2 导数与函数的极值、最值第1课时教学设计
这是一份数学选择性必修 第三册5.3.1 等比数列第2课时教案,共6页。
这是一份高中数学人教B版 (2019)选择性必修 第三册第五章 数列5.2 等差数列5.2.1 等差数列第1课时教学设计,共6页。

