人教版 (2019)必修1《分子与细胞》第5章 细胞的能量供应和利用第3节 细胞呼吸的原理和应用同步达标检测题
展开
这是一份人教版 (2019)必修1《分子与细胞》第5章 细胞的能量供应和利用第3节 细胞呼吸的原理和应用同步达标检测题,共4页。试卷主要包含了下列有关试剂使用不正确的是,下图表示某种细胞器的结构模式图等内容,欢迎下载使用。
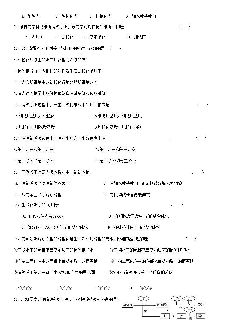
第3节细胞呼吸的原理和应用(1)习题1、植物细胞中与能量转换有关的细胞器是 ( )A. 叶绿体和线粒体 B. 核糖体和叶绿体 C. 核糖体和线粒体 D. 高尔基体和核糖体2、如图是探究酵母菌呼吸作用的实验装置,下列叙述错误的是 ( )A.①中加NaOH是为了清除空气中的CO2 B.②的葡萄糖是酵母菌呼吸作用的底物C.②中酵母菌只能在有氧条件下生存 D.③中加Ca(OH)2用于检测②中是否有CO2产生3、下列有关试剂使用不正确的是 ( )A.用溴麝香草酚蓝鉴定CO2 B.用斐林试剂鉴定可溶性还原糖 C.用双缩脲试剂鉴定DNA D.用橙色的重铬酸钾鉴定酒精4、(15重庆卷)为达到实验目的,必须在碱性条件下进行的实验是 ( )A、利用双缩脲试剂检测生物组织中的蛋白质 B、测定胃蛋白酶分解蛋白质的最适温度C、利用重铬酸钾检测酵母菌培养液中的酒精 D、观察植物细胞的质壁分离和复原5、下图表示某种细胞器的结构模式图。有关该细胞器的说法,不正确的是 ( )A.内膜向内折叠形成嵴,增大了酶附着的面积 B. 分布于大多数动植物细胞中C. 为分泌蛋白的合成和运输过程提供能量 D.主要功能是与分泌物的形成有关6、在线粒体内不参与有氧呼吸过程的具体部位是( ) A.外膜 B.内膜 C.嵴 D.基质7、在线粒体内不进行的有氧呼吸过程是 ( )A.第一阶段 B.第二阶段 C.第三阶段 D.第四阶段8、人体的代谢终产物水和二氧化碳,产生场所是 ( ) A.组织内 B.线粒体内 C.核糖体内 D.细胞质基质内9、某种毒素抑制细胞有氧呼吸,该毒素可能损伤的细胞结构是 ( )A.内质网 B.线粒体 C.高尔基体 D.细胞核10、(14安徽卷)下列关于线粒体的叙述,正确的是 ( )A.线粒体外膜上的蛋白质含量比内膜的高 B.葡萄糖分解为丙酮酸的过程发生在线粒体基质中C.成人心肌细胞中的线粒体数量比腹肌细胞的多 D.哺乳动物精子中的线粒体聚集在其头部和尾的基部11、有氧呼吸过程中,产生二氧化碳和水的场所依次是 ( ) A细胞质基质、线粒体 B细胞质基质、细胞质基质 C线粒体、细胞质基质 D线粒体基质、线粒体内膜12、在有氧呼吸过程中,消耗水和合成水分别发生在 ( ) A.第一阶段和第二阶段 B.第二阶段和第三阶段 C.第三阶段和第一阶段 D.第三阶段和第二阶段13、下列关于有氧呼吸的说法中,错误的是 ( ) A.有氧呼吸必须有氧气的参与 B.在细胞质基质内,葡萄糖被分解成丙酮酸 C.只有第三阶段释放能量 D.有机物被分解得最彻底14、生物体吸收的O2用于 ( )A.在线粒体内合成CO2 B.在细胞质基质中与[H]结合成水C.部分形成CO2,部分与[H]结合成水 D.在线粒体内与[H]结合成水15、有氧呼吸释放大量的能量保证生命活动对能量的需求,下列描述合理的是 ( ) ①产物水中的氢都来自参加反应的葡萄糖和水 ②产物水中的氧都来自参加反应的葡萄糖和水③产物二氧化碳中的氧都来自参加反应的葡萄糖 ④产物二氧化碳中的碳都来自参加反应的葡萄糖⑤有氧呼吸每阶段都产生ATP,但产生的量不同 ⑥O2参与有氧呼吸第二个阶段的反应A①②⑤ B①④⑤ C ②③④ D②④⑥16、、如图表示有氧呼吸过程,下列有关说法正确的是( )A.①②④中数值最大的是① B.③代表的物质名称是氧气C.线粒体能完成图示全过程 D.原核生物能完成图示全过程17、下图中①、②代表有氧呼吸的相关场所,甲代表有关物质,下列叙述正确的是 ( )C6H12O6→①→甲→②→CO2A.①和②都具有双层生物膜 B.②中所含的酶在乳酸菌中都能找到C.①和②中都能产生[H] D.甲一定进入线粒体18、把青蛙和小白鼠从25℃的温室中移至5℃的环境中,耗氧量的变化是 ( )A.两种动物的需氧量都减少 B.两种动物的需氧量都增加C.青蛙的耗氧量增加,小白鼠的耗氧量减少 D.青蛙的耗氧量减少,小白鼠的耗氧量增加19、(2019·全国卷Ⅲ)若将n粒玉米种子置于黑暗中使其萌发,得到n株黄化苗。那么,与萌发前的这n粒干种子相比,这些黄化苗的有机物总量和呼吸强度表现为 ( )A.有机物总量减少,呼吸强度增强 B.有机物总量增加,呼吸强度增强C.有机物总量减少,呼吸强度减弱 D.有机物总量增加,呼吸强度减弱20、右图是有氧呼吸过程图解,请依据图回答:(1)在长方框内依次写出①、②、③所代表的物质名称。(2)在椭圆框内依次填出④、⑤、⑥所代表的能量的多少。(3)有氧呼吸的主要场所是 ,进入该场所的物质主要是 和 。有氧呼吸的反应式可以写成 。(4)从图可知,有氧呼吸可分为三个阶段,其中产能最多的是第 阶段,场所为 ,从有氧呼吸的全过程来看,参与有氧呼吸的酶分布在 、 、 。21、下图是测定呼吸作用的装置图,请据图回答: (1)A瓶内NaOH的作用是 ,B瓶内石灰水的作用是 (2)为何要用不透光的玻璃罩来罩住植物 。(3)D瓶内石灰水的作用是 。(4)如果将植物换成萌发的种子,结果是 。22、下图为真核细胞内葡萄糖彻底氧化分解的基本过程,其中A、B、C等代表物质或能量,①②③④表示过程或场所,请据图回答问题:(1)图中的A是______,C是______,E是______。(2)过程④发生在______________,过程③发生在______________;能产生[H]的过程是________(填序号),[H]被利用的过程是________(填序号)。(3)产物水中的氢来自______________物质;若给细胞供应18O2,经过较长一段时间后,含有18O的物质是__________(填字母)。答案:A C C A D A A B B C D B C D B D C D A 20.(1)丙酮酸 H2O CO2 (2)少量 少量 大量 (3)线粒体 丙酮酸 [H] (4) 三 线粒体内膜 细胞质基质 线粒体基质 线粒体内膜21、(1)吸收空气中的二氧气碳 检验空气中的二氧气碳是否吸收干净(2)在这种条件下植物只进行呼吸作用不进行光合作用(3)检验植物呼吸作用是否放出二氧化碳。(4)D瓶内石灰水变浑浊。22(1)丙酮酸 二氧化碳 能量(2)线粒体内膜 线粒体基质 ①③④ (3)葡萄糖和水 C、F 降(任意两点均可)
相关试卷
这是一份生物必修1《分子与细胞》第3节 细胞呼吸的原理和应用达标测试,共10页。试卷主要包含了单选题,多选题,综合题等内容,欢迎下载使用。
这是一份人教版 (2019)第3节 细胞呼吸的原理和应用优秀随堂练习题,文件包含53细胞呼吸的原理和应用练习1解析版docx、53细胞呼吸的原理和应用练习1原卷版docx等2份试卷配套教学资源,其中试卷共18页, 欢迎下载使用。
这是一份必修1《分子与细胞》第3节 细胞呼吸的原理和应用课时练习,共7页。

