所属成套资源:2022年地理中考一轮过关讲练(人教版)
考点26 中国的农业(解析版)-2022年地理中考一轮过关讲练(人教版)
展开这是一份考点26 中国的农业(解析版)-2022年地理中考一轮过关讲练(人教版),共16页。试卷主要包含了概念,地位,主要部门,农业的地区分布,5月以后,我市新鲜玉米陆续上市,我国最大的天然林区是等内容,欢迎下载使用。
考点26 中国的农业
考点梳理
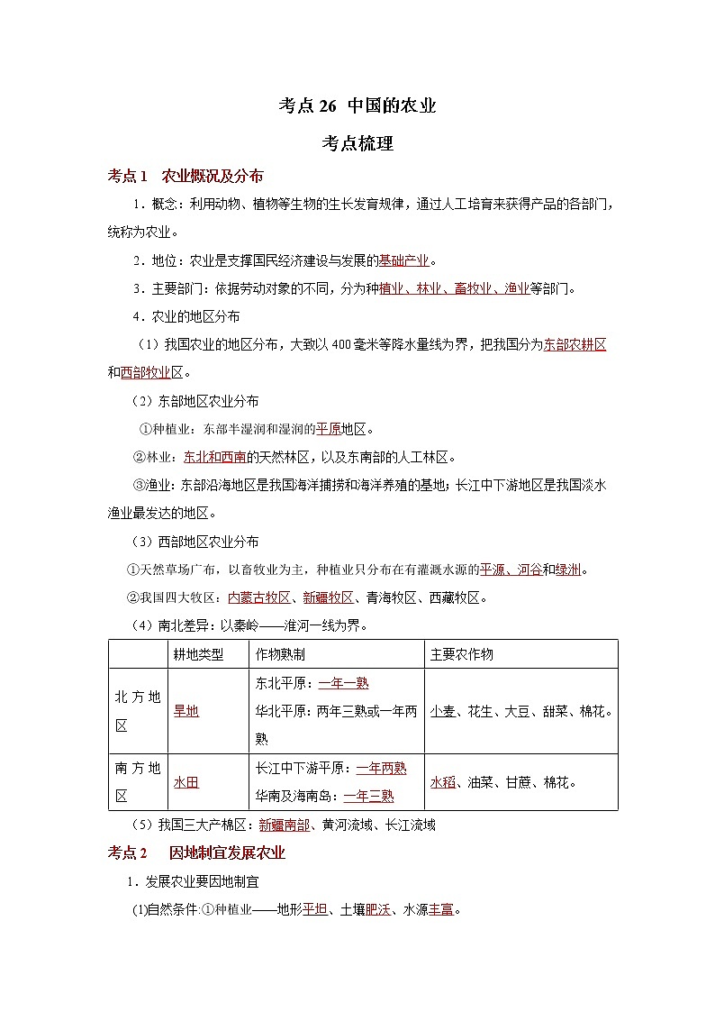
考点1 农业概况及分布
1.概念:利用动物、植物等生物的生长发育规律,通过人工培育来获得产品的各部门,统称为农业。
2.地位:农业是支撑国民经济建设与发展的基础产业。
3.主要部门:依据劳动对象的不同,分为种植业、林业、畜牧业、渔业等部门。
4.农业的地区分布
(1)我国农业的地区分布,大致以400毫米等降水量线为界,把我国分为东部农耕区和西部牧业区。
(2)东部地区农业分布
①种植业:东部半湿润和湿润的平原地区。
②林业:东北和西南的天然林区,以及东南部的人工林区。
③渔业:东部沿海地区是我国海洋捕捞和海洋养殖的基地;长江中下游地区是我国淡水渔业最发达的地区。
(3)西部地区农业分布
①天然草场广布,以畜牧业为主,种植业只分布在有灌溉水源的平源、河谷和绿洲。
②我国四大牧区:内蒙古牧区、新疆牧区、青海牧区、西藏牧区。
(4)南北差异:以秦岭——淮河一线为界。
| 耕地类型 | 作物熟制 | 主要农作物 |
北方地区 | 旱地 | 东北平原:一年一熟 华北平原:两年三熟或一年两熟 | 小麦、花生、大豆、甜菜、棉花。 |
南方地区 | 水田 | 长江中下游平原:一年两熟 华南及海南岛:一年三熟 | 水稻、油菜、甘蔗、棉花。 |
(5)我国三大产棉区:新疆南部、黄河流域、长江流域
考点2 因地制宜发展农业
1.发展农业要因地制宜
(1)自然条件:①种植业——地形平坦、土壤肥沃、水源丰富。
②林业——地形陡峭,水土易流失。
③畜牧业——降水较少,但牧草生长良好。
④渔业——河湖众多,水域广阔。
(2)社会条件:与城市和工矿区的距离远近;市场需求量;农业技术装备;农民文化技术水平。
2.走科技强农之路
(1)科技强农的成就:从广种薄收转向优质高产,优良品种不断涌现;机械化和专业化水平、生产效率不断提高;农田水利建设取得长足进步,抗灾能力明显增强;绿色、低碳、生态农业不断推广。
(2)科技强农的发展方向:大力发展高产、优质、高效、生态、安全农业,加快从农业大国向农业强国迈进的步伐。
【重难突破】
1.农业的分类
我国农业部门的划分:种植业:在耕地上种植水稻、小麦、大豆等农作的农业生产部门;林业:对森林的种植、养育、保护、采伐以及对林木产品进行采集和加工的生产部门;畜牧业:在牧区,牧民靠放牧牲畜而取得产品;在农耕区,农民靠饲养牲畜来获得产品的生产部门;渔业:在水域中进行天然捕捞,或者人工养殖有价值的水生生物的生产部门。
2.牧区畜牧业与农耕区畜牧业的区别
分类 | 牧区畜牧业 | 农耕区畜牧业 |
地位 | 牧民生活与经济收入的主要来源 | 我国城乡人民食用肉、奶、禽、蛋的主要来源 |
分布 | 西部、北部 | 东部、南部 |
生产方式 | 放牧 | 饲养 |
主要产品 | 皮、毛及肉、奶制品 | 肉、蛋、奶 |
生产对象 | 马、牛、羊、骆驼 | 猪、牛、羊及家禽类 |
饲料来源 | 天然牧草 | 秸秆、豆饼、豆渣等农副产品、粮食饲草 |
综合训练
一.选择题(共20小题)
1.下列农产品不属于北方地区的是( )
A.甜菜 B.大豆 C.小麦 D.咖啡
【分析】小麦是我国北方的主要粮食作物,主要分布于秦岭淮河的以北区域,一般以长城为界,以北大体为春小麦,以南则为冬小麦。玉米是我国的第三大粮食作物,现代主要用作饲料粮,东北平原是我国玉米的主产区,其中吉林省是我国玉米的第一大玉米主产省。我国棉花生产集中分布在黄河、长江中下游地区,新疆是我国优质长绒棉产区;大豆是我国主要的油料作物,中国大豆的集中产区在东北平原、黄淮海平原;油菜主要为我国南方的油料作物,主要种植区为长江中下游平原;花生分布比较普遍,山东、河南两省为主要产区;甜菜是一种性喜温凉的作物,主要分布在我国东北、内蒙古到北疆地区;甘蔗性喜湿热,主要分布在华南及四川盆地,广西壮族自治区为最大产区。
【解答】解:北方地区大部分属于温带季风气候,主要的农作物有甜菜、大豆、小麦、玉米、高粱等,咖啡分布在南方地区。
故选:D。
2.“我的家在东北松花江上,那里有满山遍野的大豆、高粱”。我的家应该( )
A.在秦岭﹣﹣淮河以南 B.在秦岭﹣﹣淮河以北
C.在青藏高原上 D.在西北地区
【分析】我国是世界上气候类型最多的国家之一。我国东半部有大范围的季风气候,自南而北有热带季风气候、亚热带季风气候、温带季风气候。西北地区大多为温带大陆性气候。青藏高原区是独特的高原气候。东北地区位于中国东北部,地处东北亚的核心位置,东、北两面与朝鲜及俄罗斯为邻;西接内蒙古自治区;南连河北省,与山东半岛隔海相望,战略地位十分重要。
【解答】解:题干中描述的是东北地区的东北平原。东北地区位于秦岭—淮河一线以北,主要属于温带季风气候,主要的农作物有大豆、高粱、春小麦、玉米、甜菜等,故B正确。
故选:B。
3.下列做法中,你认为不合理的是( )
A.陡坡开垦耕地
B.山区退耕还林,保持水土
C.河流、湖泊周围发展渔业
D.草原地区发展畜牧业
【分析】我国各地自然环境存在很大差异,每个地区都有农业发展上的优势和不足。利用当地自然条件的优势,把要发展的农业部门或农作物,布局在适宜它本身发展、生长最有利的地区,是因地制宜的重要内容之一。
【解答】解:山区退耕还林,保持水土,既有经济效益,又有环境效益,河流、湖泊周围发展渔业,草原地区适宜发展畜牧业,BCD叙述正确,与题意不符;A错误,陡坡开垦耕地容易导致水土流失,不合理。
故选:A。
4.我国东北平原的作物熟制是_____,其主要的油料作物是_____。( )
A.一年两熟 大豆 B.一年一熟 花生
C.两年三熟 油菜 D.一年一熟 大豆
【分析】北方地区农业以旱作为主。因气候关系,长城以北的东北平原一般只能一年一熟,主要农作物有春小麦、玉米、高粱、大豆、马铃薯、甜菜等。长城以南的华北平原则两年三熟或一年两熟,冬小麦能够越冬,还可以连种玉米、棉花、荞麦、甘薯、谷子等农作物。
【解答】解:东北平原主要位于中温带,属于半湿润地区,耕地主要以旱地为主;作物熟制是一年一熟;东北平原也是我国纬度最高的平原;糖料作物中,甘蔗性喜湿热,主要分布在华南地区,广西为最大产区,广东、云南亦生产较多。甜菜性喜温凉,主要分布在新疆、黑龙江、内蒙古等地。东北平原主要的油料作物是大豆,故选项D符合题意。
故选:D。
5.下列属于南方地区适合种植的主要农作物有( )
A.水稻、油菜、柑橘 B.小麦、花生、苹果
C.玉米、大豆、茶叶 D.青稞、小麦、豌豆
【分析】我国的粮食作物,北方主要以小麦为主,南方主要以水稻为主,所以又有“南稻北麦”之称.我国糖料作物主要包括甘蔗和甜菜,其中甘蔗主要分布在南方沿海各省区,甜菜分布在北方各省区,所以有“南蔗北菜”的特点.油菜主要为我国南方的油料作物,主要种植区为长江中下游平原
【解答】解:我国的粮食作物,北方主要以小麦为主,南方主要以水稻为主,所以又有“南稻北麦”之称。油菜主要为我国南方的油料作物,主要种植区为长江中下游平原。棉花为经济作物,主要分布在新疆、华北平原、长江中下游平原。因此,我国南方地区的主要农作物有水稻、油菜、甘蔗、棉花等。小麦、花生、玉米、大豆是北方地区的主要农作物,青稞生长于青藏地区,豌豆在南方和北方、青藏地区都有种植,故A符合题意。
故选:A。
6.造成“南稻北麦”格局的主要影响因素是( )
A.人们的爱好 B.自然环境 C.经济水平 D.风俗习惯
【分析】我国的粮食作物,北方主要以小麦为主,南方主要以水稻为主,所以又有“南稻北麦”之称,我国形成“南稻北麦”的粮食分布格局,其最主要的影响因素是降水。
【解答】解:我国南北方自然环境不同,南方以水田为主,降水较多,热量充足,适合水稻的生长;北方耕地以旱地为主,降水较少,雨热同期,适合小麦的种植。故有“南稻北麦”之说,故选项B符合题意。
故选:B。
7.5月以后,我市新鲜玉米陆续上市。在河池,种植玉米可以( )
A.一年两熟 B.两年三熟 C.一年一熟 D.一年三熟
【分析】东北平原属于中温带,作物熟制是一年一熟;华北平原属于暖温带,作物熟制两年三熟或一年两熟;秦岭—淮河一线以南属于亚热带,作物熟制是一年两熟到三熟;海南岛属于热带,作物熟制一年三熟。
【解答】解:广西壮族自治区河池市属于亚热带,作物熟制为一年两熟。在河池,种植玉米可以一年两熟。
故选:A。
8.根据因地制宜的原则,下面不合适的行为是( )
A.在西藏建立水产品加工基地
B.在内蒙古建立皮毛、乳制品加工厂
C.在黑龙江省建立豆制品加工基地
D.在山东大力开展海洋水产养殖
【分析】我国各地自然环境存在很大差异,每个地区都有农业发展上的优势和不足.利用当地自然条件的优势,把要发展的农业部门或农作物,布局在适宜它本身发展、生长最有利的地区,是因地制宜的重要内容之一.
【解答】解:西藏降水少,气温低,河湖少,不适合发展水产养殖,牧场广布,适合发展畜牧业;内蒙古牧草优良,畜牧业发达,适合建立皮毛、乳制品加工厂;黑龙江省生产大豆,适合建立豆制品加工基地;山东东临渤海,适合发展海洋水产养殖。故选项A符合题意;选项B、C、D不符合题意。
故选:A。
9.我国最大的天然林区是( )
A.大、小兴安岭和长白山地
B.西南林区
C.东南林区
D.三北防护林区
【分析】我国的三大林区是指东北林区、西南林区、东南林区,东北林区和西南林区属于天然林区,东南林区主要为人工林区。
【解答】解:东北的大、小兴安岭林区和长白山林区是我国最大的天然林区,这两个地方统称为东北林区;大兴安岭是以落叶松为主的林区,它位于黑龙江省西北部和内蒙古东北部;长白山林区的主要植被类型为温带针阔叶混交林,著名的地带性树种有红松、落叶松、云杉、冷杉、赤松等。
故选:A。
10.读我国某区域图,图中①②两处发展农业生产的限制因素分别是( )
A.水源、热量 B.地形、水源 C.土壤、光照 D.光照、水源
【分析】影响农业生产的因素包括自然因素和社会经济因素;自然因素包括气候,水源,地形,土壤,热量,光照,温差等;社会经济因素包括:市场需求,交通,国家政策,农业生产技术,工业基础,劳动力,地价水平等。
【解答】解:读图可得,①位于内蒙古高原,②位于青藏高原;内蒙古高原主要属于温带大陆性气候,该地区降水较少,青藏高原海拔高,热量不足,故图中①②两处发展农业生产的限制因素分别是水源和热量。
故选:A。
11.下列属于南方地区的经济作物是( )
A. 甜菜 B. 甘蔗
C. 花生 D. 水稻
【分析】秦岭、淮河一线是我国东部地区重要的地理界线,在它的南北两侧,由于气候的差异,农业方面有很大的不同,北方地区作物生长期较短,降水较少,以旱地为主,粮食作物以小麦为主,油料作物是花生,糖料作物是甜菜;南方地区作物生长期较长,降水丰富,以水田为主,粮食作物是水稻,油料作物是油菜,糖料作物是甘蔗。据图中信息解答。
【解答】解:甜菜和花生主要是北方地区的经济作物,甘蔗属于南方地区的经济作物,水稻属于南方地区的粮食作物。
故选:B。
12.下列各组农作物中,属于南方地区经济作物的一组是( )
A.油菜、棉花 B.油菜、水稻 C.水稻、菠萝 D.油菜、甜菜
【分析】秦岭、淮河一线是我国东部地区重要的地理界线,在它的南北两侧,由于气候的差异,农业方面有很大的不同,北方地区作物生长期较短,降水较少,以旱地为主,粮食作物以小麦为主,油料作物是花生,糖料作物是甜菜;南方地区作物生长期较长,降水丰富,以水田为主,粮食作物是水稻,油料作物是油菜,糖料作物是甘蔗。
【解答】解:南方地区主要的经济作物有油菜、棉花、甘蔗,水稻属于粮食作物,菠萝属于水果,甜菜分布在北方地区。故A正确。
故选:A。
13.江南是什么?地理学家说:“江南是丘陵”。其发展农业的重要措施有( )
①推广农业发展新技术
②修筑梯田,发展立体农业
③应用大型农业机械
④扩大小麦、棉花种植面积
A.①② B.①④ C.②③ D.③④
【分析】影响农业发展因素有:自然因素:气候,水源,地形,土壤,热量,光照,温差;社会经济因素:市场需求,交通,国家政策,农业生产技术,工业基础,劳动力,地价水平。我国各地自然环境存在很大差异,每个地区都有农业发展上的优势和不足。利用当地自然条件的优势,把要发展的农业部门或农作物,布局在适宜它本身发展、生长最有利的地区,是因地制宜的重要内容之一。
【解答】解:江南丘陵广泛分布红壤,肥力低,水土流失严重,带来的危害大,该区域发展农业的重要措施是改良土壤和水土保持,因此可以在缓坡修筑梯田、发展立体农业。
故选:A。
14.如果你是一家公司的老总,准备到西北地区注册一家公司,下列投资方向有误的是( )
A.饲养优质奶牛 B.种植优质水稻
C.发展羊毛纺织 D.生产乳制品
【分析】我国的粮食作物,北方主要以小麦为主,南方主要以水稻为主,所以又有“南稻北麦”之称。
【解答】解:水稻是我国南方地区主要的粮食作物,该作物不适合在西北地区种植,选项ACD适合在西北地区发展。
故选:B。
15.“一条大河波浪宽,风吹稻花香两岸…”歌词中优美的南国风景与下列哪项描述相吻合?( )
A.山清水碧,鱼米之乡
B.森林宝库,温带果园
C.游泳和溜冰是本地区居民擅长的体育运动
D.煤、铁、石油资源丰富
【分析】在农田,人们种植庄稼;在牧场,人们放牧牲畜;在山野,人们植树造林;在水域,人们撒网捕鱼…这就是农业,一种直接利用土地、气候和水资源所从事的生产活动,一种让“土地奉献”的产业.
【解答】解:A、南方地势西高东低,地形为平原、盆地与高原、丘陵交错。平原地区河湖众多,水网纵横,具有典型的南国水乡特色。是全国最大的水稻、生猪、柑橘、茶叶、桑蚕、甘蔗、水产和热带作物产区。长江中下游地区是富庶的“鱼米之乡”,故A符合题意;
B、东北的大、小兴安岭和长白山,是我国森林资源的宝库。北方地区盛产温带水果,比如苹果、梨、桃、杏、柿、枣、葡萄等。地方特产也很丰富,著名的有东北“三宝”(人参、鹿茸、貂皮)、洛阳牡丹、兰州白兰瓜等。故B不符合题意;
C、游泳是南方居民擅长的体育运动,溜冰是北方居民擅长的体育运动。故C不符合题意;
D、北方地区煤、铁、油等矿产资源丰富,建立了东北重工业基地和京津唐工业基地。此外,太原、西安、兰州等都是北方地区重要的工业中心。故D不符合题意。
故选:A。
16.黄土高原比山东半岛所产苹果口感更甜,其原因是( )
A.土壤肥沃 B.品种优良 C.水源丰富 D.昼夜温差大
【分析】黄土高原位于太行山以西,主要属于温带季风气候,该地日照充足。
【解答】解:山东半岛濒临渤海和黄海,黄土高原位于太行山以西;黄土高原比山东半岛所产苹果口感更甜,其原因是黄土高原降水较少,光照充足,昼夜温差大,有利于糖分的的积累。
故选:D。
17.南方地区种植面积最广的糖料作物和油料作物分别是( )
A.甜菜油菜 B.甘蔗大豆 C.甘蔗油菜 D.甜菜花生
【分析】我国南方地区主要的糖料作物和油料作物分别是甘蔗和油菜.
【解答】解:我国南方地区的主要糖料作物是甘蔗,油料作物是油菜。
故选:C。
18.我们的家乡人民爱吃包子、饺子等食物,还爱喝玉米、小米粥,因为我们这里的耕地是适合种小麦、玉米和谷子的( )
A.旱地 B.草地 C.水田 D.平原
【分析】我国的粮食作物,北方主要以小麦为主,南方主要以水稻为主,所以又有“南稻北麦”之称。
【解答】解:据题干中的信息可得,该地位于我国北方地区,以旱地为主,适合种小麦、玉米和谷子。
故选:A。
19.袁隆平院士团队研发的海水稻取得成功,说明影响现代农业发展的最重要因素是( )
A.地形 B.土壤 C.科技 D.气候
【分析】科技兴农运是指用先进的科学技术发展农业的一种战略措施。基本内容有:①因地制宜地把传统农业技术和现代农业技术结合起来,如选择适用良种,改进栽培办法,推广机械深耕和平衡施肥等;②农业技术人员到生产第一线,进行技术攻关,普及增产显著的综合性栽培技术,如杂交水稻、杂交玉米、地膜覆盖、模式化栽培等;③实行耕地、草原、造林综合治理,抓好农田基本建设,重点是基本农田建设,基础设施建设和商品基地建设;④普及农业技术教育,提高农民科学种田素质。
【解答】解:袁隆平院士团队研发的海水稻取得成功,说明影响现代农业发展的最重要因素是科技。科技兴农包括农业科学研究和农业科技推广两个部分。
故选:C。
20.我国农业发展的不利条件是( )
A.气候复杂多样
B.夏季雨热同期
C.山地多,平地少,尤其平原少
D.农业发展历史悠久
【分析】新中国成立以来,中国农业生产发展较快。目前,中国的谷物、肉类、籽棉、油菜籽、茶叶、水果等农产品的产量居世界第1位;谷物人均占有量接近世界平均水平,棉花人均占有量超过世界平均水平。各地区应根据当地的自然地理条件和经济社会状况,因地制宜地发展农业。
【解答】解:我国气候复杂多样,有利于发展多种经营。故A不符合题意;
我国季风气候夏季普遍高温,雨热同期,水热条件配合得当,对农作物的生长有利。故B不符合题意;
我国山区面积约占全国总面积的2/3.与平原相比,山区不太适宜发展农业。故C符合题意。
中国农业历史悠久,有良好的发展基础。故D不符合题意。
故选:C。
二.解答题(共3小题)
21.农业是人们的衣食之源、生存之本。我国幅员辽阔,农业生产存在明显的地域差异。如图为我国主要农业分布图。根据图文资料,完成下列问题。
(1)据图可知,我国西部的农业生产以 畜牧业 (农业类型)为主,主要牧区有 内蒙古牧区、新疆牧区、青海牧区和西藏牧区 等。东部以种植业为主,两者大致以 400 mm年等降水量线为分界线。
(2)我国东部种植业发达,受 地形、土壤和水热 (自然/人文)条件影响大。
①地形方面 | 东部地势 平坦 ,利于开垦。 | |
②气候方面 | 东部为 季风 气候区, 雨热 同 期,利于作物生长。 | |
③河流方面 | 东部位于 外 (内/外)流区,河流湖泊众多, 水能 资源丰富,利于灌溉。 | |
④人口方面 | 东部人口密度 大 , 劳动力 丰富,利于农业生产。 |
【分析】我国的耕地主要分布在半湿润、湿润的平原、盆地和丘陵地区,北方以旱地为主,南方以水田为主;林地主要分布在东北、西南、东南山区和丘陵地区。我国的草地主要分布在内蒙古高原的东部、青藏高原的东部和南部。
【解答】解:读图分析可知:
(1)据图可知,我国西部的农业生产以畜牧业为主,主要牧区有内蒙古牧区、新疆牧区、青海牧区和西藏牧区等。东部以种植业为主,我国的种植业区和畜牧业区的分界线大致沿400mm的年等降水量线分布。
(2)我国东部种植业发达,受地形、土壤和水热条件影响大。东部地势平坦,利于开垦。东部为季风气候区,雨热同期,利于作物生长。东部位于外流区,河流湖泊众多,水能资源丰富,利于灌溉。东部人口密度大,劳动力丰富,利于农业生产。
故答案为:(1)畜牧业;内蒙古牧区、新疆牧区、青海牧区和西藏牧区;400;(2)地形、土壤和水热;平坦;季风;雨热;外;水能;大;劳动力。
22.如图示意我国某年棉花年产量分布,读图完成下列各题。
(1)从图中可以看出,我国棉花年产量最大的省区是 新疆维吾尔自治区 (全称),其行政中心也是棉纺织工业中心A是 乌鲁木齐 ,处于甲 天山 山脉的北侧。
(2)根据气候资料图判断,A属于 温带大陆性 气候,气候特征是 冬季寒冷,夏季炎热。终年干旱少雨,降水相对集中于夏季,气温年较差、日较差大 。
【分析】新疆维吾尔自治区位于中国西北边陲,这里光照强,温差大,为温带大陆性气候。
【解答】解:(1)读图可知,我国棉花年产量最大的省区是新疆维吾尔自治区,位于甲天山山脉的乌鲁木齐是新疆维吾尔自治区的行政中心,也是棉纺织工业中心。
(2)根据气候资料图判断,A属于温带大陆性气候;温带大陆性气候主要分布在北纬40°~60°的亚欧大陆和北美大陆内部地区。由于距海洋较远,终年受大陆气团控制,因而气温年较差、日较差大,冬季寒冷,夏季炎热。终年干旱少雨,降水相对集中于夏季,年降水量在400mm以下。
故答案为:
(1)新疆维吾尔自治区;乌鲁木齐;天山;
(2)温带大陆性;冬季寒冷,夏季炎热。终年干旱少雨,降水相对集中于夏季,气温年较差、日较差大。
23.读图,回答问题。
(1)图中B为祁连山,它是四大地理域中的西北地区和 青藏 地区的分界。A山脉为 秦岭 ,与淮河组成我国东部一条重要的地理界线,列举这条地理界线的重要意义 暖温带与亚热带的分界线、旱地与水田的分界线 。(答出两条)
(2)秦皇岛(120°E、40°N)位于图中甲、乙、丙三点中的 甲 位置。
(3)图①的传统民居为 窑洞 。华北平原某地的农事安排:秋季播种小麦;次年,春季施肥浇水,夏季收获小麦、播种玉米,秋季收获玉米、再播种小麦。此地的作物熟制是 D 。
A.一年一熟
B.一年两熟
C.一年三熟
D.两年三熟
(4)下列关于西北地区的说法,错误的是 D 。
A.这里是我国畜牧业主要分布区
B.这里发展农业的主要限制性因素是水源
C.这里是我国西气东输工程的起点
D.这里距海远,降水少,河流都是内流河
【分析】(1)祁连山是西北地区和青藏地区的分界线。A山脉为秦岭,秦岭—淮河一线是暖温带与亚热带的分界线、是旱地与水田的分界线。
(2)河北省秦皇岛位于图中甲、乙、丙三点中的甲位置。
(3)图①所示的是窑洞。华北平原位于暖温带。
(4)西北地区距海远,降水少,河流大多是内流河。
【解答】解:(1)图中B为祁连山,它是四大地理域中的西北地区和青藏地区的分界线。A山脉为秦岭,该山脉与淮河组成我国东部一条重要的地理界线,该线是暖温带与亚热带的分界线、是旱地与水田的分界线、是湿润区与半湿润区的分界线等。
(2)河北省秦皇岛(120°E、40°N)位于图中甲、乙、丙三点中的甲位置。
(3)图①所示的是黄土高原地区的传统民居即窑洞。华北平原某地的农事安排:秋季播种小麦;次年,春季施肥浇水,夏季收获小麦、播种玉米,秋季收获玉米、再播种小麦。此地的作物熟制是两年三熟,该地位于暖温带。
(4)西北地区是我国畜牧业主要分布区,这里发展农业的主要限制性因素是水源,该地区是我国西气东输工程的起点;西北地区距海远,降水少,河流大多是内流河。
故答案为:(1)青藏;秦岭;暖温带与亚热带的分界线、旱地与水田的分界线;(2)甲;(3)窑洞;D;(4)D。
相关试卷
这是一份考点34 中国在世界中(解析版)-2022年地理中考一轮过关讲练(人教版),共15页。试卷主要包含了我国最早建立的经济特区有,某小区放着如图所示的三只垃圾桶等内容,欢迎下载使用。
这是一份考点27 中国的地理差异(解析版)-2022年地理中考一轮过关讲练(人教版),共16页。试卷主要包含了划分依据,分界线的确定,秦岭—淮河的地理意义等内容,欢迎下载使用。
这是一份考点25 中国的工业(解析版)-2022年地理中考一轮过关讲练(人教版),共17页。试卷主要包含了国民经济的主导产业,我国工业的分布,长江三角洲发展工业的优势条件是等内容,欢迎下载使用。

