所属成套资源:2022年地理中考一轮过关讲练(人教版)
考点24 中国的交通运输(解析版)-2022年地理中考一轮过关讲练(人教版)
展开
这是一份考点24 中国的交通运输(解析版)-2022年地理中考一轮过关讲练(人教版),共16页。试卷主要包含了交通运输业概况,主要的铁路线,主要铁路枢纽,中东石油输出的主要方式是,下列铁路枢纽中代表株洲的是等内容,欢迎下载使用。
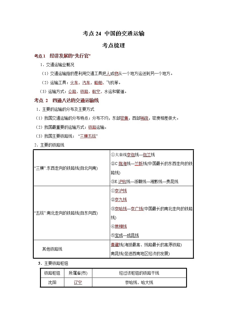
考点24 中国的交通运输考点梳理考点1 经济发展的“先行官”1.交通运输业概况(1)交通运输指的是利用交通工具把人或物从一个地方运送到另一个地方。(2)运输工具:火车、汽车、船舶、飞机等。(3)运输方式:公路、铁路、航空、水运和管道。考点 2 四通八达的交通运输线 1.主要的运输的分布及主要方式(1)我国交通运输的分布特点:分布不均,东部密集,西部稀疏,密度相差很大。(2)我国最重要的运输方式:铁路运输。(3)我国主要铁路线: “三横五纵”2.主要的铁路线“三横”:东西走向的铁路线(自北向南)①大秦线京包线—包兰线②C陇海线—兰新线(中国最长的东西走向的铁路线)③E沪杭线—浙赣线—湘黔线—贵昆线“五纵”:南北走向的铁路线(自东向西)①京沪线②京九线③京哈线—京广线(中国最长的南北走向的铁路线)④焦柳线⑤宝成—成昆线其他铁路线青藏线(海拔最高、线路最长的高原铁路)南昆线(促进西南地区经济的发展)3.主要铁路枢纽铁路枢纽所属省(市)经过该枢纽的铁路干线沈阳辽宁京哈线、哈大线郑州河南京广线、陇海线株洲湖南京广线、浙赣线、湘黔线北京北京京哈线、京包线、京沪线、京九线、京广线、京通线兰州甘肃包兰线、陇海线、兰新线、兰青线徐州江苏京沪线、陇海线成都四川宝成线、成昆线、成渝线考点3 交通运输方式的特点及选择运输方式优 点缺 点公路运输方便、机动灵活、速度快运费较贵、运量较小铁路运输速度快、运费低、运量大、连续性好灵活性较差、短途运输成本高航空运输速度最快、舒适、安全运量最小、运费最高水路运输运费最低、运量最大速度最慢、受天气影响较大管道运输方便、速度快运量大、运费低、损耗小、安全可靠、连续性强、管理方便灵活性差【重难突破】1.歌诀记忆铁路干线名称中国铁路干线长,纵横交错会成网;京哈京广贯南北,陇海兰新东西向;京包包兰黄河北,宝成成昆西南方;京沪焦柳是两纵,沪昆相连一横畅。2.主要铁路枢纽及铁路干线 综合训练 一.选择题(共20小题)1.俄罗斯被称为“世界加油站”。中国从俄罗斯进口石油最有可能选择的运输方式是( )A.铁路运输 B.海洋运输 C.管道运输 D.公路运输【分析】货运要根据货物的性质、数量、运输距离、价格、时效等情况,选择运输方式。一般来说,贵重或急需的货物而数量又不大的,多由航空运送;容易死亡、变质的活物或鲜货,短程可由公路运送,远程而又数量大的可用铁路上的专用车;大宗笨重的货物,远距离运输,尽可能利用水运或铁路运输。管道运输在地下,一般适合长距离输送石油、天然气、水。【解答】解:俄罗斯被称为“世界加油站”。中国从俄罗斯进口石油最有可能选择的运输方式是管道运输,该运输方式适宜运输石油和天然气。故选:C。2.台湾水果运到福建,最佳的运输方式是( )A.铁路运输 B.海上运输 C.航空运输 D.管道运输【分析】目前,现代运输方式有五种,其中公路运输最为灵活,铁路运输受自然环境影响小,水运的运输量最大,运价最低,航空运输运速最快,但运价最高,管道运输只以运输液体和气体物质为主。【解答】解:台湾果农将大量的水果运到福建,可先通过海洋运输到福建沿海,再通过公路运往福建各地。故B正确。故选:B。3.将长沙、株洲、湘潭三市相连接的交通干线是( )A.京广线 B.京沪线 C.长江黄金水道 D.湘江水运干道【分析】长沙、株洲、湘潭三市位于湖南省东部,地处湘中丘陵地区,湘江流经这三个城市的中心城区。三市市区现有500多万人口,是湖南省经济社会发展的核心区域。长沙、株洲、湘潭三市市区彼此相距约30千米,呈三足鼎立之势,其间有铁路、公路和湘江相连,通常称其为长株潭城市群。【解答】解:湘江自南向北流注入洞庭湖,沿湘江从上游到下游排列的城市是株洲、湘潭、长沙。故选:D。4.长江三角洲地区的人们往返于不同的城市之间,就像是生活在同一座城市一样,这种现象被称为“同城效应”。这种生活方式借助的条件是( )A.快捷的交通 B.便利的服务 C.发达的农业 D.丰富的资源【分析】由于技术进步和交通运输业发展的需求,中国高速铁路和城际铁路发展很快。高速铁路和城际铁路的相继开通运营,大大缩短了运输时间,促进了沿线城市经济的发展,产生了巨大的社会效益。【解答】解:借助发达的高速铁路和高速公路运输,人们往返不同城市之间,好比生活在同一座城市,这种效应叫做同城效应。如今杭州市民“我们杭州多了一个外滩”;上海市民“我们上海多了一个西湖”。结合题意。故选:A。5.中东石油输出的主要方式是( )①铁路运输②公路运输③海洋运输④航空运输⑤管道运输A.①② B.②④ C.①⑤ D.③⑤【分析】目前,现代运输方式有五种,其中公路运输最为灵活,铁路运输受自然环境影响小,水运的运输量最大,运价最低,航空运输运速最快,但运价最高,管道运输只以运输液体和气体物质为主。【解答】解:西亚石油的探明储量约占世界石油总探明储量的一半以上,主要分布在波斯湾及其沿岸地区。西亚开采的石油90%供出口,出口量约占世界石油出口总量的3/5,主要通过海洋运输输往西欧以及美国、日本等国家,其次是管道运输。故D正确。故选:D。6.下列铁路枢纽中代表株洲的是( )A. B. C. D.【分析】我国现已形成一个以北京为中心的全国铁路网,南北干线有京哈线、京沪线、京九线、京广线、宝成﹣成昆线、南昆线等;东西铁路干线有滨洲﹣滨绥线、京包﹣包兰线、陇海﹣兰新线、沪杭﹣浙赣﹣湘黔﹣贵昆线等。我国有众多的铁路枢纽,不同铁路枢纽的位置不同。据图中信息解答。【解答】解:A、京广线与陇海线交汇处的城市是郑州,故不符合题意。B、湘黔线、浙赣线和京广线相交于株洲,故符合题意。C、陇海线、宝成线与宝中线交汇处的城市是宝鸡,故不符合题意;D、滨洲线、滨绥线和京哈线相交于哈尔滨,故不符合题意。故选:B。7.中东被誉为“世界石油宝库”,由于自身对石油的消费量很少,绝大部分的石油都运往东亚、欧洲西部和北美洲,其主要运输方式是( )A.海运 B.航空 C.铁路 D.公路【分析】公路运输机动灵活、可以从门口到门口,价格适中,适合短距离运输;航空运输速度快、但是运量小,价格高,适合急需情况的长途运输;铁路运输速度较快、运量较大,运价适中,适合运量较大的长途运输;水上运输运量大、运价低,但是速度慢、受地域的限制,适合两海港之间较大运量的长途运输。【解答】解:中东是目前世界上的石油宝库,其石油资源主要分布在波斯湾及其沿岸地区,所产石油绝大部分通过海洋运往东亚、欧洲西部和北美洲。故A正确。故选:A。8.连接京津唐工业基地和长江三角洲工业基地的铁路干线是( )A.京哈线 B.京广线 C.京沪线 D.京九线【分析】我国现已形成一个以北京为中心的全国铁路网,南北干线有京哈线、京沪线、京九线、京广线、宝成﹣成昆线、南昆线等;东西铁路干线有滨洲﹣滨绥线、京包﹣包兰线、陇海﹣兰新线、沪昆线等。【解答】解:连接京津唐工业基地和长江三角洲工业基地的铁路干线是京沪线,该铁路线的起止点城市是北京和上海。故选:C。9.结合四种交通运输方式的运输价格和运输距离的关系图判断,下列说法正确的是( )A.距离在550千米以上,水运价格最低 B.从杭州到上海去工作,宜选择航空运输 C.从新疆运输大宗棉花到郑州,选择P运输方式 D.目前青藏高原上的运输方式以Q方式为主【分析】货运要根据货物的性质、数量、运输距离、价格、时效等情况,选择运输方式。一般来说,贵重或急需的货物而数量又不大的,多由航空运送;容易死亡、变质的活物或鲜货,短程可由公路运送,远程而又数量大的可用铁路上的专用车;大宗笨重的货物,远距离运输,尽可能利用水运或铁路运输。【解答】解:读图可知,距离在550千米以上,水运价格最低;从杭州到上海去工作,距离较近,宜选择公路运输;从新疆运输大宗棉花到郑州,选择Q铁路运输方式;目前青藏高原上的运输方式以P公路运输方式为主。故选:A。10.中国高铁发展迅速,已成为国家名片。沪蓉高铁东起上海西到成都,其中汉宜段途径江汉平原三地,位于三地的三个站点,自东向西依次是( )A.天门南站、潜江站、仙桃西站 B.天门南站、仙桃西站、潜江站 C.潜江站、天门南站、仙桃西站 D.仙桃西站、潜江站、天门南站【分析】沪蓉高铁连接成都一重庆一武汉一合肥一南京一上海等城市,是国家《中长期铁路网规划》“八纵八横”高速铁路主通道之一。可依据沪蓉高铁途径站点的位置解答此题。【解答】解:沪蓉高铁东起上海市,西到四川省成都市,沿线经过了上海市、江苏省、安徽省、湖北省、重庆市和四川省,在汉宜段自东向西依次经过天门南站、仙桃西站、潜江站。故B符合题意。故选:B。11.全球抗疫期间,我国为欧美国家输送了大量急需的抗疫物质,最适合的运输方式是( )A.铁路运输 B.公路运输 C.航空运输 D.水路运输【分析】现代化的交通运输方式主要有铁路、公路、水路、航空和管道运输,每种不同的交通运输方式,均有各自的运输工具和线路,因而各有特点。【解答】解:货运要根据货物的性质、数量、运输距离、价格、时效等情况,选择运输方式。一般来说,贵重或急需的货物而数量又不大的,多由航空运送;容易死亡、变质的活物或鲜货,短程可由公路运送,远程而又数量大的可用铁路上的专用车;大宗笨重的货物,远距离运输,尽可能利用水运或铁路运输。新冠肺炎疫情期间,我国为欧美国家输送了大量急需的抗疫物资,情况紧急,最适合的运输方式是航空运输。故C正确,符合题意。故选:C。12.第七次人口普查采用电子化数据采集方式,快捷、准确。这一数据采集方式的实施得益于( )A.交通运输的发展 B.网络信息技术的发展 C.教育水平的提高 D.城镇人口增多【分析】网络信息技术是全球研发投入最集中、创新最活跃、应用最广泛、辐射带动作用最大的技术创新领域,是全球技术创新的竞争高地。世界主要国家都把互联网作为经济发展、技术创新的重点,把互联网作为谋求竞争新优势的战略方向。【解答】解:第七次人口普查采用电子化数据采集方式,必须采用信息技术系统来查找和统计,并且准确无误。故选:B。13.《地理的三行情诗》写道:“如果你是陇海线,我就是 ,我这一生最幸福的就是替你延伸到沙漠的边缘。”这条铁路线最可能是( )A.贵昆线 B.兰新线 C.京九线 D.浙赣线【分析】我国的铁路干线纵横交错,构成了全国交通运输网的骨架;南北向干线有京哈线、京沪线、京九线、京广线、太焦﹣焦柳线、宝成﹣成昆线等;东西向干线有滨洲﹣滨绥线、京包﹣包兰线、陇海﹣兰新线、沪昆线等。【解答】解:我国铁路运输业发达,陇海线﹣兰新线的起止点是江苏连云港﹣甘肃兰州。根据题意可知,这条铁路线是兰新线,具有观光旅游、文化旅游、沙漠探险旅游等内容,故选项B符合题意。故选:B。14.从包头运送3000吨钢材到武汉需要使用的铁路线是( )A.京沪线、陇海线 B.京包—包兰线、京广线 C.京包—包兰线、京九线 D.京哈线、京沪线【分析】我国现已形成一个以北京为中心的全国铁路网,南北干线有京哈线、京沪线、京九线、京广线、宝成﹣成昆线、南昆线等;东西铁路干线有滨洲﹣滨绥线、京包﹣包兰线、陇海﹣兰新线、沪昆线等。【解答】解:依据我国铁路线的分布可知,从包头运送3000吨钢材到武汉需要使用的铁路线是京包—包兰线、京广线,故选项B符合题意。故选:B。15.2020年春节,在广州工作的夏花爸爸乘坐动车回南宁过春节,他经过的主要路线是( )A.西江水道 B.京广高速铁路 C.南广高速铁路 D.广昆高速公路【分析】南广铁路是中国境内一条连接广西壮族自治区与广东省的区际快速铁路、国家Ⅰ级客货干线铁路。线路大致呈东西走向,为中国华南地区铁路通道的主干部分之一,也是中国“八纵八横”高速铁路广昆通道的组成部分。【解答】解:南广铁路是中国境内一条连接广西壮族自治区与广东省的区际快速铁路,在广州(广东省的行政中心)工作的夏花爸爸乘坐动车回南宁(广西壮族自治区行政中心)过春节经过的主要路线是南广高速铁路。故选:C。16.北京郊区农民将种植的果蔬运往城区销售,你认为最合适的运输方式是( )A.铁路运输 B.公路运输 C.航空运输 D.水路运输【分析】现代化的交通运输方式主要有铁路、公路、水路、航空和管道运输。经过长期的不懈努力,中国初步形成了由这些交通运输方式组成的现代化交通运输网络体系。【解答】解:货运要根据货物的性质、数量、运输距离、价格、时效等情况,选择运输方式。一般来说,贵重或急需的货物而数量又不大的,多由航空运送;容易死亡、变质的活物或鲜货,短程可由公路运送,远程而又数量大的可用铁路上的专用车;北京郊区农民将种植的果蔬运往城区销售,应选择的运输方式是公路运输。故选:B。17.晓明在网店购买了美国农场种植的水果——车厘子,商家从美国发货运抵北京,最可能选择的运输方式是( )A.航空运输 B.铁路运输 C.公路运输 D.管道运输【分析】公路运输的特点是机动灵活、速度较快、适应性强;铁路运输的特点是速度较快、运载量较大、运价较低;水运的特点是运量大、运价低、运速慢;航空运输的特点是速度快、舒适、安全。据此解答。【解答】解:货运要根据货物的性质、数量、运输距离、价格、时效等情况,选择运输方式。一般来说,贵重或急需的货物而数量又不大的,多由航空运送。晓明在网店购买了美国农场种植的水果车厘子,从美国发货到运抵中国,最可能选择的运输方式是航空运输。故选:A。18.下列活动中,应该选择公路运输的是( )A.10万吨海盐从天津运往广州 B.从上海到大连旅游,想节约交通费用 C.2吨蔬菜从郊区运往沈阳城区 D.从乌鲁木齐到北京参加会议,次日必须出席【分析】人们出行大多希望尽快到达,所以远距离出行多乘飞机或者乘火车,近距离多乘汽车。有时为了欣赏河流两岸的风景,也有专门乘旅游船的。货运要根据货物的性质、数量、运输距离、价格、时效等情况,选择运输方式。一般来说,贵重或急需的货物而数量又不大的,多由航空运送;容易死亡、变质的活物或鲜货,短程可由公路运送,远程而又数量大的可用铁路上的专用车;大宗笨重的货物,远距离运输,尽可能利用水运或铁路运输。【解答】解:货运要根据货物的性质、数量、运输距离、价格、时效等情况,选择运输方式。10万吨海盐从天津运往广州,应该选择﹣﹣海路运输;从上海到大连旅游,想节约交通费用﹣﹣海路运输;2吨蔬菜从郊区运往沈阳城区﹣﹣公路运输;从乌鲁木齐到北京参加紧急会议,要求次日必须出席﹣﹣航空运输。故C符合题意。故选:C。19.下列交通运输方式搭配合理的是( )A.500吨钢材由上海运往济南﹣﹣水路运输 B.1万吨大米从大连运往广州﹣﹣公路运输 C.暑假从北京到香港旅游,选择比较经济的方案﹣﹣铁路运输 D.国庆长假期间从重庆到武汉,沿途观赏三峡风光﹣﹣航空运输【分析】人们出行大多希望尽快到达,所以远距离出行多乘飞机或者乘火车,近距离多乘汽车。有时为了欣赏河流两岸的风景,也有专门乘旅游船的。货运要根据货物的性质、数量、运输距离、价格、时效等情况,选择运输方式。一般来说,贵重或急需的货物而数量又不大的,多由航空运送;容易死亡、变质的活物或鲜货,短程可由公路运送,远程而又数量大的可用铁路上的专用车;大宗笨重的货物,远距离运输,尽可能利用水运或铁路运输。【解答】解:500吨钢材由上海运往济南﹣﹣铁路运输,A错误;1万吨大米从大连运往广州﹣﹣海路运输,B错误;暑假从北京到香港旅游,选择比较经济的方案﹣﹣铁路运输,C正确;国庆长假期间从重庆到武汉,沿途观赏三峡风光﹣﹣河运,D错误。故选:C。20.陇海线与京广线交汇处的铁路枢纽是( )A.徐州 B.郑州 C.兰州 D.株洲【分析】中国现已形成一个以北京为中心的全国铁路网:南北向干线有京哈线、京沪线、京九线、京广线、太焦﹣焦柳线、宝成﹣成昆线等;东西向干线有滨洲﹣滨绥线、京包﹣包兰线、陇海﹣兰新线、沪昆线等。在铁路干线相互衔接和交会的地方,形成铁路枢纽。【解答】解:陇海线与京广线交汇处的铁路枢纽是河南省的郑州;徐州位于京沪线与陇海线的交汇处,兰州位于陇海线、兰新线与包兰线的交汇处,株洲位于京广线与沪昆线的交汇处。故选:B。二.解答题(共3小题)21.读麦哲伦船队环球航行路线图,完成下列问题。(1)环球航行路线:1519年,从西班牙率先进入世界面积第二大洋,然后绕过D 南美 洲南端进入E 太平 洋,1521年,到达F 亚 洲的菲律宾群岛,艰难渡过G 印度 洋,再绕过非洲南端的好望角,于1522年回到西班牙。(2)寻找最近线路,模拟环球航行:里斯本→大西洋→ 巴拿马 运河→太平洋→马六甲海峡→印度洋→红海→ 苏伊士 运河→地中海→大西洋→里斯本。(3)在图中用图例“”标出上面的两个运河。【分析】地球上的陆地被海洋分割成六个大块和许多小块,面积较大的陆地叫大陆,面积较小的陆地叫岛屿,大陆和它附近的岛屿合称大洲。全球共有七大洲,按面积由大到小排列分别为:亚洲、非洲、北美洲、南美洲、南极洲、欧洲和大洋洲。地球上广阔的海洋连为一体,习惯上人们把大洋分为四大部分,分别为太平洋、大西洋、印度洋、北冰洋。【解答】解:读图可知,(1)环球航行是1519年从西班牙率先进入世界面积第二大洋大西洋,然后绕过D南美洲南端进入世界第一大洋E太平洋,1521年,到达世界上面积最大的F亚洲的菲律宾群岛,艰难渡过G印度洋,再绕过H非洲南端的好望角,于1522年回到西班牙。(2)模拟环球航行,最近线路:里斯本→大西洋→巴拿马运河→太平洋→马六甲海峡→印度洋→红海→苏伊士运河→地中海→大西洋→里斯本。(3)图中的两个运河是巴拿马运河和苏伊士运河。故答案为:(1)南美;太平;亚;印度;(2)巴拿马;苏伊士;(3)。22.“陇海——兰新”线是我国同中亚、欧洲经贸往来最重要的陆路交通线路,对促进亚欧经济的发展具有巨大作用。如图是“我国局部铁路干线示意图”,读图,回答下列问题。(1)“陇海——兰新线”铁路干线主要是由 陇海 线和 兰新 线组成。其中, 兰新 线东起兰州西至新疆维吾尔自治区的行政中心 乌鲁木齐 。(2)“陇海——兰新线”从东向西经过我国南北向的主要铁路干线依次是 京沪 线、 京九 线、 京广 线、 太焦﹣焦柳 线等。其中, 京沪 线连接了我国重要的两大综合性工业基地,它们分别是 京津唐工业基地 和 沪宁杭工业基地 。(辽中南工业基地/京津唐工业基地/沪宁杭工业基地/珠江三角洲工业基地)(3)“陇海——兰新线”在我国东西贸易往来中发挥着巨大作用。请把下列商品前的数字序号填在下面示意图相应的括号内(箭头表示商品主要运输方向)。①棉花②海产品③牛、羊肉④哈密瓜⑤家电【分析】在各种交通运输方式中,中国铁路运输的地位尤为突出;纵横交错的铁路分布全国各地,并与公路、河道、航空港相连,构成了全国交通运输网的骨架。我国现已形成一个以北京为中心的全国铁路网,南北向干线有京哈线、京沪线、京九线、京广线、太焦﹣焦柳线、宝成﹣成昆线等;东西向干线有滨洲﹣滨绥线、京包﹣包兰线、陇海﹣兰新线、沪昆线等。【解答】解:读图分析可知:(1)“陇海﹣﹣兰新线”是我国东西向铁路干线,主要是由陇海线和兰新线组成。其中,兰新线东起兰州西至新疆维吾尔自治区的行政中心乌鲁木齐。(2)由图示信息可知,“陇海﹣﹣兰新线”从东向西经过我国南北向的主要铁路干线依次是京沪线(北京至上海)、京九线(北京至香港九龙)、京广线(北京至广州)、太焦﹣焦柳线(太原﹣焦作﹣柳州)等。其中,京沪线连接了我国重要的两大综合性工业基地,它们分别是京津唐工业基地和沪宁杭工业基地,其中沪宁杭工业基地是我国最大的综合性工业基地。(3)乌鲁木齐位于新疆全年降水稀少,新疆在水源丰富的绿洲地区,发展绿洲农业,绿洲上的农作物主要有小麦、玉米、棉花、甜菜和瓜果,瓜果中最有名的是新疆哈密瓜和吐鲁番的葡萄,新疆是我国四大牧场之一,牛羊成群;连云港位于东部沿海地区海产品丰富,工业发达;故乌鲁木齐向连云港输送的产品是棉花、牛、羊肉、哈密瓜等,连云港向乌鲁木齐输送的产品是海产品、家电等。故答案为:(1)陇海;兰新;乌鲁木齐;(2)京沪;京九;京广;太焦﹣焦柳;京沪;京津唐工业基地;沪宁杭工业基地;(3)如图:。23.读“我国局部地区铁路分布示意图”,回答问题。(1)写出图中铁路线的名称:① 京广 铁路,② 陇海 铁路,④ 京九 铁路。(2)铁路②与京沪线交汇处是 徐州 市;铁路①与长江的交点是 武汉 市。(3)铁路③的起点是青海的格尔木,终点是西藏的行政中心 拉萨 市。(4)在建设中的铁路将采用以桥代路的方式建设,请问“以桥代路”的主要目的是 D 。A.展现我国世界一流的铁路修建技术水平B.防止环境污染C.投资大,拉动我国的经济增长D.节约江汉平原的土地资源(5)从武汉运输医疗队和医疗器械支援甲型H1N1流感的发源地墨西哥,选择的交通运输方式应为 航空 运输。【分析】中国现已形成一个以北京为中心的全国铁路网:南北向干线有京哈线、京沪线、京九线、京广线、太焦﹣焦柳线、宝成﹣成昆线等;东西向干线有滨洲﹣滨绥线、京包﹣包兰线、陇海﹣兰新线、沪昆线等。据图中 不同序号的位置解答。【解答】解:(1)读图可得:①是京广铁路,②是陇海铁路,③是青藏铁路,④是京九铁路。(2)读图可得,②陇海先与京沪线交汇处的城市是江苏省的徐州市;①京广线与长江的交点是武汉市。(3)③青藏铁路的起点是青海的格尔木,终点是西藏的行政中心即拉萨市。(4)在建设中的铁路将采用以桥代路的方式建设,“以桥代路”的主要目的是节约江汉平原的土地资源。(5)从上海运输医疗队和医疗器械支援甲型H1N1流感的发源地墨西哥,路程远,时间紧迫,选择的交通运输方式应为航空运输。故答案为:(1)京广;陇海;京九;(2)徐州;武汉;(3)拉萨;(4)D;(5)航空。
相关试卷
这是一份考点34 中国在世界中(解析版)-2022年地理中考一轮过关讲练(人教版),共15页。试卷主要包含了我国最早建立的经济特区有,某小区放着如图所示的三只垃圾桶等内容,欢迎下载使用。
这是一份考点27 中国的地理差异(解析版)-2022年地理中考一轮过关讲练(人教版),共16页。试卷主要包含了划分依据,分界线的确定,秦岭—淮河的地理意义等内容,欢迎下载使用。
这是一份考点26 中国的农业(解析版)-2022年地理中考一轮过关讲练(人教版),共16页。试卷主要包含了概念,地位,主要部门,农业的地区分布,5月以后,我市新鲜玉米陆续上市,我国最大的天然林区是等内容,欢迎下载使用。

