人教部编版三年级下册习作:我的植物朋友教学设计及反思
展开
这是一份人教部编版三年级下册习作:我的植物朋友教学设计及反思,共6页。教案主要包含了激趣导入,揭示话题,引导观察,做好记录,合作交流,突破难点,再次观察,尝试写作,点评习作,修改誊写等内容,欢迎下载使用。
一、激趣导入,揭示话题
1.以绿萝盆栽为话题,谈话导入。
导语:同学们,你们知道这盆植物叫什么吗?(绿萝。)对,这是老师办公桌上的一盆绿萝,今天老师特意“邀请”它过来担任我的“助教”,陪同我们一起上这堂课。有同学一开始就问了:老师,你为什么带着这样一盆植物来上课呀?同学们,你们不觉得,教室里多了一点绿色,就多了一种生机勃勃的感觉吗?植物就是这样,它们像一个个不会说话的朋友一样,把世界打扮得多姿多彩,悄无声息地为人类做贡献。我们的地球要是没有植物就会变得一片荒凉。所以,我们要爱护植物,珍惜植物给我们带来的美好生活。
2.播放春天植物生机勃勃的图片,教师引入话题。
过渡:要爱护植物,首先我们就必须了解它,认识它,只有这样,我们才知道怎样做才是爱护它,不会做错事伤害它。这节课,老师就和大家一起,学习怎么观察和认识植物朋友,并把我们的观察和发现写成一篇作文,让看了文章的人也能了解和认识它们。
3.出示话题:我的植物朋友。
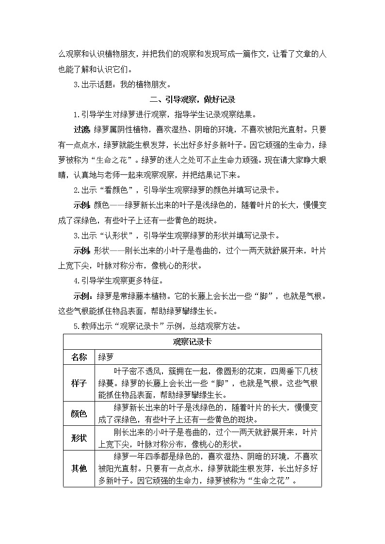
二、引导观察,做好记录
1.引导学生对绿萝进行观察,指导学生记录观察结果。
过渡:绿萝属阴性植物,喜欢湿热、阴暗的环境,不喜欢被阳光直射。只要有一点点水,绿萝就能生根发芽,长出好多好多新叶子。因它顽强的生命力,绿萝被称为“生命之花”。绿萝的迷人之处可不止生命力顽强。现在请大家睁大眼睛,认真地与老师一起来观察观察,并把结果记下来。
2.出示“看颜色”,引导学生观察绿萝的颜色并填写记录卡。
示例:颜色——绿萝新长出来的叶子是浅绿色的,随着叶片的长大,慢慢变成了深绿色,有些叶子上还有一些黄色的斑块。
3.出示“认形状”,引导学生观察绿萝的形状并填写记录卡。
示例:形状——刚长出来的小叶子是卷曲的,过个一两天就舒展开来,叶片上宽下尖,叶脉对称分布,像桃心的形状。
4.引导学生观察更多特征。
示例:绿萝是常绿藤本植物。它的长藤上会长出一些“脚”,也就是气根。这些气根能抓住物品表面,帮助绿萝攀缘生长。
5.教师出示“观察记录卡”示例,总结观察方法。
小结:刚刚我们做的工作就叫“观察”,说说看,我们是怎样观察的?通过用眼睛看,我们知道了绿萝的颜色、样子,还发现了长藤上的气根。除此以外,我们还可以调动我们的听觉、嗅觉、味觉等等,去听一听声音,闻一闻、尝一尝味道,这样才能把握这种植物的整体特征。
三、合作交流,突破难点
1.学生展示并交流自己的植物记录卡。
预设:以小组为单位,引导学生借助记录卡,相互介绍自己的植物朋友。再指名学生进行交流。
2.教师相机点拨,出示教材第12页“桃花”的记录卡,引导学生将记录卡中的材料转换成文字。
过渡:介绍植物朋友,可不是直接照着记录卡上的内容来念。我们还要把这些信息转换成习作文字。读一读下面这个片段,你们有什么发现?
文字示例:今天,妈妈带我去桃园观赏桃花。远远望去,桃花已经开了不少,像一团团粉色的烟霞。还没走过去,就有一阵淡淡的清香随风而来。走到树下,抬头仰望,只见灰褐色的树枝上,一朵一朵粉色的小花挨挨挤挤,像一群活泼明媚的少女,好奇地观望着这个新世界。有的还是花骨朵儿,甜甜地吮吸着雨露,醉出了一片酡红。有的花瓣完全展开了,露出了深红色的花蕊。细看每一朵花,一个花瓣儿挨着一个花瓣儿,围成一个圆形,像是在跳圆圈舞。
看着看着,我仿佛迷失在这一片粉红的云彩里,树上的桃花冲我咯咯地笑着,忽而变成了一个个粉嘟嘟的桃子,那香甜的味道勾得人口水都出来了……
据说,桃花有许多品种,单瓣的、重瓣的,鲜红的、纯白的,结果的、不结果的,真是各有各的脾性,各有各的美。
3.教师点拨指导写作方法。
(1)按照一定的顺序写。
一般来讲,写植物的顺序有以下几种:一是按茎、叶、花、果,从下到上或从上到下的顺序;二是按照由远及近、由下至上等观察顺序;三是按植物的生长顺序。
(2)善于观察,写好植物的形态。
抓住不同植物的特点,有目的地描写。如植物开花时的姿态、颜色、香味、花期;植物叶子在不同时间、不同季节的变化。总之,要抓住所写植物与其他植物的不同之处。
(3)恰当运用修辞手法表述植物特征,如比喻、拟人、对比等。
示例:·万寿菊有的是未开的青色的花骨朵,远远地望去像一个个小小的话筒竖在枝头;有的已经全展开了,花瓣一层又一层,密密地重叠在一起,像一个淡黄色的绣球。(比喻)
·到了夏天,郁郁葱葱的绿叶中,便开出一朵朵火红的石榴花。花越开越密,越开越盛,不久便挂满了枝头。走近看,仿佛是一个个活泼的小喇叭,正鼓着劲儿在吹呢。(拟人)
·芦荟不像牡丹那样艳压群芳,也不像文竹那样温文尔雅,更没有玫瑰那样的馨香四溢,但它的朴实无华和默默奉献的内涵深深打动了我的心。(对比)
(4)借助联想或想象,写出自己的感受或情感。
写植物可进行联想,抒发一些个人感受。如写梅花不怕风雪的特点时,可联想到人的坚韧不拔的性格;写白杨的挺拔高大,可联想到人的奋发向上的精神。但是联想不能脱离客观实际,抒情不要无病呻吟。
示例:·我仿佛看到…… ·我仿佛感觉到…… ·我似乎变成了……
·这些风雪中的梅花,不正像我们威武不屈的消防员战士吗?
(5)注重静态描写与动态描写相结合。
四、再次观察,尝试写作
1.引导学生再次对自己所要描写的植物进行观察,完善自己的观察记录。
2.学生对照植物记录卡上的内容,将自己对植物的观察结果写成一篇习作。
预设:学生独立撰写习作初稿,教师巡视了解习作练写情况,及时对个别学生进行点拨。
五、点评习作,修改誊写
1.投影出示几篇典型的习作初稿,教师指导学生进行修改。
2.学生自主朗读习作初稿,边读边发现习作中的错别字,并能够针对不通顺的语句进行修改。
3.出示优秀习作范文,引导学生认真阅读并与自己的习作进行比较,看看自己是否把对植物的观察和感受写清楚。
4.引导学生在对照比较的基础上再次尝试修改自己的习作并进行誊写。
5.指名学生朗读自己的习作,其他同学认真听读,看看哪些地方写得不错,哪些地方还需完善。教师辅助补充。
句段赏析
①开门见山,直接引出所要介绍的对象——丁香花。
②写初春时的丁香花,将花骨朵儿的样子十分细致地写了出来。
③由远及近地描写丁香花。运用比喻、拟人的修辞手法,突出了丁香花的特点——俏丽、淡雅。
④调动嗅觉器官来写丁香花,更加突出了丁香花不同于玫瑰、牡丹的美。
⑤总结全文,升华主题。由花联想到像丁香花一样的人,借物喻人。
丁香花
我家院里有几株丁香树。我十分喜爱丁香花。①
每年初春,丁香树就长满桃形的叶子。不久便有一根根约一寸长的茎从挤挤挨挨的绿叶中冒出来,每根茎上顶满了米粒大小的花骨朵儿,像一串串弯曲的小火柴棍。过不了几天,丁香树就开满了洁白的小花。②远远看去,丁香树就像落满了晶莹的雪花。近看,那层层叠叠的花穗是由一朵朵精致的小花组成的。每朵小花有四个水滴形的花瓣,两个一组,像一对小翅膀向空中伸展着,又像朝观赏它的人们伸出的一双小手。在绿叶的簇拥下,盛开的丁香花显得格外俏丽、淡雅。③
丁香花虽然没有玫瑰、牡丹那样艳丽的色彩与婀娜的身姿,然而却有着胜似它们的浓郁的芳香。每年春季,丁香花一开,满院都弥漫着浓郁的芳香,傍晚香气更浓。它的味儿是甜的,闭上眼睛深深吸一口,就好像到了梦一样的香海中。④风儿一吹,那幽香被送得很远很远……
丁香花在太阳的照射、雨露的滋润、大地的哺育和人们的照料下生长、开花,把芳香无私地献给了大自然。
我真想像丁香花那样,既得到阳光、雨露和人们的爱护,又能把香味儿献给爱我的人们。⑤
小结:同学们,看到大家这么用心地观察植物朋友,对它们有了这么多的了解,老师相信,以后大家一定能愉快地和这些可爱的朋友相处交流,也能发现它们更多的秘密。生活包罗万象、多姿多彩,世界上的一草一木都有它们独特的魅力,同学们,养成时时处处留心观察的习惯,你们一定会收获更多!
总评:小作者院里的丁香花一定给予了其无限的乐趣和美好的享受,否则小作者是写不出这么美的文章的。文章语言生动,描写具体,从丁香花的形、色、味几方面将丁香花写得美不胜收,令人陶醉。
本次习作教学,既是单元学习的延伸,同时也是有效培养学生观察、发现良好品质的契机。为此,在整个教学过程中,我始终聚焦于培养学生自主观察发现的能力,放手让他们自己走进自然,走近植物,用自己的眼、鼻、手等去真实感知植物的特点。为了让他们更好地进行说、写训练,我不仅注重了课前的观察指导,让他们学会如何去观察植物,还在课堂交流学习的过程中,不断引导他们借助研读、交流等方式建立对习作要领的认知,从而掌握习作方法,为完成习作内容奠定了坚实的基础。不过,还有少部分学生还不能准确掌握观察植物的方法,这主要体现在观察时不能抓住主要特点,导致习作内容略显单薄、缺乏条理。鉴于这一情况,我应多做针对性指导,指导他们进行实地观察,从中掌握观察方法,以期写作时“有话可说”。活动分析
本单元的习作话题是“我的植物朋友”,要求学生选择一种植物进行观察,并借助记录卡,把自己观察到的和感受到的写下来。写完后要学会分享,把习作给同学读一读、评一评,然后进行修改完善。写同一种植物的同学可以互相交流,在交流中得到启发和提高。
教学目标
1.观察一种植物,做简单的记录卡。
2.能借助记录卡,写清楚植物的样子、颜色等,并写出自己的感受。
教学重点
1.观察植物时,要动用所有的感官系统,如看一看、摸一摸、闻一闻等方式,多角度了解所观察的植物。
2.抓住植物的特点,重点写出这种植物的样子、颜色、气味以及其他特性。
教学准备
教师:1.多媒体课件。
2.一小盆绿萝。
学生:1.提前观察某种植物,搜集相关的资料,准备制作记录卡。
2.准备做文本。
课时安排
2课时
观察记录卡
名称
绿萝
样子
叶子密不透风,簇拥在一起,像圆形的花束,四周垂下几枝绿蔓。绿萝的长藤上会长出一些“脚”,也就是气根。这些气根能抓住物品表面,帮助绿萝攀缘生长。
颜色
绿萝新长出来的叶子是浅绿色的,随着叶片的长大,慢慢变成了深绿色,有些叶子上还有一些黄色的斑块。
形状
刚长出来的小叶子是卷曲的,过个一两天就舒展开来,叶片上宽下尖,叶脉对称分布,像桃心的形状。
其他
绿萝一年四季都是绿色的,喜欢湿热、阴暗的环境,不喜欢被阳光直射。只要有一点点水,绿萝就能生根发芽,长出好多好多新叶子。因它顽强的生命力,绿萝被称为“生命之花”。
相关教案
这是一份人教部编版 (五四制)三年级下册第一单元习作:我的植物朋友教案设计,共8页。
这是一份人教部编版三年级下册习作:我的植物朋友教案,共5页。教案主要包含了畅游“植物介绍厅”,畅谈“真情聊天室”等内容,欢迎下载使用。
这是一份小学语文人教部编版三年级下册习作:我的植物朋友教学设计,共4页。教案主要包含了引入,新授,小结,作业等内容,欢迎下载使用。

