初中物理1 从地球变暖谈起备课ppt课件
展开
这是一份初中物理1 从地球变暖谈起备课ppt课件,文件包含41从地球变暖谈起同步课件pptx、41从地球变暖谈起综合练习doc、41从地球变暖谈起教学设计doc、41从全球变暖谈起导学案doc等4份课件配套教学资源,其中PPT共35页, 欢迎下载使用。
学习目标;1.知识与技能(1)知道温度的概念、单位,摄氏温度的判定标准。(2)掌握热力学温标和摄氏温标的转换、温度计与体温计的异同,温度计的正确使用。2.过程与方法观察温度计的构造,通过练习用温度计测量水的温度及情景互动,培养学生的观察能力。3.情感态度和价值观对温室效应和热岛效应等社会问题能发表自己的见解,增强环保意识。【教学重点】正确使用温度计。【教学难点】理解热力学温标和摄氏温标的转换。
请描述下图中他们的感受。
甲:好冷呀! 乙: 真热呀!
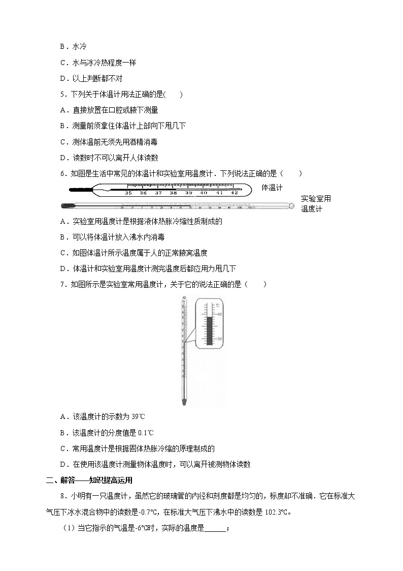
温度:表示物体的冷热程度。
只凭感觉判断温度可靠吗?现在我们选一位同学按照活动1的方法来试一试。
认真观察手中的温度计。
在1个标准大气压下,纯净的冰水混合物的温度:0℃。
在1个标准大气压下,纯水沸腾的温度:100℃。
10摄氏度写作10℃,读作“负5摄氏度”-5摄氏度写作-5℃读作“负5摄氏度”或“零下5摄氏度”
大家认为沸腾的水与油谁的温度更高?试着说一说。
由于油的沸点比水的大,故沸腾的油温度更高。
如果给你这些温度计,你该怎样使用它们呢?
温度计的正确使用与读数方法
①温度计的玻璃泡全部浸入被测的液体中,不要碰到容器底或容器壁;②温度计玻璃泡浸入被测液体后要稍候一会儿,待温度计的示数稳定后再读数;③读数时玻璃泡要继续留在被测液体中,视线与温度计中液柱的上表面相平。
体温计的量程是35~42℃;玻璃泡和直玻璃管之间有很细的缩口,使用前应该甩一甩!
测体温前,应先用酒精对体温计消毒,使用时要防止体温计破损,一般在腋下测量体温。
人们常用的体温计是根据液体_________的性质制成的,若在红色的玻璃泡上包上潮湿的酒精棉球,过一会儿其示数会________(填“上升”、“下降”、或“不变”)。
2.用一只读数是“39.5℃”的体温计去测一正常人的体温,测量前没有甩温度计,若当时的气温是18℃,测量后体温计的读数为( )A.37℃ B.39.5℃ C.18℃ D.36.8℃
①选(量程、分度值)②放(刻度尺贴近被测长度,左边刻度线与物体 边缘对齐)③看(视线与尺面垂直)④读(测量值要估读到分度值下一位)⑤记(记录测量结果时,要写出 和 )⑥算(多次测量取平均值)
表示物体冷热程度的物理量凭感觉判断冷热不可靠温度的测量仪器——温度计冰水混合物温度:0℃水沸腾温度:100℃T=273+t温度计与体温计
1.下列温度值最接近实际的是( )A.健康成年人的体温是39℃B.让人感觉温暖而舒适的室内温度是25℃C.洗澡时淋浴的适宜水温是60℃D.在一个标准大气压下盐水的凝固点是0℃
2.用一支水银温度计测量放在25℃房间里的一盆热水的温度时,当温度计的水银上升经过“28℃”这一刻度时,温度计的读数表示的是( )A.房间里的温度B.热水的温度C.温度计中水银的温度D.无法判断
3.用一支原来示数是38℃的体温计,未经甩,便去测量一个正常人的体温,如果这人体温为36.5℃,则该体温计的读数为( );然后再去测量一个发高烧的患者,他的体温是39.1℃,则这时体温计的读数为( )A.36.5℃、39.1℃B.36.5℃、36.5℃C.38℃、39.1℃D.38℃、38℃
相关课件
这是一份粤沪版八年级上册第四章 物质形态及其变化1 从地球变暖谈起课前预习课件ppt,共43页。PPT课件主要包含了放入冷水中时,放入热水中时,液体遇冷收缩,液体受热膨胀,温度计的设计原理,实验用温度计,体温计,寒暑表,玻璃泡,测温液体等内容,欢迎下载使用。
这是一份初中物理粤沪版八年级上册1 从地球变暖谈起教案配套ppt课件,共31页。PPT课件主要包含了想一想议一议,温度计的结构,温度计的原理,放入冷水中时,放入热水中时,液体的热胀冷缩,玻璃泡大毛细管细,实验室用温度计,寒暑表,摄氏温度等内容,欢迎下载使用。
这是一份粤沪版八年级上册第四章 物质形态及其变化1 从地球变暖谈起教课ppt课件,文件包含41从全球变暖谈起ppt、41温度计Aswf、41温度计工作原理swf、41温度计的使用mp4、体温计3swf、土冰箱swf、水的循环wmv、温度计的读法swf等8份课件配套教学资源,其中PPT共26页, 欢迎下载使用。

