















初中物理沪科版九年级全册第四节 科学探究:串联和并联电路的电流图片课件ppt
展开问题:用一节干电池和两节串联的干电池分别给同一个灯泡通电,你会发现什么呢?
现象:电池越多的电灯越亮
说明:电流也有强弱之分
导体中电荷的定向移动形成电流
例题1如图所示,连入电路中的电阻R1、R2、R3,各自允许通过的最大电流分别为I1、I2、I3,且I1>I2>I3,则此部分电路中允许通过的最大电流是( ) A.I3 B.I2 C.I1 D.I1+I2+I3
解:已知电阻R1、R2、R3串联接入电路,根据串联电路中电流特点,各处电流相等,因为I1>I2>I3,所以此部分电路中允许通过的最大电流是I3.故选A.
问题:用一节干电池和两节串联的干电池分别给同一个灯泡通电,你发现了什么?
电流强度:表示电流的大小,简称电流。符号:I
电流的国际单位是安培(A)
还有千安(kA),毫安(mA),微安(μA)
1安培(A) = 1000毫安(mA)1毫安(mA)= 1000微安(μA)
你知道一些电器的电流大小吗?
电子表 1.5-2μA
手机待机 15-50mA
微波炉:2.8~4.1A
高压输电线:约200A
闪电:(2~20)×104A
法国物理学家 安培电磁学的奠基人之一,他生于里昂一个富商家庭,从小博览群书,具有惊人的记忆力和非凡的数学才能。
例题2.关于电流.下列说法中不正确的是( )A.电流是表示电流快慢的物理量B.电流是表示电流强弱的物理量C.电流的单位是安培,符号是“A”D.电流的符号是“I”,单位可以用毫安,也可以用微安
解:(1)电流是表示电流强弱的物理量,故A不正确,B正确;(2)电流的符号是“I”,国际单位安培,符号是“A”,单位可以用毫安,也可以用微安,故CD正确.本题选择说法不正确;故选A.
电流的测量 电流表
1.电流表的作用是什么?在电路中符号是什么?
电流表的作用:测量电流大小。
2.表盘上的字母“A”表示什么含义?
电流表表盘上的单位是:A
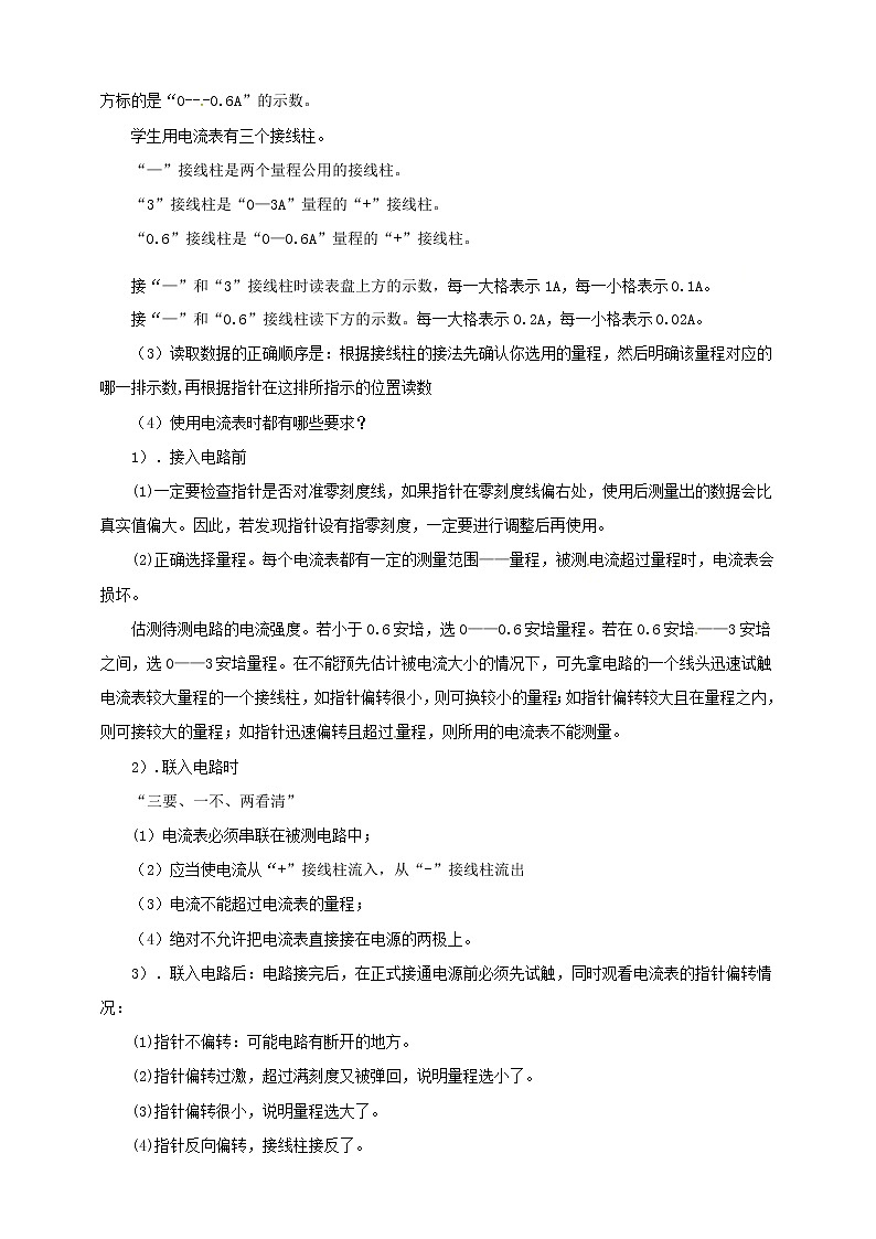
3.学生电流表有几个接线柱? 其中几个正接线柱? 几个负接线柱?有哪几种正确的接法?有哪几个量程?
学生电流表有3个接线柱, 其中2个正接线柱, 1个负接线柱(公共的)有2种正确的接法,有0-3A和0-0.6A这两个量程。
4.电流表表盘两排示数分度值各是多大?
上排分度值:0.1A对应 0—3A量程
下排分度值:0.02A对应 0—0.6A量程
5. 结合图一和图二,思考:接标有“负”接线柱和标有“0.6”接线柱时,应读取哪排示数?接标有“负”接线柱和标有“3”接线柱时,应读取哪排示数?
接电流表标有“ – ” 接线柱和“0.6”接线柱 时,读下排示数。 示数为: 。接电流表标有“ – ” 接线柱和“3”接线柱 时, 读上排示数。 示数为: 。
6.读取数据的正确顺序是:
根据接线柱的接法先确认你选用的量程,然后明确该量程对应的哪一排示数,再根据指针在这排所指示的位置读数
如图所示,请读出它们指针所指位置的示数: 图1的示数是:________ 图2的示数是:________
说明:读数前,首先要看清所使用的量程,然后再读数
7.如何把电流表正确的接入电路?
“三要、一不、两看清”
(1)电流表必须______在被测电路中;(2)应当使电流从_____接线柱流入,从_____接线柱流出(3)电流不能超过电流表的_______;(4)绝对不允许把电流表直接接在______________
读数时看清所使用的量程;看清每大格、每小格所表示的电流值。
下列四种关于电流表的接法有错吗?如果有错,请指出错在哪里。
动手实践:用电流表测量电流
1. 连接过程中开关要断开;
2.先估计电流中的最大电流,再选择合适的量程;
3.无法估计时,采用“试触法”
(开关试着闭合一碰到就马上断开)
采用“试触法”时候, 发现指针反向偏转,说明电流从电流表负进正出 发现指针偏转角度很小,说明量程选大。 发现指针一下子到满刻度,说明量程选小。
4.完成实验后,请整理器材
例题3.多选下面的做法中有可能打弯电流表指针的是( )A.所测电流超过量程B.将“+”“-”接线柱接反C.试触时动作不迅捷D.电流表没接在电路中
解:A、所测电流超过量程,说明实际电流过大,这样指针会被打弯,甚至会损坏电流表,所以A符合题意;B、接线柱接反了,电流表的指针会反偏(指在左边无刻度的地方),这样指针也会被打弯,所以B符合题意;C、试触时动作不迅捷,电流过大可能打弯电流表指针,打坏电流表,所以C符合题意;D、电流表没接在电路中,电流表中无电流,指针不动,不符合题意,故选A、B、C.
探究串、并联电路的电流规律
探究串联电路的电流规律
串联电路中各点的电流之间有什么关系?
在串联电路中,电流处处相等。
探究并联电路的电流规律
并联电路中各点的电流之间有什么关系?
并联电路中干路电流等于各支路电流之和。
例题4.如图所示,闭合开关后,灯泡L1比L2亮,电流表A2的示数为0.3A.下列说法正确的是( )A.A1的示数小于0.3AB.A1的示数大于0.3AC.A1的示数等于0.3AD.A1的示数与A2的示数无法比较
解:已知电流表A2的示数为0.3A,即通过灯L1的电流大小为:I1=0.3A,因为并联电路中,干路中的电流等于各支路电流之和,所以A1的示数大于0.3A.故选B.
1、电流单位及单位间换算2、电流表读数、使用方法3、串、并联电路电流特点:串联电路中,电流处处都相等。并联电路中干路的电流等于各支路中电流之和。
1、家用柜式空调正常工作时的电流约为( )A.10A B.1AC.0.1AD.0.01A
如图是用电流表测量通过灯泡L的电流的电路图,其中接法正确的是( )
3、如图所示,在探究“并联电路的电流关系”时,晓强闭合开关后,用电流表测出电流分别为IA=0.5A、IB=0.3A,IC=0.2A。他在表格中记录数据后,下一步该做的是( ) A.整理器材,结束实验B.分析数据,得出结论C.换用不同规格的小灯泡,再测出几组电流值D.换用电流表的另一量程,再测出一组电流值
4、如图所示电路,探究并联电路中电流的关系。L1与L2是两个不同规格的小灯泡,闭合开关后,通过a、b、c、d四处电流的大小关系正确的( )A.Ia=Ib B.Ia=Id C.Ib=IcD.Ic=Id
初中物理第四节 科学探究:串联和并联电路的电流优秀ppt课件: 这是一份初中物理第四节 科学探究:串联和并联电路的电流优秀ppt课件,文件包含144科学探究串联和并联电路的电流备作业解析版docx、144科学探究串联和并联电路的电流备作业原卷版docx、144144科学探究串联和并联电路的电流备课件pptx等3份课件配套教学资源,其中PPT共0页, 欢迎下载使用。
初中物理沪科版九年级全册第四节 科学探究:串联和并联电路的电流完美版ppt课件: 这是一份初中物理沪科版九年级全册第四节 科学探究:串联和并联电路的电流完美版ppt课件,文件包含144科学探究串联和并联电路的电流备课件pptx、144科学探究串联和并联电路的电流备作业解析版docx、144科学探究串联和并联电路的电流备作业原卷版docx等3份课件配套教学资源,其中PPT共49页, 欢迎下载使用。
沪科版九年级全册第四节 科学探究:串联和并联电路的电流教课课件ppt: 这是一份沪科版九年级全册第四节 科学探究:串联和并联电路的电流教课课件ppt,文件包含144科学探究串联和并联电路的电流课件pptx、144科学探究串联和并联电路的电流练习doc、144科学探究串联和并联电路的电流教案doc等3份课件配套教学资源,其中PPT共34页, 欢迎下载使用。