所属成套资源:部编版语文八年级下册(课件+教案+导学案+同步练习)
2020-2021学年茅屋为秋风所破歌教案配套ppt课件
展开
这是一份2020-2021学年茅屋为秋风所破歌教案配套ppt课件,文件包含第24课唐诗三首《茅屋为秋风所破歌》pptx、第24课唐诗三首《茅屋为秋风所破歌》练习docx、第24课唐诗三首《茅屋为秋风所破歌》导学案doc、第24课唐诗三首《茅屋为秋风所破歌》教案doc、茅屋为秋风所破歌mp3、奇然带来《茅屋为秋风所破歌》mp4、茅屋为秋风所破歌杜甫朗诵mp4等7份课件配套教学资源,其中PPT共30页, 欢迎下载使用。
1.诵读并默写本诗。2.感知诗歌内容,理解本诗所体现的作者的思想感情。3.揣摩诗歌语言,品味诗歌描绘的意境。4.体会诗人推己及人、忧国忧民的情怀,培养关心他人、爱国爱民的优秀品德。
有这样一位伟大的诗人,他一生颠沛流离,饱经忧患,但一颗爱国忧民的心始终不悔,常常“白头搔更短,浑欲不胜簪”,他的晚年生活更是凄凉,但他想的,不是个人的苦难,而是天下苍生,这位伟大的诗人,就是唐朝著名的诗圣“杜甫”。今天,我们就走进他的诗《茅屋为秋风所破歌》,体悟这位诗人的情怀。
杜甫(712~770),汉族, 河南巩县(今巩义)人。字子美,自号少陵野老,世称杜少陵、杜工部等,唐代伟大的现实主义诗人。代表作有“三吏”(《新安 吏》《石壕吏》《潼关吏》)、 “三别”(《新婚别》《垂老别》《无家别》)等。他忧国忧民,人格高尚,诗艺精湛,被后世尊称为“诗圣”。
此诗作于公元761年。为避“安史之乱”,杜甫来到成都,公元760年,在亲友的帮助下,杜甫在成都西郊浣花溪边盖了一座茅屋,总算得到一个安身之处。哪知次年的秋天,一阵狂风卷走了屋上的茅草,一夜苦雨,湿透了室内衣被,茫茫黑夜,诗人百感交集。诗人由自己的遭遇,想到天下寒士的疾苦,不禁产生了“安得广厦千万间,大庇天下寒士俱欢颜,风雨不动安如山”的善良宏愿,于是写下流传久远、脍炙人口的诗篇《茅屋为秋风所破歌》。
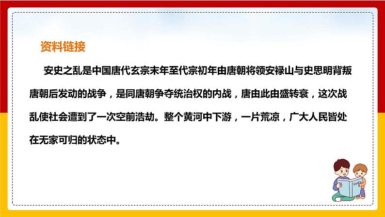
安史之乱是中国唐代玄宗末年至代宗初年由唐朝将领安禄山与史思明背叛唐朝后发动的战争,是同唐朝争夺统治权的内战,唐由此由盛转衰,这次战乱使社会遭到了一次空前浩劫。整个黄河中下游,一片荒凉,广大人民皆处在无家可归的状态中。
这首诗歌的体裁称为歌行体。歌,能唱的诗,古代诗歌的一种体裁。本是古代歌曲的一种形式,后成为古诗的一种体裁,称为“歌行体”。其音节、格律一般比较自由,形式采用五言、 七言、杂言,富于变化。它的特点是不讲究格律,任由诗人创作兴致所至,抒发感情,句数多少不限,可以说是句式整齐的“自由体”诗。
怒号( ) 挂罥( ) 塘坳( )俄顷( ) 布衾( ) 恶卧( )丧乱( ) 广厦( ) 大庇( )突兀( ) 三重茅( )
八月秋高风怒号,卷我屋上三重茅。茅飞渡江洒江郊,高者挂罥长林梢,下者飘转沉塘坳。
南村群童欺我老无力,忍能对面为盗贼。公然抱茅入竹去,唇焦口燥呼不得,归来倚仗自叹息。 俄顷风定云墨色,秋天漠漠向昏黑。布衾多年冷似铁,娇儿恶卧踏里裂。床头屋漏无干处,雨脚如麻未断绝。自经丧乱少睡眠,长夜沾湿何由彻! 安得广厦千万间,大庇天下寒士俱欢颜!风雨不动安如山。呜呼!何时眼前突兀见此屋,吾庐独破受冻死亦足!
听朗读,整体把握诗歌体裁及内容
译文:八月秋深,狂风怒吼,卷走了我屋顶上几层茅草。茅草乱飞,飞过江去,散落在江边,(其中)飞得高的茅草挂在高高的树梢上,飞得低的茅草飘转沉到池塘水中。
八月秋高风怒号,卷我屋上三重茅。茅飞渡江洒江郊,高者挂罥长林梢,下者飘转沉塘坳。
1.“八月秋高风怒号,卷我屋上三重茅”这句话有什么表达效果?
“怒号”把秋风拟人化,从听觉上写秋风来势猛、声音大、速度快、力量强;“卷”字从视觉上形象地写出了秋风的强劲,生动地写出茅草随风卷起的情态;“三重”既写出了风的猛烈,也写出了茅屋受灾严重。
2.“茅飞渡江洒江郊,高者挂罥长林梢,下者飘转沉塘坳。”使用了哪些动词?产生了怎样的表达效果?
细致地写出风吹茅草的情状,写出秋风对茅屋的破坏,流露出诗人焦灼、苦痛的心情,为后文写屋漏遇雨、自己的境遇之惨蓄势。
3.诗歌第一段描写了什么样的情景?表现了诗人怎样的情感?
译文:南村一群顽童欺负我人老无力,竟然狠心这样当面做抢掠的事。毫无顾忌地抱着茅草跑进竹林里,(我喊得)唇焦口燥也喝止不住,(只好)回来拄着拐杖独自叹息。
南群童欺我老无力,忍能对面为盗贼。公然抱茅入竹去,唇焦口燥呼不得,归来倚杖自叹息。
1.“归来倚杖自叹息”中的“倚杖”与诗中哪个词照应?“我”叹息什么?
“倚杖”与“老无力”照应。 叹息的内容:一叹自己之苦——茅屋被吹破,接下来的日子怎么过呢?二叹儿童幼稚无知,不明自己的痛苦。三叹黎民百姓生活困苦。
2.诗歌第二段描写了什么样的情景?表现了诗人怎样的情感?
群童抱茅而去,诗人“倚杖”叹息
到,这里是“彻晓”(到天亮)的意思
俄顷风定云墨色,秋天漠漠向昏黑。布衾多年冷似铁,娇儿恶卧踏里裂。床头屋漏无干处,雨脚如麻未断绝。自经丧乱少睡眠,长夜沾湿何由彻!
译文:一会儿,风停了,空中的云像墨一样黑,深秋天色阴沉迷蒙,渐渐黑下来。盖了多年的布被,又硬又冷,像铁似的,孩子睡相不好,把被里蹬破了。(因为)茅屋漏雨,床头没有一块干燥的地方,可如下垂的麻线一样密集的雨点仍旧下个不停。自从经历安史之乱后,(我)睡眠的时间很少,长夜漫漫,屋漏床湿,如何挨到天亮!
1.“俄顷风定云墨色,秋天漠漠向昏黑”这两句环境描写,有何作用?
“云墨色”“漠漠”“昏黑”极力渲染大雨将至的景象,渲染了阴暗、凄苦的氛围,烘托了诗人凄伤、愁苦的心情,为下文做铺垫。
2.“床头屋漏无干处,雨脚如麻未断绝“这句话有怎样的表达效果?
“无干处”写室内漏雨之严重,突出了雨夜室内环境的艰苦。“雨脚如麻”运用比喻的手法,形象地写出了秋雨的细密、连绵,侧面表现了诗人生活的凄苦。
3.诗歌第三段描写了什么样的情景?表现了诗人怎样的情感?
叹词,表示感慨,相当于“唉”
安得广厦千万间,大庇天下寒士俱欢颜!风雨不动安如山。呜呼!何时眼前突兀见此屋,吾庐独破受冻死亦足!
译文:哪里能得到千万间宽敞的大屋,广泛地遮蔽天下贫寒的士人,(让他们)都喜笑颜开! (而宽敞的房屋)在风雨中也安稳如山。唉!什么时候眼前才能出现这样高耸的房屋,(到那时即使)只有我的茅屋破败,(我)受冻至死,也是心满意足的!
谈谈你对第4节的理解。
诗人由己及人,由个人的悲惨遭遇想到天下的穷苦士人,从而产生了愿为天下穷苦人牺牲自己的愿望。诗人的大声疾呼,是他炙热的忧国忧民情感的流露和舍己为人的宽广胸襟的展现。
1.诗歌为我们呈现了几幅画面?给每幅画面拟一个小标题。
秋风破屋 — 群童盗茅— 破屋漏雨— 愿得广厦
痛惜————痛心————痛苦 ————痛忧
情感升华,由记叙一家之苦到大抒忧国忧民之情。
2.画面里描写秋风、茅屋以及“我”的句子,找出它们的特点,并用一个含“痛”的词组表达“我”的情感。
如开头五句,句句押韵,“号”“茅”“郊”“梢”“坳”五个开口呼的韵脚似乎让读者听到阵阵风声。“卷”“飞渡”“洒”“挂罥”“飘转”,一个接一个的动词不仅描写出茅草被狂风卷起时的状态,而且紧紧地牵动着诗人的视线,拨动着诗人的心弦。
2.描写、记叙、抒情有机结合。
开头五句描绘了一个衣衫单薄、破旧的干瘦老人拄着拐杖,眼巴巴地望着怒吼的秋风把他屋上的茅草卷了起来,吹到江郊各处。他对大风破屋的焦灼和怨愤之情,怎能不激起我们的共鸣?
《茅屋为秋风所破歌》描绘了秋风破屋、长夜沾湿的情景,反映了战乱中诗人的痛苦生活,表现了他对人民大众的同情,同时也表现了诗人推己及人、舍己为人的高尚品德和忧国忧民的崇高情怀。
相关课件
这是一份语文八年级下册第六单元24 唐诗三首茅屋为秋风所破歌优质课课件ppt,文件包含624-2教学课件唐诗三首第2课时pptx、624-2教学设计唐诗三首第2课时docx、624-2预习导学唐诗三首第2课时docx等3份课件配套教学资源,其中PPT共19页, 欢迎下载使用。
这是一份人教部编版八年级下册第六单元24 唐诗三首茅屋为秋风所破歌评课ppt课件,共24页。PPT课件主要包含了教学目标,作者简介,写作背景,文体知识,茅屋为秋风所破歌,多层茅草,秋风破屋,“我”,卷正面描写,弱不禁风等内容,欢迎下载使用。
这是一份人教部编版八年级下册茅屋为秋风所破歌完整版教学ppt课件,文件包含第24课《唐诗三首》之《茅屋为秋风所破歌》课件pptx、第24课《唐诗三首》之《茅屋为秋风所破歌》同步练习docx、第24课《唐诗三首》之《茅屋为秋风所破歌》教学设计docx、第24课《唐诗三首》之《茅屋为秋风所破歌》知识点归纳docx等4份课件配套教学资源,其中PPT共37页, 欢迎下载使用。

