





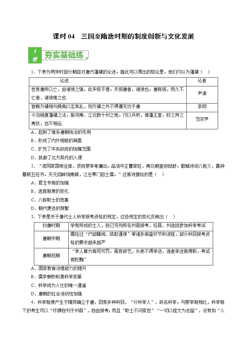
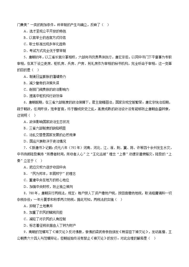
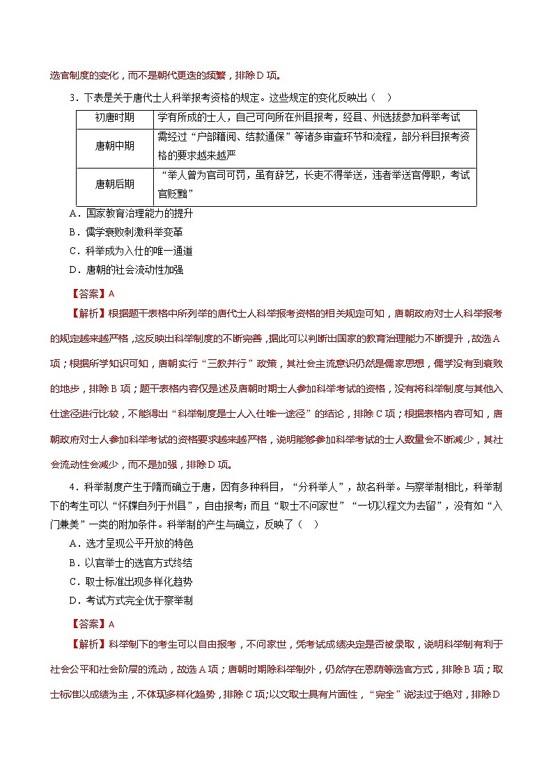
课时04 三国至隋唐时期的制度创新与文化发展-2022年高考历史一轮复习小题多维练(新高考版)
展开2024高考历史一轮复习【讲通练透】 第05讲 三国至隋唐的制度创新与文化发展(练透): 这是一份2024高考历史一轮复习【讲通练透】 第05讲 三国至隋唐的制度创新与文化发展(练透),文件包含第05讲三国至隋唐的制度创新与文化发展原卷版docx、第05讲三国至隋唐的制度创新与文化发展解析版docx等2份试卷配套教学资源,其中试卷共17页, 欢迎下载使用。
第04讲 三国至隋唐的制度创新与文化发展-2022年新高考历史一轮复习思维导图+真题演练(中外历史纲要上): 这是一份第04讲 三国至隋唐的制度创新与文化发展-2022年新高考历史一轮复习思维导图+真题演练(中外历史纲要上),共14页。
2024届高考历史一轮总复习课时跟踪练5三国至隋唐的制度创新与文化: 这是一份2024届高考历史一轮总复习课时跟踪练5三国至隋唐的制度创新与文化,共4页。试卷主要包含了阅读材料,完成下列要求等内容,欢迎下载使用。