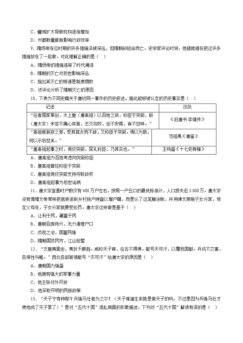
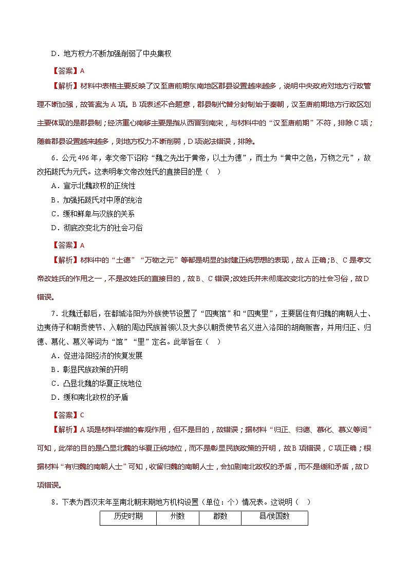
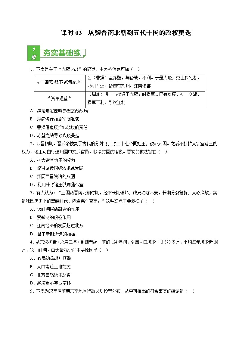
课时03 从魏晋南北朝到五代十国的政权更迭-2022年高考历史一轮复习小题多维练(新高考版)
展开考点03 地球的历史-2023年高考地理一轮复习小题多维练(原卷版): 这是一份考点03 地球的历史-2023年高考地理一轮复习小题多维练(原卷版),共9页。试卷主要包含了⑤时期出现的生物有,古生代晚期的地层中还可能发现,上述文字描述的地质年代是,该地质年代,该煤层形成的古地理环境是,图示地区的地壳厚度等内容,欢迎下载使用。
考点03 地球的历史-2023年高考地理一轮复习小题多维练(解析版): 这是一份考点03 地球的历史-2023年高考地理一轮复习小题多维练(解析版),共13页。试卷主要包含了⑤时期出现的生物有,古生代晚期的地层中还可能发现,上述文字描述的地质年代是,该地质年代,该煤层形成的古地理环境是,图示地区的地壳厚度等内容,欢迎下载使用。
新教材2024版高考历史全程一轮总复习课时作业3从三国两晋南北朝到五代十国的政权更迭: 这是一份新教材2024版高考历史全程一轮总复习课时作业3从三国两晋南北朝到五代十国的政权更迭,共5页。试卷主要包含了选择题,非选择题等内容,欢迎下载使用。

