八年级下册三、功教学设计及反思
展开第九章 第三节 功
教学目标
1.知识与技能
(1)结合实例认识机械功的概念,理解做功的两个必要因素,能用生活、生产中的实例解释机械功的含义。
(2)理解功的计算公式W=Fs,并能进行有关计算,知道功的单位是焦(J)。
2.过程与方法
(1)通过从实例中认识做功的两个必要因素的过程,学习从物理现象中归纳简单规律的方法。
(2)通过学习活动,使学生掌握功的计算方法。
3.情感态度与价值观
(1)通过学习活动,引导学生积极思考,使学生有克服困难的信心,能体验战胜困难、解决物理问题的喜悦。
(2)通过对生活中实例的解释,让学生体会到物理知识的应用,增强学生学习物理知识的欲望。
教学重难点
重点:功的概念和功的有关计算。
难点:建立功的概念。
教学过程
一、情景导入
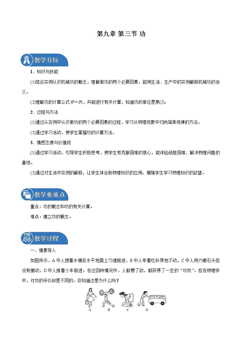
如图所示,A中人提着水桶在水平地面上匀速前进,B中人举着杠铃原地不动,C中人用力搬石头但没有搬动,D中人推着小车前进。在这四种情况中,人都费了劲,都获得了一定的“功效”。但在物理学中,对功的评价却是不同的。你知道这是为什么吗?
二、进行新课
(一)功的概念
先让学生观察教材图9-27或以此背景制作的动画。
教师提出问题:你能找出这些机械的工作过程有什么共同的特点吗?
(教学说明:学生通过上两节的学习,对简单机械的构造和工作过程都已有所了解。因此,可以直接通过对图9-27的观察与思考提出问题。这种方式一开始就能将学生的注意力集中到所学问题上来。)
学生在讨论的过程中,通过不断地对比分析,寻找和发现几种简单机械工作过程的共同特点,在积极参与教学的过程中锻炼了思维。
实验:如果直接用手把一个重为G的物体提升一个高度h,手用的力F等于G,物体沿力的方向通过的距离就是h,如图甲所示;同样我们也可以用一个动滑轮来实现这一目的:由于使用动滑轮的时候,物体的重量是由两条绳子承担的,所以,拉力F等于G,但力通过的距离就变成了2h,如图乙所示。
通过动滑轮提升重20N的物体的数据见下表。
| 直接用手 提升重物 | 用动滑轮 提升重物 |
所用的力/N | 20 | 10 |
沿力的方向通过的距离/m | 1 | 2 |
力×沿力的方向通过的距离/(N·m) | 20 | 20 |
功/J | 20 | 20 |
思考
问题:用动滑轮提升重物与直接用手提升重物相比,所用的力与沿力的方向通过的距离都发生了改变,但有一个量没有变,这个量是什么?
师生共同总结:
(1)当一个力作用在物体上,物体在这个力的作用下沿力的方向移动了一段距离,就说这个力对物体做了机械功,简称功。
(2)做功的两个必要因素:一是作用在物体上的力;二是物体沿力的方向通过的距离。
(二)功的计算
前面重点讨论的是力对物体做功有两个必要的因素。力作用在物体上并产生了一定的成效,就认为这个力做了功,但这个力产生的成效可以是不同的,因此,功是有大小的。
让学生阅读材料,思考:
(1)在物理学中,怎样计算功的大小?
(2)计算功的公式是什么?各物理量的含义是什么?
(3)功的单位是什么?
学生自学后回答,然后各小组合作探究教材上的例题提出的问题,进一步理解计算功的公式中各物理量的含义。
例:一列火车以20m/s的速度在平直轨道上匀速行驶,火车受到的阻力为9.0×104N,问:
(1)火车受到的发动机产生的牵引力是多大?
(2)火车行驶1h牵引力做了多少功?
【答案】(1)因为火车匀速行驶,故在水平方向上受到的阻力和牵引力是一对平衡力,故F=F阻=9.0×104N。
(2)设火车在1h内前进的路程为s,则由v=得s=vt=20m/s×3600s=7.2×104m,所以W=Fs=9.0×104N×7.2×104m=6.48×109J。
三、课堂小结
本节学习的是做功的两个必要因素以及功的计算。
研究功的相关问题,可以遵循以下思路:
(1)物体是否受到力的作用,没有力则无法谈论功。
(2)物体是否通过了一段距离,没有通过距离也不会存在功。
(3)物体受力的方向与通过距离的方向是否垂直,如果垂直,力不会做功。
四、布置作业
教材第107页作业1、2、3、4。
板书设计
1.功的概念
当一个力作用在物体上,物体在这个力的作用下沿力的方向移动了一段距离,就说这个力对物体做了机械功、简称功
2.做功的两个必要因素:一是作用在物体上的力;二是物体沿力的方向通过的距离
3.计算功的公式:W=Fs
4.功的单位:焦(J)
初中物理人教版八年级下册11.1 功教案: 这是一份初中物理人教版八年级下册11.1 功教案,共1页。
鲁教版 (五四制)第九章 简单机械 功第三节 功教学设计: 这是一份鲁教版 (五四制)第九章 简单机械 功第三节 功教学设计,共4页。教案主要包含了目标认同,自主学习,合作学习等内容,欢迎下载使用。
初中物理北师大版八年级下册五、探究——使用机械是否省功教案: 这是一份初中物理北师大版八年级下册五、探究——使用机械是否省功教案,共4页。教案主要包含了情景导入,进行新课,课堂小结,布置作业,板书设计等内容,欢迎下载使用。

