


2021学年最新人教版九年级化学下册第十单元 酸和碱期末考试卷(A4打印)
展开
这是一份2021学年最新人教版九年级化学下册第十单元 酸和碱期末考试卷(A4打印),共13页。试卷主要包含了单选题,填空题,计算题,实验探究等内容,欢迎下载使用。
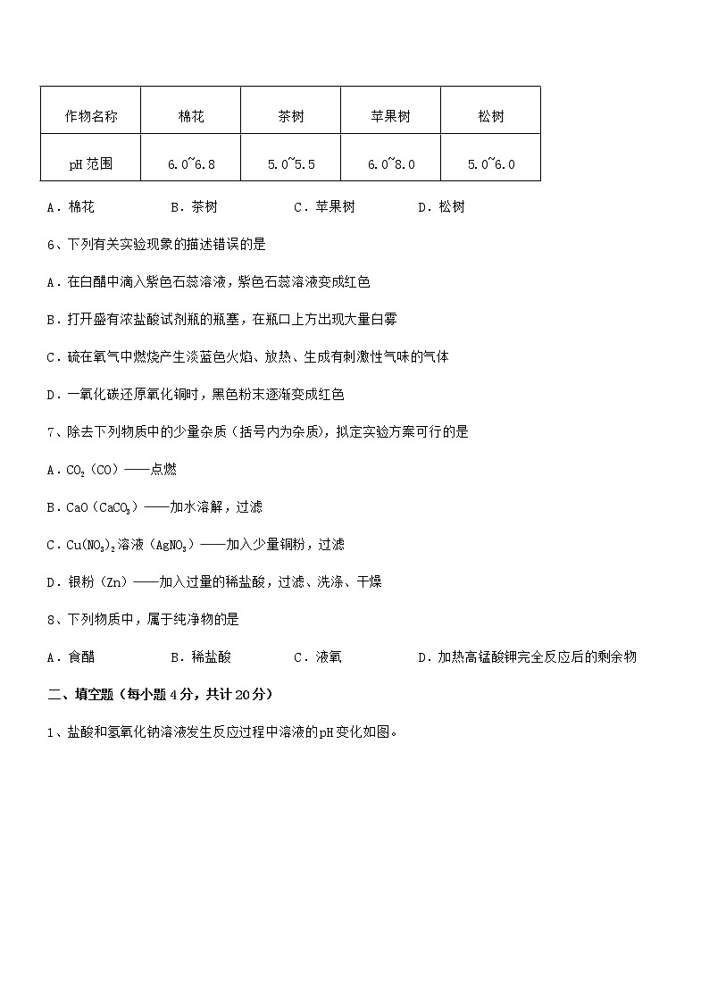
最新人教版九年级化学下册第十单元 酸和碱期末考试卷(A4打印)(考试时间:90分钟,总分100分)班级:__________ 姓名:__________ 分数:__________一、单选题(每小题3分,共计24分)1、下列实验操作不正确的是A.浓硫酸的稀释 B.过滤C.乙醇溶于水实验 D.蒸发食盐水2、下列图示实验操作正确的是A. B.C. D.3、下列图象与对应的说法相匹配的是A.①图中横坐标可以表示加入部分变质的苛性钠质量B.②图中纵坐标可以表示溶质质量C.③图中纵坐标可以表示溶质的质量分数D.④图中纵坐标可表示溶液质量4、小颖同学按如图所示进行了实验探究,下列有关分析中错误的是A.该实验能证明分子在不断地运动 B.浓氨水和酚酞都具有挥发性C.氨气的水溶液显碱性 D.小烧杯B起参照对比作用5、下表列出几种作物生长最适宜的pH范围,其中适宜在弱碱性的土壤中生长的作物是作物名称棉花茶树苹果树松树pH范围6.0~6.85.0~5.56.0~8.05.0~6.0A.棉花 B.茶树 C.苹果树 D.松树6、下列有关实验现象的描述错误的是A.在白醋中滴入紫色石蕊溶液,紫色石蕊溶液变成红色B.打开盛有浓盐酸试剂瓶的瓶塞,在瓶口上方出现大量白雾C.硫在氧气中燃烧产生淡蓝色火焰、放热、生成有刺激性气味的气体D.一氧化碳还原氧化铜时,黑色粉末逐渐变成红色7、除去下列物质中的少量杂质(括号内为杂质),拟定实验方案可行的是A.CO2(CO)——点燃B.CaO(CaCO3)——加水溶解,过滤C.Cu(NO3)2溶液(AgNO3)——加入少量铜粉,过滤D.银粉(Zn)——加入过量的稀盐酸,过滤、洗涤、干燥8、下列物质中,属于纯净物的是A.食醋 B.稀盐酸 C.液氧 D.加热高锰酸钾完全反应后的剩余物二、填空题(每小题4分,共计20分)1、盐酸和氢氧化钠溶液发生反应过程中溶液的pH变化如图。(1)根据pH变化图像判断,该反应的实验过程是按照___________(填“甲”或“乙”)图进行,实验室测定溶液酸碱度最简单的方法是使用___________。(2)盐酸和氢氧化钠溶液反应的化学方程式为___________,实验现象为___________。(3)向C点所对应的溶液中加入一种药品,便能确定溶质组成。这种药品可能是___________(填字母)。A.CuO B.Cu C.紫色石蕊溶液2、水是一种重要的资源,保护水资源从我们做起。(1)电解水的实验如图所示,收集到氧气的试管是__________(填“A”或“B”)。(2)水能与多种物质反应。氧化钙与水激烈反应,并放出大量的热,该反应的化学方程式为___________。(3)图2实验中,水用来隔绝空气的是 (填字母序号)。A.溶解物质 B.铁丝燃烧C. 水的电解 D.保存白磷3、根据题目信息,写出相关的化学方程式:(1)在加热条件下,铜可以与浓硫酸反应生成硫酸铜。请完成该反应的化学方程式:Cu + 2 H2SO4(浓)CuSO4 + ______↑ + 2 H2O(2)SO2与CO2同为酸性氧化物,具有酸性氧化物的通性。请写出SO2使澄清石灰水变浑浊的化学方程式_________;(3)在溶液中生成的白色絮状沉淀Fe(OH)2露置在空气中,会迅速变质,最终转化为红褐色。其中的原因用化学方程式解释为_________。4、科学探究是进行科学解释和发现、应用和创新的科学实践活动,也是获取科学知识、理解科学本质、认识客观世界的重要途径。图甲装置用来探究稀盐酸与氢氧化钠溶液反应的过程,仪器A是一种带有刻度的滴管,并用pH传感器和温度传感器测量反应过程中相关物理量的变化情况,得到图乙和图丙。(1)盐酸与氢氧化钠溶液发生中和反应的化学方程式为__________;(2)图甲中,仪器A中溶液的溶质是______(填化学式);(3)图乙中,说法错误的是______(填字母);A.b点所示溶液中滴入酚酞试液会变红色B.c点所示溶液加热蒸干所得固体为纯净物C.c点所示溶液中的溶质种类比d点多D.一段时间后,溶液pH会变为0(4)图丙中,图像说明中和反应是______反应(填“放热”或“吸热”)。5、化学用语是学习化学的工具。(1)现有H、C、O、Ca四种常见的元素,请选用其中的元素写出符合初中已学物质各一种(用化学式表示):①电解水时,正极产生的气体___;②一种超导材料___;③相对分子质量最小的氧化物___;④雪碧、可乐等汽水中含有的一种酸___。(2)根据题意,写出有关反应的化学方程式:①铁与氧气的反应___;②煤炉里煤层上方的蓝色火焰产生的原理___(用化学方程式表示)。三、计算题(每小题4分,共计36分)1、工业上采用离子交换膜电解槽电解饱和食盐水,可得到高浓度的烧碱溶液(含NaOH 35%~48%),某兴趣小组欲验证一化工厂生产的NaOH溶液是否达到了高浓度标准,进行了如下操作,请你参与计算:(1)用36.5%的浓盐酸配制200g7.3%的盐酸,需要加水(密度为1g•mL﹣1)______mL。(计算结果保留一位小数)(2)采集该化工厂电解槽中的NaOH溶液20g,向其中滴入所配制的盐酸,当溶液的pH=7时,消耗盐酸100g,判断电解槽中NaOH溶液是否达到高浓度标准。(写出计算过程)2、预防新型冠状病毒,需要掌握科学的消毒方法。专家辟谣“熏醋”并不能杀灭新型冠状病毒。“熏醋”主要使用的是食醋,食醋中的醋酸含量约为3.5%~5%,病毒可以在这种环境下生存。某化学兴趣学习小组为测定市场出售的食醋总酸量(国家规定食醋中总酸量3.5g/100mL~5g/100mL),拟配制一定质量分数的氢氧化钠溶液,然后进行测定。请你参与该小组的实验研究,并回答相关问题。(1)配制100g质量分数为5%的氢氧化钠溶液需要水_________mL(水的密度为1g/cm3)。量取水时若仰视读数,所配得的溶液质量分数会_________(填“不变”或“偏大”或“偏小”)。(2)若食醋中的酸均看成是醋酸,醋酸与氢氧化钠反应的方程式为:,现有食醋500mL,甲同学从中取出10mL食醋,加入5%的氢氧化钠溶液5.0g,恰好完全反应。请通过计算判断该食醋是否合格?(写出计算过程)3、小明同学想测量某赤铁矿样品中氧化铁的纯度(假设其他成分不和酸反应,也不溶于水),进行如下实验:称取10g赤铁矿样品,加入到烧杯中,再加入92.5g的稀硫酸,恰好完全反应。过滤得滤渣2.5g。试计算:(1)赤铁矿样品中氧化铁的质量分数?______(2)求所用稀硫酸的溶质质量分数?_______4、为测定一瓶敞口放置的浓盐酸的溶质质量分数,某同学量取20 mL(密度为1.1 g/mL该盐酸与大理石充分反应,共用去含碳酸钙85%的大理石7.1 g。(1)浓盐酸需要密封保存的原因是_________。(2)计算该盐酸的溶质质量分数。5、如下图是向50g溶质质量分数为80%的氢氧化钠溶液中加入溶质质量分数为10%的稀硫酸至过量的pH变化曲线图,根据下图回答问题:(1)A点时,溶液中含有的阴离子是_______。(2)求恰好完全反应时消耗稀硫酸的质量______。(写出计算过程)6、某工厂化验室用15%的氢氧化钠溶液洗涤一定质量石油产品中的残余硫酸,共消耗氢氧化钠溶液80g,洗涤后的溶液呈中性。请计算这一定量石油产品中含H2SO4的质量是______?7、向100g氯化镁溶液中,不断加入一定溶质质量分数的氢氧化钾溶液,实验数据如下表:氢氧化钾溶液的质量/g5.611.222.433.6生成沉淀的质量/g0.1450.290.580.58(1)当滴加氢氧化钾溶液的质量为33.6g时,所得溶液的pH_______(填“<”“=”或“>”)7。(2)选择合理的数据,计算该氯化镁溶液中溶质的质量分数_______。8、向生锈的铁钉中滴入足量的稀盐酸。实验测得产生氢气的质量(Y)随着滴入的盐酸溶液的质量(X)的变化关系如图所示。(1)实验过程中观察到的现象有_________________。(2)写出a段发生的反应的化学方程式__________________。(3)计算所用盐酸溶液的溶质质量分数。9、向盛有10g稀盐酸的烧杯中滴加4%的氢氧化钠溶液,其反应的化学方程式为:,测得反应过程中溶液温度的变化情况如图所示:(1)根据曲线判断,该反应是______反应(选填“吸热”或“放热”)。(2)试计算该稀盐酸的溶质质量分数。四、实验探究(每小题5分,共计20分)1、教科书上册141页第10题:将一个用粗铜丝绕成的线圈罩在蜡烛火焰上(图1),火焰很快就熄灭了。你认为火焰熄灭的原因是:______。某学习小组的同学在实验验证时,意外观察到以下现象:I、将螺旋状铜丝置于蜡烛火焰的外焰处加热(图2),发现铜丝变黑并有少量黑烟产生;Ⅱ、将变黑的铜丝移至蜡烛火焰的内焰处加热(图3),发现内焰处的铜丝由黑色变为亮红色,铜丝的其余部份仍然为黑色。(提出问题)1.实验I铜丝上黑色固体的成分是什么?2.实验Ⅱ内焰处铜丝由黑色变为亮红色的原因是什么?(猜想与假设)1.实验I铜丝上黑色固体的成分:猜想一、CuO:猜想二、C:猜想三、______。2.实验Ⅱ内焰处的石蜡蒸气与铜丝上的黑色固体发生了反应。(实验探究)实验步骤实验现象解释与结论①将实验I中变黑的铜丝与足量稀硫酸充分反应,重复多次铜丝变红,溶液由无色变为______色,溶液中出现黑色固体悬浮物CuO与稀硫酸发生了反应②分离出①中的黑色固体悬浮物,灼烧并将产生的气体通入澄清石灰水澄清石灰水变浑浊由①②得出结论:猜想______成立。(填“一”、“二”或“三”)③取适量石蜡于试管中______,将加热变黑的铜丝趁热伸入试管中变黑的铜丝出现亮红色(猜想与假设)2成立(反思与评价)有同学提出质疑:实验Ⅱ内焰处的铜丝由黑色变为亮红色的原因不止一种。请你写出一种其它可能的原因:______。2、在研究酸和碱的化学性质时,某小组想证明稀硫酸与氢氧化钠溶液混合后,虽然无明显现象,但确实发生了化学反应,试与他们一起完成下列实验。(1)探究稀硫酸与氢氧化钠溶液的反应:①图甲到图乙的反应现象是_____________。②图丙中操作存在的问题是_____________;若用正确操作器得丙中溶液的pH=5,溶液中溶质的化学式为_____________。(2)探究上述稀硫酸与氢氧化钠溶液反应后烧杯中的硫酸是否过量:实验方案实验步骤实验现象实验结论方案一取样,滴入适量的氯化钡溶液出现白色沉淀稀硫酸过量方案二取样,滴入几滴紫色石蕊试液溶液变红稀硫酸过量上述设计的实验方案中,正确的是__________,另外一个实验方案错误的原因是_______________;除了紫色石蕊试液,哪些物质还能确定稀硫酸过量______________ (填一种物质即可)。(3)探究氢氧化钠溶液的成分:某小组同学在进行乙实验时,发现有气泡冒出,他们猜测氢氧化钠溶液可能已______________(用方程式表示)。于是他们又取了部分反应前的氢氧化钠溶液,加入少量的______________(碱溶液),通过______________现象,确定了自己的猜测。小组同学对该氢氧化钠溶液的成分产生了兴趣。他们准备对这瓶溶液继续探究。(作出猜想)小组同学对该氢氧化钠溶液的成分做出了猜想:猜想1:溶液部分变质猜想2:全部变质(设计方案) 实验操作实验现象实验结论方案取少量溶液于试管中,滴加少量澄清石灰水产生白色沉淀猜想1正确取上层清液放入另一支试管中,滴加酚酞试液溶液变为红色同学们经过讨论,认为该方案不合理,理由是_____________;同学们把方案中的某溶液换成了___________溶液,通过实验现象确定了实验结论。3、在探究氢氧化钙与稀盐酸中和反应实验时,忘记了滴加酚酞溶液,无法判断反应进行到何种程度,同学们决定对反应后溶液中溶质的成分进行探究(CaCl2溶液呈中性)。请写出该反应的化学方程式(1)_________。(提出问题)反应后溶液中的溶质是什么?(做出猜想)猜想一:CaCl2和Ca(OH)2猜想二:CaCl2和HCl 猜想三:(2)_________(设计方案)实验操作实验现象实验结论①取少量反应后的溶液于试管中,滴加酚酞试液(3)____猜想一不正确②另取少量反应后的溶液于试管中,加入(4)______(5)____猜想二不正确(拓展与应用)将稀盐酸匀速滴入一定量的稀氢氧化钙溶液中,用数字化仪器对反应过程中溶液的温度、pH进行实时测定,得到的曲线如图1、图2所示。(6)根据图1可知,中和反应是_______(填“吸热”或“放热”)反应(7)根据图2分析,稀盐酸与稀氢氧化钙溶液已发生中和反应的判断依据是_____。4、某课外兴趣小组的同学对二氧化碳的制取和性质进行相关探究。(査阅资料)浓硫酸具有吸水干燥作用;氢氧化钠溶具有吸收二氧化碳的作用;饱和碳酸氢钠能除去二氧化碳气体中的氯化氢气体(实验回顾)实验室制二氧化碳反应的化学方程式为______,能用向上排空气法收集二氧化碳的原因是______。(1)如图1所示,打开汽水瓶盖,有大量气泡旨出,塞上带导管的橡皮塞,导管另一端伸入装有滴加了紫色石溶液的蒸馏水的试管中,轻轻振荡汽水瓶,观察到紫色石蕊溶液变红;加热上述试管,发现溶液颜色由红色变为无色,写出上述变化过中所发生分解反应的化学方程式______。(2)如图2所示,在C处放入用石蕊溶液染成紫色的干燥纸花完成以下实验:在A处持续而缓缓地通入未经干燥的二氧化碳气体。当关闭K时,C处的紫色石蕊纸花不变色;当打开K后,C处的紫色石蕊纸花变为红色。则B瓶中盛放的溶液可以为______(填字母)。A.浓硫酸 B.氢氧化钠溶液 C.饱和碳酸氢钠溶液(交流反思)(3)该小组用空气样品和提高二氧化碳含量的空气的样品,控制相同条件测定二者在光照前后温的变化:实验结果如图3,则与空气样品对应的温度变化曲线是______(填“a”或“b”),证明二氧化碳可以产生温室效应。
相关试卷
这是一份2022学年最新人教版九年级化学下册第十单元 酸和碱期末考试卷(A4打印),共14页。试卷主要包含了单选题,填空题,计算题,实验探究等内容,欢迎下载使用。
这是一份2021年最新人教版九年级化学下册第十单元 酸和碱期末考试卷(A4打印),共11页。试卷主要包含了单选题,填空题,计算题,实验探究等内容,欢迎下载使用。
这是一份2021年度最新人教版九年级化学下册第十单元 酸和碱期末考试卷A4打印,共13页。试卷主要包含了单选题,填空题,计算题,实验探究等内容,欢迎下载使用。