


2021学年最新人教版九年级化学下册第十单元 酸和碱期末模拟试卷(A4可打印)
展开
这是一份2021学年最新人教版九年级化学下册第十单元 酸和碱期末模拟试卷(A4可打印),共11页。试卷主要包含了单选题,填空题,计算题,实验探究等内容,欢迎下载使用。
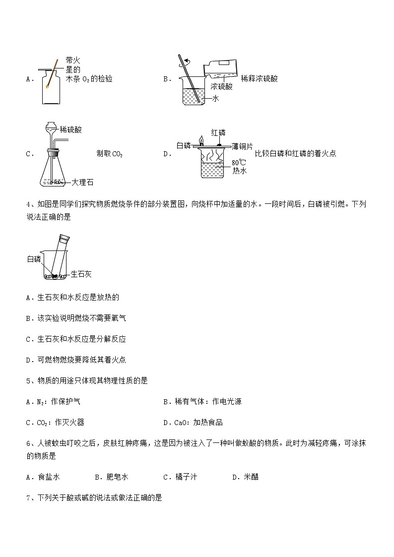
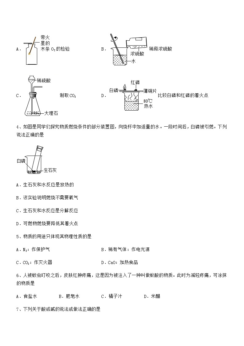
最新人教版九年级化学下册第十单元 酸和碱期末模拟试卷(A4可打印)(考试时间:90分钟,总分100分)班级:__________ 姓名:__________ 分数:__________一、单选题(每小题3分,共计24分)1、除杂和鉴别是化学的基本实验技能之一,下列实验操作能够达到目的的是选项实验目的实验操作A除去粗盐中的泥沙溶解、蒸发结晶B测定某废水的酸碱度取样,将湿润的pH试纸浸入样品中C检验CO2中混有HCl将气体通入紫色石蕊试液中D鉴别稀盐酸和稀硫酸取样,滴加氯化钡溶液,观察是否变浑浊A.A B.B C.C D.D2、下列示意图能表示加水稀释pH=0的溶液的是A. B.C. D.3、以下是初中化学中的一些基本实验,不能达到实验目的的是A.O2的检验 B.稀释浓硫酸C.制取CO2 D.比较白磷和红磷的着火点4、如图是同学们探究物质燃烧条件的部分装置图,向烧杯中加适量的水。一段时间后,白磷被引燃。下列说法正确的是A.生石灰和水反应是放热的B.该实验说明燃烧不需要氧气C.生石灰和水反应是分解反应D.可燃物燃烧要降低其着火点5、物质的用途只体现其物理性质的是A.N2:作保护气 B.稀有气体:作电光源C.CO2:作灭火器 D.CaO:加热食品6、人被蚊虫叮咬之后,皮肤红肿疼痛,这是因为被注入了一种叫做蚁酸的物质。此时为减轻疼痛,可涂抹的物质是A.食盐水 B.肥皂水 C.橘子汁 D.米醋7、下列关于酸或碱的说法或做法正确的是A.铁架台除锈用稀盐酸长时间浸泡 B.打开盛有浓硫酸的试剂瓶塞瓶口有白雾C.能使无色酚酞溶液变红的一定是碱溶液 D.氢氧化钠溶液中滴加稀盐酸pH变小8、下列说法或做法不正确的是A.细铁丝在氧气中燃烧火星四射,生成黑色固体,放出大量的热B.引起煤气中毒的物质是一氧化碳C.分子在不断运动着D.酸雨能中和土壤的碱性,有利于农作物的生长二、填空题(每小题4分,共计20分)1、 “洁厕灵” 的有效成分为盐酸,可以清除污垢,除去异味。(1)“洁厕灵”能轻松除去铁制品表面的铁锈;但不能加入过量及长时间浸泡。用化学方程式分别表示原因__________;_________。(2)“漂白精” 的有效成分为次氯酸钠(NaClO),可以快速漂除衣物污渍,若与“洁厕灵”混用,易产生一种有毒气体,反应的化学方程式为NaClO+2HCl=NaCl+Cl2↑+X,则X的化学式为___________。2、化学就在我们身边,与我们的生活有着密切的联系,请回答以下问题。(1)造纸会产生大量含NaOH的碱性废水,需经处理呈中性后排放,检测废水呈碱性的简单方法是_____。(2)用适量盐酸可以将热水瓶胆壁上的水垢[主要成分是Mg(OH)2和CaCO3]除去。请用化学方程式说明去垢的原理:①_____;②_____;(3)在清洗餐具时常加入少量洗涤剂,这是因为洗涤剂具有_____功能;碱性洗发水易去油污,但对头发有损坏,于是人们通常用洗发水洗净头发后,再用护发素护理,由此可知护发素的pH_____7.(填“>”、“<”或“=”)(4)海水“晒盐”主要发生_____(填“物理”和“化学”)变化。(5)用于治疗胃酸过多的药物中常含有Al(OH)3等碱性物质,用化学方程式表示Al(OH)3治疗胃酸过多症的原理:_____;3、稀氢氧化钠溶液与稀盐酸反应时,溶液的pH与加入的稀氢氧化钠溶液的质量关系如图所示。(1)稀氢氧化钠溶液的pH______7(填“>”“<”或“=”)。(2)请将氢氧化钠与盐酸反应的化学方程式补充完整:______。(3)当加入稀氢氧化钠溶液质量为mg时,溶液中的溶质是______,此时在溶液中滴入紫色石蕊试液,溶液呈______色。(4)在如图中用A表示出氢氧化钠与盐酸恰好完全反应时的点。4、化学是一门以实验为基础的科学,严谨的实验操作对实验结果有着至关重要的影响。请你从下列操作对实验结果影响角度进行分类:①用湿润的pH试纸测定酸性溶液的pH②蒸发结晶时未及时用玻璃棒搅拌③浓溶液配稀溶液时仰视读出浓溶液的体积④粗盐提纯时将所称粗盐全部加入水中(1)分类标准______,包含______(填序号)。(2)我们知道某些金属单质可以和盐酸、稀硫酸发生反应。其实某些非金属单质也可以和碱溶液发生反应,例如Cl2+2NaOH=NaCl+NaClO+H2O。请你仿照上述原理写出氯气与氢氧化钙溶液反应的化学方程式______,其中氯元素的化合价由0升高到______。5、生活离不开化学,回答下列问题:(1)选择合适物质的字母填空。A 活性炭 B 生石灰 C 武德合金 D 空气 E 金刚石 F 石墨①可用作电极的是____;②可用作食品干燥剂的是___;③可用于防毒面具的是__;④可用作保险丝的是_______;⑤可用于工业制氧气的是_____;⑥可用来切割大理石的是___。(2)2021年3月全国两会期间,“碳达峰”、“碳中和”成为热词,旨在推动社会各界和公众积极参与生态文明建设,携手行动,共建天蓝、地绿、水清的美丽中国。请回答:①大气中CO2的含量不断上升,从而导致的环境问题是________增强,全球气候变暖。②人类消耗的化石能源急剧增加,排入大气中CO2越来越多,目前使用的主要化石燃料有煤、______和天然气等,属于_______ (填“可再生”或“不可再生”)能源,其中,天然气的主要成分是_______(用化学式表示)。请列举一种新能源_______。③“碳中和”主要是指抵消温室气体的排放量,实现正负抵消,达到相对“零排放”。下列说法不正确的是____(填字母序号)。A 植树造林 B.捕集、利用和封存CO2 C.提倡使用一次性餐具三、计算题(每小题4分,共计36分)1、利用中和反应可以测定酸或碱溶液中溶质的质量分数,向20g氢氧化钾溶液中不断滴加溶质质量分数为3.65%的稀盐酸40g。(1)如图中a、b、c三溶液能表示酸碱恰好完全反应的是______溶液,滴入石蕊试液呈红色的是______溶液,b溶液中微粒有 (写微粒符号)。(2)氢氧化钾溶液中溶质质量分数为______。(精确到0.1%,下同)(3)求c点溶液中氯化钾的质量分数。(要有计算过程)2、小明同学想测量某赤铁矿样品中氧化铁的纯度(假设其他成分不和酸反应,也不溶于水),进行如下实验:称取10g赤铁矿样品,加入到烧杯中,再加入92.5g的稀硫酸,恰好完全反应。过滤得滤渣2.5g。试计算:(1)赤铁矿样品中氧化铁的质量分数?______(2)求所用稀硫酸的溶质质量分数?_______3、为测定一瓶敞口放置的浓盐酸的溶质质量分数,某同学量取20 mL(密度为1.1 g/mL该盐酸与大理石充分反应,共用去含碳酸钙85%的大理石7.1 g。(1)浓盐酸需要密封保存的原因是_________。(2)计算该盐酸的溶质质量分数。4、酸碱中和反应在日常生活和工农业生产中有广泛的应用。某实验小组,将10%的Ba(OH)2溶液缓慢滴入98g10%的硫酸溶液中,如图表示溶质的质量与加入的Ba(OH)2溶液的质量关系;(1)图中的b点表示意义_______。(2)b点对应的加入10%的Ba(OH)2溶液质量为171g,若改为等质量的氢氧化钠,中和该硫酸溶液,则反应后溶液呈_______性。5、欲测定一瓶标签破损的盐酸中溶质的质量分数,现将50g该盐酸样品与80g溶质的质量分数为10%的氢氧化钠溶液混合,恰好完全反应。(1)80g该氢氧化钠溶液中所含溶质的质量为_______。(2)计算该盐酸中溶质的质量分数_____。6、有一部分潮解和变质的苛性钠样品W g,为验证其变质的程度,将其加入98g质量分数为20%的稀H2SO4中,充分反应后,再加入20g 20%的NaOH液恰好呈中性,则把溶液蒸干,可得固体的质量为______ 。7、现有73g溶质质量分数为10%的稀盐酸和127g氢氧化钠溶液恰好完全反应,求反应后溶液中溶质的质量分数。8、某硫酸厂欲测定排放的废水中硫酸的质量分数(假设废水中只含硫酸一种溶质),取废水样品200g,逐滴加入溶质质量分数为10%的氢氧化钡溶液,废水pH随加入氢氧化钡溶液质量变化如图所示。(1)列式计算废水中硫酸的质量分数。(2)A点所得的溶液过滤,得到溶液的溶质质量分数是___________(结果精确到0.1%)。(3)该硫酸厂用熟石灰处理含有硫酸的废水,该工厂每消耗1吨熟石灰可以得到0.8吨硫酸钙,下表为处理废水的各项生产成本及产品的价格:项目单价(元/吨)熟石灰400硫酸钙600辅助费用(每吨)500分析,如果该工厂每天要处理含硫酸9.8吨废水,是倒贴钱还是赚钱?___________,倒贴(或赚)了___________元。9、向一定质量的5%的氢氧化钠溶液中加入66.9g硫酸铜溶液,恰好完全反应,得到4.9g蓝色沉淀。请计算:反应后所得溶液的溶质质量分数。四、实验探究(每小题5分,共计20分)1、 “自热食品”是近年来食品界的网红,比较流行的“自热火锅”主要由料包和发热包组成,使用方法如图,某中学化学兴趣小组的同学对发热包非常感兴趣,进行了以下探究。(查阅资料)氢氧化铝为不溶于水的白色固体,可溶于NaOH溶液。(成分探究)(1)焙烧硅藻土、活性炭都有疏松多孔的结构,能起到______作用。(2)小吴同学取出发热包内灰黑色的固体粉末,用磁铁靠近其中粉末,发现有黑色物质被磁铁吸引,证明粉末中含有______。(3)小吴用磁铁将该物质全部吸出后,剩余粉末为样品A进行了如下探究实验。①样品A加水溶解、过滤后,取部分滤液B滴入酚酞试液,现象1是滤液变______色,证明原粉末中含生石灰,向另一部分滤液B中加入含有稀硝酸的硝酸银溶液,看到白色沉淀C生成,证明原粉末中含有______。②气体D的化学式为______,由生成白色沉淀G可证明发热包中一定含有的物质是______。(原理探究)(4)小吴利用如图装置证明发热包放热主要来自于生石灰与水的反应。加水后发现A中温度迅速升高,B中有气泡产生,该气体为______(填名称)。但温度很快下降,说明该反应很快结束,不能长时间保温。(猜想)大家大胆猜测应该还有其他放热反应存在。(查阅资料)研究发现,在保温阶段发热包“发热”的原理实际上是发生原电池反应,放出热量的缘故。(拓展活动)(5)同学们按资料介绍,用铁粉、炭粉和食盐水在锥形瓶中模拟铁的锈蚀实验,不久后发现锥形瓶外壁微烫,并持续较长时间。该现象很好地解释了发热包的保温机理。在上述铁的锈蚀实验中未观察到红色的铁锈产生。老师告诉同学们,铁锈蚀时首先生成一种碱。请写出该反应的化学方程式______。2、在探究氢氧化钙与稀盐酸中和反应实验时,忘记了滴加酚酞溶液,无法判断反应进行到何种程度,同学们决定对反应后溶液中溶质的成分进行探究。写出该化学反应的方程式_____。(提出问题)反应后溶液中的溶质是什么?(做出猜想)猜想一:CaCl2和Ca(OH)2猜想二:CaCl2和HCl 猜想三:_____请将猜想三补充完整,并说出你猜想的理由是_____。(设计方案)实验操作实验现象实验结论①取少量反应后的溶液于试管中,滴加酚酞试液_____猜想一不正确②另取少量反应后的溶液于试管中,加入__________猜想二不正确(拓展与应用)举例说明中和反应在日常生活和工农业生产中的应用_____(答一点即可)3、某化学兴趣小组在进行酸碱中和反应的实验探时,向盛有氢氧化钠溶液的烧杯中滴加稀盐酸后,发现忘记滴加无色酚酞溶液。该实验中反应的化学方程式_____________。某同学从烧杯中取少量反应后的溶液于一支试管中,并向试管中滴加几滴无色酚酞试液,振荡,观察到试管中溶液不变色。针对此溶液的成分,化学兴趣小组的同学进行了如下探究:(猜想与假设):猜想一:反应后氢氧化钠过量,溶液呈碱性;猜想二:氢氧化钠与盐酸恰好完全中和,溶液呈中性;猜想三:__________。同学们经过讨论后觉得猜想一不正确,其理由是:_____________。(实验探究):实验步骤实验现象结论取一支试管,加入2小段镁条,再向试管中加入2mL上述溶液,观察现象。若___________稀盐酸过量若没有明显现象NaOH溶液与稀盐酸恰好完全反应(实验反思):(1)另有同学提出上述实验能证明NaOH溶液与稀盐酸恰好完全反应,其原因是____________。(2)从微观的角度分析,该反应的实质是_____________。4、为适应铁路高铁时代提速的要求,需把短轨连成长轨,常用反应:2Al+Fe2O3Al2O3+2Fe进行焊接,该反应称为“铝热反应”。镁和氧化铜也能发生类似的反应,写出反应方程式_______某小组同学在实验室中进行镁和氧化铜反应的实验,充分反应后对于固体剩余物进行了实验探究。(提出问题)固体剩余物是什么?(猜想假设)假设①铜和氧化镁;假设②_______;假设③_______。(均写化学式)(查阅资料一)大多数金属氧化物都能与硫酸发生复分解反应(实验探究)请完成下列实验。实验操作实验现象实验结论取少量固体剩余物于试管中,向其中加入足量的稀硫酸。固体部分溶解,溶液为无色。假设①成立。_______。假设②成立。_______。假设③成立。(思考)是否任何一种金属单质都能与另一种金属氧化物反应? (查阅资料二)该小组同学通过查阅资料,获得以下几组反应信息。 实验组别IIIIIIIVV药品AlFeAgAlCuCuOCuOCuOFe2O3Fe2O3相同条件下是否反应是是否是否(总结)根据上表对比分析得出:金属单质与金属氧化物能发生反应,需满足的条件是:在金属活动顺序表中金属单质要比氧化物中的金属位置靠_______。(填写“前”或“后”)
相关试卷
这是一份2022年最新人教版九年级化学下册第十单元 酸和碱期末复习试卷(A4可打印),共14页。试卷主要包含了单选题,填空题,计算题,实验探究等内容,欢迎下载使用。
这是一份2022年度最新人教版九年级化学下册第十单元 酸和碱期末模拟试卷(A4可打印),共14页。试卷主要包含了单选题,填空题,计算题,实验探究等内容,欢迎下载使用。
这是一份2021年最新人教版九年级化学下册第十单元 酸和碱期末模拟试卷A4可打印,共13页。试卷主要包含了单选题,填空题,计算题,实验探究等内容,欢迎下载使用。