所属成套资源:高中生物同步备课 人教版(2019)选择性必修1课件、教案、学案、分层练习
高中生物人教版 (2019)选择性必修1第2节 激素调节的过程测试题
展开
这是一份高中生物人教版 (2019)选择性必修1第2节 激素调节的过程测试题,共15页。试卷主要包含了单选题,填空题,读图填空题,实验题等内容,欢迎下载使用。
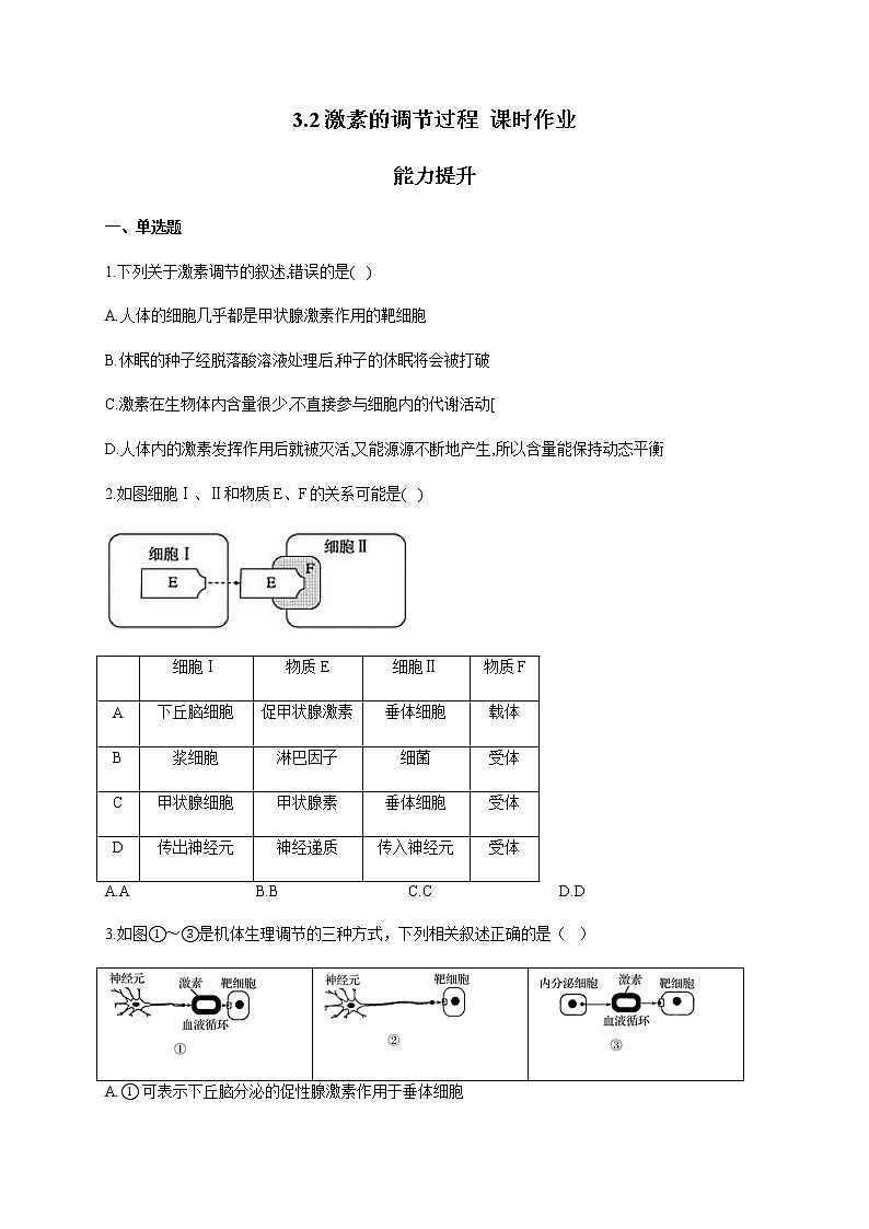
3.2激素的调节过程  课时作业能力提升一、单选题1.下列关于激素调节的叙述,错误的是(   )A.人体的细胞几乎都是甲状腺激素作用的靶细胞B.休眠的种子经脱落酸溶液处理后,种子的休眠将会被打破C.激素在生物体内含量很少,不直接参与细胞内的代谢活动[D.人体内的激素发挥作用后就被灭活,又能源源不断地产生,所以含量能保持动态平衡2.如图细胞Ⅰ、Ⅱ和物质E、F的关系可能是(   ) 细胞Ⅰ物质E细胞Ⅱ物质FA下丘脑细胞促甲状腺激素垂体细胞载体B浆细胞淋巴因子细菌受体C甲状腺细胞甲状腺素垂体细胞受体D传出神经元神经递质传入神经元受体A.A B.B C.C D.D3.如图①~③是机体生理调节的三种方式,下列相关叙述正确的是(   )A.① 可表示下丘脑分泌的促性腺激素作用于垂体细胞 B.② 表示该神经细胞分泌递质作用于靶细胞的反射活动 C.③ 可表示胰岛 A 细胞分泌胰高血糖素作用于肌细胞 D.机体受到寒冷刺激时① ② ③三种调节方式均会出现4.加拿大诺贝尔奖获得者班廷在发现胰岛素初期进行了如下实验:将狗分成两组,甲组摘除胰腺,改造成糖尿病狗;乙组先结扎胰腺导管,待伤口恢复、胰腺腺泡凋亡后,取狗的胰,从中制备粗提液。随后,将粗提液注射到糖尿病狗的体内,结果降低了这些狗的血糖水平。下列有关说法正确的是(   )A.胰岛素是人类发现的第一种动物激素B.胰岛素不是胰腺腺泡细胞产生的,而是由胰岛A细胞产生C.乙组之所以待胰腺腺泡凋亡后取狗的胰,是因为胰腺腺泡细胞可以产生消化酶水解胰岛素D.可以给糖尿病狗饲喂乙组的粗提取液来达到降低血糖的目的5.褪黑素是由哺乳动物和人的松果体产生的激素,它能缩短入睡时间、延长睡眠时间,从而起到调整睡眠的作用。褪黑素的分泌调节过程如图所示,下列说法错误的是(   )A.该过程不能体现激素的分级调节B.长时间光照会使褪黑素的分泌减少C.该过程中褪黑素的分泌存在反馈调节D.微量注射褪黑素作用于下丘脑能促进动物睡眠6.人工促进鲤鱼产卵常采用的方法是注射垂体提取物,而不是直接注射性激素,理由是(   )A.垂体提取物中含有促性腺激素释放激素,能促使性腺发育B.性激素的化学本质不是蛋白质而是固醇,只能饲喂不能注射C.过多的性激素会抑制鲤鱼下丘脑和垂体的相关功能,最终使性腺退化D.垂体提取物中含有生长激素,可以使鲤鱼生长加快,提前进入繁殖期7.信号分子在细胞间信息传递过程中有重要作用,下列有关说法错误的是(  )A. 神经元树突膜和胞体膜上有神经递质的受体,受神经递质刺激后膜电位可发生变化B. 淋巴细胞膜上有淋巴因子的受体,淋巴因子可促进B细胞的增殖分化C. 肝细胞和肌细胞膜上有胰岛素的受体,受胰岛素刺激后加速对葡萄糖的摄取、利用和储存D. 甲状腺细胞有促甲状腺激素释放激素和促甲状腺激素的受体,两种激素协同促进甲状腺激素的合成分泌8.下列关于糖尿病和尿糖检测的叙述错误的是(     )A.检测某糖尿病患者体内的胰岛素含量,结果可能高于正常值B."根据葡萄糖试纸呈现的颜色,可估计待测液体中葡萄糖的浓度C.肾小管细胞膜上有胰岛素受体蛋白,接受胰岛素后会减少葡萄糖的吸收D.使用葡萄糖试纸对某人尿液进行检测出现阳性反应,不能确定该人患糖尿病9.在下列调控机制中,不能使胰岛B细胞兴奋的是(   )A. 血糖浓度过高  B. 垂体分泌的某种激素减少
C. 下丘脑有关神经兴奋 D. 血液中胰高血糖素浓度升高10.给实验兔注射一定量甲状腺激素后,可引起的生物学效应是(   )A.糖的分解代谢降低 B.碘的需要量增加 C.饥饿感增强 D.TSH分泌增加11.下列关于人体内胰岛素和胰高血糖素的叙述,错误的是(   )A.胰岛素在胰岛B细胞中合成,胰高血糖素在胰岛A细胞中合成B.胰岛素是唯一降低血糖的激素,胰高血糖素不是唯一升高血糖的激素C.胰岛素激活胰岛素受体后,葡萄糖通过胰岛素受体进入细胞内D.胰岛素分泌不足或胰高血糖素分泌过多均可能导致糖尿病的发生12.下图是甲状腺激素分泌调节示意图。下列与该图有关的叙述正确的是(   )A. 寒冷会促使X分泌激素a
B. 缺碘地区人的血液中激素b含量低于正常值
C. Y除能分泌激素b外,还能分泌生长激素以及多种促激素,是机体调节内分泌活动的枢纽
D. 血液中的甲状腺激素通过反馈调节作用,间接地促进自身的合成与分泌13.下图为人体某器官中血液的流动情况示意图,①②表示物质,①促进或抑制②的产生,②产生后将释放到血液中。下列说法正确的是(   )A.若该器官肝脏,则饭后血糖浓度A处高于B处B.若该器官为下丘脑,①可能是甲状腺激素,②可表示促甲状腺激素C.若该器官为性腺,①可能是促性腺激素释放激素,②可表示性激素D.若该器官为骨骼肌,①可表示胰高血糖素,②可表示肌糖原分解产生的葡萄糖14.激素调节的特点不包括 (   )A.微量和高效  B.通过体液运输C.作用于靶器官,靶细胞 D.作用快而准确15.下图表示人体和人体细胞内某些信息传递机制的模式图,图示中箭头表示信息传递的方向。下列有关叙述正确的是(   )A.若该图表示反射弧,则其中的信息是以局部电流的形式传导的B.若c为雄性激素,则口服c后,则b的分泌会减弱C.若该图表示细胞中遗传信息传递过程,则d过程只可发生于细胞核内D.若切除b,则下丘脑分泌的激素不能运输到c16.负反馈调节是生物界普遍存在的调节机制,下列对应关系不符合负反馈调节的是(   )A.a:胰岛素分泌增多,b:血糖降低B.a:水体污染,b:赤潮C.a:促甲状腺激素分泌增加,b:甲状腺激素分泌增加D.a:昆虫数量增多,b:食虫鸟数量增多二、填空题17.四氧嘧啶主要通过产生氧自由基破坏胰岛β细胞,导致胰岛β细胞的损伤或坏死,从而阻碍胰岛素的分泌。因此,在医学上常通过给小白鼠注射适量的四氧嘧啶,获得糖尿病模型小鼠。(1)糖尿病模型小鼠的制备:选取生理状况一致的正常小鼠,每天注射适量的四氧嘧啶。饲养一段时间后,小鼠出现了胰岛素含量下降、多尿、_____(答出两点)等症状,说明糖尿病模型小鼠制备成功。小鼠出现多尿症状的原因是__________。(2)一定量的药物X能使患糖尿病的小鼠血糖浓度下降到正常范围,实验人员对此进行了实验验证(药物X用生理盐水配置)。①请完善下列设计方案取糖尿病小鼠,随机均分为_____组(编号为_),_______________另取_____小鼠,作为对照(编号为_____),注射等量的生理盐水。一段时间后测定记录小鼠的血糖浓度。并对数据统计分析。②请用柱状图的形式描述实验结果。(3)将禁食一段时间的正常实验小鼠注射一定量的药物X溶液,待小鼠出现低血糖症状后一部分注射某种营养物质,症状能很快得到缓解,注射的营养物质是_____另一部分注射适量的胰高血糖素,症状也能得到缓解,机理是_______________。三、读图填空题18.下丘脑是人体内分泌活动的枢纽。下图表示下丘脑和相关腺体的关系,图中①~⑥表示相关信息分子。请分析图示信息并结合所学知识,回答下列相关问题:
(1)图中⑤表示胰岛分泌的调节血糖的一些主要激素。健康人在饮用一定量葡萄糖溶液后机体血糖浓度大约会在内持续升高,在此过程中,⑤的分泌情况是____________。
(2)人体短期压力效应是指情绪压力刺激下丘脑,支配肾上腺的神经产生兴奋,以______的形式传到神经纤维末稍,释放______最终使④的分泌________,产生短期压力效应。
(3)从图示看,图中的垂体细胞表面至少有______种信息分子的特异性受体。信息分子③和⑥在调节生命活动过程中的共同特点是_________________________(答出一个特点即可)。四、实验题19.据报道富硒大米有多种保健功能,如增强免疫力、降血糖等。为验证硒能增强机体的免疫功能,某研究小组用小鼠进行实验,实验处理及结果如下表,请回答下列问题:组别A组B组C组饲喂的饲料适量含硒的鼠粮?等量含免疫增强剂的鼠粮用羊红细胞作为抗原处理小鼠两周,测得体内抗体的含量+++++++++注:“+”越多表示抗体含量越高。(1)B组小鼠应饲喂_________________________。(2)小鼠体内产生抗体的细胞可由_____________细胞由分化而来。硒增强了小鼠的体液免疫,依据是_________________________。(3)请补充下列有关验证硒具有降血糖作用的实验方案:①选择一批生理状况相同的健康小鼠,随机均分为甲、乙两组。②___________________________________________________。③给甲组小鼠饲喂适量不含硒的鼠粮,乙组小鼠饲喂_________________________,一段时间后,测定并比较两组小鼠的血糖浓度。预测实验结果和结论:甲组小鼠的血糖浓度低于乙组小鼠的血糖浓度,表明硒具有降血糖的作用。20.为研究梓叶提取液对糖尿病大鼠的降血糖效果,某研究小组进行了如下实验。①实验材料和仪器:大小、生理状况相同的同种健康大鼠3只、梓叶提取液、蒸馏水、血糖测定仪等。②实验步骤:a.随机选取1只大鼠作为甲组,将另外2只制备成实验性糖尿病大鼠并随机分成乙组和丙组。b._________________________,并进行数据统计。c.给丙组大鼠每天灌胃梓叶提取液2 mL,给甲组和乙组大鼠灌胃等量蒸馏水,连续灌胃4周。实验期间各组大鼠均饲喂普通饲料,自由饮食。d.4周后,测定各组大鼠的血糖浓度,并进行数据统计分析。③实验结果组别数量(只)实验开始时(mmol/L)4周后(mmol/L) 13.853.94 118.6210.12 119.4619.00④得实验结论。请回答下列相关问题:(1)实验中有一错误,请改正:___________________________。(2)糖尿病大鼠血糖的特点是_______________。(3)请补充步骤b:___________________________。(4)请据表中的数据将“组别”栏补充完整,从上到下依次是_______________。(5)动物激素调节的特点是_____________________(至少答2点)。21.人们发现口服葡萄糖引起的胰岛素分泌量显著高于静脉注射等量葡萄糖引起的胰岛素分泌量,推测出现该结果的原因是:①进食葡萄糖的行为;②葡萄糖对小肠细胞的刺激;③两者都有。请根据提供的材料,完善实验思路,并回答有关问题。实验材料:成年健康狗一只、食道引流管(将食物从食道中引出)、食物注射器(将食物注入小肠)、适宜浓度的葡萄糖溶液(备注:引流和食物注射等手术行为对狗无影响,实验所用试剂中的葡萄糖全部吸收,忽略消化道吸收葡萄糖的时间,血糖浓度和胰岛素浓度测定具体操作不做要求。)(1)实验思路(空白对照记为组1,四次处理分别记为组2-组5):组1(空白对照):                    ;组2:静脉注射适量的葡萄糖溶液,每隔15分钟测定血糖浓度和胰岛素浓度,持续180分钟,并记录;组3:正常饲喂24小时后,口服等量的葡萄糖溶液,每隔15分钟测定血糖浓度和胰岛素浓度,持续180分钟,并记录;组4:正常饲喂24小时后,                ,每隔15分钟测定血糖浓度和胰岛素浓度,持续180分钟,并记录;组5:正常饲喂24小时后,对狗安装食道引流器,然后让狗口服等量的葡萄糖溶液,同时静脉注射等量的葡萄糖溶液,每隔15分钟测定血糖浓度和胰岛素浓度,持续180分钟,并记录。(2)通过实验得知进食葡萄糖的行为和葡萄糖对小肠细胞刺激都能促进胰岛素分泌,作用相等且具有累加作用。对上述五组测定胰岛素的含量进行比较结果为:              (用>、=、<表示)。(3)实验分析①实验过程中,间隔24小时的作用是                                        。②通常内环境中测得的胰岛素总量少于该类细胞分泌的胰岛素总量,原因是                                。22.为探究绞股蓝多糖对糖尿病大鼠血糖的影响,某研究小组进行了如下实验。实验材料、用具:生理状况相同的健康雄性大鼠48只、绞股蓝多糖、生理盐水、血糖测定仪等。实验步骤:A.随机将大鼠平均分为甲、乙、丙、丁4组,甲组给予普通饲料喂养,乙、丙、丁三组给予等量高糖高脂饲料喂养(制备成实验性糖尿病大鼠),饲喂6周。B._________________,并进行数据统计。C.每天相同时间丙组灌胃一定量的50 mg/kg的绞股蓝多糖,丁组灌胃等量的200 mg/kg的绞股蓝多糖,_________________。各组按照不同给药方法处理2个月。D.2个月后,测定各组大鼠空腹状态下血糖浓度,并进行数据。实验结果如表:组别给药前(mmol/L)给药后(mmol/L)甲4.524.98乙20.2523.04丙19.1217.04丁21.9914.28(1)补全实验步骤B.______________________________。C.______________________________。(2)写出实验结论:___________________。(3)有研究表明,植物多糖的降血糖作用主要表现在降低肝糖原的分解、促进外周组织细胞对葡萄糖的利用,促进______________(填激素名称)的分泌或抑制_____________(填激素名称)的分泌,保护胰岛细胞,调节糖代谢相关酶的活性等。
参考答案1.答案:B解析:2.答案:C解析:3.答案:D解析:4.答案:C解析:促胰液素是人类发现的第一种动物激素,A错误;胰岛素是由胰岛B细胞产生的,B错误;胰岛素的化学本质是蛋白质,胰腺腺泡细胞产生的消化酶中包含胰蛋白酶,胰蛋白酶可催化蛋白质水解,可见,乙组之所以待胰腺腺泡凋亡后取狗的胰,是因为胰腺腺泡细胞可以产生消化酶水解胰岛素,对实验结果有干扰,C正确;乙组的粗提取液中含有的胰岛素具有降低血糖的作用,若进行饲喂,则胰岛素会因被消化道中的蛋白酶分解而失去降低血糖的作用,因此不能给糖尿病狗饲喂乙组的粗提取液来达到降低血糖的目的,而应进行注射,D错误。5.答案:D解析:分级调节是一种分层控制的方式,比如下丘脑能够控制垂体,再由垂体控制相关腺体,本题中下丘脑直接控制松果体,不能体现激素的分级调节,A正确;据图分析可知,暗信号会促进褪黑素的分泌,而长时间光照会使褪黑素的分泌减少,B正确;据图可知,褪黑素由松果体分泌后,经体液运输到下丘脑,反过来抑制下丘脑的活动,属于反馈调节,C正确;褪黑素能缩短入睡时间、延长睡眠时间,微量注射褪黑素作用于下丘脑会抑制褪黑素的分泌,对促进睡眠不利,D错误。6.答案:C解析:A、垂体分泌的是促性腺激素,A错误;
B、性激素的化学本质为固醇,可以注射,也可以口服,B错误;
C、如果直接注射性激素,过多的性激素会抑制鲤鱼下丘脑和垂体的相关功能,最终使性腺退化,C正确;
D、垂体提取物中含有生长激素,但生长激素是促进生长的,不会使鲤鱼提前进入繁殖期的,D错误。
故选:C。7.答案:D解析:A. 神经元树突膜和胞体膜上有神经递质的受体,受神经递质刺激后膜电位可发生变化,A正确;B. B细胞的细胞膜上具有淋巴因子的受体,T细胞分泌的淋巴因子能够促进B细胞的增殖和分化,B正确;C. 肝细胞膜上既有胰岛素的受体,也有胰高血糖素的受体,受胰岛素刺激后加速对葡萄糖的摄取、利用和储存,C正确;D. 促甲状腺激素释放激素的受体位于垂体细胞,甲状腺细胞没有促甲状腺激素释放激素的受体,D错误。故选:D。8.答案:C解析:9.答案:B解析:10.答案:C解析:本题考查甲状腺激素的生理功能。甲状腺激素的主要作用是促进新陈代谢、促进生长发育、提高神经系统的兴奋性。注射一定量甲状腺激素后,可引起糖的分解代谢增强,饥饿感增强,A错误、C正确;甲状腺激素的分泌存在反馈调节,注射一定量甲状腺激素后,血液中甲状腺激素含量升高可以反馈抑制下丘脑和垂体的分泌活动,抑制TRH和TSH的分泌,自身合成的甲状腺激素减少,而碘是甲状腺激素的合成原料之一,需要量减少,B、D错误。11.答案:C解析:本题主要考查血糖平衡的调节等知识,意在考查考生的理解能力,考查的核心素养是生命观念、科学思维。胰岛素是一种由胰岛B细胞合成的,能够降低血糖浓度的激素,胰高血糖素是在胰岛A细胞中合成的,能够升高血糖的激素,A正确。胰岛素是唯一一种降低血糖的激素,而胰高血糖素、肾上腺素都能升高血糖,B正确。胰岛素激活胰岛素受体后,胰岛素能促进组织细胞吸收葡萄糖,但葡萄糖是通过载体蛋白进入细胞内的,C错误。当胰岛素分泌不足时,组织细胞摄取、利用和储存葡萄糖的过程受阻,会导致血糖浓度升高,可能会导致糖尿病发生;当胰高血糖素分泌过多时,可促进糖原分解和非糖物质转化为葡萄糖,也会导致血糖浓度升高,可能会导致糖尿病发生,D正确。12.答案:A解析:A、寒冷会促使下丘脑X分泌促甲状腺激素释放激素,A正确;
B、碘是合成甲状腺激素的原料,缺碘不能合成甲状腺激素,b促甲状腺激素含量会高于正常值,B错误;
C、机体调节内分泌活动的枢纽是下丘脑,C错误;
D、血液中的甲状腺激素通过反馈作用,间接地抑制自身的合成和分泌,D错误.
故选:A.13.答案:A解析:14.答案:D解析:15.答案:B解析:A、该图可表示反射弧,其中信息传递方式有局部电流和化学信号两种,A错误;
B、若c为雄性激素,属于脂质类小分子物质,则口服c后,则b的分泌会减弱,表现为负反馈调节,B正确;
C、若该图表示细胞中遗传信息传递过程,则d过程主要发生于细胞核内,也可发生在线粒体、叶绿体中,C错误;
D、下丘脑分泌的激素能通过体液运输到全身各处,D错误。
故选:B。16.答案:B解析:胰岛素分泌增多,能够起到降低血糖的作用,这一效果反过来会抑制胰岛素进一步分泌,符合负反馈调节,A项正确;水体污染导致发生水华或赤潮,会加剧水体污染的程度,属于正反馈调节,B项错误;促甲状腺激素分泌增加,作用于甲状腺,使甲状腺激素分泌增多,反过来抑制垂体分泌促甲状腺激素,属于负反馈调节,C项正确;昆虫数量增多,食虫鸟的食物丰富导致其数量增加,进而捕食更多的昆虫,导致昆虫数量不再增多,属于负反馈调节,D项正确17.答案:(1) 血糖浓度升高、 尿中葡萄糖含量增加、 进食量增加、体重下降、饮水量增加    血糖含量过高,在排出糖的同时,带走更多的水,导致多尿(2)①2(编号为a.b)   一组注射一定量的X溶液,一组注射等量的生理盐水   正常(编号为c)② 药物X对糖尿病小鼠血糖浓度的影响(3)葡萄糖   胰高血糖素能促进糖原分解和非糖物质转化为葡萄糖,使血糖水平升高解析:18.答案:(1)胰岛素分泌增加,胰高血糖素分泌减少
(2)局部电流;神经递质;增加
(3)两;都需要与相应的受体结合后才能发挥作用(发挥作用后都失活)解析:(1)胰岛分泌的调节血糖的激素主要有胰岛素和胰高血糖素,故⑤可代表胰岛素和胰高血糖素。因胰岛素有降低血糖作用,而胰高血糖素有升高血糖作用,所以在此过程中,胰岛素分泌增加,胰高血糖素分泌减少。
(2)在情绪压力刺激下,下丘脑支配的肾上腺的神经回床上兴奋,兴奋在神经纤维上以局部电流形式传到神经纤维末稍,释放神经递质最终使④的分泌增加,产生短期压力效应。
(3)从图示看,图中的垂体细胞表面至少有两种信息分子的特异性受体,即接受促甲状腺激素释放激素的受体和接受甲状腺激素的受体。信息分子③甲状腺激素和⑥神经递质在调节生命活动过程中的共同特点是都需要与相应的受体结合后才能发挥作用(发挥作用后都失活)。19.答案:(1)等量不含硒的鼠粮(2)B细胞和记忆(B);A组小鼠体内的抗体的数量明显高于B、C组(3)测定甲、乙两组小鼠的血糖浓度;等量含硒的鼠粮解析:20.答案:(1)健康大鼠3只改为若干只,甲、乙、丙组各有若干只大鼠(2)血糖含量持续高于正常值(3)测定各组大鼠的血糖浓度(4)甲、丙、乙(5)微量和高效、通过体液运输、作用于靶器官或靶细胞(至少答2点)解析:(1)实验设计需要遵循重复性原则,以降低数据测量过程中的偶然误差,即每个处理下尽量选择多个实验对象,因此大鼠的数量应改为若干只,甲、乙、丙组各有若干只大鼠。(2)根据糖尿病的特点可知患糖尿病大鼠的血糖含量持续高于正常值。(3)实验后应观察、分析因变量,故步骤b应为测定各组大鼠的血糖浓度。(4)由于实验处理时随机选取1只大鼠作为甲组(血糖浓度相对正常),将另外2只制备成糖尿病大鼠并随机分成乙组和丙组(血糖浓度相对较高);结合对3组大鼠的处理和实验结果可推测梓叶提取液具有降低血糖的作用,题表“组别”栏从上到下依次对应甲、丙、乙。(5)动物激素调节的特点是微量和高效、通过体液运输、作用于靶器官或靶细胞等。21.答案:(1)组1: 安静状态下,每隔15分钟测定血糖浓度和胰岛素浓度,持续180分钟,并记录组4: 使用食物注射器将等量的葡萄糖溶液注射到狗小肠中(2 )3>4=5>2>1(3) ①让狗恢复到处理前状态②胰岛素发挥作用后就被灭活了解析:22.答案:(1)B.测定各组大鼠空腹状态下的血糖浓度;C.甲、乙两组分别灌胃等量生理盐水(2)一定浓度范围内,绞股蓝多糖具有降低糖尿病大鼠的血糖的作用,且浓度升高,降血糖作用更明显(3)胰岛素;胰高血糖素解析:(1)在步骤A中制备了实验性糖尿病大鼠,而步骤B、 C、D是为了探究不同浓度绞股蓝多糖对糖尿病大鼠血糖的影响,因此步骤B需要测定各组大鼠空腹状态下的血糖浓度,以便与步骤D中测定的各组大鼠空腹血糖浓度进行对比;步骤C中丙、丁组灌胃不同浓度的绞股蓝多糖,而甲、乙组则应灌胃等量的生理盐水以进行对照。(2)与乙组相比,丙、丁组给药2个月后大鼠空腹血糖浓度眀显降低,得出绞股蓝多糖具有降低糖尿病大鼠血糖的作用,且丁组(绞股蓝多糖浓度高于丙组)的降血糖效果好于丙组,由于本实验只设置了两个浓度的绞股蓝多糖,因此,在书写实验结论时还应强调“在一定浓度范围内”。(3)结合题意推测植物多糖可促进胰岛素(降低血糖浓度)的分泌或抑制胰高血糖素(升高血糖浓度)的分泌,从而降低血糖浓度。
 
相关试卷
这是一份高中生物人教版 (2019)选择性必修1第2节 激素调节的过程达标测试,共15页。试卷主要包含了拮抗,协同,激素之间的反馈调节关系,回答下列关于生命活动调节的问题等内容,欢迎下载使用。
这是一份生物选择性必修1第2节 激素调节的过程当堂检测题,共28页。试卷主要包含了拮抗,协同,激素之间的反馈调节关系,8~1,回答下列关于生命活动调节的问题等内容,欢迎下载使用。
这是一份高中生物人教版 (2019)选择性必修1第2节 激素调节的过程达标测试,共3页。试卷主要包含了正常情况下,人体进食后血液内等内容,欢迎下载使用。

