- 1.1 人口分布 导学案 学案 2 次下载
- 1.2 人口迁移 导学案 学案 3 次下载
- 2.1 乡村和城镇空间结构 导学案 学案 3 次下载
- 2.2 城镇化 导学案 学案 3 次下载
- 2.3 地域文化与城乡景观 导学案 学案 3 次下载
人教版 (2019)必修 第二册第三节 人口容量精品学案设计
展开1.结合实例,理解区域资源环境承载力、人口合理容量的概念及其影响因素,并说出二者之间的区别。
2.运用世界、国家或地区等图文资料,理解消除贫困并保持人口的合理容量,各国须因地制宜采取相应的可持续发展战略。
3.结合我国的现实情况,利用资料,理解我国人口问题和人口政策。
1.区域资源环境承载力、人口合理容量的概念及影响因素
2.区域资源环境承载力和人口合理容量之间的区别
1、区域资源环境承载力、人口合理容量的概念
环境承载力:在保证资源合理开发利用和保护良好生态环境的前提下,区域的资源环境所能承载的人口数量,也叫环境人口容量(一个区域持续供养的的最多的人口数量)
人口合理容量:
2、资源环境承载力的主要影响因素
(主要因素)、科技水平、经济水平、受教育水平、对外开放程度( 正相关 )
(负相关)
3、课本17页思考题木桶短板效应
环境承载力的大小将取决于:数量最少的自然资源的数量 。
提高区域资源环境承载力途径:提高经济和科技水平;扩大对外开放程度;提高资源利用率
4、人口过快增长引发的问题
、 (环境污染、生态破坏)、 (就业困难、住房紧张、社会秩序混乱等)
5、把人口控制在人口合理容量的措施
① 倡导国际合作,各国把人口控制在合理规模之内
② 建立公平的国际秩序,保证人人拥有不断追求高水平生活质量的平等权利
③ 尊重人地协调发展客观规律 ,因地制宜制定本区域持续发展战略
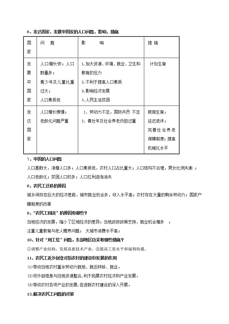
6、发达国家、发展中国家的人口问题、影响、措施
7、中国的人口问题
人口基数大,净增人口多;人口素质低,农村人口占比重大;人口结构不合理,男女比例失衡 ;
人口老龄化;贫困人口较多;人口红利逐渐消失
8、农民工迁移的原因
城乡间存在巨大的经济差距,城市就业机会多,收入水平高;农村存在大量的剩余劳动力;国家户籍制度的改革
9、“农民工回流”的原因有哪些?
当地经济的发展,缩小了区域经济的差异;当地政府政策支持,就业机会增多 ;
注重儿童教育与老人赡养问题; 大城市消费水平高;
10、针对“用工荒”问题,东部地区应采取哪些措施?
①调整产业结构,发展高新技术产业。②提高工资水平和福利待遇。
11、农民工返乡创业对新农村的建设和发展的作用
(1)带动当地农村富余劳动力就地、就近转移、就业。
(2)将外部信息与当地资源整合,利于拓展农村经济和产业发展。
(3)带动农村各项产业的发展,促进新农村建设的深入开展。
12.解决农民工问题的对策
(1)加强对农民工的培训,提高农民工素质
(2)做好社会保障和公共服务工作。
(3
(4)健全促进农民工市民化的法律机制
(5)重点发展中小城镇,鼓励农村剩余劳动力就近转移
(6)
1.读“木桶效应”图。以某地四要素测的各自所能供养的人口数量分别是10000,8600,12000,7400,则该地的环境人口容量是( )
A.12000B.10000C.8600D.7400
2.关于全球环境人口容量的叙述,认为正确的是( )
A.现今世界人口已超过了全球的环境人口容量
B.未来世界人口不会达到全球环境人口容量的极限值
C.未来全球环境人口容量可稳定在100亿或略多一些
D.由于环境污染和生态退化问题,全球人口不能再增长
3.有关人口合理容量的叙述,正确的是( )
A.资源越丰富,人口合理容量越大
B.科技越发达,人口合理容量越小
C.消费水平越高,人口合理容量越大
D.地域越开放,人口合理容量越小
4.下列人口容量的叙述符合乐观派的观点的是( )
A.现代科技的发展还不能解决人口过多带来的环境问题
B.世界人口进一步增长,人与环境的关系将进一步恶化
C.未来世界的人口不会达到地球环境人口容量的极限值
D.当今世界的人口已经达到地球环境人口容量的极限值
5.从我国土地生产力的角度看,下列地区环境承载力最大的是( )
A.青藏高原B.宁夏平原C.内蒙古高原D.珠江三角洲
6.东北与内蒙古自治区相邻,但环境承载力差别很大,造成这种差异的主要因素是( )
A.科技水平B.自然资源C.开放程度D.生活和文化消费水平
下表为我国人口状况的部分分析数据。读表完成下面小题。
7.表中资料反映出我国的人口容量是( )
A.约15~16亿B.15.1或16.6亿
C.约8~9亿D.约14~15亿
8.下列选项与人口容量呈负相关的是( )
A.自然资源B.地区开放程度C.科技水平D.消费水平
参考答案
1.一个国家或地区养活的最适宜的人口数量。
2.自然资源
人均消费水平
4.资源短缺、环境问题、社会问题
12.深化户籍制度的改革。
支持农民工回乡创业,建设新农村
1.D
【详解】资源是决定一地环境承载力的首要因素,且一地的环境人口容量由本地区最短缺的资源决定。故选D项。
2.C
【详解】现今世界人口没有超过全球的环境人口容量,A错误;未来世界人口会达到全球环境人口容量的极限值,B错误;将全球人口稳定在100亿或略多一些,可以使地球上的人维持合理健康的生活,C正确;环境污染和生态退化问题存在,但全球人口仍然再增长,D错误;故选C。
3.A
【详解】一个地区的人口合理容量与资源状况、科技发达程度、地区开放程度呈正相关关系,与地区消费水平呈负相关关系,A正确,BCD错误。故选A。
4.C
【详解】乐观者认为未来世界的人口,不会达到环境人口的极限,C正确;悲观者认为目前世界人口太多,已经大大超过了地球的环境人口容量,如果进一步增长,后果将不堪设想,B、D错误;中间学派认为现代科技的发展还不能解决人口过多带来的环境问题,A错误。故答案选C。
5.D
【详解】珠江三角洲位于亚热带季风区,水热条件好,地形平坦,土壤肥沃,土地生产力高,与其他三地相比,环境承载力最大,D正确;青藏高原,海拔高,热量条件差,土地产出少,土地生产力低,A错误;宁夏平原地形平坦,土壤较肥沃,有贺兰山山地降水和黄河提供水源,土地生产力较高,但低于珠江三角洲,B错误;内蒙古高原的草原地区以畜牧业为主,土地产出不如珠江三角洲,C错误。故选D。
6.B
【详解】科技水平、对外开放程度与承载力成正相关,但二者差异并不明显,A、C错误;东北地形平坦、水源充足、耕地面积大,土壤肥沃,自然资源丰富,环境承载力远大于内蒙古自治区,B正确;生活和文化消费水平与承载力成负相关,东北生活和文化消费水平更高,承载力应该更低,与题干不符,D错误
7.A 8.D
【分析】7.人口容量是指在一定的自然资源和经济社会条件下,一个国家或地区所能容纳的最高人口数量。我国的人口容量,应是表格中依农业资源最大供养的人口数量,即约15~16亿人,A正确。故选A。
8.自然资源越丰富,人口容量越大,与人口容量呈正相关,A错误。地区开放程度越高,人口容量越大,与人口容量呈正相关,B错误。科技水平越高,人口容量越大,与人口容量呈正相关,C错误。消费水平越高,人口容量越小,与人口容量呈负相关,D正确。故选D。
国家
问 题
影 响
措 施
发展中国家
人口增长快;人口数量多;
青少年及儿童比重过大;
人口素质低
1.加大资源、环境、就业、卫生和教育的压力
2.不利于提高人口素质
3.影响经济发展
4.人民生活贫困
计划生育
发达
国家
人口增长缓慢;
老龄化问题严重
1、劳动力不足,国防兵员 不足
2、青壮年及社会养老负担过重
鼓励生育;
延迟退休;
完善社会养老保障制度;提高机械化水平
预测2050年人口数量将达到
约14~15亿
依农业资源最大供养的人口数量
约15~16亿人
依小康消费水平最适宜供养的人口数量
约8~9亿人
高中鲁教版 (2019)第三节 人口合理容量学案设计: 这是一份高中鲁教版 (2019)第三节 人口合理容量学案设计,共4页。
人教版 (2019)必修 第二册第三节 人口容量导学案: 这是一份人教版 (2019)必修 第二册第三节 人口容量导学案,共8页。学案主要包含了区域资源环境承载力,人口合理容量等内容,欢迎下载使用。
高中地理人教版 (2019)必修 第二册第一章 人口第三节 人口容量学案: 这是一份高中地理人教版 (2019)必修 第二册第一章 人口第三节 人口容量学案,共6页。学案主要包含了区域资源环境承载力,人口合理容量等内容,欢迎下载使用。

