


高中生物人教版 (2019)选择性必修3第1章 发酵工程第1节 传统发酵技术的应用练习
展开
这是一份高中生物人教版 (2019)选择性必修3第1章 发酵工程第1节 传统发酵技术的应用练习,共12页。试卷主要包含了某同学用泡菜坛等内容,欢迎下载使用。
1.在果酒、果醋、腐乳、泡菜的制作过程中,用到的微生物分别是( )
A.酵母菌、酵母菌、毛霉、乳酸菌
B.酵母菌、醋酸菌、毛霉、乳酸菌
C.毛霉、醋酸菌、乳酸菌、酵母菌
D.酵母菌、乳酸菌、毛霉、醋酸菌
答案B
解析参与果酒制作的微生物是酵母菌;参与果醋制作的微生物是醋酸菌,醋酸菌能将糖源或酒精转变成醋酸;参与腐乳制作的微生物有多种,如酵母、曲霉、毛霉等,其中起主要作用的是毛霉;参与泡菜制作的微生物是乳酸菌。
2.下列有关制作果酒、果醋和泡菜的叙述,不正确的是( )
A.制作果醋时,要适时通过充气口充气
B.制作泡菜时,密封有利于主要菌种快速生长
C.果酒制作过程中要加入抑菌物质来防止杂菌的滋生
D.果酒、果醋、泡菜制作过程中发酵液pH均下降后保持稳定
答案C
解析制作果醋时,要适时通过充气口充气,这是因为醋酸菌是好氧细菌,只有当氧气充足时,才能进行旺盛的生理活动,A项正确;参与泡菜制作的乳酸菌是厌氧细菌,在无氧的条件下,将葡萄糖分解为乳酸,故制作泡菜时,密封有利于主要菌种(乳酸菌)快速生长,B项正确;为了提高果酒的品质,在果酒制作过程中可加入人工培养的酵母菌来防止杂菌的滋生,加入抑菌物质会影响酵母菌的生长,从而影响果酒的品质,C项错误;果酒发酵过程中会产生二氧化碳,发酵液pH降低后保持稳定,果醋发酵过程中会产生醋酸,发酵液pH降低后保持稳定,腌制泡菜的过程中,随着乳酸的累积,发酵液pH下降后保持稳定,D项正确。
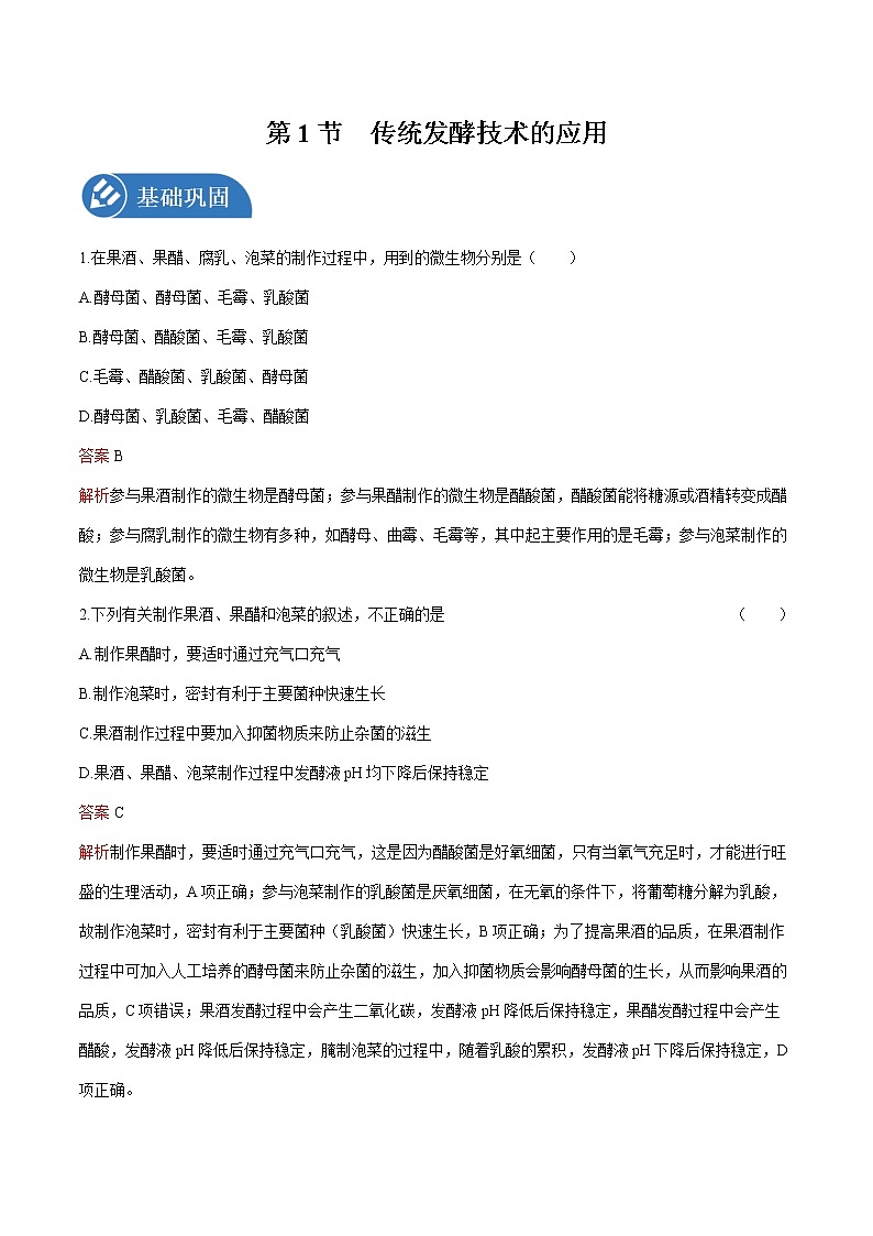
3.如图为苹果酒的发酵装置示意图,下列叙述错误的是( )
A.随着发酵时间延长,酒精积累量越来越多,由于过高浓度酒精对酵母菌发酵起抑制作用,发酵后期酒精产生速率越来越慢
B.集气管中的气体是酵母菌无氧呼吸产生的CO2
C.发酵过程中酵母种群呈“S”型增长
D.若发酵液表面出现菌膜,最可能的原因是发酵瓶漏气
答案B
解析酒精对细胞有毒害作用,随着发酵时间延长,酒精积累量越来越多,过高浓度酒精对酵母菌发酵起抑制作用,发酵后期酒精产生速率越来越慢,A项正确;集气管中的气体是酵母菌有氧呼吸和无氧呼吸产生的CO2,B项错误;酵母菌在有限的条件下进行发酵,其种群数量变化呈“S”型增长,C项正确;若发酵液表面出现菌膜,最可能原因是发酵瓶漏气,好氧微生物大量繁殖,D项正确。
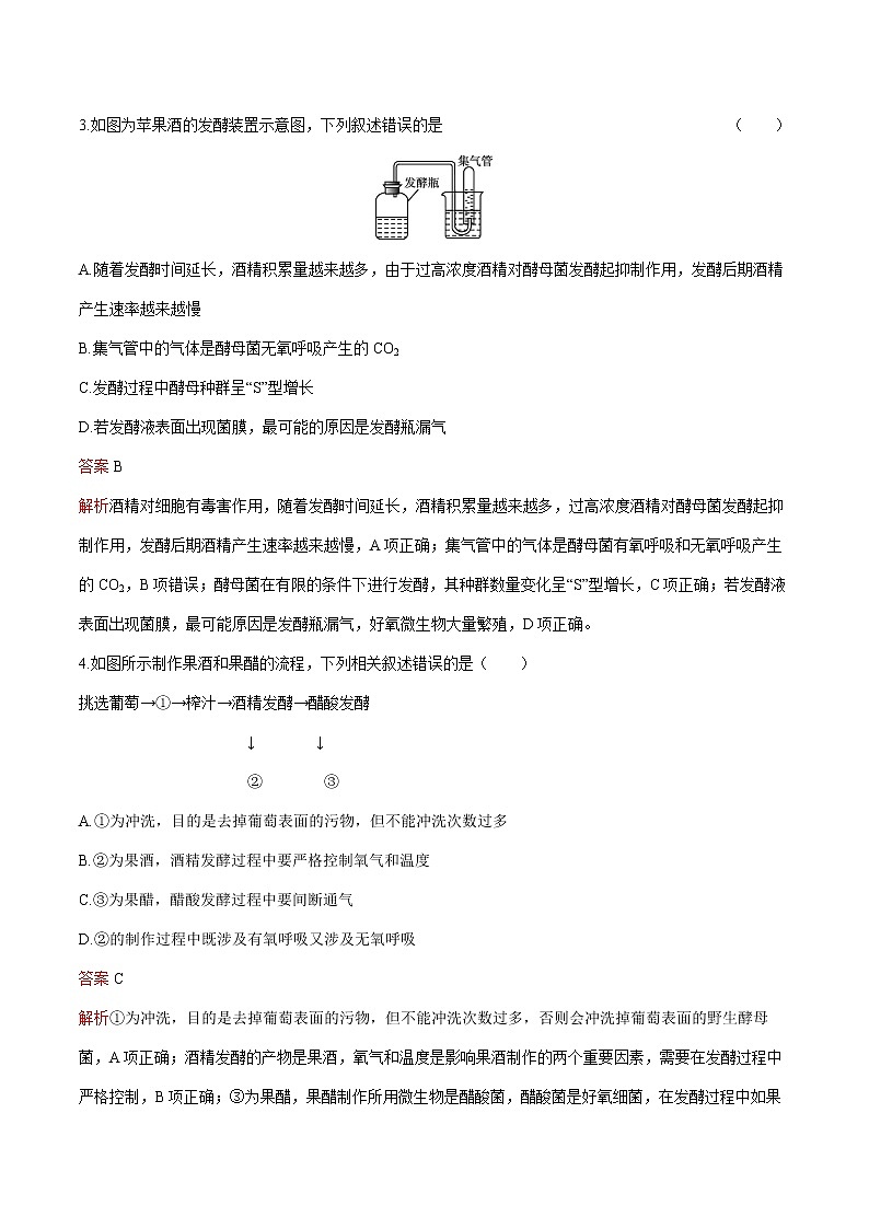
4.如图所示制作果酒和果醋的流程,下列相关叙述错误的是( )
挑选葡萄→①→榨汁→酒精发酵→醋酸发酵
↓ ↓
② ③
A.①为冲洗,目的是去掉葡萄表面的污物,但不能冲洗次数过多
B.②为果酒,酒精发酵过程中要严格控制氧气和温度
C.③为果醋,醋酸发酵过程中要间断通气
D.②的制作过程中既涉及有氧呼吸又涉及无氧呼吸
答案C
解析①为冲洗,目的是去掉葡萄表面的污物,但不能冲洗次数过多,否则会冲洗掉葡萄表面的野生酵母菌,A项正确;酒精发酵的产物是果酒,氧气和温度是影响果酒制作的两个重要因素,需要在发酵过程中严格控制,B项正确;③为果醋,果醋制作所用微生物是醋酸菌,醋酸菌是好氧细菌,在发酵过程中如果中断氧气供应会抑制醋酸菌的代谢,甚至引起醋酸菌的死亡,所以应持续通入空气,C项错误;果酒制作既需要酵母菌在有氧条件下大量繁殖,也需要酵母菌通过无氧呼吸产生酒精,D项正确。
5.某同学用泡菜坛(如图)进行果酒发酵,下列相关叙述错误的是( )
A.水槽加水并扣上坛盖,可隔绝空气,防止微生物入侵
B.果酒发酵过程产生的CO2可通过水槽以气泡形式排出
C.若观察到坛中有白色浑浊物漂浮,则可能被杂菌污染
D.用酸性重铬酸钾溶液可测定发酵液中的酒精浓度
答案D
解析水槽加水并扣上坛盖,可隔绝空气,防止微生物入侵,A项正确;果酒发酵过程中酵母菌无氧呼吸产生的CO2可通过水槽以气泡形式排出,B项正确;发酵过程中若观察到坛中有白色浑浊物漂浮,则可能被杂菌污染,C项正确;发酵液中无法定量测定酒精浓度,只能定性说明有酒精产生,D项错误。
6.下列有关果酒、果醋和泡菜制作的叙述中,正确的是( )
A.果酒和果醋的发酵温度相同
B.都保证在无氧条件下发酵
C.参与发酵的主要微生物都含有线粒体
D.果醋和泡菜制作时发酵液pH均会下降
答案D
解析果酒的发酵需将温度控制在18~30 ℃进行,果醋的发酵需将温度控制在30~35 ℃进行,A项错误;酵母菌的代谢类型是异养兼性厌氧,醋酸菌的代谢类型是异养需氧,乳酸菌的代谢类型是异养厌氧,B项错误;参与果酒制作的主要微生物是酵母菌,参与果醋制作的主要微生物是醋酸菌,参与泡菜制作的主要微生物是乳酸菌,醋酸菌和乳酸菌都属于原核生物,不含线粒体,C项错误;果醋和泡菜制作时发酵液pH均会下降,D项正确。
7.泡菜是利用一定浓度盐水泡制蔬菜,经发酵制成的食品。其民间制作工艺如图。分析回答下列问题。
圆白菜→清洗→沥干→切分→装坛→密封→发酵(20 ℃)→成品
↑
盐水(花椒等辅料)
(1)制作泡菜的盐水中有时要加入一定量的“陈泡菜液”,目的是 。
(2)泡菜制作过程中往往要向泡菜水中加入花椒等香辛料,目的是 。
(3)泡菜制作过程中要严格控制亚硝酸盐含量,影响其含量的主要因素有食盐用量、 和 。
(4)图甲和图乙分别是泡菜发酵过程中优势菌数和主要代谢底物浓度变化曲线。
甲
乙
①由图甲可以看出,泡菜发酵初期各菌种的种间关系主要是 ,由图乙可以看出发酵过程中微生物主要消耗的营养物质是 。
②结合细胞代谢类型及图甲曲线,推测发酵6天后醋酸菌和酵母菌迅速消失的主要原因分别是 和 。
答案(1)增加发酵菌的数量 (2)调节泡菜的风味,防腐杀菌 (3)腌制的时间 温度 (4)①竞争 蔗糖(或蔗糖和葡萄糖) ②醋酸菌为好氧细菌,6天后发酵装置中氧气耗尽 酵母菌耐酸性弱,不能适应发酵液的pH
解析(1)制作泡菜的盐水中有时要加入一定量的“陈泡菜液”,原因是“陈泡菜液”中含有数量较多的泡菜发酵菌(乳酸菌)。
(2)向泡菜水中加入花椒等香辛料的目的是调节泡菜的风味,同时具有防腐杀菌作用。
(3)影响亚硝酸盐含量的主要因素有食盐用量、发酵温度和发酵时间。
(4)①分析图甲、图乙曲线可知,泡菜发酵过程中各菌种为争夺资源和生存空间而发生竞争,发酵过程中微生物主要消耗的营养物质是蔗糖,其次是葡萄糖。②醋酸菌为好氧细菌,而泡菜发酵过程中氧气会耗尽,形成无氧环境,醋酸菌死亡;发酵过程中pH降低,对耐酸性强的乳酸菌影响较小,而对耐酸性差的酵母菌影响较大,酵母菌死亡。
8.苹果醋是以苹果汁为原料发酵而成的。回答下列问题。
(1)酵母菌的呼吸代谢途径如图所示。
H2O+CO2
葡萄糖丙酮酸乙醇+CO2
图中过程①和②是苹果醋生产的第一阶段,在酵母菌细胞的 中进行,其产物乙醇与 试剂反应呈现灰绿色,这一反应可用于乙醇的检验;过程③在酵母菌细胞的 中进行。与无氧条件相比,在有氧条件下,酵母菌的增殖速度 。
(2)苹果醋生产的第二阶段是在醋酸菌的作用下将第一阶段产生的乙醇转变为醋酸的过程,根据醋酸菌的呼吸作用类型,该过程需要在 条件下才能完成。
(3)在苹果醋的生产过程中,第一阶段和第二阶段的发酵温度不同,第一阶段的温度 (填“低于”或“高于”)第二阶段。
(4)醋酸菌属于 核生物,其细胞结构中 (填“含有”或“不含有”)线粒体。
答案(1)细胞质基质 重铬酸钾 线粒体 快
(2)有氧 (3)低于 (4)原 不含有
解析(1)由题图可知,过程①和②表示酵母菌无氧呼吸的过程,该过程是在酵母菌细胞的细胞质基质中进行的,其产物乙醇能使酸性条件下橙色的重铬酸钾溶液变为灰绿色。过程③的产物是CO2和H2O,是酵母菌有氧呼吸第二、三阶段的产物,这一过程的反应场所是线粒体。与无氧呼吸相比,有氧呼吸供能多,酵母菌的增殖速度快。
(2)醋酸菌是好氧细菌,在有氧条件下,将乙醇氧化为醋酸。
(3)生产过程中,酒精发酵时一般将温度控制在18~30 ℃,而醋酸发酵时需将温度控制在30~35 ℃。
(4)醋酸菌无核膜包被的细胞核,属于原核生物,细胞内只有核糖体一种细胞器。
9.(多选)在传统发酵技术中,果醋的制作往往是在果酒的制作基础上进行。下图中甲是果醋发酵装置,乙是发酵过程中发酵液pH变化曲线图,下列有关叙述不正确的是( )
A.发酵初期不通气,溶液中没有气泡产生
B.中期可以闻到酒香,说明进行了酒精发酵
C.后期接种醋酸菌,适当通气并保持原有温度
D.图乙中能正确表示pH变化的曲线是③
答案ACD
解析发酵初期不通气,发酵装置中存留部分空气,酵母菌在有氧条件下进行有氧呼吸产生二氧化碳,装置内氧气耗尽后,酵母菌仍能进行无氧呼吸产生二氧化碳,因此溶液中有气泡产生,A项错误。酒精是酵母菌无氧呼吸的产物,若中期可以闻到酒香,说明进行了酒精发酵,B项正确。制作果酒需要无氧环境,且温度为18~30 ℃,而制作果醋需要氧气,且温度为30~35 ℃,所以接种醋酸菌后,应适当通气并提高培养温度,C项错误。酒精发酵时期,酵母菌进行无氧呼吸产生的二氧化碳溶于水形成碳酸,使pH下降,进行果醋发酵后,产生的醋酸也使pH下降,故不可能是曲线③和曲线①;比较符合要求的为曲线②,曲线②中有一段小幅度上升,推测是由于温度升高,二氧化碳溶解度下降导致二氧化碳逸出,致使溶液pH略微上升;曲线④在酒精发酵过程中,pH过低,故曲线④也不符合,D项错误。
10.(多选)下列关于生物技术在生活中的应用的说法,正确的是( )
A.制葡萄酒时,要将温度控制在18~30 ℃
B.利用发酵技术,在鲜奶中加入乳酸菌可制成酸奶
C.变酸果酒表面的菌膜可能是醋酸菌在液面大量繁殖形成的
D.制作泡菜的坛子加水密封有利于乳酸菌的繁殖
答案ABCD
解析由于酿酒酵母的最适生长温度约为28 ℃,因此制葡萄酒时,要将温度控制在18~30 ℃,A项正确;制酸奶要用到乳酸菌,乳酸菌发酵产生乳酸,使得酸奶有一种特殊的酸味,B项正确;在变酸的果酒表面观察到的菌膜可能是醋酸菌在液面大量繁殖形成的,C项正确;乳酸菌属于厌氧细菌,制作泡菜时坛子要密封,制造无氧环境,利于乳酸菌的繁殖,D项正确。
11.泡菜是我国的传统食品之一,但制作过程中产生的亚硝酸盐对人体健康有潜在的危害。某兴趣小组准备参加“科技创新大赛”,查阅资料得到下图。
(1)制作泡菜时,泡菜坛一般用水密封,目的是 。乳酸菌呼吸作用第一阶段的产物有 。
(2)据题图,与第3天相比,第8天后的泡菜更适于食用,因为后者 ;pH呈下降趋势,原因是 。
(3)据图分析,第5天后,乳酸菌数量下降的原因是 。
答案(1)创造无氧环境 丙酮酸、[H]、ATP
(2)亚硝酸盐含量降低 乳酸含量增加
(3)发酵液中营养物质含量减少,乳酸大量积累,乳酸菌的环境阻力增大
解析(1)乳酸菌是厌氧细菌,制作泡菜时用水密封泡菜坛,目的是隔绝空气,创造无氧环境。乳酸菌呼吸作用第一阶段的物质变化与有氧呼吸第一阶段相同,均为葡萄糖分解产生丙酮酸、[H]和ATP。
(2)由题图可知,随着发酵时间延长,亚硝酸盐含量先升高后降低,相比于第3天,第8天的泡菜亚硝酸盐含量低,更适合食用。在此过程中乳酸菌进行无氧呼吸,导致乳酸含量增加,所以泡菜坛内pH下降。
(3)第5天后,发酵液中营养物质含量减少,乳酸大量积累,乳酸菌的环境阻力增大,乳酸菌数量下降。
12.如图所示为用果酒制果醋的发酵装置,请分析回答下列问题。
(1)在果醋发酵过程中,要向发酵瓶中通入空气,原因是 ;制果醋过程中,需将温度控制在 。
(2)乙中遗漏了一个装置,请以文字形式加以补充: 。
(3)在缺少糖源时,果酒制果醋的反应简式为 。
(4)在果醋发酵过程中,用 证明是否有醋酸生成;用 来检验产生的果醋中是否有酒精。
(5)如果将该装置改为酒精的发酵装置,则温度应该控制在 。此时装置需要修改的地方是 。
答案(1)醋酸菌是好氧细菌 30~35 ℃
(2)应补上一个排气装置
(3)C2H5OH+O2CH3COOH+H2O+能量
(4)pH试纸检测发酵液的pH 重铬酸钾
(5)18~30 ℃ 不需要通入空气
解析(1)醋酸菌是好氧细菌,故用醋酸菌制果醋时必须通入空气,否则会影响醋酸菌的生长、繁殖,进而影响醋酸的产生;醋酸菌的最适生长温度为30~35 ℃,故制作果醋时应该将温度控制在30~35 ℃。(2)乙缺少排气装置,应添加。(3)在缺少糖源时,果酒制果醋的反应简式为C2H5OH+O2CH3COOH+H2O+能量。(4)产生醋酸后,发酵液的pH会降低,可用pH试纸检测发酵液的pH来检验是否有醋酸产生;可以用重铬酸钾来检验是否有酒精产生,在酸性条件下,重铬酸钾与酒精反应呈现灰绿色。(5)酵母菌为兼性厌氧微生物,在有氧条件下,酵母菌进行有氧呼吸;在无氧条件下,酵母菌进行无氧呼吸产生酒精。酒精发酵时一般将温度控制在18~30 ℃。
13.江苏镇江香醋历史悠久、独具风味,其生产工艺流程如下图。请据图回答问题。
淀粉类原料葡萄糖成熟酒醅成熟醋醅成品醋
(1)在酒精发酵阶段,需添加酵母菌。在此操作过程中,发酵液的pH会 (填“上升”“不变”或“下降”)。
(2)在醋酸发酵阶段,醋酸菌在 和 都充足时,可将糖分解成醋酸,其化学反应式是 。图示发酵过程用到的两种菌种在结构上的本质区别是 。
(3)在上述发酵过程中,相关菌种各时期种群数量是判断发酵程度的一项重要指标,常用血球计数板进行计数,血球计数室深度为0.1 mm。下图示酵母菌培养液某时期稀释100倍后的镜检结果,如果中方格内(图2)的酵母菌数刚好是五点取样平均数,则1 mL该培养液中酵母菌的数量约为 个。
图1
图2
答案(1)下降 (2)氧气 糖源 C6H12O6+2O22CH3COOH+2H2O+2CO2+能量 酵母菌有核膜包被的细胞核,醋酸菌无核膜包被的细胞核 (3)4×108
解析(1)果酒制作过程中不仅会产生酒精,还会产生大量的二氧化碳,因此利用酵母菌制作果酒的过程中,发酵液的pH会下降。
(2)醋酸菌是好氧细菌,在醋酸发酵阶段,醋酸菌在氧气和糖源都充足时,可将糖分解成醋酸,其化学反应式是C6H12O6+2O22CH3COOH+2H2O+2CO2+能量。果酒发酵需要的菌种为酵母菌,是真核生物,果醋发酵需要的菌种为醋酸菌,是原核生物,两种菌种在结构上的本质区别是酵母菌有核膜包被的细胞核,醋酸菌无核膜包被的细胞核。
(3)图示为酵母菌培养液某时期稀释100倍后的镜检结果,对于边界线上的酵母菌的计数原则为“计上不计下,计左不计右”,因此图2中计数结果是16个,则1 mL培养液中酵母菌的总数=16÷16×400÷0.1×100×103=4×108(个)。
14.图甲是以苹果为原料生产果醋的工艺图,图乙表示温度、酒精浓度对醋酸发酵的影响。请分析回答下列问题。
甲
乙
(1)酒精发酵时一般将温度控制在 ,温度过高时,酵母菌代谢减慢甚至死亡,原因是 。
(2)根据图乙可知,醋酸发酵过程中,适宜的温度为 ,适宜的酒精浓度范围为 ,较高的酒精浓度通常不适宜进行醋酸发酵,原因是 。
(3)果酒发酵后是否有酒精产生,可以用 来检验,其在酸性条件下,可与酒精反应呈 色。
(4)制作成功的果酒若暴露在空气中酒味会逐渐消失而出现醋酸味,尤其是气温高的夏天更易如此,分析其原因是 。醋酸菌将乙醇逐渐变为醋酸的环境条件是糖源 (填“充足”或“缺少”)。
答案(1)18~30 ℃ 高温影响酶的活性
(2)30 ℃ 6.0%~6.5% 较高的酒精浓度会抑制醋酸菌的生长和代谢
(3)重铬酸钾 灰绿
(4)空气中含有醋酸菌,在夏季高温条件下,醋酸菌利用果酒中的酒精进行醋酸发酵,产生醋酸 缺少
解析(1)制作果酒的原理是利用酵母菌无氧呼吸,分解葡萄糖产生酒精和二氧化碳。在进行酒精发酵时,若温度过高会影响酶的活性,使酵母菌代谢减慢甚至死亡,因此酒精发酵时一般将温度控制在18~30 ℃。(2)根据图乙可知,醋酸发酵的适宜温度为30 ℃,适宜的酒精浓度范围为6.0%~6.5%;较高的酒精浓度会抑制醋酸菌的生长和代谢,使产酸量下降,因此较高的酒精浓度通常不适宜进行醋酸发酵。(3)果酒发酵后是否有酒精产生,可以用重铬酸钾来检验,其在酸性条件下,可与酒精反应呈灰绿色。(4)空气中含有醋酸菌,在夏季高温条件下,醋酸菌利用果酒中的酒精进行醋酸发酵,产生醋酸。醋酸菌在糖源缺少的环境条件下可将酒精变为乙醛,再将乙醛变为醋酸。
相关试卷
这是一份高中生物人教版 (2019)选择性必修3第1节 传统发酵技术的应用课后练习题,共5页。试卷主要包含了家庭式泡菜的制作方法,下图是果酒的制作流程图,下图为泡菜的制作流程示意图等内容,欢迎下载使用。
这是一份高中生物人教版 (2019)选择性必修3第1节 传统发酵技术的应用课后测评,共11页。
这是一份高中生物人教版 (2019)选择性必修3第1节 传统发酵技术的应用精品课后练习题
