地理中图版第四节 撒哈拉以南非洲试讲课ppt课件
展开非洲位于东半球西部,地跨南、北半球。
纬度位置:23.5°N~35°S赤道穿过中部 南北回归线之间
经度位置:20°W----50°E
根据撒哈拉以南非洲的纬度位置特点,请你推测其所处的温度带。
撒哈拉沙漠以南的非洲位于:西临大西洋、东临印度洋、东北临红海
绝大部分位于非洲撒哈拉沙漠中部以南,面积约3000万平方千米,约占非洲的4/5。
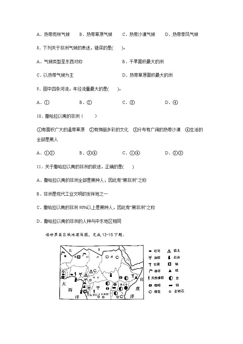
主要由撒哈拉以南的非洲大陆+马达加斯加岛
非洲大陆西南端的好望角,地处印度洋与大西洋交汇处,连接亚洲、欧洲、北美洲和南美洲的多条航行在此交汇,交通与战略地位十分重要
国家近50个,占非洲国家总数的90﹪。主要国家:苏丹、尼日利亚、南非、埃塞俄比亚、赞比亚等。
1.非洲高原面积广大,被称作“高原大陆”2.地势特点:东南高,西北低。由东南向西北倾斜。
4.地形特点:以高原为主
找出主要高原、盆地、乞力马扎罗山和东非大裂谷
埃塞俄比亚高原:非洲屋脊
东非大裂谷:世界陆地上最大的断裂带,被称为”地球伤疤“
乞力马扎罗山:非洲的最高山峰
刚果盆地:世界上面积最大的盆地
是面积很大的内陆湖,后来地壳上升,刚果河下切,湖水外泻形成盆地。
非洲最高的山峰一赤道雪峰 一乞力马扎罗山
撒哈拉大沙漠是世界上最大的沙漠,面积960万平方千米,约占非洲总面积的25%。撒哈拉沙漠多石漠、砾漠和沙漠,沙漠分布最广。炎热干旱、植物贫乏、人烟稀少。
东非大裂谷位于非洲东部,向北纵贯东非高原和埃塞俄比亚高原,总长达6400多千米,宽50—80千米,是世界陆地上最大的断裂带,被称为“大地的伤疤”。 据科学家测定,裂谷北端的红海每年扩张2厘米,大陆裂谷每年加宽数厘米。再过1亿年,大裂谷就会被彻底撕裂,形成一个新的“大洋”。
东非大裂谷谷地最低处积水,形成了高原上串珠状的湖泊。
这条大裂谷是火山,温泉的集中分布地带,也是地震多发带。
以赤道为轴,南北对称分布
热带雨林气候与热带雨林景观
热带雨林气候:①分布:非洲的刚果河流域(赤道上下100)和几内亚湾沿岸②气候特点:全年高温多雨。
热带草原气候与热带草原景观
热带草原气候:①分布:热带雨林气候的两侧 ②气候特点:全年高温,分干、湿两季。
沙 漠
非洲动物大迁徙示意图
热带沙漠气候与热带沙漠景观
热带沙漠气候:①分布:非洲的北部和西南部 ②气候特点:全年高温,分旱、雨两季。
以赤道为中心南北对称分布
热带草原气候热带沙漠气候
从20世纪60年代末开始,撒哈拉以南地区的热带沙漠边缘地区及热带草原地区干旱灾害频繁发生,灾情严重,其中以萨赫勒地区尤为突出
①范围:萨赫勒地区位于撒哈拉沙漠南部热带草原过渡的东西向狭长地带,宽300-400千米。
②现状:萨赫勒地区现平均每年丧失可耕土地100多万公顷。
③造成萨赫勒地区荒漠化的原因:
尼 罗 河
非洲河流受地形的影响大。东非高原是最大的河流辐散中心,刚果河、尼罗河、赞比西河都发源于此。
尼罗河全长6600千米,是世界最长的河流。
维多利亚湖非洲最大的湖泊。
坦噶尼喀湖是非洲最深而狭长的湖泊。
刚果河是世界水力资源最丰富的河流。
流经:热带草原区和热带沙漠区
定期泛滥:尼罗河上游主要流经热带草原气候区,降水分干湿两季,湿季水位上涨,所以定期泛滥。
流经刚果盆地,四周高中间低,因此集水区域广,支流多,所以河口年平均流量大得多。
世界第三大,非洲最大的湖泊。
世界第六大,第二深的湖泊。
②本区有10亿多人,其中90%以上是黑人,撒哈拉以南非洲是黑色人种故乡,也是目前世界上黑色人种最大的聚居地。又有“黑非洲”之称。
①北非的主要人种是白人,大部分是阿拉伯人。
当地传统民居易于搭建,适合游牧生活,茅草的遮荫效果比较好;热带草原气候降水总量不大,茅草屋有显著的避雨功能。
分析撒哈拉以南非洲传统民居与地理环境的关系:对照左图,当地民居与气候的关系
产量和出口量居世界首位
黄金储量、产量和出口量
铜矿储量、产量和出口量
1、单一商品为主的经济
殖民主义者掠夺资源和物产
本区是 为主的经济
根源就在 。
星巴克咖啡每杯最低20元,每磅大概50杯。共1000元。
非洲大概是20元一克。国际上大概是40元一克。
国际上大概是100元一克。
为什么撒哈拉以南非洲资源丰富而经济却比较落后?
1.在对外贸易中,初级农矿产品和工业制成品哪种类型价格高?2.为什么撒哈拉以南非洲的国家不能出口工业制成品呢?3.是什么原因造成该地区长期落后?4.现在撒哈拉以南非洲的国家发展面貌如何?
加纳位于几内亚湾北岸,南濒大西洋。这里矿产和森林资源丰富,经济以农业为主,工业基础薄弱。
◎ 2008年出口额约52.5亿美元,进口额约102.4亿美元。◎ 长期以来,近90%的外汇收入来自可可、黄金和木材三大传统出口产品。◎ 进口产品包括燃料、化学物品、交通设备及机械等工业制成品。
1. 加纳的主要出口产品是什么?2. 为什么进口额远远高于出口额?
课堂练习:案例分析“加纳”经济发展的问题与出路
4.努力改变经济过分依赖初级农矿产品生产和出口的情况,因地制宜,根据各国实际发展民族工业,发展多样化的经济。
3. 这种外贸结构对国家经济有利还是不利?为什么?4. 结合加纳的例子,为撒哈拉以南非洲发展经济提出建议。
3.这种贸易方式对加纳国家经济是不利的,制约了本国经济的发展。
2、发展民族经济的措施
①发展民族工业改变单一经济结构
②大力加强撒哈拉以南非洲各国之间的合作,促进经济共同繁荣。
全球每2.3秒就有一个儿童死于饥饿
读世界人口增长图,哪个地区人口增长最快?过快的人口增长对粮食需求会有什么影响?
初中第四节 撒哈拉以南非洲完美版课件ppt: 这是一份初中第四节 撒哈拉以南非洲完美版课件ppt,文件包含64撒哈拉以南非洲pptx、东非大裂谷mp4等2份课件配套教学资源,其中PPT共60页, 欢迎下载使用。
初中地理中图版八年级下册第四节 撒哈拉以南非洲公开课ppt课件: 这是一份初中地理中图版八年级下册第四节 撒哈拉以南非洲公开课ppt课件,文件包含中图版地理八年级下册64撒哈拉以南非洲同步练习docx、中图版地理八年级下册64撒哈拉以南非洲课件pptx等2份课件配套教学资源,其中PPT共0页, 欢迎下载使用。
初中地理中图版八年级下册第四节 撒哈拉以南非洲评课课件ppt: 这是一份初中地理中图版八年级下册第四节 撒哈拉以南非洲评课课件ppt,共25页。PPT课件主要包含了学习目标,黑种人的故乡,自主学习合作探究,地理位置,热带大陆,东非大裂谷,记一记,练一练,撒哈拉以南的非洲,达标训练等内容,欢迎下载使用。

