- 1.2《搭一搭(一)》教案设计 教案 0 次下载
- 1.3《搭一搭(二)》教案设计 教案 1 次下载
- 1.4《分草莓》教案设计 教案 3 次下载
- 1.5《租船》教案设计 教案 2 次下载
- 2.1《东南西北》教案设计 教案 2 次下载
小学数学一 除法分苹果优质教案及反思
展开1.经历分苹果的过程,进一步体会除法的意义,培养数感,渗透数形结合的思想。
2.掌握用竖式计算除法的方法,正确书写除法竖式。
3.在实际操作的过程中感受除法与生活的密切联系,初步发展提出问题的能力。
重点难点
重点:掌握用竖式计算除法的方法,正确书写除法竖式。
难点:在实际操作的过程中感受除法与生活的密切联系,初步发展提出除法问题的能力。
设计说明
本节课的教学目标主要是进一步理解除法的意义,认识除法竖式,掌握其书写格式,了解除法竖式的各部分含义。基于上述目标,教学过程突出了以下两个方面:
1.注重知识点的连续性及除法与生活的联系。
在上册书的学习中,学生在经历丰富的分物活动后,已经初步理解除法的意义,掌握了用乘法口诀求商的口算方法,再回顾旧知识的基础上学习笔算除法,知识就能够融会贯通。分苹果的情景非常贴近学生的生活,因此能够增强学生的熟悉感,充分调动了学生的主动性。
2.初步发展学生提出问题的能力和计算的能力。
在教学过程中,展现分苹果的情境,激发学生学习的兴趣,引起学生提出问题的欲望,培养学生提出问题的能力。在计算方面,虽然学生能够运用乘法口诀计算表内除法,但是对于笔算除法还比较陌生,因此在教学过程中,要给学生提供研究探讨的时间和空间,让学生把笔算除法中的每一部分意义弄清楚,充分认识除法竖式的书写过程及意义。
课前准备
教师准备:18个苹果圆片、纸质盘子等
学生准备:圆形图片
教学过程
一、创设情境,激趣导入
师:芳芳家要来客人了,妈妈让她把洗好的18个苹果放在盘子里,每盘放6个。你愿意帮芳芳分一分吗?(揭示课题:“分苹果”并板书)
师:如果把这些苹果平均放在这些盘子里,你准备怎样分?把你的想法和同桌说一说。
设计意图:通过解决实际问题,激发学生学习的积极性,培养学生学习的兴趣。
二、操作感知,感悟除法
活动:探究除法竖式的写法。
小组合作分一分苹果图片,每盘放6个苹果,18个可以放几盘?在小组内相互说一说自己是怎样分的。
操作演示:小组代表上讲台操作演示,边演示边说明自己的分法。
设计意图:小组合作进行,旨在培养学生的合作意识。通过在操作中引导学生“说一说”,进一步感悟除法的意义,强调“平均分”,使得学生对除法的意义产生更加深刻的体会。
师:如何解决呢?
方法预设1:通过乘法口诀“三六十八”得出结论,可以放3盘。
方法预设2:6+6+6=18,可以放3盘。
方法预设3:18-6-6-6=0,可以放3盘。
师:谁能列除法算式计算呢?
答案预设:18÷6=3(盘)
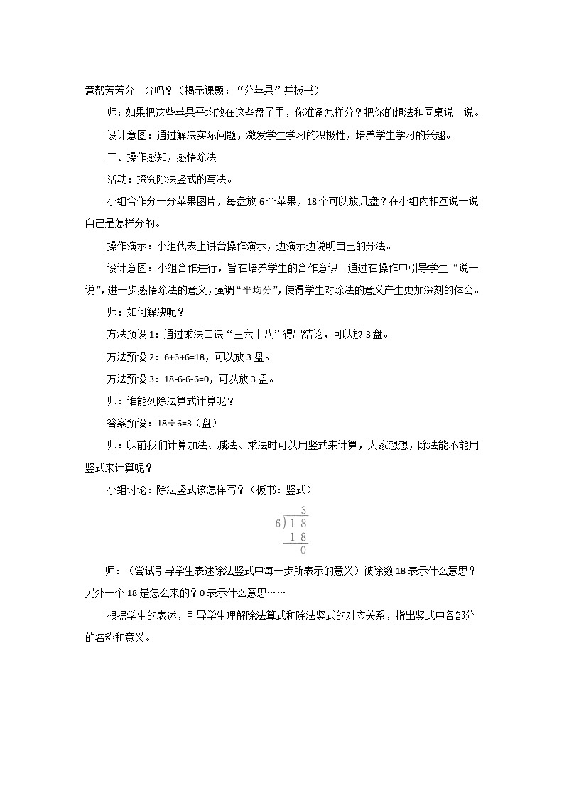
师:以前我们计算加法、减法、乘法时可以用竖式来计算,大家想想,除法能不能用竖式来计算呢?
小组讨论:除法竖式该怎样写?(板书:竖式)
师:(尝试引导学生表述除法竖式中每一步所表示的意义)被除数18表示什么意思?另外一个18是怎么来的?0表示什么意思……
根据学生的表述,引导学生理解除法算式和除法竖式的对应关系,指出竖式中各部分的名称和意义。
重点强调:上述竖式中下面的18是每盘放6个,放了3盘,共放了18个苹果,也就是除数(6)和商(3)的乘积;0表示有18个苹果,每6个一盘,3盘正好分完,没有剩余,也就是被除数(18)减去除数和商的乘积(18)所得的差是0,写在个位上。
设计意图:除法竖式的写法及其每一步所表示的意义是本课的重点难点,教师在引导学生表述时要注意语言的严密性。特别要说明:被除数18是要分的个数,而商3和除数6相乘所得的18是分掉的个数,全部分完了,所以剩下的数在这里就是0,为下一步学习有余数的除法做好铺垫。
三、练习反馈,巩固新知
1.教材第3页“练一练”第2题。
(1)独立完成。
(2)集体订正,说一说自己的想法。
2.教材第3页“练一练”第3题。
(1)学生试做,指名四个学生板演。
(2)订正时,让学生说一说自己是怎样想的。
3.教材第3页“练一练”第1题。
(1)独立解决,有困难的学生与同伴交流。
(2)集体订正,指名回答。
四、课堂小结
本节课我们学习了哪些知识?你有什么收获?
板书设计
分苹果
6+6+6=18 18-6-6-6=0 三六十八
18÷6=3(盘)
答:18个苹果可以放3盘。
北师大版二年级上册分苹果一等奖教案设计: 这是一份北师大版二年级上册分苹果一等奖教案设计,共4页。教案主要包含了情境创设,引入课题,问题探究,感知平均分,自主探索,解决问题,活动延伸,解决实际问题,总结评价等内容,欢迎下载使用。
二年级上册谁的得分高精品教学设计: 这是一份二年级上册谁的得分高精品教学设计,共4页。教案主要包含了情境创设,探究与体验,实践与应用,总结与评价等内容,欢迎下载使用。
小学数学北师大版二年级下册分苹果教案及反思: 这是一份小学数学北师大版二年级下册分苹果教案及反思,共7页。教案主要包含了预习,问题,自主,小组,教师讲解,课堂等内容,欢迎下载使用。

