高中数学北师大版必修42.1向量的加法备课ppt课件
展开
这是一份高中数学北师大版必修42.1向量的加法备课ppt课件,文件包含第2章2ppt、第2章2doc等2份课件配套教学资源,其中PPT共54页, 欢迎下载使用。
§2 从位移的合成到向量的加法
我们是否可以根据飞机从甲地飞往乙地的方向与距离以及从乙地飞往丙地的方向与距离来确定甲地到丙地的方向与距离呢?
2.向量的减法(1)相反向量与a长度_______、方向_______的向量,叫作a的相反向量,记作______,零向量的相反向量仍是_________.关于相反向量有:-(-a)=____;a+(-a)=(-a)+a=_____;若a,b互为相反向量,则a=______,b=______,a+b=_____.
[知识点拨]1.向量加法的平行四边形法则和三角形法则(1)在使用向量加法的三角形法则时,要注意“首尾相接”,即第一个向量的终点与第二个向量的起点重合,则以第一个向量的起点为起点,并以第二个向量的终点为终点的向量即两向量的和;向量加法的平行四边形法则的应用前提是“共起点”,即两个向量是从同一点出发的不共线向量.(2)三角形法则适用于所有的两个非零向量求和,而平行四边形法则仅适用于不共线的两个向量求和.当向量不共线时,三角形法则和平行四边形法则的实质是一样的,三角形法则作出的图形是平行四边形法则作出的图形的一半.但当两个向量共线时,平行四边形法则便不再适用了.
3.如图所示,已知向量a、b、c不共线,求作向量a+b+c.
如图,已知a、b,求作a+b.(2)如图所示,已知向量a、b、c,试作出向量a+b+c.
命题方向1 ⇨向量的加法及几何意义
[思路分析] (2)本题是求作三个向量的和向量的问题,首先应作出两个向量的和,由于这两个向量的和仍为一个向量,然后再作出这个向量与另一个向量的和,方法是多次使用三角形法则或平行四边形法则.
『规律总结』 (1)当两个不共线向量求和时,三角形法则和平行四边形法则都可以用.(2)多个向量求和时,可先求两个向量的和,再和其他向量求和.
〔跟踪练习1〕如下图中(1)、(2)所示,试作出向量a与b的和.
命题方向2 ⇨向量加法运算律的应用
『规律总结』 向量运算中化简的两种方法:(1)代数法:借助向量加法的交换律和结合律,将向量转化为“首尾相接”,向量的和即为第一个向量的起点指向最后一个向量终点的向量.有时也需将一个向量拆分成两个或多个向量.(2)几何法:通过作图,根据三角形法则或平行四边形法则化简.
[思路分析] 解答本题可先去括号,再利用相反向量及加法交换律、结合律化简.
命题方向3 ⇨向量的加减法运算
『规律总结』 满足下列两种形式时可以化简:(1)首尾相接且为和;(2)起点相同且为差.做题时要注意观察是否有这两种形式.同时要注意逆向应用,统一向量起点方法的应用.
[分析] 本题以平行四边形对角线中的向量为载体,考查相反向量的概念、向量的减法运算.以及用已知向量表示未知向量的能力.
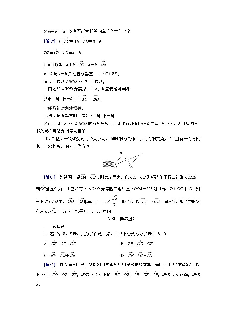
如图,用两根绳子把重10N的物体W吊在水平杆子AB上,∠ACW=150°,∠BCW=120°,求A和B处所受力的大小(绳子的重量忽略不计).[思路分析] 力的合成就是向量的加法运算.
命题方向4 ⇨向量加法的实际应用
『规律总结』 向量应用题要首先画出图形,解决的步骤是:(1)将应用问题中的量抽象成向量;(2)化归为向量问题,进行向量运算;(3)将向量问题还原为实际问题.
利用已知向量表示其他向量
『规律总结』 解此类问题要根据图形的几何性质,运用向量的平行四边形法则和三角形法则解题.要特别注意向量的方向以及运算式中向量之间的关系.
1.已知非零向量a,b,c,则向量(a+c)+b,b+(a+c),b+(c+a),c+(b+a),c+(a+b)中,与向量a+b+c相等的个数为( )A.2 B.3 C.4 D.5[解析] 由向量加法的交换律与结合律可知这5个式子都等于a+b+c,故选D.
相关课件
这是一份北师大版必修42.2向量的减法说课课件ppt,共24页。PPT课件主要包含了怎样用向量来表示呢,长度相等方向相反,探究点向量减法,向量减法法则,1起点相同,1画出向量,练一练,2填空,例2化简,-OB-M0等内容,欢迎下载使用。
这是一份2020-2021学年2.2向量的减法教课ppt课件,共19页。PPT课件主要包含了a+b,平行四边形法则,三角形法则,如图a+b,a-b,b-a,注意向量的方向等内容,欢迎下载使用。
这是一份北师大版必修42.1向量的加法课前预习ppt课件,共26页。PPT课件主要包含了什么叫相等向量,向量加法的定义,三角形法则,平行四边形法则,向量的加法法则,首尾相连,同一起点,共线向量的加法法则,向量加法交换律,向量加法结合律等内容,欢迎下载使用。

